dřevotřískova frezka za pětikilo

fotky našich strojů, aneb co máme doma
sra.jos
Příspěvky: 58
Registrován: 14. 2. 2011, 9:08
Bydliště: Kroměříž

30. 5. 2011, 8:01

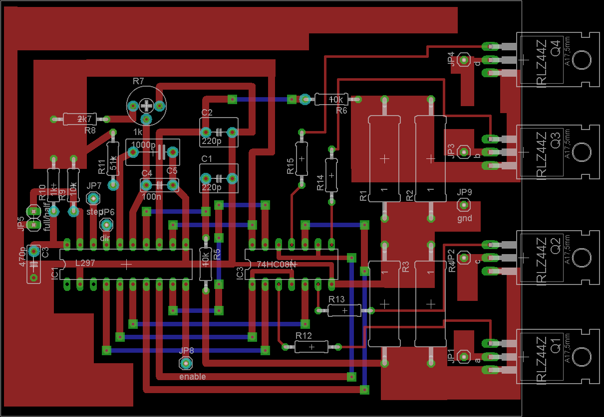
a tady je deska k driveru s L297
Přílohy
driv297brd.png
sra.jos
Příspěvky: 58
Registrován: 14. 2. 2011, 9:08
Bydliště: Kroměříž

14. 8. 2011, 7:24

protože se mě pár lidí ptalo na rozměry tak jsem pohledal náčrtek stroje
není to kompletní možná ještě něco vyhrabu.
Přílohy
P1011420.JPG
sra.jos
Příspěvky: 58
Registrován: 14. 2. 2011, 9:08
Bydliště: Kroměříž

7. 4. 2013, 3:35

Vzhledem k hnusnému počasí jsem dnes zahájil stavbu frézy NO.2
Přílohy
P4071540.JPG
Odpovědět

Zpět na „naše mašinky“