uDriver + uPower (TB6560AHQ minimalisticky)

jaké jsou rozdíly z pohledu řízení
Odpovědět
Uživatelský avatar
Thomeeque
Příspěvky: 9481
Registrován: 30. 1. 2012, 10:20
Bydliště: Mimo ČR

10. 2. 2014, 9:10

Ahoj,

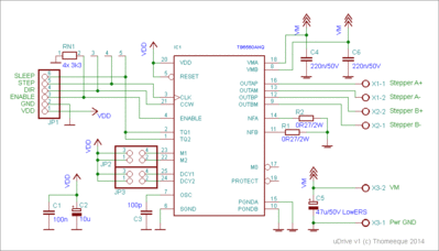
vytvořil jsem takovou minimalistickou verzi TB6560AHQ driveru (odtud to "u", jakože mikro). Filozofie byla nechat na desce jen to, co je poblíž Toshiby bezpodmínečně nutné (filtrace, silové vstupy a výstupy atd.) a vše ostatní (pojistky, přepěťovou ochranu, stabilizaci 5V, optrony, buffery, generování SLEEP signálu) vytknout před závorku, aby vznikl relativně jednoduchý, levný, snadno a rychle vyrobitelný a v případě destrukce čipu (což se občas může stát) vyměnitelný modulek. Ne druhou stranu mu nic zásadního nechybí, aby po připojení ke zdroji napětí a řídících signálů sám o sobě plnil základní funkci. Mikrokrok a decay se nastavují spojkami alá kdysi PC, SLEEP signál přepne proud za 100% na 20% (pro metrické a trapézové šrouby musí stačit, změnit to na 50% je přípaně možno přerušením cesty mezi piny 1 a 2 Toshiby).
uDrive_v1.gif
uDrive_v1_layout_600DPI.gif
Z předepsané power up/down sekvence jsem se rozhodl dodržet pouze to, co zřejmě jako jediné může při nedodržení vést k likvidaci čipu, tj. správnou sekvenci připojení a odpojení VM a VDD napětí (riskl jsem i RESET signál připojený přímo na VDD, i když jsem dost váhal, ale GMANovi a oscarovavi to takto spolehlivě pracuje už několik let, tak je to snad OK). Zdroj je díky tomu malinko komplikovanější a bylo potřeba si s ním trochu pohrát:
uPower_v2.gif
O power-up/down sekvenci se stará obvod, který jsem nazval "pomalu zapni, rychle vypni" :wink: Je to v podstatě takový sledovač 12V napětí, z něhož je odvozeno VDD, ovládající VM relé K1. Pomalu naběhne díky R2/C4 (celkem běžná finta), rychle spadne díky D1/Q1 (což jsem si vymyslel sám, i když se to asi taky bude dát někde najít), kdy se při poklesu 12V napětí pod 10.7V (tj. bezpečně nad limitem 7805 stabilizátoru pro stabilních 5V na výstupu) celkem prudce zavře Q1. Pokud by tam tato finta nebyla (ověřeno na v1 :roll:), relé by drželo zaplé ještě dlouho po tom, co by VDD mělo ke stabilním 5V už hodně daleko (někde kolem 2V). Dále vypnutí K1 přes R3 rychle vybije filtrační kondíky na driverech.
Emulace "Slow On / Fast Off" v LTSpice
Emulace "Slow On / Fast Off" v LTSpice
..plus vliv "oscarovi" D7
..plus vliv "oscarovi" D7
Ochranu proti přepětí (z dobržďujících motorů) řeším transily na VMx výstupech (přidáno taky až ve v2 díky GMANově nedávnému postu http://www.c-n-c.cz/viewtopic.php?f=48&t=13386#p133315" onclick="window.open(this.href);return false;).

Dále zdroj obsahuje obvod pro řízení větráčku (je celkem hlasitý, budu ho zapínat pouze při enable některého z driverů), což je samozřejmě zcela nepovinné a se zdrojem to moc společného nemá :)

Zapojení je vyladěné pro konkrétní aplikaci (dvouosý driver k mazlikovi) a trafko: dva drivery, proud driveru 1.85A/fázi, u zdroje D8 a D9 srážejí příliš vysoké napětí silového vinutí trafka, schottkyho usměrňovací D3-D6 naopak kompenzují příliš nízké napětí vinutí pro logiku (12V se používá přímo pouze pro relé a větrák, takže nevyžaduje stabilizaci, je tam kolem 11.8V).

Jednoduché demo: http://www.youtube.com/watch?v=EvueTGZkiGo" onclick="window.open(this.href);return false; (nejdřív "pomalu zapni, rychle vypni", pak už i driver a motorek; bohužel wattmetr zrovna trochu stávkoval, on ty nízký odběry moc neumí, někdy to zkusim líp)

Btw. nejvyšší točky jsou při steprate 130kHz :)

Pár fotek (zatím silová část, vstupy výstupy provizorní, nahoře je spousta místa pro řídící elektroniku, tu budu teprv vymejšlet):
IMG_7711.jpg
IMG_7728.jpg
IMG_7734.jpg
IMG_7750.jpg
IMG_7742.jpg
Podklady pro výrobu PCB sem dám časem, až se to trochu usadí :)

EDIT (10.4.2014):

Thmqs_uDrive_v1_eagle64.zip

Thmqs_uPower_v2_eagle64.zip

A ještě ověřené uspávadlo (cca 0.5s):

Obrázek

T.
Naposledy upravil(a) Thomeeque dne 10. 4. 2014, 12:34, celkem upraveno 2 x.
mimooborová naplavenina • kolowratský zázrak™ • NPS • GCU • HirthCalc • ncDP.ino
Uživatelský avatar
Kilovolt
Sponzor fora
Příspěvky: 829
Registrován: 21. 10. 2009, 9:59
Bydliště: Podřipák jak vyšitej!

11. 2. 2014, 12:01

Hezké to máte pane 8) - taky jsem si navrh vlastní driver s TB , jen bez toho power on/off obvodu - no zatím frézka vrčí, tak neřeším :lol: . V tý škatulce jsou jen dva drivery, či mě šálí zrak? Nebo to máš na soustruh?
Elektrika je potvora-nejni vidět a kope jak divoká mula.
"Učíme se po celý život. Až na školní léta" - Gabriel Laub
ledvinap
Příspěvky: 792
Registrován: 8. 11. 2009, 4:40
Bydliště: Plzen

11. 2. 2014, 7:40

Ty transily bych projistotu spocital - pri brzdeni motoru na nich muze skoncit velka cast rotacni energie motoru, transil sice zvladne velky vykon, ale jen kratkodobe. Energie motoru muze byt takova, ze transil roztavi. Pokud to nevyjde, tak by mel jit pouzit tranzistor a zenerka (jako shunt regulator).
Uživatelský avatar
Hades
Příspěvky: 1196
Registrován: 11. 10. 2012, 10:59
Bydliště: Praha; Mimoň

11. 2. 2014, 10:16

Thomeeque píše: ....
Z předepsané power up/down sekvence jsem se rozhodl dodržet pouze to, co zřejmě jako jediné může při nedodržení vést k likvidaci čipu, tj. správnou sekvenci připojení a odpojení VM a VDD napětí
....
čímž jsem si vzpoměl, že takhle byly v dřevních dobách napájeny RAM paměti (typ už si nevzpomenu).
Taky chtěly nejdřív 5 a potom 12 a naopak při vypínání...

Ale pěkně jsi to navrhl, dávám 100 bodů :D
Uživatelský avatar
Thomeeque
Příspěvky: 9481
Registrován: 30. 1. 2012, 10:20
Bydliště: Mimo ČR

11. 2. 2014, 3:31

Ahoj, díky všem za posty, bohužel si to tu dneska stíhám jen číst, odpovím později.
mimooborová naplavenina • kolowratský zázrak™ • NPS • GCU • HirthCalc • ncDP.ino
Uživatelský avatar
Thomeeque
Příspěvky: 9481
Registrován: 30. 1. 2012, 10:20
Bydliště: Mimo ČR

12. 2. 2014, 10:41

Kilovolt píše:Hezké to máte pane 8) - taky jsem si navrh vlastní driver s TB , jen bez toho power on/off obvodu - no zatím frézka vrčí, tak neřeším :lol:
Děkuju velice za pochvalu, pane :) Celá ta power-up/down sequence je hodně záhadná a řekl bych, že v ní nejde jen o přežití čipu a jeho "okolí", ale i o jasně definovaný stav při zapnutí a vypnutí (např. aby s sebou motor při zapnutí či vypnutí necuknul atp., nevim, co vše by mohlo nastat). Já se zaměřil jen na to přežití a tam si dovedu představit jen něco takového, jakože by nepořádně napájená logika otevřela výstupní FETy bez toho, aby hlídala proud na sense odporech (u mě R1 a R2), což by vedlo skoro určitě k něčemu nepěknému (FETy by prakticky zkratovaly plné VM, odpor Rsense ani vinutí motoru by to moc nevytrhly, to spíš vnitří odpor zdroje a snad pojistka). Zřejmě je pravděpodobnost něčeho takového i tak hodně malá, ale prostě jsem to tam dal, mám z toho lepší pocit a ke škodě to snad nebude.
Kilovolt píše:V tý škatulce jsou jen dva drivery, či mě šálí zrak? Nebo to máš na soustruh?
Jj, na soustruh, portálka zatím celkem spokojeně jezdí na "STčkách", tak dokud bude, asi na tom nebudu nic měnit (chuť by třeba i byla, ale času je mi líto).
ledvinap píše:Ty transily bych projistotu spocital - pri brzdeni motoru na nich muze skoncit velka cast rotacni energie motoru, transil sice zvladne velky vykon, ale jen kratkodobe. Energie motoru muze byt takova, ze transil roztavi. Pokud to nevyjde, tak by mel jit pouzit tranzistor a zenerka (jako shunt regulator).
Hmm, tady bych asi nevěděl, jak s tim počítánim začít :( Ale zkusim se nad tim zamyslet, díky..
Hades píše:
Thomeeque píše: ....
Z předepsané power up/down sekvence jsem se rozhodl dodržet pouze to, co zřejmě jako jediné může při nedodržení vést k likvidaci čipu, tj. správnou sekvenci připojení a odpojení VM a VDD napětí
....
čímž jsem si vzpoměl, že takhle byly v dřevních dobách napájeny RAM paměti (typ už si nevzpomenu).
Taky chtěly nejdřív 5 a potom 12 a naopak při vypínání...
Kamarád nedávno něco takového řešil u nějaký vysílačky (minimálně tam, kde logika ovládá něco poměrně hodně výkonného, to bude asi častý zadání, u těch pamětí spíš půjde o ty definované stavy)
Hades píše:Ale pěkně jsi to navrhl, dávám 100 bodů :D
Tolik, jo? No to je nádhera, děkuju :)

T.
mimooborová naplavenina • kolowratský zázrak™ • NPS • GCU • HirthCalc • ncDP.ino
Uživatelský avatar
Thomeeque
Příspěvky: 9481
Registrován: 30. 1. 2012, 10:20
Bydliště: Mimo ČR

23. 2. 2014, 7:19

Dneska jsem dokončil mechaniku pro obě osy a pro první pokusy připojil drivery přímo na LPT výstup, zdá se to být spokojené.
IMG_7762_uLPT_pasivni.jpg
IMG_7763_uEMC.jpg
http://www.youtube.com/watch?v=aMQECsjn1Hs" onclick="window.open(this.href);return false; (na konci je vidět, co se děje s celkovým příkonem).

T.
mimooborová naplavenina • kolowratský zázrak™ • NPS • GCU • HirthCalc • ncDP.ino
bobik123123147
Příspěvky: 48
Registrován: 20. 8. 2013, 7:05

2. 3. 2014, 8:40

Zdravím kde se to dá koupit TA8435HQ

Děkují
expertdb
Příspěvky: 608
Registrován: 20. 5. 2011, 7:25
Bydliště: Valašsko

9. 3. 2014, 7:26

Thomeeque píše: Podklady pro výrobu PCB sem dám časem, až se to trochu usadí :)
T.
Thomeeque, už se to usadilo?
Rotwerk 300
Sieg SX2L homemade cnc
Uživatelský avatar
Thomeeque
Příspěvky: 9481
Registrován: 30. 1. 2012, 10:20
Bydliště: Mimo ČR

9. 3. 2014, 9:18

Ahoj,

vyrobil jsem pouze ty dva exempláře z fotek a jezdím s nima jen chvíli, takže extra prověřený to zatim není. Ale pokud už to chceš zkusit (zatím to jezdí perfektně), rád se podělim:
Thmqs_uDrive_v1_eagle64.zip
(61.97 KiB) Staženo 1152 x
Thmqs_uPower_v2_eagle64.zip
brd odpovídá v1, v2 součástky nejsou umístěny
(105.53 KiB) Staženo 1090 x
Budu vděčný, pokud pak dáš vědět, co jsi s tím podnikl a jak to dopadlo :)

Ať se daří, T.

EDIT: Bacha, návrh počítá s tím, že signálová (JP1, pin 2) a silová (X3-1) zem budou spojeny externě, ideálně v jednom společném zemním bodě.
mimooborová naplavenina • kolowratský zázrak™ • NPS • GCU • HirthCalc • ncDP.ino
Uživatelský avatar
packa
Příspěvky: 7141
Registrován: 7. 2. 2007, 6:42
Bydliště: Královehradecký kraj

25. 3. 2014, 6:50

ahoj jelikož si rád hraješ tak bys mohl prubnout ještě tohodle švába : http://aukro.cz/cnc-tb6600hg-driver-chi ... 77815.html" onclick="window.open(this.href);return false;
Uživatelský avatar
Thomeeque
Příspěvky: 9481
Registrován: 30. 1. 2012, 10:20
Bydliště: Mimo ČR

25. 3. 2014, 10:39

Ahoj, díky, ona docela zásadní motivace pro uDriver byla i ta, že se mi doma těch 6560tek docela dost sešlo a teď jsem naprosto spokojenej, s TB6600 bych si případně zavdal, až bych potřebovat něco silnějšího (má i další výhody, ale opět nic, co by mě momentálně chybělo).
mimooborová naplavenina • kolowratský zázrak™ • NPS • GCU • HirthCalc • ncDP.ino
Odpovědět

Zpět na „krokove unipolarni bipolarni a servomotory“