Nové CNC z Rokycan II

fotky našich strojů, aneb co máme doma
Odpovědět
Uživatelský avatar
azamo
Příspěvky: 603
Registrován: 11. 4. 2014, 7:43
Bydliště: Zlín

17. 10. 2015, 10:37

Na generování kroků bohatě stačí toto http://www.ebay.com/itm/141761305696?_t ... EBIDX%3AIT
A pokud trošku snížíš proud do krokáče tak topit nebude .
Anton Chromjak
Příspěvky: 30
Registrován: 25. 2. 2014, 8:56

18. 10. 2015, 7:38

Ahoj, ja som nedávno prerábal liehové chladenie a funguje to celkom spoľahlivo + netreba čakať.
Mám tam palivové čerpadlo, ktoré je pripojené na znižovač napätia na cca 5V aby to malo taký tlak, že to pretlačí aj vzduch z ofukovania a škrtím to ventilom, ktorý sa dáva na plynovú bombu. Zdroj na znižovač sa zapína spolu s vretenom a palivové čerpadlo nemá spätný chod takže keď je to vypnuté sú hadičný plné liehu bez bubliniek.

Uvažoval som aj o tom čerpadle na hadičku. Tam by sa to mikroprocesorom dalo krásne riadiť na ml ale zatiaľ všetky hadičky čo používam na lieh mi stvrdli takže som od toho radšej upustil. Možno by sa to dalo mazať glycerolom alebo použiť nejakú silikónovú...
Uživatelský avatar
badina
Příspěvky: 172
Registrován: 5. 11. 2014, 6:38

18. 10. 2015, 9:36

Ohledně představy o potřebném kroutícím momentu krokového motoru se můžeš inspirovat tady http://www.mbmtechnik.cz/" onclick="window.open(this.href);return false; Konkrétně pumpa s krokovým motorem zde http://www.mbmtechnik.cz/client/data/us ... r_spec.pdf" onclick="window.open(this.href);return false;
Světlo na konci tunelu může být blížící se vlak.
Uživatelský avatar
Martinhora
Příspěvky: 1009
Registrován: 17. 2. 2009, 11:19
Bydliště: Rokycany

18. 10. 2015, 12:17

Děkuju za informace. Už se mi to v hlavě nějak narodilo ... Ještě bych měl dotaz na azamo ohledně toho generátoru pulsů co dával odkaz. Nějak tomu moc nerozumím. Máš s tím nějakou zkušenost? Jak se to nastavuje? A jak bych to vůbec připojil k tomu driveru KM. Tam bude asi problém v tom, že bych potřeboval externí potenciometr na řízení frekvence a tohle to má napevno.
Uživatelský avatar
Kilovolt
Sponzor fora
Příspěvky: 829
Registrován: 21. 10. 2009, 9:59
Bydliště: Podřipák jak vyšitej!

18. 10. 2015, 7:25

Malej podotek k tomu generátoru pulzů s ebaye-nemá rampy. Já bych šel spíš do Tomíkova řešení.
Elektrika je potvora-nejni vidět a kope jak divoká mula.
"Učíme se po celý život. Až na školní léta" - Gabriel Laub
Uživatelský avatar
azamo
Příspěvky: 603
Registrován: 11. 4. 2014, 7:43
Bydliště: Zlín

18. 10. 2015, 7:36

Na co rampy při tak malých otáčkách ?
Jinak to připojíš na step vstup u driveru , ENABLE a DIR zapojovat nemusíš vůbec .
Směr otáčení si přehodíš na zapojení motoru .
Jinak frekvenci si nastavíš na hrubo propojkou a doladíš těma malýma modrýma trimrama .
Myslím že jak to jednou nastavíš tak to už zůstane .
Uživatelský avatar
Thomeeque
Příspěvky: 9521
Registrován: 30. 1. 2012, 10:20
Bydliště: Mimo ČR

18. 10. 2015, 11:58

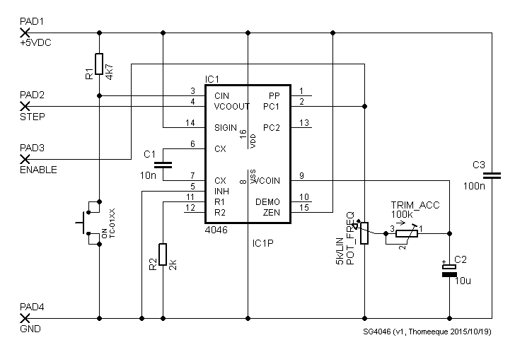
Jestli umíš alespoň zlehka pájet, můžeš si na kousku univerzálu spíchnout toto (maximálně osekaný SDG4046):
SG4046.png
SG4046.png (8.03 KiB) Zobrazeno 6475 x
Frekvence jde nastavit od nuly, rozběhová rampa zůstala, pokud bys zjistil, že potřebuješ točit přecijen trochu rychlejc.

ENABLE pouze za provozu je myslim dobrej nápad.

T.
mimooborová naplavenina • kolowratský zázrak™ • NPS • GCU • HirthCalc • ncDP.ino
Uživatelský avatar
Martinhora
Příspěvky: 1009
Registrován: 17. 2. 2009, 11:19
Bydliště: Rokycany

19. 10. 2015, 8:50

Děkuju za schéma, ale obávám se, že toho nebudu schopen - jsem elektronikou netknutý .... Ale nevadí, nějak se to časem poddá. Teď to stejně asi hned dělat nebudu. A pokud jo tak bych začal s tou mechanikou + bych objednal ten malej driver z ebay a pak se uvidí ...
Uživatelský avatar
jova
Příspěvky: 2569
Registrován: 2. 11. 2007, 1:40
Bydliště: Chýnov to je kousek od Tábora
Kontaktovat uživatele:

24. 10. 2015, 10:01

Dneska jsem zkoušel udělat to Peristaltické čerpadlo :)
http://www.jova1.cz/dilna/cerpadlo/cerpadlo.html
Přílohy
1.jpg
Naposledy upravil(a) jova dne 13. 1. 2016, 11:01, celkem upraveno 1 x.
Uživatelský avatar
filla
Příspěvky: 3523
Registrován: 1. 12. 2013, 12:55
Bydliště: Brno
Kontaktovat uživatele:

25. 10. 2015, 8:20

kdyby nekdo chtel, lezi mi doma, tak nez ho vyhodim
"do řiti se řítíme, ani o tom nevíme.."
Uživatelský avatar
badina
Příspěvky: 172
Registrován: 5. 11. 2014, 6:38

25. 10. 2015, 8:25

jova píše:Dneska jsem zkoušel udělat to Peristaltické čerpadlo :)
http://www.jova1.cz/dilna/cerpadlo/cerpadlo.htm
Tím peristaltickým čerpadlem jsi mě dostal. Máš k tomu v hlavě i řekněme řídíci elektroniku? Jak to ovládáš? Někdy je potřeba chladit hodně jindy míň a někdy vůbec.
Světlo na konci tunelu může být blížící se vlak.
Uživatelský avatar
jova
Příspěvky: 2569
Registrován: 2. 11. 2007, 1:40
Bydliště: Chýnov to je kousek od Tábora
Kontaktovat uživatele:

25. 10. 2015, 8:54

Krokový motor budím driverem TOSHIBA TB6560, na ebay stojí něco málo přes 100ku.
Impulsy do něj a tím i rychlost otáčení jsem tam pouštěl na ukázku z generátoru.
Jestli ho použiji, budu to řídit určitě PICAXEM, dá se v něm udělat jednoduše program přesně podle požadavků. Nic složitého to není.
Něco obdobného v pidi provedení už používám na frézce. Čerpadlo je z dávkovače na mýdlo, průtok tam škrtím svorkou.
Výhodou je stálý průtok, měkká hadička při tom zaškrcení potlačí to pulsování.
Nevýhoda je, že se to při malém průtoku občas přestane kapat.
http://www.jova1.cz/dilna/chlazeni/chlazeni.html
Naposledy upravil(a) jova dne 13. 1. 2016, 12:12, celkem upraveno 1 x.
Uživatelský avatar
Pepa z depa
Příspěvky: 1779
Registrován: 2. 12. 2012, 9:31
Bydliště: Hostěradice (Znojemsko)

25. 10. 2015, 9:18

filla: beru, ale zeptám se blbě: myslíš, že to půjde rozjet jako chlazení vřetena, to moje je dost hlučný? ...nebo vůbec, tenhle typ čerpadla na větší průtoky?

jinak jova - paráda :D možná jen kuličkový ložiska místo koleček, třeba někde budou mít tenhle rozměr za pár Kč, pak to bude nesmrtelný
Žiju abych tvořil, tvořím abych žil. www.PePeSysel.cz
máša: vřeteno voda 1,5kW, měnič Delta, 2Nm 3f 60V krokáče, Yako drivery, lineáry a kuličkáče Hiwin,
vynikající Gravos GVE-64 na 125kHz, rám 8mm ocel vylita plastbetonem, vše na masivním litinovém stole.
Uživatelský avatar
badina
Příspěvky: 172
Registrován: 5. 11. 2014, 6:38

25. 10. 2015, 9:38

Si myslím, ze jova to dělal jen jako pokus. Něco jako funkční vzorek. Teď by mel následovat prototyp a testování, pak úprava dokumentace. Následně technická příprava výroby, ověřovací série a prodej. Pokud bude čerpadlo dobré, tak reklamu si udělá samo.

Určitý potenciál v tom vidím i stran vyšších průtoků a spolehlivost je zaručena když tím nahrazují doktoři srdce 💘 ;)
Světlo na konci tunelu může být blížící se vlak.
Uživatelský avatar
Martinhora
Příspěvky: 1009
Registrován: 17. 2. 2009, 11:19
Bydliště: Rokycany

25. 10. 2015, 9:49

Škoda, že mi nejde pustit to video. Jinak já jsem to zatím pozastavil. Podařilo se mi zkrotit uškrcenou hadičku a už týden to testuju - furt to kape stejně, takže zatím spokojenost.
Odpovědět

Zpět na „naše mašinky“