Zdroj k BFW 40/E

Odpovědět
Uživatelský avatar
Zdenek Valter
Příspěvky: 5460
Registrován: 9. 1. 2009, 5:16
Bydliště: Ústí n. L.

15. 11. 2015, 3:22

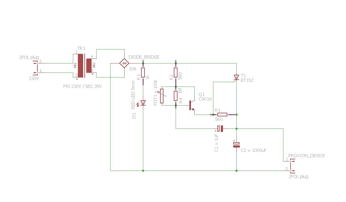
Bohužel mi odešel tenhle zdroj od Proxxona.
Je v tom primitivní elektronika viz schema - rozhodně půjdu do pulzní regulace.
Než ale vyřeším ten nový regulátor zkusím opravit.

Pro stejně postižené posílám schema:
Přílohy
Proxxon_reg_BFW40-E.jpg
Hobbík - obráběč i 3D tiskař začátečník - strojní park je konečně instalován
Uživatelský avatar
Zdenek Valter
Příspěvky: 5460
Registrován: 9. 1. 2009, 5:16
Bydliště: Ústí n. L.

16. 11. 2015, 7:32

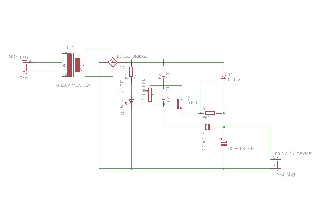
Oprava byla jak jsem předpokládal triviální stačilo vyměnit tranzistor - zvolil sem BC546B, který má trochu větší odolnost z hlediska vyšších napětí než původní C9014.
Přílohy
BFW-E_Repair.png
BFW-E_Repair.png (9.83 KiB) Zobrazeno 1273 x
Hobbík - obráběč i 3D tiskař začátečník - strojní park je konečně instalován
Odpovědět

Zpět na „Ostatní elektronika“