ZELIO SR1 datakabel

Odpovědět
Uživatelský avatar
packa
Příspěvky: 7157
Registrován: 7. 2. 2007, 6:42
Bydliště: Královehradecký kraj

4. 1. 2016, 4:01

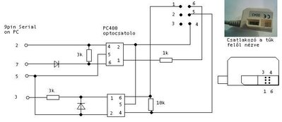
Ahoj , potřeboval bych v jednom PLCéčku zelio logic sr1 upravit program a nemůžu nikde najít schema datakabelu , na verzi SR2 kabel mám , tak kdyby někdo měl a třeba afotil nebo obkreslil , stačil by i pinout .
jinak na netu je tto schema a je to špatně, ta fotka konektoru sedí , ale schema je od verze SR2
schneider_zelio_programozo_kabel_[ET].jpg
sulekb
Příspěvky: 99
Registrován: 10. 12. 2015, 12:39
Bydliště: su z Prahe

4. 1. 2016, 4:24

http://www.schneider-electric.us/sites/ ... irect=true" onclick="window.open(this.href);return false;

tohle asi neni ono ...?
Uživatelský avatar
packa
Příspěvky: 7157
Registrován: 7. 2. 2007, 6:42
Bydliště: Královehradecký kraj

4. 1. 2016, 4:31

problém je že tam není nakreslen ten konektor do plc , ani čísla pinů
sulekb
Příspěvky: 99
Registrován: 10. 12. 2015, 12:39
Bydliště: su z Prahe

4. 1. 2016, 5:27

To schema na stránkách Schneidera je vlastně to samý co máš v tom prvnim obrázku. Čili předpokládám že je správný. A pinout na tom tvym obrázku máš taky. Akorát vidim, že ve schematu zapojení je to vyvedený přímo na konektor v Zeliu (samice), kdežto ten pinout úplně vpravo ukazuje vývody v konektoru kabelu (samec). Aspoň tak to chápu já.
Uživatelský avatar
packa
Příspěvky: 7157
Registrován: 7. 2. 2007, 6:42
Bydliště: Královehradecký kraj

4. 1. 2016, 5:43

ten pinout na tom obrázku je špatně , tam kde je kreslena zem je +5v , zem je taky jinde , to jsem si oměřil , jinak jasně schema jako takové je stejné , použiju převodník co mám k novější řadě.
Odpovědět

Zpět na „Ostatní elektronika“