Výroba DPS - profi

postupy vyroby a nejake zajimave navrhy
Odpovědět
Uživatelský avatar
Dratenik
Příspěvky: 417
Registrován: 29. 10. 2013, 8:18
Bydliště: SM
Kontaktovat uživatele:

15. 5. 2016, 11:37

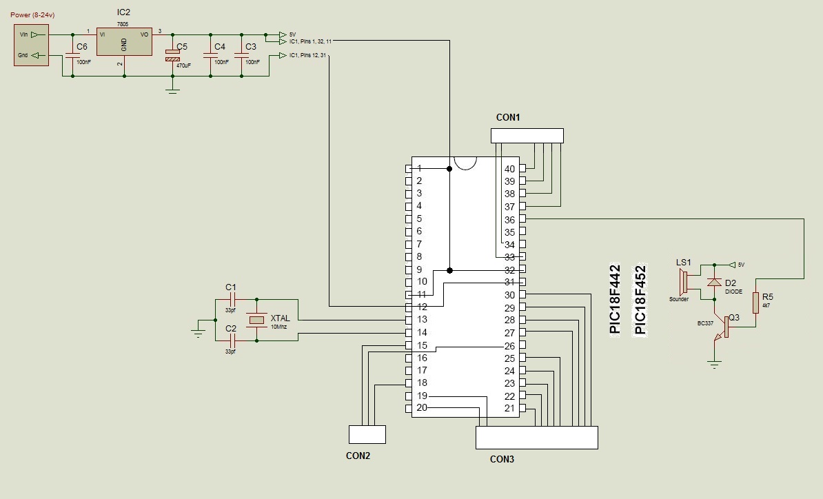
Zdravím potřeboval bych od odborníka vyrobit takovou DPS v "mini" oboustranné verzi.
Hrubé schéma mám, potřebuji někoho kdo to převede do EAGLU, v 1:1, udělá podklady pro výrobce DPS, nebo to rovnou výrobí, prokovené díry, nepájivá maska, vrtání atp..

CON1 - 3 jsou klasické JUMPER jednořadé patice

- vyvrtané, prokovené díry
- profi, nepájivá maska
- industry verze - +70um měď
- PIC 18F452

Oboustranná deska by mohla být tím pádem velmi malá, zkusit co nejmenší rozměry, v rozích 4x šroubky M4 pro uchycení.

Kdo si troufne ? zájemce ať příp. pošle ukázku své výroby...
Přílohy
CD1.jpg
CNC: frézování 4-osy, Heidenhain iTNC530, soustruhy Heidenhain 4110, Fanuc Oi TC, 3x drátové řezačky, až Z+400, (+9let praxe)
CAD/CAM: SolidWorks 2015, HSMWorks 2016, MasterCam X5, X6, Kovoprog
Uživatelský avatar
robokop
Site Admin
Příspěvky: 23266
Registrován: 10. 7. 2006, 12:12
Bydliště: Praha
Kontaktovat uživatele:

15. 5. 2016, 11:43

neexistuje nejaka univerzalni deska?
na tyhle jednocipy je snad tisic variant
Vsechna prava na chyby vyhrazena (E)
Uživatelský avatar
modemo
Příspěvky: 175
Registrován: 2. 2. 2008, 7:55
Bydliště: Brno, Povazska Bystrica
Kontaktovat uživatele:

15. 5. 2016, 11:49

Zdravim, myslim, ze by som vedel pomoct. Ukazka nasej tvorby na http://www.embedize.eu.
Uživatelský avatar
Dratenik
Příspěvky: 417
Registrován: 29. 10. 2013, 8:18
Bydliště: SM
Kontaktovat uživatele:

15. 5. 2016, 12:05

Uni deska taky mě to napadlo. Je to už na zabudování do stroje tak raději profi s ochranou proti korozi atd..
CNC: frézování 4-osy, Heidenhain iTNC530, soustruhy Heidenhain 4110, Fanuc Oi TC, 3x drátové řezačky, až Z+400, (+9let praxe)
CAD/CAM: SolidWorks 2015, HSMWorks 2016, MasterCam X5, X6, Kovoprog
Uživatelský avatar
robokop
Site Admin
Příspěvky: 23266
Registrován: 10. 7. 2006, 12:12
Bydliště: Praha
Kontaktovat uživatele:

15. 5. 2016, 12:16

to chapu

v tom pripade by bylo dobre doplnit do zapojeni i galvanicke oddeleni IO pinu, ochrany atd...
Vsechna prava na chyby vyhrazena (E)
Uživatelský avatar
modemo
Příspěvky: 175
Registrován: 2. 2. 2008, 7:55
Bydliště: Brno, Povazska Bystrica
Kontaktovat uživatele:

15. 5. 2016, 12:50

Robokop ma pravdu, je to znacne hole schema. Neviem aku zivostnost by to malo na realnom stroji. Ale to vsetko je vyriesitelne... len treba vediet, co to ma vo finale robit.
bronek999
Příspěvky: 521
Registrován: 6. 3. 2014, 6:50

15. 5. 2016, 5:22

Zda sa mi ze sa ide vyrabat nieco vyrobene. Ak potrebujem nieco konkretne, tak navrhnem schemu a k tomu dps presne podla krabicky. Tu je specifikacia maly rozmer a v rohoch otvory na skrutky. Otazne je tiez ci ides robit nieco do coho uz mas hotovy softver. Ak nie, zvazil by som arduino nano. Za 2eura hotove riesenie.
Dps sa nevyrabaju s ochranou voci korozii. Chrani sa uz osadena doska. Aj to arduino mazes zaliat zivicou.
Ten speaker bude hrat alebo len piskat? Ak piskat tak by som pouzil buzzer. Bez tranzistoru,diody...
Uživatelský avatar
quak
Příspěvky: 136
Registrován: 24. 6. 2012, 11:51

4. 8. 2016, 10:45

Ahoj, tohle bych byl schopen navrhnout a nechat vyrobit tak jak říkáš .... Oboustranné prokovené, s potiskem a nepájivou maskou... Teď zrovna dokončuji tři takové podobné desky...

Mohlo by to vypadat nějak takhle:
Obrázek

Když jo, tak se mi ozvi na telefon nebo do mailu...

Ota
Odpovědět

Zpět na „plosnaky“