
Ovládací elektronika
Zdravím
A tady je další možnost http://cq.cx/ladder.pl#dl.
Nakreslíš si liniove schema a program vyplivne hex do procesoru. Je tam myslím i možnost simulace.
Hodně zdaru!
A tady je další možnost http://cq.cx/ladder.pl#dl.
Nakreslíš si liniove schema a program vyplivne hex do procesoru. Je tam myslím i možnost simulace.
Hodně zdaru!
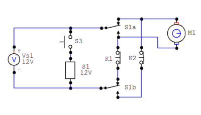
S1 má být bistabilní relé ?
SABLE-2015
Neni jednodušší použít hotovou elektroniku určenou pro elektrické podvozky modelů?
XpertMill, Gravos, Ninos, Galaad
IQ156
-1500Kč, -520Kč, -1čokoláda, - 28000Kč
www.freeair.cz www.rotexelectric.eu www.retrofitcnc.cz
IQ156
-1500Kč, -520Kč, -1čokoláda, - 28000Kč
www.freeair.cz www.rotexelectric.eu www.retrofitcnc.cz
- Kilovolt
- Sponzor fora
- Příspěvky: 829
- Registrován: 21. 10. 2009, 9:59
- Bydliště: Podřipák jak vyšitej!
Není- je to normální relé . A u ovládacího tlačítka jsem zapomněl změnit označení a místo tlačítka může dát klasickej dvoupolohovej spínač. Jen jsem neměl honem vhodnej symbol.gnat píše:S1 má být bistabilní relé ?
Elektrika je potvora-nejni vidět a kope jak divoká mula.
"Učíme se po celý život. Až na školní léta" - Gabriel Laub
"Učíme se po celý život. Až na školní léta" - Gabriel Laub
Dobrý, tak Kilovolt to vymyslel ještě jednodušeji bez diod. Místo toho relátka se dá dát přepínač. A pokud se to má ovládat tak, že to dojede na koncák po stisku tlačítka samo a po dalším na druhý konec, tak se tam dá bistabilní relé.
SABLE-2015
- jova
- Příspěvky: 2569
- Registrován: 2. 11. 2007, 1:40
- Bydliště: Chýnov to je kousek od Tábora
- Kontaktovat uživatele:
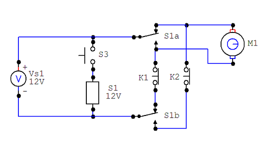
Záleží na prostorovém rozmístění ovládání a motoru. To zapojení s relátky od Kilovolta vyžaduje 4 propojovací vodiče, s diodami jen 2.
Ve tvém zapojení tam nemusí být jako koncáky ani přepínače, stačí jen rozpínací kontakty přemostěné diodou
Ve tvém zapojení tam nemusí být jako koncáky ani přepínače, stačí jen rozpínací kontakty přemostěné diodou
A nebo taky jak tu někdo doporučoval, jedno Arduino, zdroj pro Arduino, jeden H můstek, spousta signálových vodičů od koncáků a tlačítek, trocha bižuterie na ošetření problémů s rušením a zákmity. K tomu počítač na naprogramovánmí a odladění, specialistu na HW, specialistu na SW a máme z toho typickou státní zakázečku jak vyšitou.
SABLE-2015
Nebo to Arduino (resp. jen procesor v pouzdře 8pin o rozměrech 5x5mm za 10 Kč), místo koncáků budou dorazy ošetřeny jen měřením proudu (jak znělo původní zadání). Jako H-můstek integráč, který je levnější a menší než jedno relé.
No a do toho procesoru pak kromě základní funkcionality dodělat třeba diagnostiku (přidírající-se motor bude mít větší odběr), případně nějaký automatický režim (pokud by to v dané aplikaci k něčemu bylo).
Pokud si koupíte nějaký moderní spotřebič, ať už třeba televizi nebo mixér. Chtěli byste raději, aby byla řízena procesorem nebo releovou logikou?
Zrovna tady běží nějaké vlákno o staré frézce, řízené releovou logikou. Zaznělo tam, že když nepracuje denně, tak zoxidují kontakty. U frézky s LinuxCNC se mi to nestává...
Cpát bezhlavě všude elekroniku určitě není nutné. Ale občas se to celkem hodí.
No a do toho procesoru pak kromě základní funkcionality dodělat třeba diagnostiku (přidírající-se motor bude mít větší odběr), případně nějaký automatický režim (pokud by to v dané aplikaci k něčemu bylo).
Pokud si koupíte nějaký moderní spotřebič, ať už třeba televizi nebo mixér. Chtěli byste raději, aby byla řízena procesorem nebo releovou logikou?
Zrovna tady běží nějaké vlákno o staré frézce, řízené releovou logikou. Zaznělo tam, že když nepracuje denně, tak zoxidují kontakty. U frézky s LinuxCNC se mi to nestává...
Cpát bezhlavě všude elekroniku určitě není nutné. Ale občas se to celkem hodí.
Budeš se asi divit, ale dám přednost té archaické "reléové" logice. Kdysi jsme měli "automatickou" pračku s mechanickým "programátorem". Fungovala 15 let a i když se "programátor" kousnul, pořád bylo možné ho za večer rozebrat, vyčistit a ráno se pralo dál. Závadou s nejdelším výpadkem pak byl přetržený klínový hnací řemen, který jsem bez problémů koupil druhý den v maloobchodě.
Když se narodil trpaslík, tak nebyla dost kůůl a šla do sklepa (naštěstí funkční věci nevyhazuji). Místo ní se koupila pračka s mikroprocesorem, která se rozbila po pár týdnech a na náhradní programátor od monopolního servisu se čekalo skoro měsíc, což je v případě malého dítěte v domácnosti docela problém. Po 4 letech šla z baráku definitivně (to už měla v sobě 3. programátor), protože se vydřelo ložisko a bylo to díky DD udělané tak šikovně, že se musel vyměnit celý buben a "oprava" byla naceněná na 1/2 ceny nové pračky.
Z vlastní zkušenosti vím, že ovládání realizované pomoci běžných mechanických prvků ma vyšší provozní spolehlovost (poměr mezi dobou provozu a dobou odstávky) i přesto, že má teoreticky horší střední dobu mezi poruchami (což vzhledem ke kvalitě současné součástkové základny a dárečku od EU v podobě RoHS již také není dávno pravda).
Když se narodil trpaslík, tak nebyla dost kůůl a šla do sklepa (naštěstí funkční věci nevyhazuji). Místo ní se koupila pračka s mikroprocesorem, která se rozbila po pár týdnech a na náhradní programátor od monopolního servisu se čekalo skoro měsíc, což je v případě malého dítěte v domácnosti docela problém. Po 4 letech šla z baráku definitivně (to už měla v sobě 3. programátor), protože se vydřelo ložisko a bylo to díky DD udělané tak šikovně, že se musel vyměnit celý buben a "oprava" byla naceněná na 1/2 ceny nové pračky.
Z vlastní zkušenosti vím, že ovládání realizované pomoci běžných mechanických prvků ma vyšší provozní spolehlovost (poměr mezi dobou provozu a dobou odstávky) i přesto, že má teoreticky horší střední dobu mezi poruchami (což vzhledem ke kvalitě současné součástkové základny a dárečku od EU v podobě RoHS již také není dávno pravda).
SABLE-2015
pracku a jim podobne vsemy smysly vytunene sptrebice do toho neplet, pac je to spotrebni zbozi, kde je mikroprocesor v podobe pomalu holeho kremiku flakne primo na desku a zakapne grcou pryskyrice, takze se to vazne zere, nelze to ovsem srovnavat s procesorem v prumyslovem pozdre, kde je mnohem kvalitneji chip napojen na vyvody a zapouzdren, ver tomu, ze kdybych ten programator nahradil zadratovanym arduinem, tak ho spolehlive budes pouzivat i u pate pracky
"do řiti se řítíme, ani o tom nevíme.."
- Kilovolt
- Sponzor fora
- Příspěvky: 829
- Registrován: 21. 10. 2009, 9:59
- Bydliště: Podřipák jak vyšitej!
Dyť v tom nejni arduinoooo
. Ale vážně- Havelaircraft zapomněl sdělit celkem podstatnou informaci, totiž jak mocnej motor hodlá použít, tj jakej proud přes to všechno poleze. A od toho se potom odvíjejí náklady.
PS: taky nemám rád černý skříňky (jednočipy) úplně všude
PS: taky nemám rád černý skříňky (jednočipy) úplně všude
Elektrika je potvora-nejni vidět a kope jak divoká mula.
"Učíme se po celý život. Až na školní léta" - Gabriel Laub
"Učíme se po celý život. Až na školní léta" - Gabriel Laub