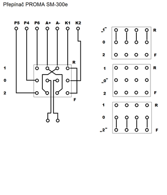
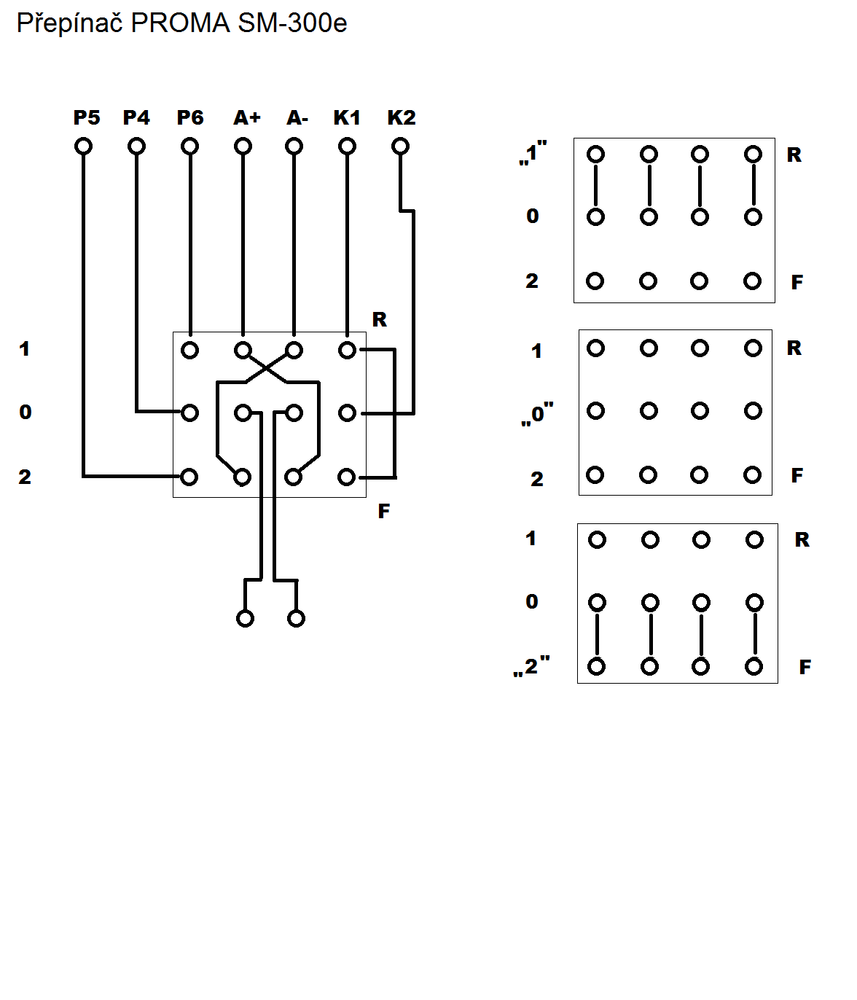
Přepínač Proma SM-300e

Odpovědět
Uživatelský avatar
Zdenek Valter
Příspěvky: 5460
Registrován: 9. 1. 2009, 5:16
Bydliště: Ústí n. L.

15. 9. 2018, 2:48

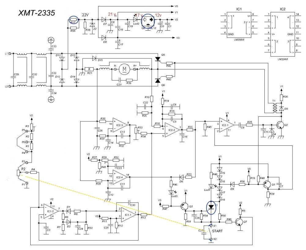
Při opravě řídící desky se ukázalo, že je vadný přepínač směru otáčení.
Je to čtyřpólový třpolohový přepínač s 0 uprostřed
Nemáte někdo tip kde roste?
Přílohy
Schema řídíce desky
Schema řídíce desky
Zapojení přepínače
Zapojení přepínače
Pohled na kontakty
Pohled na kontakty
Pohled na přepínač z boku
Pohled na přepínač z boku
Hobbík - obráběč i 3D tiskař začátečník - strojní park je konečně instalován
Uživatelský avatar
Zdenek Valter
Příspěvky: 5460
Registrován: 9. 1. 2009, 5:16
Bydliště: Ústí n. L.

15. 9. 2018, 3:08

Toto je podobný přepínač - jen si nejsem jistý, jestli má i tu nulovou polohu.
https://www.aliexpress.com/store/produc ... autifyAB=0 :?:
Hobbík - obráběč i 3D tiskař začátečník - strojní park je konečně instalován
Uživatelský avatar
Zdenek Valter
Příspěvky: 5460
Registrován: 9. 1. 2009, 5:16
Bydliště: Ústí n. L.

15. 9. 2018, 3:15

Hobbík - obráběč i 3D tiskař začátečník - strojní park je konečně instalován
expertdb
Příspěvky: 608
Registrován: 20. 5. 2011, 7:25
Bydliště: Valašsko

15. 9. 2018, 4:10

Já mám ten samý přepínač ve svém stroji, taky přestal fungovat. Snadno se do něho dostaneš a pokud tam není vyloženě něco ulomené, lze ho vyčistit a opět složit.
Rotwerk 300
Sieg SX2L homemade cnc
Uživatelský avatar
Zdenek Valter
Příspěvky: 5460
Registrován: 9. 1. 2009, 5:16
Bydliště: Ústí n. L.

15. 9. 2018, 6:05

No on není můj.
Přeci jemom Te poprosím o trochu přiblížení jak to rozebrat.

Nejhorší na tom je to, že závada na přepínači je taková, že v poloze "2" tedy Forward se mezi póly A+ A- objeví zkrat. :x
( v klidu jsem naměřil odpor 50 Ohmů).
Hobbík - obráběč i 3D tiskař začátečník - strojní park je konečně instalován
expertdb
Příspěvky: 608
Registrován: 20. 5. 2011, 7:25
Bydliště: Valašsko

15. 9. 2018, 6:35

Ano ten zkrat je možný.
Jednoduše vypáčíš ty označené packy na obou stranách přepínače. Opatrně ten plechový kus sundáš. Vevnitř jsou tuším 4 takové plastové čudliky na nich pružinky a ty tlačí na kontakty a zabezpečují kolébkový pohyb. To skládáni je taková piplavá práce, ale jde to.
prep01.jpg
prep01.jpg (37.95 KiB) Zobrazeno 6685 x
Rotwerk 300
Sieg SX2L homemade cnc
libhav
Příspěvky: 2
Registrován: 15. 9. 2018, 6:11

15. 9. 2018, 6:45

Mám stejný soustruh a v případě potřeby bych místo předraženého spínače od autorizovaného servisu použil tento typ za 60Kč:

https://www.aliexpress.com/item/AC-380V ... eLevelAB=0
Uživatelský avatar
Zdenek Valter
Příspěvky: 5460
Registrován: 9. 1. 2009, 5:16
Bydliště: Ústí n. L.

15. 9. 2018, 6:53

libhav píše: 15. 9. 2018, 6:45 Mám stejný soustruh a v případě potřeby bych místo předraženého spínače od autorizovaného servisu použil tento typ za 60Kč:

https://www.aliexpress.com/item/AC-380V ... eLevelAB=0
Díky! Už jsem ho obědnal. ;-)
Hobbík - obráběč i 3D tiskař začátečník - strojní park je konečně instalován
Uživatelský avatar
Zdenek Valter
Příspěvky: 5460
Registrován: 9. 1. 2009, 5:16
Bydliště: Ústí n. L.

15. 9. 2018, 7:35

Tak jsem ho rozebral - zkusím ho vyčistit.
Hobbík - obráběč i 3D tiskař začátečník - strojní park je konečně instalován
Uživatelský avatar
Zdenek Valter
Příspěvky: 5460
Registrován: 9. 1. 2009, 5:16
Bydliště: Ústí n. L.

16. 9. 2018, 11:00

Tak jsem ho musel rozebírat dvakrát. Grr...
Zde detail:
Přílohy
rozborka prep01.jpg
Prep rozborka.jpg
Hobbík - obráběč i 3D tiskař začátečník - strojní park je konečně instalován
expertdb
Příspěvky: 608
Registrován: 20. 5. 2011, 7:25
Bydliště: Valašsko

16. 9. 2018, 7:40

JJ, taky jsem ho rozebíral vícekrát, občas něco vyskočilo, nebo špatně sedlo.
Rotwerk 300
Sieg SX2L homemade cnc
Uživatelský avatar
Zdenek Valter
Příspěvky: 5460
Registrován: 9. 1. 2009, 5:16
Bydliště: Ústí n. L.

16. 9. 2018, 8:52

Tak je opraveno (ještě si musí tomík.tk sehnat nový potenciometr - zde použit jiný ;-) )
V serii je ještě 200W žárovka
https://www.youtube.com/watch?v=esO9M6mlr_Y
Hobbík - obráběč i 3D tiskař začátečník - strojní park je konečně instalován
expertdb
Příspěvky: 608
Registrován: 20. 5. 2011, 7:25
Bydliště: Valašsko

17. 9. 2018, 11:54

Ten poťák jsem taky měnil.Musel jsem tam dodělat relátko. Originál jsem neměl.
Rotwerk 300
Sieg SX2L homemade cnc
Uživatelský avatar
Zdenek Valter
Příspěvky: 5460
Registrován: 9. 1. 2009, 5:16
Bydliště: Ústí n. L.

17. 9. 2018, 12:09

expertdb píše: 17. 9. 2018, 11:54 Ten poťák jsem taky měnil.Musel jsem tam dodělat relátko. Originál jsem neměl.
V tomhle ovládání ani relátko nebylo a potenciometr je bez vypínače(originál má 33k/N, zde 50k/N).
Zde nesouhlasí schema ovladače na obrázku.
Spínání kontaktu K1 a K2 je oproti obvyklému zapojení na přepínači směru - viz jeho schema.
Hobbík - obráběč i 3D tiskař začátečník - strojní park je konečně instalován
Uživatelský avatar
Zdenek Valter
Příspěvky: 5460
Registrován: 9. 1. 2009, 5:16
Bydliště: Ústí n. L.

4. 10. 2018, 8:48

Zdenek Valter píše: 15. 9. 2018, 6:53
libhav píše: 15. 9. 2018, 6:45 Mám stejný soustruh a v případě potřeby bych místo předraženého spínače od autorizovaného servisu použil tento typ za 60Kč:

https://www.aliexpress.com/item/AC-380V ... eLevelAB=0
Díky! Už jsem ho obědnal. ;-)
A už i přišel:
Přílohy
switch01.jpg
switch02.jpg
switch03.jpg
Hobbík - obráběč i 3D tiskař začátečník - strojní park je konečně instalován
Odpovědět

Zpět na „Ostatní elektronika“