driver s a3986 - problem?

jaké jsou rozdíly z pohledu řízení
Odpovědět
AcemanLB
Příspěvky: 561
Registrován: 11. 11. 2008, 8:53
Bydliště: Liberec
Kontaktovat uživatele:

25. 6. 2009, 8:57

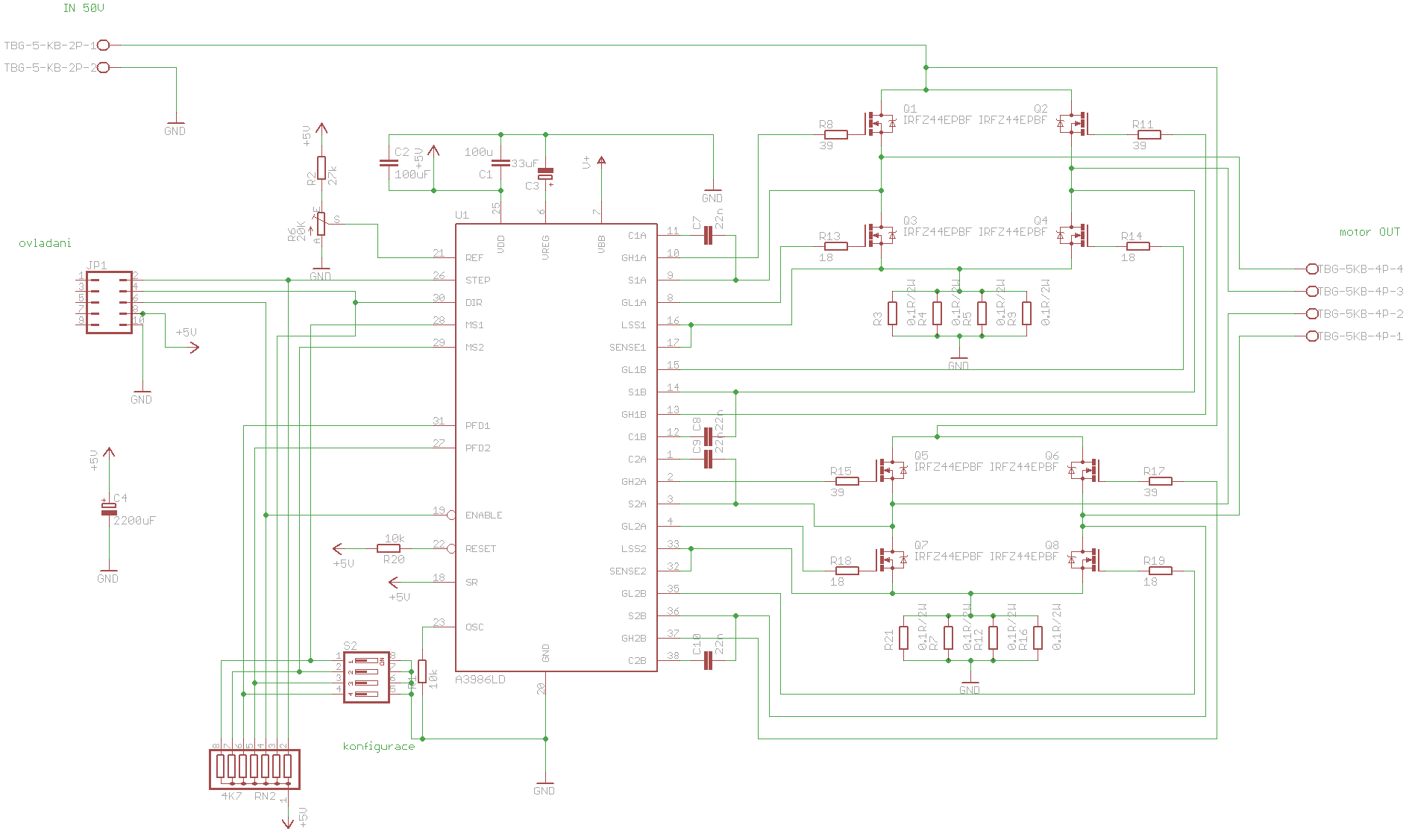
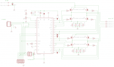
Tak snad už je to schéma v pořádku :) Prosím jukněte na to někdo. Snížení proudu zatím ve vývoji přes PICku.
Přílohy
3986.png
sejosef
Příspěvky: 124
Registrován: 17. 2. 2008, 2:16
Bydliště: Votice

25. 6. 2009, 9:48

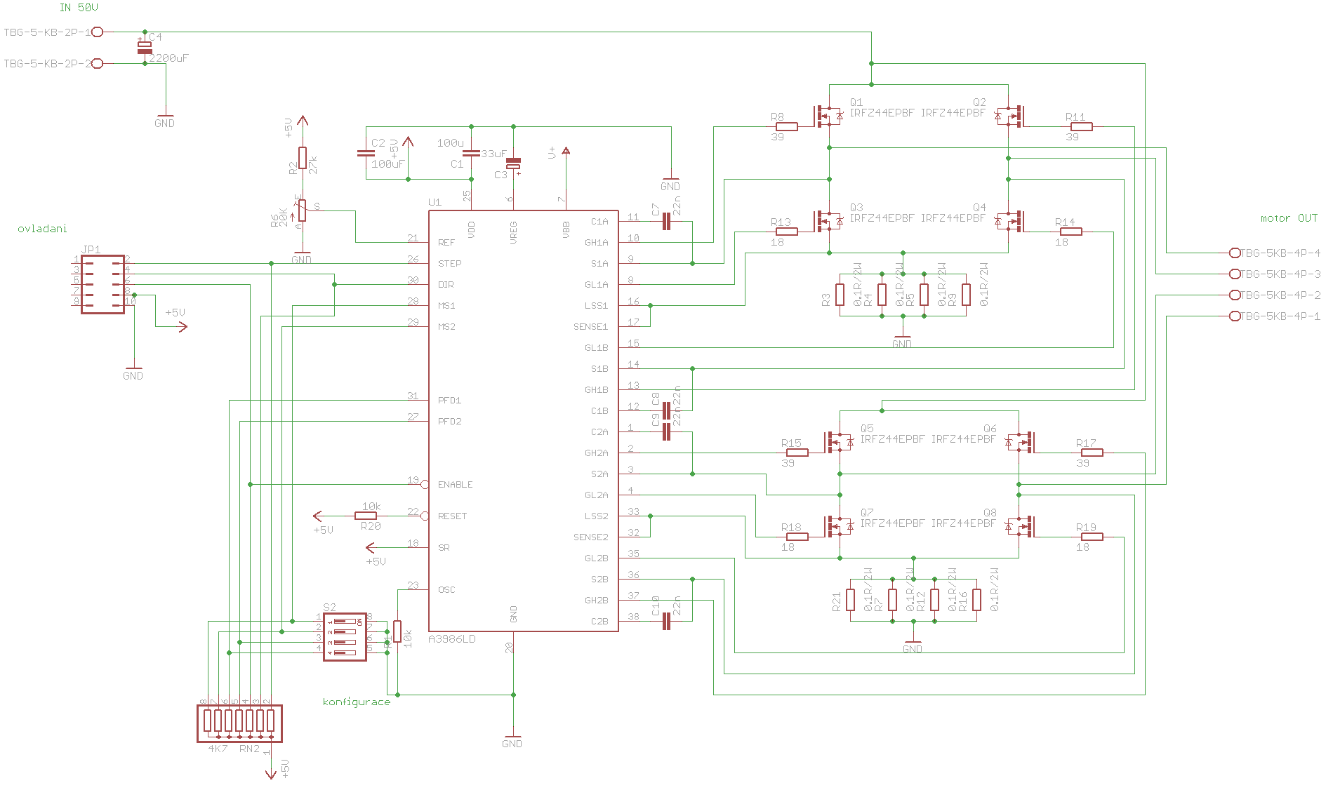
No už to je lepší, i když fuj pic :-). Akorát nepotřebuješ signál STEP mít přes odpor na VCC (pravděpodobně udělá jeden krok už při zapnutí), spíš bych ho dal na zem a kndenzátor C4 nemá být na VCC ale na napájení motoru 50V. Na silových částech si dej záležet. Toto zapojení bude fungovat. Možná bych ještě doplnil vstupy SENSE o RC člen aby to trochu filtrovalo ty nejostřejší špičky (já tam mám 1K na sense a 33pF na GND), ale není to nutné, zdá se že obvod to zvládá i tak.
AcemanLB
Příspěvky: 561
Registrován: 11. 11. 2008, 8:53
Bydliště: Liberec
Kontaktovat uživatele:

25. 6. 2009, 11:34

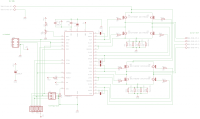
Ok kondík přesunut jen nerozumím tomu kam jakej odpor od signálu step?
Přílohy
3986.png
sejosef
Příspěvky: 124
Registrován: 17. 2. 2008, 2:16
Bydliště: Votice

25. 6. 2009, 11:39

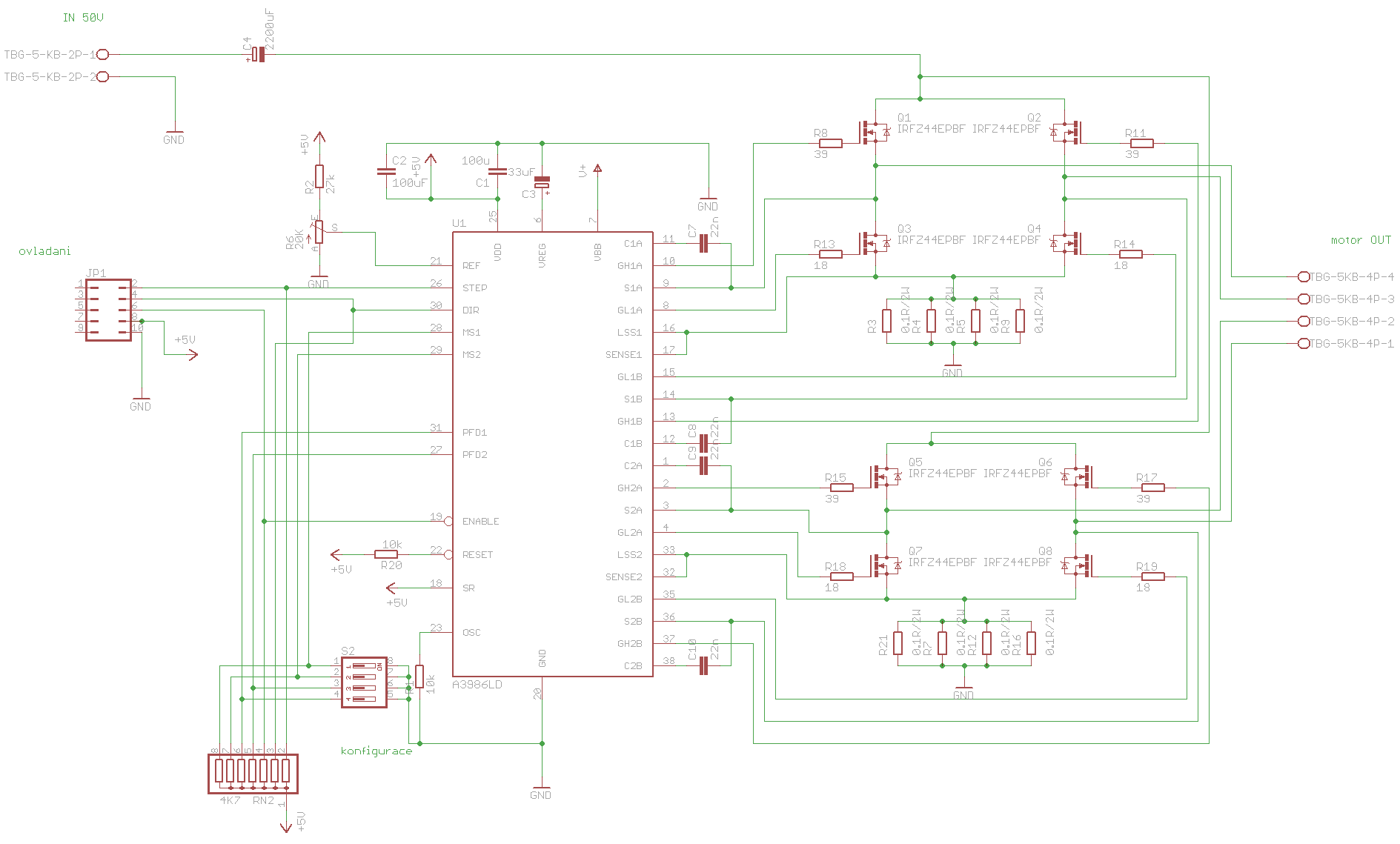
S tím koďanem si děláš prdel ne? :-))))) STEP by měl být v klidu spíš v log 0 než v log 1. Ty budeš nějakej srandista :-)))).
AcemanLB
Příspěvky: 561
Registrován: 11. 11. 2008, 8:53
Bydliště: Liberec
Kontaktovat uživatele:

25. 6. 2009, 11:49

:D pokus č. 2
Přílohy
3986.png
Odpovědět

Zpět na „krokove unipolarni bipolarni a servomotory“