Tá doska je z výťahu, teraz boli rovnaké (podobné) u nás v šrote
Oddělovací deska k mese
-
zverodoktor
- Příspěvky: 3656
- Registrován: 3. 6. 2007, 9:49
- Bydliště: Bratislava
SU32, MN80, FN25, ISEL4433, Jakobsen SJ25, N1, VS16, Anycubic Kossel
Nevíte někdo jak má řešený MESA 7i96 vstupy? Že mají společný COMM, čili si můžu určit jestli budou PNP či NPN a že vstupy reagují na 5-36V.
Že by jsme to prostě obšvihli a udělali pro ty vstupy stejně
Na straně výstupů jsme nakonec volili optomosfety, což nám umožní spínat i trochu vyšší proudy i napětí dle potřeby.
Že by jsme to prostě obšvihli a udělali pro ty vstupy stejně
Na straně výstupů jsme nakonec volili optomosfety, což nám umožní spínat i trochu vyšší proudy i napětí dle potřeby.
Ten blbec, kterej to vyrobil, pač mu zapoměli říct že to nejde vyrobit 
Tohle zapojení není praktické . Když ti nastane situace (ktera se mi opravdu stala), že jedna elektrokomponenta má PNP výstupy a druhá NPN výstupy, tak seš nahranej. Preferuji A a K u každého optronu zvlášť.
LinuxCNC - MESA 7i96
zz912.webnode.cz
zz912.webnode.cz
Souhlas se zz912, pokud uni, tak A a K. Dlouho jsem měl cukání, ale napíšu to. Ten popis využití je takový ne úplně přesvědčivý. Opravdu tam budou jen tlačítka, kontakty, ind. senzory? Co ty enkodéry, nebude požadavek na rychlost? Nebo rozdělit na pole rychlých vstupů a pak něco, co se zde rodí.
Taky jsem si jednu takovou krásnou slepou uličkou prošel Hodně mi to dalo. viewtopic.php?p=396460#p396460
LinuxCNC - MESA 7i96
zz912.webnode.cz
zz912.webnode.cz
No, Zdenku, přesně tomu overengineeringu se chceme vyhnoutzz912 píše: ↑5. 3. 2025, 6:48 Taky jsem si jednu takovou krásnou slepou uličkou prošel Hodně mi to dalo. viewtopic.php?p=396460#p396460
Opravdu chceme jen vstupy pro tlačítka a encodery od ručních kroutítek, ne encodery z pravítek či serv. Maximálně ještě od nějakýho čidla, ale víc ne. Takže jen pomalý vstupy, pač když chceš přidat na mašinu nějaký tlačítka tak ti hodně rychle dojde těch 11 vstupů co 7i96 má.
Prostě jen levné rozšíření pomocí jinak nevyužitého 26pin portu na mese.
Ano, dostat se pod cenu 7i84 je cíl. Cesta v tomto případě není tak úplně cíl, ale taky se člověk chtě nechtě něco přiučí, že jo
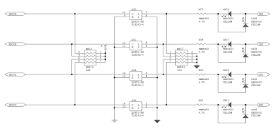
A už myslím že jsme se tam dostali - tohle je docela obstojné řešení vstupů, co myslíte? Rozdělit těch 12 vstupů na tři čtveřice kde každá bude volitelná jestli PNP nebo NPN. Tím eliminujeme tu "nepraktičnost" co jste tu zmiňovali, jakkoli je to vlastně ne úplně podstatný, pač můžete mít NPNka na mese a PNPčka na tomhle (či obráceně).
Ten blbec, kterej to vyrobil, pač mu zapoměli říct že to nejde vyrobit 