Krokový motor
- robokop
- Site Admin
- Příspěvky: 23180
- Registrován: 10. 7. 2006, 12:12
- Bydliště: Praha
- Kontaktovat uživatele:
paklize to ma byt na nejakou jednoduchou automatizaci tak to bude fungovat
paklize to ma byt na CNC tak tomu strasne moc schazi k tomu aby to pracovalo alespon nejak obstojne
takze jestli to mas na CNC tak hybaj do CNC shopu nebo do gravosu a kup si tam hotove drivery protoze toho co dokazi nikdy v amaterskych podminkach nedocilis
a to i ty profo drivery s 2f krokacema nejsou na CNC aplikace zcela idealni ale funguje to
paklize to ma byt na CNC tak tomu strasne moc schazi k tomu aby to pracovalo alespon nejak obstojne
takze jestli to mas na CNC tak hybaj do CNC shopu nebo do gravosu a kup si tam hotove drivery protoze toho co dokazi nikdy v amaterskych podminkach nedocilis
a to i ty profo drivery s 2f krokacema nejsou na CNC aplikace zcela idealni ale funguje to
Vsechna prava na chyby vyhrazena (E)
A nemohl by jste mi poradit které MOSFETy a jaké drivery k nim, popřípadě jak jinak je budit?
Toho jsem se obával, ale vzhledem k tomu, že jsem chudý student a navrhovat bych si to měl sám, tak s tímhle nepochodím..
Není jiná možnost, jak by to šlo alespoň amatérksy udělat?
Toho jsem se obával, ale vzhledem k tomu, že jsem chudý student a navrhovat bych si to měl sám, tak s tímhle nepochodím..
Není jiná možnost, jak by to šlo alespoň amatérksy udělat?
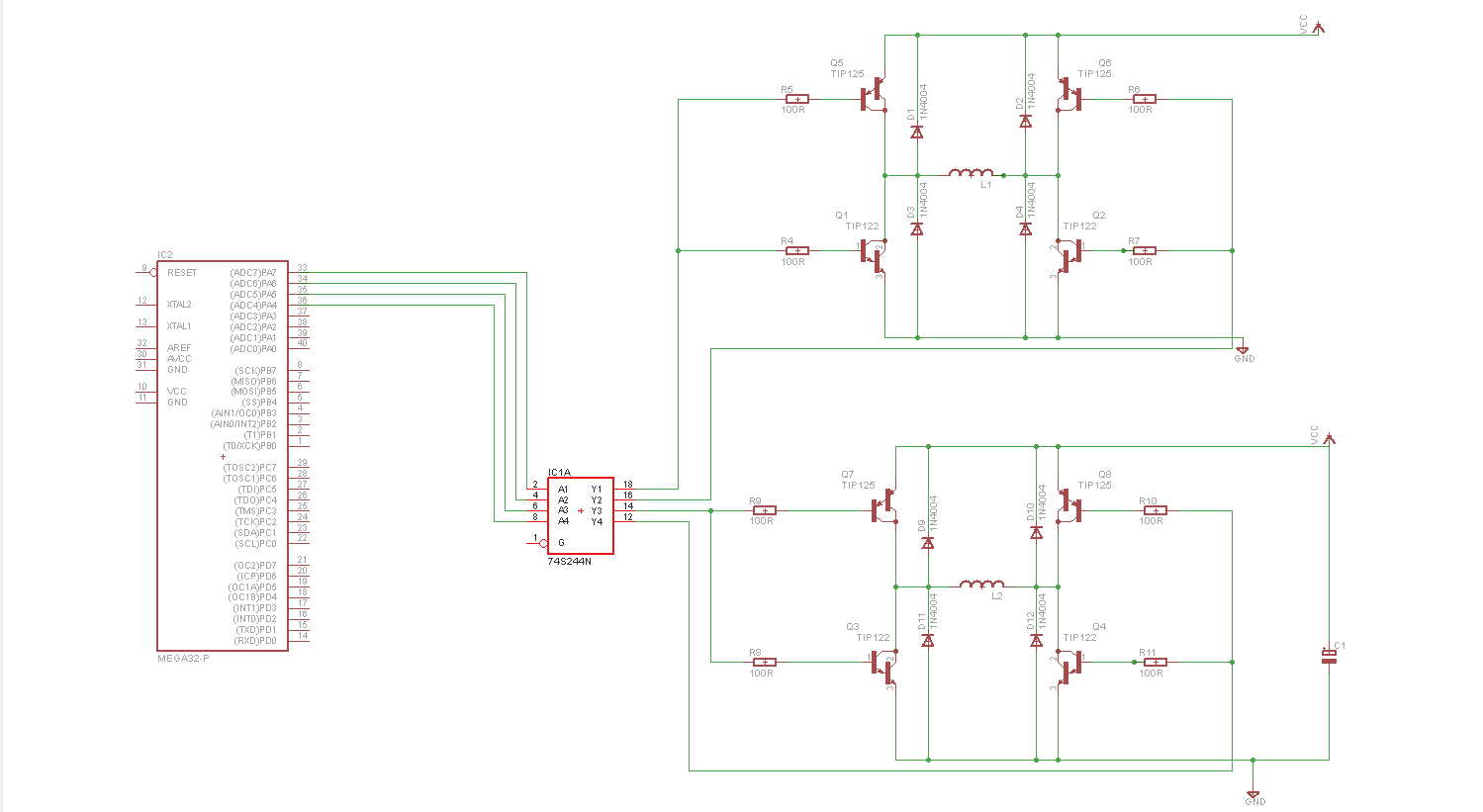
Takhle jak máš zapojeny ty tranzistory v H-můstku, to fungovat 100% nebude a co víc to ihned shoří.
trocha teorie neublíží:
- Když chceš řídit můstek a jedno jestli 1.fázový (H-můstek) nebo 3.fázový, tak základní předpoklad je, že nikdy, opakuji nikdy nesmíš najednou sepnout "horní" a "dolní" tranzistor v jedné větvi, tím vlastně způsobíš zkrat ve větvi můstku a oba tranzistory uhoří.
Tj. jsou dvě běžně užívané možnosti:
1) budeš řídit všechny 4(6) tranzistorů každého můstku zvláštním výstupem z budiče/řídící jednotky
2) budeš řídit jedním signálem vždy dva tranzistory, ale v různých větvích! konkrétně vždy do kříže horní tranzistor jedné větve a spodní u druhé.
Jsem ti do google hodil požadavek "stepper motor driver" a tady máš zapojení pro inspiraci více než dost:
http://www.google.cz/images?q=stepper+m ... 00&bih=889
Pokud to však neděláš jen pro zábavu, či jako studijní záměr
Tak doporučuji za cca 1200kč na ebay koupit od číňana celou hotovou 3/4osou desku s obvody Toshiba. Ušetříš si tím spousty problémů a téměř 100%ně tě to i vyjde levněji.
edit. hrůza pravopis
edit2. Tím tě nechci ale od stavby odrazovat. Postavit velice slušnou "silovou" část driveru KM na diskrétních součástkách je poměrně snadné a pokud nebudeš chtít desítky kW (jednotky kW nejsou problém), tak ti s návrhem mohu pomoci. Aby to však pracovalo opravdu dobře, tak je tu především potřeba umět správně naprogramovat řídící MCU do čeho se nechci moc pouštět.
trocha teorie neublíží:
- Když chceš řídit můstek a jedno jestli 1.fázový (H-můstek) nebo 3.fázový, tak základní předpoklad je, že nikdy, opakuji nikdy nesmíš najednou sepnout "horní" a "dolní" tranzistor v jedné větvi, tím vlastně způsobíš zkrat ve větvi můstku a oba tranzistory uhoří.
Tj. jsou dvě běžně užívané možnosti:
1) budeš řídit všechny 4(6) tranzistorů každého můstku zvláštním výstupem z budiče/řídící jednotky
2) budeš řídit jedním signálem vždy dva tranzistory, ale v různých větvích! konkrétně vždy do kříže horní tranzistor jedné větve a spodní u druhé.
Jsem ti do google hodil požadavek "stepper motor driver" a tady máš zapojení pro inspiraci více než dost:
http://www.google.cz/images?q=stepper+m ... 00&bih=889
Pokud to však neděláš jen pro zábavu, či jako studijní záměr
edit. hrůza pravopis
edit2. Tím tě nechci ale od stavby odrazovat. Postavit velice slušnou "silovou" část driveru KM na diskrétních součástkách je poměrně snadné a pokud nebudeš chtít desítky kW (jednotky kW nejsou problém), tak ti s návrhem mohu pomoci. Aby to však pracovalo opravdu dobře, tak je tu především potřeba umět správně naprogramovat řídící MCU do čeho se nechci moc pouštět.
To by bylo skvělé, mockrát děkuji za takovou ochotu..
Už mi jde z toho všeho hlava kolem, vybrat správné tranzistory, zapojení, zda je lepší tohle, či tohle.. Nikdo nedokáže na rovinu poradit, hele tohle jsem zkoušel tohle bys mohl zapojit.. Takže pokud jste ochotný mi věnovat chvilku času budu vděčný.. A s programováním si už poradím, jen nevím, jak s navrhováním začít.. 
Je pravda že jsem si ani pořádně neprohlédl tvé zapojení H můstku. Ten by opravdu shořel
. Tady ti dokáže poradit asi hodně lidí, ale tvé zadaní je poněkud chudé. Zkus napsat, k čemu to budeš používat. Stavíš vlastní driver typu STEP/DIR? Tak radu už jsi dostal, kup si hotový. Bude to levnější. Protože až spočítáš součástky a strávený čas, tak těch 1200-1500Kč nebude tolik 
Pokud by jsi chtěl použít mosfety, hledej takové , aby byly plně otevřeny už při UGS 5V (CMOS či TTL compatibile). A hned přijdeš na to, že je ta atmega nestíhá nabít a vybít jenom pomocí portu, tudíž tam budeš muset plácnout nějaký budič, aby se ti to neusmažilo. A už to začíná...
Dál budeš muset umět přijmout a generovat 3x nezávisle cca 35kHz pulzy. A hlídat další věci. Vážně se nevyplatí vymýšlet znova kolo...
Nebo je to nějaký pokus? Pak zkus upřesnit alespoň základní parametry.
Přeju hodně zdaru.
Pokud by jsi chtěl použít mosfety, hledej takové , aby byly plně otevřeny už při UGS 5V (CMOS či TTL compatibile). A hned přijdeš na to, že je ta atmega nestíhá nabít a vybít jenom pomocí portu, tudíž tam budeš muset plácnout nějaký budič, aby se ti to neusmažilo. A už to začíná...
Dál budeš muset umět přijmout a generovat 3x nezávisle cca 35kHz pulzy. A hlídat další věci. Vážně se nevyplatí vymýšlet znova kolo...
Nebo je to nějaký pokus? Pak zkus upřesnit alespoň základní parametry.
Přeju hodně zdaru.
No, jenže když si to koupím už hotové, ztrácí to pro mě smysl vůbec stavět..
Pokud budu mluvit na rovinu, tak v navrhování takovýchto zapojení jsem opravdu noob a proto jsem se obrátil na vás, nedivím se, že by to shořelo, ale pro mě je to docela úspěch, že jsem "zplodil" aspoň něco.. Samozřejmě spousta z vás mi řekne, tak to ani nestav, když tomu nerozumíš.. Jenže já to chci postavit právě proto abych tomu rozuměl a děkuji vám všem moc za cenné rady a návrhy..
Mělo by to být ovládání "cnc stroje" pomocí MCU, protože se spíše pohybuji v té softwarové části, hardware je pro mě složitější..
Jednoduché pojezdy na trapézách ve dvou osách, třetí není podmínkou, hlavně abych to rozhýbal..
V první řadě potřebuji postavit drivery, zkoušel jsem už různá zapojení, ale tady u tohoto mi poradil kámoš, původně jsem měl v zapojení ještě 4 obyčejné trandy, které invertují vstupní proud do výkonových.
popopepe: Přesně takovéto informace jsou pro mě důležité: "co se stane, když" mockrát za ně děkuji..
Mělo by to být ovládání "cnc stroje" pomocí MCU, protože se spíše pohybuji v té softwarové části, hardware je pro mě složitější..
Jednoduché pojezdy na trapézách ve dvou osách, třetí není podmínkou, hlavně abych to rozhýbal..
V první řadě potřebuji postavit drivery, zkoušel jsem už různá zapojení, ale tady u tohoto mi poradil kámoš, původně jsem měl v zapojení ještě 4 obyčejné trandy, které invertují vstupní proud do výkonových.
popopepe: Přesně takovéto informace jsou pro mě důležité: "co se stane, když" mockrát za ně děkuji..
-
pavel-gravos
- Příspěvky: 322
- Registrován: 27. 1. 2008, 4:30
Ahoj,
motor sis vybral docela vhodny, pokud je to ten "vyzluceny" v datasheetu.
Co se vhodneho reseni driveru tyce, nejprve by sis mel ujasnit, co od toho
chces: mikrokroky ano/ne, proud staci pro tento motor/ budu chtit vyssi,
napajeci napeti driveru, zpusob rizeni driveru step-dir/SPI pakety/jiny.
a podle toho hledat co je pro tebe nejvyhodnejsi. Pri cteni datasheetu lecos pochopis.
Asi nejjednodussi a k vysledku vedouci je pouzit nejaky driver - integrovany obvod.
Allegro - drivery v jednom brouku, vyber zde:
http://www.allegromicro.com/en/Products ... /motor.asp
ST www.st.com:
L6203,L298,L6207,L6208, a dalsi - vlastni drivery
L297,L6506 - rizeni choperu
Toshiba:
TB6560 - driver v jednom brouku
National Semiconductor
LMD18245 - dost drahy, ale ma vysvetlujici datasheet
Skutecne vlastni driver z tranzistoru a rozumne proudove rizeni je dost narocne, to vem az v dalsi fazi,
az ti neco bude jezdit, jen budes chtit neco dokonalejsiho.
Taky se da koupit stavebnice s hotovym plosnakem, ale to si clovek tolik neuzije, to uz vymyslel nekdo jiny.
Krokove motory se ridi v podstate dvemi zpusoby:
a) motor snese trvale napajeci napeti driveru, muze se zapnout na furt - typicky motory z disketovych mechanik
- pomale, male vykony, napetove rizeni
Tebou nakreslene schema nema snimani proudu na sensech - tudiz by se jednalo o toto rizeni.
b) motor nesnese trvale napeti driveru, musi se hlidat proud, a pokud prekroci zadany, tak rychle vypnout
(tzv. Chopper) - to je tvuj vybrany motor, motory jsou to obecne rychle, silne, vhodne pro NC
Pri tvorbu plosnaku s jakymkoli broukem pozor na zeme, kondy low-ESR, sensove odpory bezindukcni (metalizovane).
Pavel
motor sis vybral docela vhodny, pokud je to ten "vyzluceny" v datasheetu.
Co se vhodneho reseni driveru tyce, nejprve by sis mel ujasnit, co od toho
chces: mikrokroky ano/ne, proud staci pro tento motor/ budu chtit vyssi,
napajeci napeti driveru, zpusob rizeni driveru step-dir/SPI pakety/jiny.
a podle toho hledat co je pro tebe nejvyhodnejsi. Pri cteni datasheetu lecos pochopis.
Asi nejjednodussi a k vysledku vedouci je pouzit nejaky driver - integrovany obvod.
Allegro - drivery v jednom brouku, vyber zde:
http://www.allegromicro.com/en/Products ... /motor.asp
ST www.st.com:
L6203,L298,L6207,L6208, a dalsi - vlastni drivery
L297,L6506 - rizeni choperu
Toshiba:
TB6560 - driver v jednom brouku
National Semiconductor
LMD18245 - dost drahy, ale ma vysvetlujici datasheet
Skutecne vlastni driver z tranzistoru a rozumne proudove rizeni je dost narocne, to vem az v dalsi fazi,
az ti neco bude jezdit, jen budes chtit neco dokonalejsiho.
Taky se da koupit stavebnice s hotovym plosnakem, ale to si clovek tolik neuzije, to uz vymyslel nekdo jiny.
Krokove motory se ridi v podstate dvemi zpusoby:
a) motor snese trvale napajeci napeti driveru, muze se zapnout na furt - typicky motory z disketovych mechanik
- pomale, male vykony, napetove rizeni
Tebou nakreslene schema nema snimani proudu na sensech - tudiz by se jednalo o toto rizeni.
b) motor nesnese trvale napeti driveru, musi se hlidat proud, a pokud prekroci zadany, tak rychle vypnout
(tzv. Chopper) - to je tvuj vybrany motor, motory jsou to obecne rychle, silne, vhodne pro NC
Pri tvorbu plosnaku s jakymkoli broukem pozor na zeme, kondy low-ESR, sensove odpory bezindukcni (metalizovane).
Pavel
pokud si chceš něco postavit moc do toho nevrazit a aby to spolehlivě fungovalo tak jdi do :
http://maczaka.webz.cz/deskata.htm
jednoduchá stvba, tišták si udělej podle svého , podporuje mikrokrok, nastavaní proudu motorem.
a obvod koupíš za 150kč což ti nebude stačit ani na ty tranzistory co máš ve tvém zapojení
http://maczaka.webz.cz/deskata.htm
jednoduchá stvba, tišták si udělej podle svého , podporuje mikrokrok, nastavaní proudu motorem.
a obvod koupíš za 150kč což ti nebude stačit ani na ty tranzistory co máš ve tvém zapojení
Když už do toho chceš tak jít a programování ti není cizí, doporučil bych ti si to před nějakou realizací taky odsimulovat. Třeba pomocí nějakého SPICE systému, např. LTSpice je IMHO dost fajn a zdarma.
Jinak platí, co už ti kluci řekli. Jestli chceš, pár komentů k původnímu návrhu:
HTH,
H.
Jinak platí, co už ti kluci řekli. Jestli chceš, pár komentů k původnímu návrhu:
- Ten buffer 244 nemá otevřen výstup (/G není vůbec použit, uzemněn), čili zbytek zapojení je jaksi navíc
. - Díky tomu se tranzistory "vzájemně" otevřou břes báze (a zkratujou zdroj, takže pokud je dost tvrdý, podle slibu něco shoří).
- I kdyby to nebylo, v přechodech mezi logickými úrovněmi budou chvíli (po-)otevřené vždy oba a na chvíli zase zkratují zdroj (nemusí sice shořet, hrany jsou docela strmé, ale žhavit budou).
- Neošetřený je taky stav po resetu µP, kdy jsou GPIO nastavený na vstupy a není definována úroveň.
- 5V pro motory (Vcc) je pro nějakou reálnou rychlost krokování málo (indukčnost motorů způsobuje pomalý nárůst proudu; bez proudu není magnetické pole a tedy ani síla). Reálné drivery fungujou jinak — ten zmíněný chopping, něco jako spínaný zdroj.
- Bipoláry mají docela velké saturační napětí, a darlingtony zvlášť. Z těch 5V tam moc nezbude, zato to bude topit.
HTH,
H.
- robokop
- Site Admin
- Příspěvky: 23180
- Registrován: 10. 7. 2006, 12:12
- Bydliště: Praha
- Kontaktovat uživatele:
jak jsem rikal uz na zacatku hodne toho chybi
nektere veci jsou otazkou software ale spousta zavisi taky na hardware
nejde o to ridit to na plnej proud ale urcite a to bez vyhrady musis mit mikrokroky protoze s pulkrokama ti to cnc asi jezdit nebude
tzn. ridit proud pomoci PWM merit proud kazdou fazi odfiltrovat ruseni a spravne reagovat
pak samozrejme powr down mod kterej je taky dost podstatnej aby ti motory netopili a mohl jsi zvysit provozni proud
jeste pred par lety byla stavba spolehliveho domaciho cnc dost velkej problem protoze nebyli poradny drivery nebo byli drahy
dnes s drivery ktere maji spoustu funkci jako mikrokroky, power down, vyssi napajeci napeti, potlaceni rezonanci, atd...
to je hracka ale tyhle vychytavky dostat do driveru neni uplne snadny a i velike firmy s tim maji dost problemy
zamysli se jestli se opravdu nevyplati postavit neco osvedceneho nebo neco koupit
ono postavit slusne funkcni stroj z kupovanych komponent je dot velkej zahul samo o sobe
nektere veci jsou otazkou software ale spousta zavisi taky na hardware
nejde o to ridit to na plnej proud ale urcite a to bez vyhrady musis mit mikrokroky protoze s pulkrokama ti to cnc asi jezdit nebude
tzn. ridit proud pomoci PWM merit proud kazdou fazi odfiltrovat ruseni a spravne reagovat
pak samozrejme powr down mod kterej je taky dost podstatnej aby ti motory netopili a mohl jsi zvysit provozni proud
jeste pred par lety byla stavba spolehliveho domaciho cnc dost velkej problem protoze nebyli poradny drivery nebo byli drahy
dnes s drivery ktere maji spoustu funkci jako mikrokroky, power down, vyssi napajeci napeti, potlaceni rezonanci, atd...
to je hracka ale tyhle vychytavky dostat do driveru neni uplne snadny a i velike firmy s tim maji dost problemy
zamysli se jestli se opravdu nevyplati postavit neco osvedceneho nebo neco koupit
ono postavit slusne funkcni stroj z kupovanych komponent je dot velkej zahul samo o sobe
Vsechna prava na chyby vyhrazena (E)
Tak určitě plně souhlasím s tím co tu napsali kolegové pavel, HonzaCH a Robokop, ale na druhou stanu mi to nedá a budu jim lehce oponovat.
Nedá se říct, že driver postavený diskrétních součástek je složitá věc. Vlastní zapojení i "profesionálního" driveru je naopak kupodivu primitivní záležitost díky kvalitním integrovaným budičům, a to snímání proudu fází také není kdovíjak složité. Co je na tom problematické, je pak až výsledný návrh DPS, kde je třeba respektovat, délky spojů, různé zemnící smyčky, rušení atd. jak píšou kolegové výše. To nejsložitější je ale napsat vlastní řídící program v MCU driveru. (u integrovaných driverů jako třeba právě ta oblíbená Toshiba to programování odpadá).
Na podložení svého tvrzení přikládám datasheet k Reference Design Kitu driveru pro bipolární krokáče od společnosti Stellaris(LuminaryMicro) patřící pod Texas Instruments. Na konci je kompletní schéma zapojení výkonové části driveru vč. řídícího MCU, které v podstatě můžeš ihned převzít. Jinak není od věci prostudovat datasheet tohoto RDK celý, protože ten použitý MCU je 32.bit ARM běžící na 50MHz, takže driver na tomto HW rozhodně není žádné ořezávátko. Navíc je k dispozici celý kód pro tento RDK (dá se to programovat třeba v zdarma dostupném Keil uVision - ty programy se většinou vejdou do jeho omezení pro kompilaci ve verzi zdarma). A programovací deska pro toto MCU s JTAGem (ICDI) stojí cca 1000kč. Tzn. kdybys ten program projel a dokázal jej upravit, tak se můžeš poměrně rychle dostat na hodně vysokou laťku.
Nedá se říct, že driver postavený diskrétních součástek je složitá věc. Vlastní zapojení i "profesionálního" driveru je naopak kupodivu primitivní záležitost díky kvalitním integrovaným budičům, a to snímání proudu fází také není kdovíjak složité. Co je na tom problematické, je pak až výsledný návrh DPS, kde je třeba respektovat, délky spojů, různé zemnící smyčky, rušení atd. jak píšou kolegové výše. To nejsložitější je ale napsat vlastní řídící program v MCU driveru. (u integrovaných driverů jako třeba právě ta oblíbená Toshiba to programování odpadá).
Na podložení svého tvrzení přikládám datasheet k Reference Design Kitu driveru pro bipolární krokáče od společnosti Stellaris(LuminaryMicro) patřící pod Texas Instruments. Na konci je kompletní schéma zapojení výkonové části driveru vč. řídícího MCU, které v podstatě můžeš ihned převzít. Jinak není od věci prostudovat datasheet tohoto RDK celý, protože ten použitý MCU je 32.bit ARM běžící na 50MHz, takže driver na tomto HW rozhodně není žádné ořezávátko. Navíc je k dispozici celý kód pro tento RDK (dá se to programovat třeba v zdarma dostupném Keil uVision - ty programy se většinou vejdou do jeho omezení pro kompilaci ve verzi zdarma). A programovací deska pro toto MCU s JTAGem (ICDI) stojí cca 1000kč. Tzn. kdybys ten program projel a dokázal jej upravit, tak se můžeš poměrně rychle dostat na hodně vysokou laťku.
- Přílohy
-
- Stepper_RDK_UM-1.pdf
- (728.68 KiB) Staženo 1431 x
I ty filuto!pajda píše:Tak určitě plně souhlasím s tím co tu napsali kolegové pavel, HonzaCH a Robokop, ale na druhou stanu mi to nedá a budu jim lehce oponovat.![]()
Nedá se říct, že driver postavený diskrétních součástek je složitá věc. Vlastní zapojení i "profesionálního" driveru je naopak kupodivu primitivní záležitost díky kvalitním integrovaným budičům, a to snímání proudu fází také není kdovíjak složité. Co je na tom problematické, je pak až výsledný návrh DPS, kde je třeba respektovat, délky spojů, různé zemnící smyčky, rušení atd. jak píšou kolegové výše. To nejsložitější je ale napsat vlastní řídící program v MCU driveru. (u integrovaných driverů jako třeba právě ta oblíbená Toshiba to programování odpadá).
Jj, souhlas, jen — tím slušným soustem jsem myslel pravděpodobnou Citronnkovu nezkušenost.
A ten RDK je dost zajímavej tip na čtení.
H.