nastavení pinů

Diskuze o softvéru MACH od tvůrců Artsoft všech verzí: dotazy, programování, skripty, poznatky atd...
evos
Příspěvky: 67
Registrován: 24. 1. 2007, 10:57

28. 7. 2007, 10:43

Ináč ja mam tiez ten problem z machom ze mi posuva vsetko o dva a dokonca mozem v konfiguracii pinov nastavit aj vsetky vystupi pre x,y,z na rovnakom pine nic sa nemeni.Jedine co reaguje je v nasataveni pinov je vyp, zap inac vsetko ide na 345678 a neda sa to vobec zamenit.Skusal som aj trialovu verziu aj plnu a na roznych pc.Vsade je to to iste.Nedaju sa zmenit vystupne porty.Cize zhrnute.Mam v machu nastavene x-step pin 3 a na testery mi ide vystup z 5 pinu.x-dir 4 a ide z pinu 6.A urcite viem ze to nie je konfiguraciou vystupnych portov.Skusal som K-Cam a ten slape ako hodinky aj zmena vystupnych pionov ide bez problemov zda sa mi ze mach ma vela zaludnosti a chyb ktore by trebalo osetrit!!!Som dost sklamany.Funny day :roll: :roll: :roll:
Funny day!!!
Uživatelský avatar
robokop
Site Admin
Příspěvky: 23177
Registrován: 10. 7. 2006, 12:12
Bydliště: Praha
Kontaktovat uživatele:

29. 7. 2007, 8:58

me tohle funguje naprosto spolehlive
nejake zaludnosti tam jsou ale tohle mi opravdu funguje bez problemu
Vsechna prava na chyby vyhrazena (E)
Uživatelský avatar
Radek-B
Příspěvky: 2137
Registrován: 13. 9. 2006, 11:09
Bydliště: V:Karlovice
Kontaktovat uživatele:

1. 8. 2007, 8:19

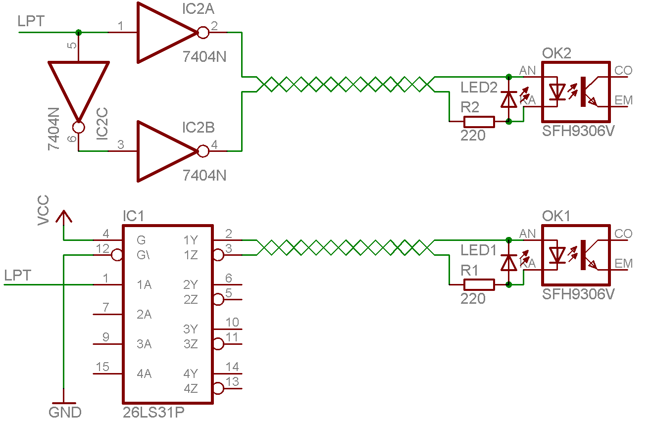
Tak tohle zapojeni mi doporucil DUSAN SLAVETINSKY jako oddeleni a posileni LPT a funguje to 100 procentne a resi to spoustu neduhu pri pokusech o prime rizeni driveru s optocleny na vstupech primo z LPT.
Obvzlaste indukci nahodnych pulzu a nebo naopak ztratu.
A vuber rizeni cehokoliv co potrebuje byt par mA pro sepnuti z LPT. Ale proste to nefunguje a nikdo nevi proc.

RADEK
Přílohy
LPT-OPTO.png
modernizace/repase CNC strojů a zařízení
automatizace/konstrukce
Uživatelský avatar
Aeroomni
Příspěvky: 1179
Registrován: 14. 1. 2007, 9:16
Bydliště: Zem
Kontaktovat uživatele:

19. 1. 2008, 10:18

Radku proc to opto lpt nevyrabis??
Uživatelský avatar
Radek-B
Příspěvky: 2137
Registrován: 13. 9. 2006, 11:09
Bydliště: V:Karlovice
Kontaktovat uživatele:

20. 1. 2008, 9:22

Aeroomni píše:Radku proc to opto lpt nevyrabis??
Pozor , ten optoclen na schematu je soucasti uz rizeneho zarizeni , neni potreba k posileni a oddeleni linky.
To zajistuje 26LS31. Stoji par kacek a bezne se k temto ucelum pouziva skoro vsude kde se podivate.
(napr. ceske IRC LARM to pouzivaji primo jako tvarovac na vystupu)
26LS32 pak slouzi jako prijimac.

Myslim ze nema smysl to vyrabet.
Takze vam staci koupit si 26LS31 a na 99 procent mate po problemech.

RADEK
modernizace/repase CNC strojů a zařízení
automatizace/konstrukce
fdundel
Příspěvky: 88
Registrován: 25. 11. 2007, 3:03
Bydliště: Pozďatín-okres Třebíč

25. 7. 2008, 8:07

Vrátil bych se k úvodnímu Magiho dotazu.
Pokouším se v Machu v profilu plasma rozchodit jednotlivé osy
a chová se to stejně jak Magi popisuje.
Ten to vzdal a používá profil Mill.
Zkusím se zeptat, zda někdo používáte v Machu profil plasma
a s jakým úspěchem. Díky
Uživatelský avatar
magi
Sponzor fora
Příspěvky: 2740
Registrován: 16. 10. 2006, 12:40
Bydliště: Třebíč
Kontaktovat uživatele:

13. 8. 2010, 7:08

Tak opět znova návrat k prastarému problému. Už na to, proč si Mach3 Plasma dělá co chce, přišel? Sehnal jsem krásný touchscreen IBM z pokladny od benzínové pumpy. Je tam 1200 celeron, má LPT a momentálně osazen 256 MB RAM. Ve spojení s driverem H1 to běhá super, ale je tam zásadní problém. Tenhle Touchscreen umí rozlišení pouze 800 x 600 a do toho se mi profil Mill nevejde. Profil Plasma se tam vejde v poho, ale nemůžu jej rozchodit. Piny jsou nastavené naprosto stejně jako v profilu Mill, tam to běhá OK, ale v profilu Plasma mi fyzicky jezdí jen Y a Z. Přestože ovládám Y a X. Tedy Xové pulsy jdou do Zka. S Xem nemůžu pohnout.Když otevřu okno diagnostiky, tak se hodnoty u "Current Position" mění a správně. Hodnoty "Machine Coord" se mění taky správně, ale jen u X a Y. Tedy Zko je úplně umrtvené a nevysílá pulsy. Pak je tam ještě ten kopanec s prohozením signálů X a Z, jak jsem psal na začátku.
Přílohy
Obraz050.jpg
Obraz049.jpg
Dle úpravy hnojiště poznáme hospodáře, dle výsledu voleb jakýchkoliv duševní úroveň voličů.
Uživatelský avatar
magi
Sponzor fora
Příspěvky: 2740
Registrován: 16. 10. 2006, 12:40
Bydliště: Třebíč
Kontaktovat uživatele:

14. 8. 2010, 1:48

Už je to vyřešeno. Zachoval jsem profil Mill, pouze jsem si vyrobil můj speciální screen pro tohle rozlišení. Netušil jsem že vyrobit screen je takto primitivní, hodně podobná je práce v CW.
Přílohy
Mach screen.JPG
Dle úpravy hnojiště poznáme hospodáře, dle výsledu voleb jakýchkoliv duševní úroveň voličů.
Uživatelský avatar
magi
Sponzor fora
Příspěvky: 2740
Registrován: 16. 10. 2006, 12:40
Bydliště: Třebíč
Kontaktovat uživatele:

16. 8. 2010, 11:41

Obchodní klávesnice IBM Canpos (na fotce), má horní dvě řady tlačítek plně programovatelných. Můžu si do nich vložit jakýkoliv řetězec znaků.
Třeba CtrlR, AltT, nebo i +50enter a podobně. V Machu si v editoru screenu nadefinuju, jaký řetězec má ovládat které tlačítko a tyhle řetězce potom naprogramuju do klávesnice. Je na to speciální utilitka od IBM a nastavení se nahrává přímo do nějaké epromky v klávesnici. Tzn. že i po připojení k jinému PC ona tyhle řetězce stále vyvolává. Troufám si tvrdit že je to naprosto ideální pro použití na řízení CNC. Ať už samotná klávesnice, nebo ve spojení s touchscreenem. Kdyby to někdo někde sehnal, tak si může gratulovat. Navíc tělo panelu není plastové, ale hliníkové, takže to není žádné třasátko ale velmi odolný přístroj. CNC to řídí spolehlivě (vyzkoušeno na XP profi SP1 + Mach3 verze 1.90.093).
Z tohoto jsem měl největší strach, protože Celeronu moc nevěřím, navíc v tomto kompaktním PC to ve mě vyvolávalo velikou nedůvěru. Po ujetí cca 50tis. řádků NC kódu se to vrátilo zpět na ref. bod v 0,1mm (měřeno velmi ledabile), takže ke ztrátě kroků evidentně nedošlo.

(na fotkách je nějaká vyšší verze se čtečkou mag. karet, kterou já tam nemám)
Přílohy
klavir.jpg
ibm3.jpg
ibm2.jpg
ibm1.jpg
ibm.jpg
Dle úpravy hnojiště poznáme hospodáře, dle výsledu voleb jakýchkoliv duševní úroveň voličů.
VW
Příspěvky: 92
Registrován: 13. 3. 2007, 11:37
Bydliště: Hořovice
Kontaktovat uživatele:

18. 8. 2010, 9:04

magi píše:Obchodní klávesnice IBM Canpos (na fotce), má horní dvě řady tlačítek plně programovatelných. Můžu si do nich vložit jakýkoliv řetězec znaků.
Třeba CtrlR, AltT, nebo i +50enter a podobně. V Machu si v editoru screenu nadefinuju, jaký řetězec má ovládat které tlačítko a tyhle řetězce potom naprogramuju do klávesnice. Je na to speciální utilitka od IBM a nastavení se nahrává přímo do nějaké epromky v klávesnici. Tzn. že i po připojení k jinému PC ona tyhle řetězce stále vyvolává. Troufám si tvrdit že je to naprosto ideální pro použití na řízení CNC.
Až tak horký to s tím "ideální" nebude ;o) Jsou i vhodnější a univerzálnější. Musel bych se zeptat, jestli je ještě možné je sehnat, ale taková klávesnice VERSAPOS (té tuším nevadilo ani polití), nebo KB128 (namátkově podle vyhledávače http://barcode.ae/hardware/keyboards/ ) - to jsou speciální programovatelné klávesnice, mnohdy konstrukčně řešené tak, že klávesa má průhledný plastový klobouček, takže se tento dá vycvaknout, vložit tam vytištěný čtvereček s popisem a zase nacvaknout, takže to pak vypadá opravdu profi. Zapojují se do PC na PS/2 port a do nich se zapojí původní PC klávesnice.

Podobně pokud si vzpomínám fungují i klávesnice systému EURO (slovenský původ). http://www.elcom.sk/sk/produkty/prislus ... -3000.html - mají v nabídce nejen klávesnice, ale i jakési kombinace klávesnice s dotykovou obrazovkou. Určitě to stojí za prozkoumání. Tvrdí, že se těch klávesnic může za sebe zřetězit až 8.
Uživatelský avatar
magi
Sponzor fora
Příspěvky: 2740
Registrován: 16. 10. 2006, 12:40
Bydliště: Třebíč
Kontaktovat uživatele:

18. 8. 2010, 9:39

VW píše:to jsou speciální programovatelné klávesnice, mnohdy konstrukčně řešené tak, že klávesa má průhledný plastový klobouček, takže se tento dá vycvaknout, vložit tam vytištěný čtvereček s popisem a zase nacvaknout, takže to pak vypadá opravdu profi.
A tahle ty kloboučky snad nemá? Na fotce samosřejmě nejsou.
Nešlo ani tak o tu klávesnici, jako spíš o ten panelový PC.
Dle úpravy hnojiště poznáme hospodáře, dle výsledu voleb jakýchkoliv duševní úroveň voličů.
Odpovědět

Zpět na „MACH všech verzí“