EMC2 a Micromaster420

RadekV
Příspěvky: 87
Registrován: 27. 3. 2008, 6:27
Bydliště: Šumperk

29. 4. 2011, 7:36

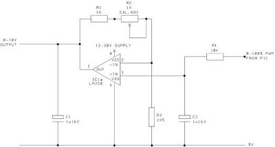
Tak jsem to poladil a pripojil. Nakonec jsem udelal prevodnik 0-10V, protoze pwm se mi prevadi linearne tak do 65%. Resp. u toho 0-10V mi to jede krasne linearne do 6.5V a pak je docela prudkej skok nahoru. Mam na to pripojeneho Atase, takze docela velkej rozsah ovladani 0-400Hz (0-23700ot/min )a tim i nepresnost. Takze ve finale jsem polaboroval a v EMC nastavil: setp hm2_7i43.0.pwmgen.00.scale 26000

V menici jsem nastavil: 100% = 6V

A v rozsahu 1000 - 23000 ot/min mi to bezi s odchylkou +-100ot/min

Jak je videt mam to pripojene na Mesa 7i43. Prikladam schema zapojeni pwm to 0-10V, kterej jsem nasel nekde na netu.

Radek
Přílohy
0-10V.jpg
Uživatelský avatar
Juro
Příspěvky: 1543
Registrován: 19. 3. 2007, 12:14
Bydliště: Kamanová (Topoľčany)

29. 4. 2011, 9:44

No radek super ale dnes som aj ja skoroval. Stačilo jeden kondik 470 mf a k tomu jeden rezistor( už ani neviem aky) a šlape to jak hodinky. Síce stalo ma to cely den nastavovania ale stojí to za to. Musel som vo FM nastaviť ešte kopec vecí a to ajv EMC a dokonca som musel prepisovať subor .hal lebo v step konfigu to nebolo ale .... jednoducho som si dnes večer zaslužil pivo. (Taky inteligentni FM = slušny PC.) Pracuje mi to na 0 až 3.9 voltov. Vdaka fupemu ktory ma nakopol!resp opravil.Už sa teším na rs485-ku.
rocnik 1976 -stolár, trosicka uz aj strojar.
Uživatelský avatar
Juro
Příspěvky: 1543
Registrován: 19. 3. 2007, 12:14
Bydliště: Kamanová (Topoľčany)

2. 5. 2011, 9:42

A je tu problém . Vreteno mi beží 5min. potom začnu kolísať otáčky asi +- 50 % na dobu 10sekund a potom znova v pohode. Intervali nie sú pravidelné. Vo FM to nie je. Na vystupe pinu kolíše napetie. prečo je to tak?
rocnik 1976 -stolár, trosicka uz aj strojar.
RadekV
Příspěvky: 87
Registrován: 27. 3. 2008, 6:27
Bydliště: Šumperk

3. 5. 2011, 1:49

Mas to pripojene pres nejake oddeleni, nebo primo na LPT, nebo MESA?
ledvinap
Příspěvky: 792
Registrován: 8. 11. 2009, 4:40
Bydliště: Plzen

3. 5. 2011, 1:56

Juro píše:A je tu problém . Vreteno mi beží 5min. potom začnu kolísať otáčky asi +- 50 % na dobu 10sekund a potom znova v pohode. Intervali nie sú pravidelné. Vo FM to nie je. Na vystupe pinu kolíše napetie. prečo je to tak?
Je mozne, ze jsi pouzil prilis maly odpor v RC clenu a vystupni budice portu jsou pretizene. Idealni by bylo pripojit pred RC osciloskop a podivat se, co se deje. Nebo pokud mas poruce ruckovy voltmetr, tak ho zkus pripojit na pin (pred odpor), mel by ukazovat stredni hodnotu.
Ciste teoreticky by mohl byt problem i v kondenzatoru, pokud je hodne stary (vyschly elektrolyt).
RadekV
Příspěvky: 87
Registrován: 27. 3. 2008, 6:27
Bydliště: Šumperk

3. 5. 2011, 5:57

Ono hlavne dat tam jakoukoli hodnotu odporu a kondiku a nejlepe to pripojit primo na LPT je hodne odvaznej pocin. :)

R.
Uživatelský avatar
Juro
Příspěvky: 1543
Registrován: 19. 3. 2007, 12:14
Bydliště: Kamanová (Topoľčany)

4. 5. 2011, 8:17

Mám to priamo surovo na pine kondík 470mf a odpor 1K2 .
rocnik 1976 -stolár, trosicka uz aj strojar.
oscar
Příspěvky: 1249
Registrován: 2. 5. 2010, 8:50
Bydliště: Perníkovice

4. 5. 2011, 8:31

ten kondik mi prijde mnohem vetsi nez bych dal ja. opravdu je to 470 mili?
to musi mit pomerne velkou reakcni dobu.
RadekV
Příspěvky: 87
Registrován: 27. 3. 2008, 6:27
Bydliště: Šumperk

4. 5. 2011, 7:49

@Juro

Minimalne by jsi to mel mit oddelene oddelovaci deskou s posilenymi vystupy, treba tohle: http://www.cncshop.cz/cnc-io-board_c" onclick="window.open(this.href);return false;

dalsi vec je ten odpor a kondik. Podivej se na to schema co jsem tu nahore povesil, ale v podstate to funguje s odporem 4,7kohm - 10kohm a kondikem 100nF - 1uF.

R.
Uživatelský avatar
Juro
Příspěvky: 1543
Registrován: 19. 3. 2007, 12:14
Bydliště: Kamanová (Topoľčany)

4. 5. 2011, 9:35

žial bohu mal som tam uplne špatne hodnoty nie 470 mili ale 470 mikro a elektrolit.(neviem prečo to fungovalo) Už som nakopnuty trocha správne. Mimochodom nie som žiadny elektrotechnik.teda to čo sa týka odporu kondenzatora diody tranzistora atd.
rocnik 1976 -stolár, trosicka uz aj strojar.
Odpovědět

Zpět na „LinuxCNC - drive pod nazvem EMC2“