FET můstek tranzistory a zapojení

jaké jsou rozdíly z pohledu řízení
Odpovědět
jirka7
Příspěvky: 97
Registrován: 9. 10. 2006, 8:12

9. 11. 2006, 1:34

Zdravím, hledám nějaké vhodne zapojení FET můstku pro řízení unipolárních krokových motorů s 3A. Rád bych můstek řídil logickou úrovní pomocí PIC či Atmel s PWM.

Nemáte někdo nějaké vhodné schéma či doporučené tranzistory ?
Jaký by měl být základní kmitočet pro to PWM ?

děkuji
Jirka
Martin
Příspěvky: 6
Registrován: 8. 11. 2006, 5:56
Bydliště: Brno

14. 11. 2006, 7:12

Docela dobré jsou FET tranzistory IRLZ34N, nebo IRLZ44. Dají se řídit přímo logikou z procesoru - (řídící napětí 5V) .Navíc jsou celkem levné, v GM electronic cca 20 Kč. Na unipolární řízení se nepoužívá můstek. V tomto režimu se střed každé fáze připojí na plus a ostatní vývody se v potřebném sledu spínají na kostru, třeba pomocí uvedených tranzistorů.
V jiné sekci tohoto fóra již někdo velmi pěkně způsob řízení krokových motorů popsal, řekl bych že velmi výstižně. :? PWM bych volil několik desítek kHz, asi to chce trochu experimentovat.
Uživatelský avatar
RadekCX
Příspěvky: 622
Registrován: 14. 7. 2006, 10:12
Bydliště: Č.Budějovice
Kontaktovat uživatele:

14. 11. 2006, 9:09

PWM je treba bud menit za chodu a nebo rozhodne nizsi. Predstavte si co udelat nekolik desitek kHz na indukcnosti vinuti - vysledkem je naprosto nulova sila jakmile se to zacne tocit malinko rychleji. Plus zbytecne ztraty pri spinani na MOSFETu.
Co se tyka buzeni z MCU - neni to tak snadne - je sice pravda, ze to MCU napetove vybudi (logic level MOSFETy), ale rozhodne strmost bude bidna nebot ten MCU neda vic jak 20mA = MOSFET bude topit jako pr.se.
RadekCX
======================================================================
http://www.cncnet.info - problematika CNC a automatizace
http://www.jakjevenku.info - webová meteostanice
jirka7
Příspěvky: 97
Registrován: 9. 10. 2006, 8:12

14. 11. 2006, 10:30

Omlouvam se, myslel jsem samozrejme bipolarni motory a proto mustek.

Nasel jsem tranzistory IRF540 a IRF9540. Z datasheetu jsem vycetl, ze pro plne otevreni by melo byt ridici napeti 0 <-> 10 nebo 0 <-> -10V. Chtel bych motory napajet z trafa 24vAC = 35VDC.

Premyslel jsem, ze bych udelal rizeni tranzistoru jednoduse tj. na gate FET bych dal odpor k zemi cca 2Kohm, tim by bylo zajisteno uzavreni tranzistoru. Pres NPN tranzisotor v serii se zenerkou(, abych neprekrocil 10V) bych sepnul pro otevreni na 10V. Podobne v opacnem smeru.
Priznam se, ze jste me trosku dostal s uvedenim, ze ty FET potrebuji v Gate nejaky velky proud, to jsem necekal ?

Taky si rikam, ze velky kmitocet na PWM bude ve vysledku znamenat malou silu. Myslim, ze kdyz chci max 8 otacek /sec, mam 200 kroku na otacku. Tak mam 1.6kHz, dale pokud bude 5 mikroku, tak bych se dostal na cca 10kHz az 20kHz. Pri mensich otackach by pak menil frekvenci. Tahle rychlost by byla tak po rozjezdu a najeti k obrobku.

Jirka
Uživatelský avatar
RadekCX
Příspěvky: 622
Registrován: 14. 7. 2006, 10:12
Bydliště: Č.Budějovice
Kontaktovat uživatele:

15. 11. 2006, 10:20

No nechci vas zrazovat, ale udelat bipolarni driver pro nejake vetsi proudy cca 3 a vice amper kde nelze sahnout po specialnich IO neni rozhodne trivialni zalezitost - sam se o to snazim ve volnych chvilkach a zatim jsem to odlozil. Zatim ze mne vypadnul jen Bistep, ktery pokryva naroky na proud 0,5-3A a jeste ma snesitelnou cenu.

Ono je to problem i pro mensi proudy, ale tam lze vyuzit IO ktere to odrou za vas. Pro nastudovani cele problematiky doporucuji projit kat. listy driveru treba u http://www.allegromicro.com/
Hledejte pojmy jako chopper driver, fast decay, slow decay. To vam objasni proc je kolem toho takovej problem, kdyz se to teda ma tocit vic nez treba 1ot/s.

Take se pripravte na to, ze zvlast pri vyssich otackach cca nad 10ot/s uz je treba velmi vazit casovani vsech I/O na MCU - to ze nahodite jeden pin a za chvili druhy kdyz maji jit opravdu spolu je cesta jak to pohrbit.

Co se tyka MOSFETu a jejich buzeni - v kazdem DS mate uvedenou tzv. kapacitu gate - je to tedy kondenzator. Kdyz na nej pripojite napeti tak chvili trva nez se ta kapacita nabije - po tuto dobu pracuje tranzistor v linearnim rezimu a tedy topi. Cim vyssi frekvence tim vic techto prechodovych stavu a tim vic tepla. Delaji se na to specialni drivery (treba MC34151 maj v GME), kde neni problem budit gate treba 1A tim cas padne na nejake ns a to je rozhodne o necem jinem.
RadekCX
======================================================================
http://www.cncnet.info - problematika CNC a automatizace
http://www.jakjevenku.info - webová meteostanice
Martin
Příspěvky: 6
Registrován: 8. 11. 2006, 5:56
Bydliště: Brno

19. 11. 2006, 6:07

RadekCX píše:PWM je treba bud menit za chodu a nebo rozhodne nizsi. Predstavte si co udelat nekolik desitek kHz na indukcnosti vinuti - vysledkem je naprosto nulova sila jakmile se to zacne tocit malinko rychleji. Plus zbytecne ztraty pri spinani na MOSFETu.
Co se tyka buzeni z MCU - neni to tak snadne - je sice pravda, ze to MCU napetove vybudi (logic level MOSFETy), ale rozhodne strmost bude bidna nebot ten MCU neda vic jak 20mA = MOSFET bude topit jako pr.se.
Svatá pravda s tím PWM, chtěl jsem napsat "několik jednotek kHz", nějak jsem se zapomněl.
Jinak buzení FET tranzistorů přímo z MCU není zase tak velký problém, dostatečného zvýšení strmosti spínání se dá dosáhnout předřazením před "gate" několika paralelně spojených invertorů. Alespoň dvou nebo třech. ( např cmos hradlo 4049). Toto je poměrně jednoduché a efektivní a levné řešení. Hodně záleží na "penězích" a na výsledných požadavcích
na konečný produkt. V některých případech už může být účinnější a i levnější použít specializovaný obvod a na jeho základě to postavit.
Zajímavé obvody prodává třeba spezial electronic ( www.spezial.cz)
Mám na mysli obvody TRINAMIC TMC234, 249 atd. :D
jirka7
Příspěvky: 97
Registrován: 9. 10. 2006, 8:12

24. 11. 2006, 12:04

Ja jsem hledal rizeni tranzistoru IRF540, IRF9540. Ty potrebuji 10V, to nedosahnu primo z MCU. Chci tim ridit 4N krokace od Microconu.

Myslel jsem, ze pred gate dam spise NPN tranzistor a asi teda taky PNP tranzistor, aby byla hrana o 10V. Nebranim se specialnim IO, ale jejich dostupnost nebyva prilis dobra. Je pro mou konstrukci tj. jestli bude deska o neco vetsi me netrapi. Pokud by byl dostupny samotny mustek bez rizeni, tak bych se tomu taky nebranil.

Jen kdyz jsem si spocital rizeni pro tri osy, co se tak priblizne nabizi a dale se jeste podival, ze to je vetsinou separatni rizeni, tak se mi to nezda.

Jirka
Uživatelský avatar
RadekCX
Příspěvky: 622
Registrován: 14. 7. 2006, 10:12
Bydliště: Č.Budějovice
Kontaktovat uživatele:

24. 11. 2006, 10:15

Vsechno je o tom, zda chcete rychle mit postavenou frezku a delat na ni a nebo chcete vyvijet vsechno od zakladu.

Ja puvodne delal drivery jen pro sebe - nakonec z toho bylo pul roku vyvoje, tri verze DPS a nespocet verzi FW (a stejne se ted pripravuje novy driver s LMD18245).

Jinak pripravuji novy low-end driver (tim nemyslim, ze to bude nejaka plecka) s proudem do cca 2A a budou rovnou tri osy na jedne DPS. Zatim, ale neni cas kdy to dodelat.
RadekCX
======================================================================
http://www.cncnet.info - problematika CNC a automatizace
http://www.jakjevenku.info - webová meteostanice
Martin
Příspěvky: 6
Registrován: 8. 11. 2006, 5:56
Bydliště: Brno

27. 11. 2006, 7:53

No nevím jak by to fungovalo s použitím lineárních tranzistorů na buzení FETu a oddělení od MCU. Moc se mi toto řešení nezdá, ale mohu se mýlit.
S tím napájením buzení FETu 10V, není taky problém, stačí opět použít zmiňované cmos hradlo 4049 (stojí asi 4,50), které má možnost napájení až cca 15V a používá se mj. na napěťové přizpůsobení obvodů.
Jinak přímo tranzistorových můstků je k dispozici několik. Třeba L298, L6203. Je to bohužel omezeno hlavně dosažitelným proudem.Většinou se dá tak 3 A a čím víc, tím víc je problémů. Dost dobrý je podle mne i specializovaný obvod (LMD18245)co uvádí RadekCX ve svém příspěvku.

Hodně zdaru ve vývoji :)
hans
Příspěvky: 131
Registrován: 29. 10. 2006, 8:54
Bydliště: Jablunkov
Kontaktovat uživatele:

30. 11. 2006, 7:50

Zdravím, zkoušel jsem zapojení dle schématu na tomto odkazu:

http://www.electronic-kits-and-projects ... 0/3158.pdf

ale bez úspěchu. Místo uváděných FET MTP2955 jsem použil IRF9530N. Třeba někdo poradí.
Martin
Příspěvky: 6
Registrován: 8. 11. 2006, 5:56
Bydliště: Brno

4. 12. 2006, 7:38

V tom schematu zapojeni na které je uveden odkaz je zřejmě chyba. Na první pohled se mi zdá že spodní tranzistory H můstku (IRFxx) mají zaměněné vývody "Gate" (prohozene levý s pravým tranzistorem.)
Jinak je to takové jednoduché zapojení, kde není žádná regulace proudu, a to je celkem bída. Pokud se už trápím s bipolárním řízením, tak bych od toho očekával více.
Toto je samozřejmě pouze můj soukromý názor.
S pozdravem Martin.
Jukos3
Příspěvky: 203
Registrován: 24. 10. 2008, 5:20
Bydliště: Svit
Kontaktovat uživatele:

29. 1. 2009, 12:59

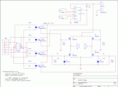
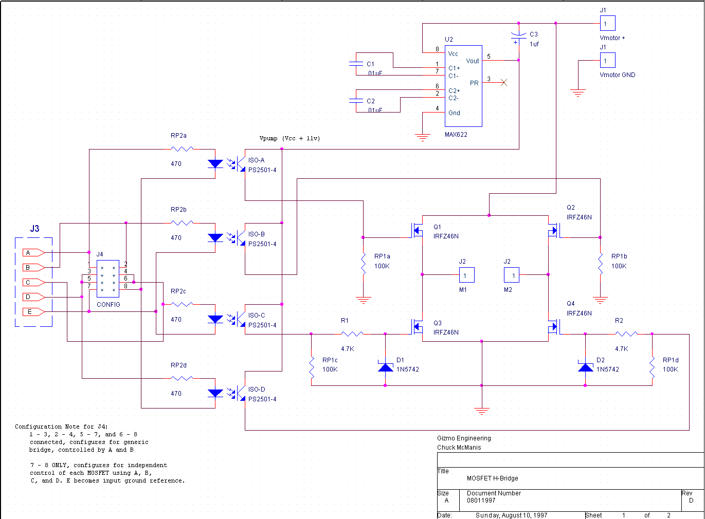
Po mojom hladani po webe som nasiel par schem, ale este som nemal cas ich odskusat. Ucitel mi odporucal aby som pouzil mosfety typu N. pri riadeni H-mostika procesorom je dolezite programovo zabezpecit dostatocny vypinaci cas, a dostatocne velke spianacie U. U tych vykonnejsich fetov je to cca 10V. takze je dobre pouzit nejaky budic fetov aj ked je niekolko nasobne drahsi ako vsetky fety dokopy. niektore budice rovno zabezpecuju dostatocne dlhy vypinaci cas. akurat idem robit nejake pokusy s riadenim dc motora H mostikom tak vysledky tu potom vyvesim.
Přílohy
page1.gif
motor control sch.JPG
kbic_bridge-1b.png
kbic_bridge-1b.png (9.11 KiB) Zobrazeno 22461 x
HBRIDGE.GIF
HBRIDGE.GIF (7.45 KiB) Zobrazeno 22461 x
Hbrueckemosfet.gif
Kazdy raz nejako musel zacat ...
http://robotika.yweb.sk
http://ap.urpi.fei.stuba.sk/sensorwiki/index.php/Kráčajúci_mobilný_robot
Odpovědět

Zpět na „krokove unipolarni bipolarni a servomotory“