Regulator prackoveho motora

ostatní motory, vřetena, regulace, snímaní otáček a jiné
Odpovědět
Uživatelský avatar
Zdenek Valter
Příspěvky: 5459
Registrován: 9. 1. 2009, 5:16
Bydliště: Ústí n. L.

21. 6. 2020, 9:44

Tak dneska jsme se trochu zbršil a udělal inventuru - bohužel mi ještě nepřišly oled displaye - objednal jsem si jeden modrý a jeden modrý (oprava: bílý).
Všechny ostatní věci včetně inkrementálů už mi přišly.
Naposledy upravil(a) Zdenek Valter dne 21. 6. 2020, 12:16, celkem upraveno 1 x.
Hobbík - obráběč i 3D tiskař začátečník - strojní park je konečně instalován
Uživatelský avatar
packa
Příspěvky: 7157
Registrován: 7. 2. 2007, 6:42
Bydliště: Královehradecký kraj

21. 6. 2020, 11:51

Zdenek Valter píše: 21. 6. 2020, 9:44 Tak dneska jsme se trochu zbršil a udělal inventuru - bohužel mi ještě nepřišly oled displaye - objednal jsem si jeden modrý a jeden modrý.
Všechny ostatní věci včetně inkrementálů už mi přišly.
Ahoj a proč zrovna nenapíšeš že jsi objedna dva modrý ? :D :D
promiň nedalo mi to .
Uživatelský avatar
Zdenek Valter
Příspěvky: 5459
Registrován: 9. 1. 2009, 5:16
Bydliště: Ústí n. L.

21. 6. 2020, 12:15

Koukám, že jsem nějaký přiblblý - jeden modrý a druhý bílý ......
Hobbík - obráběč i 3D tiskař začátečník - strojní park je konečně instalován
Uživatelský avatar
jova
Příspěvky: 2569
Registrován: 2. 11. 2007, 1:40
Bydliště: Chýnov to je kousek od Tábora
Kontaktovat uživatele:

3. 9. 2020, 9:30

Náhodou jsem narazil na:
Přílohy
regulátor.jpg
Uživatelský avatar
Thomeeque
Příspěvky: 9521
Registrován: 30. 1. 2012, 10:20
Bydliště: Mimo ČR

3. 9. 2020, 9:41

Pěkné! Škoda, že nepíše rozsah otáček, v jakém to funguje bez trhání (na maximálním výkonu).
mimooborová naplavenina • kolowratský zázrak™ • NPS • GCU • HirthCalc • ncDP.ino
Uživatelský avatar
jova
Příspěvky: 2569
Registrován: 2. 11. 2007, 1:40
Bydliště: Chýnov to je kousek od Tábora
Kontaktovat uživatele:

3. 9. 2020, 9:49

To nepíše, ale při tak jednoduchém zapojení, to asi nebude problém vyzkoušet. Stejně se to zřejmě bude muset doladit podle konkrétního motoru.
Uživatelský avatar
Thomeeque
Příspěvky: 9521
Registrován: 30. 1. 2012, 10:20
Bydliště: Mimo ČR

3. 9. 2020, 10:01

Tak pokud někdo zkusíte, dejte plz vědět.
mimooborová naplavenina • kolowratský zázrak™ • NPS • GCU • HirthCalc • ncDP.ino
atlan
Příspěvky: 3382
Registrován: 7. 2. 2011, 9:12

26. 9. 2020, 4:54

Tak uvidime co z toho bude.
Přílohy
v15.png
Uživatelský avatar
Zdenek Valter
Příspěvky: 5459
Registrován: 9. 1. 2009, 5:16
Bydliště: Ústí n. L.

26. 9. 2020, 4:59

To máš novou desku?
Hobbík - obráběč i 3D tiskař začátečník - strojní park je konečně instalován
atlan
Příspěvky: 3382
Registrován: 7. 2. 2011, 9:12

26. 9. 2020, 6:52

Este nemam, ale snad bude. Budem potrrbovat narezat par desiatok zavitov M3. Tak rozmyslam ako si to sprijemnit, akuvrtackou ma to nebavi. Hlavne treba davat pozor aby bolo kolme.

Tak ze bude treba obojsmerny chod + ovladanie pedalom. Chod v pravo, stop, chod v lavo, stop

Ale kedy to bude neviem. Navyse uz je to tak natlacene na doske, ze nejake oddelenie primarne a sekundarnej strany nieje velmi realne. Tak ze skor to budem brat tak ze vsade sa moze objavit fazove napatie.
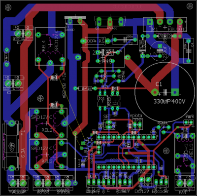
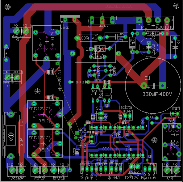
atlan
Příspěvky: 3382
Registrován: 7. 2. 2011, 9:12

21. 10. 2020, 10:30

IMG_20201021_112950.jpg
Len kedy a kto to osadi a napise soft.
lubbez
Příspěvky: 3462
Registrován: 21. 6. 2012, 9:26
Bydliště: Praha

21. 10. 2020, 9:39

jova píše: 3. 9. 2020, 9:30 Náhodou jsem narazil na:
Něco skoro stejné používám už asi 10 let. Od cca 100 ot motoru to funguje docela v pohodě. Zase je pravda, co chtít od motoru, co má nominální otáčky 11000 že? Jinak opět skoro podobnou regulaci, ale bez tacha (místo toho tam mám zdroj) používám na regulaci otáček vrtačky na plošné spoje.
atlan
Příspěvky: 3382
Registrován: 7. 2. 2011, 9:12

24. 10. 2020, 9:53

Tak ked mame tu coronu tak skladam....
IMG_20201024_105241.jpg
Doplnene rele soft startu koli kondiku, a 2 relatka aby bolo mozne menit smer otacania.
Brzdenie bude teraz riesene zmenou smeru otacania motora a sledovanim "0" impulzov z tacha pre ukoncenie brzdenia.
Uživatelský avatar
Zdenek Valter
Příspěvky: 5459
Registrován: 9. 1. 2009, 5:16
Bydliště: Ústí n. L.

25. 10. 2020, 11:53

Budeš dělat i ten pomocný plošňák?
Hobbík - obráběč i 3D tiskař začátečník - strojní park je konečně instalován
atlan
Příspěvky: 3382
Registrován: 7. 2. 2011, 9:12

25. 10. 2020, 1:46

Ten som zavrhol, nevedel som to tam trepat na plosak.
IMG_20201025_144530.jpg
ako ked sa stym pohrajes asi to tam strcis nejako.

Najjenoduchsie je na povodnom plosaku preskrabnut plosak za poistkou a napajkovat tan 5R NTC odpor
Odpovědět

Zpět na „Ostatní elektromotory“