OMRON E5CN-R2MT-500
Teraz som to odmeral, je tam polovodičový prechod takže tranzistor alebo dioda.
Nemáš CNC - nič neznamenáš.
30.01.10 pokusne spustené CNC. Neviem, ako som mohol doteraz bez neho žiť. ><((((º>
http://www.fishpol.sk
30.01.10 pokusne spustené CNC. Neviem, ako som mohol doteraz bez neho žiť. ><((((º>
http://www.fishpol.sk
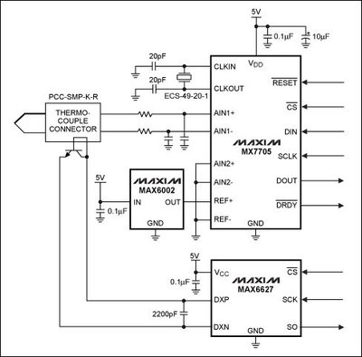
Ono to bude niečo na tento spôsob.
Nemáš CNC - nič neznamenáš.
30.01.10 pokusne spustené CNC. Neviem, ako som mohol doteraz bez neho žiť. ><((((º>
http://www.fishpol.sk
30.01.10 pokusne spustené CNC. Neviem, ako som mohol doteraz bez neho žiť. ><((((º>
http://www.fishpol.sk
Našiel som toto : Kolega .
http://www.elektroda.pl/rtvforum/topic1604077.html" onclick="window.open(this.href);return false;
Marking code : MP = MA3X153A
Aspoň viem, že je to dioda.
Marking code : MP = MA3X153A
Aspoň viem, že je to dioda.
Nemáš CNC - nič neznamenáš.
30.01.10 pokusne spustené CNC. Neviem, ako som mohol doteraz bez neho žiť. ><((((º>
http://www.fishpol.sk
30.01.10 pokusne spustené CNC. Neviem, ako som mohol doteraz bez neho žiť. ><((((º>
http://www.fishpol.sk
Asi tak, smd stoí 0,2 Euri , nový regulátor 240.- 
Nemáš CNC - nič neznamenáš.
30.01.10 pokusne spustené CNC. Neviem, ako som mohol doteraz bez neho žiť. ><((((º>
http://www.fishpol.sk
30.01.10 pokusne spustené CNC. Neviem, ako som mohol doteraz bez neho žiť. ><((((º>
http://www.fishpol.sk
http://clivetec.0catch.com/SMD_CodesM.htm" onclick="window.open(this.href);return false; taky to může být tranzistor 2SC4470 - viz. odkaz.
Túto stránku som tiež našiel , ale nakoniec som vyletoval smd "MP" z dobrého omronu a zmeral. Sú to 2 diody v smd puzdre. Nahradil som to diodou s označením "Z8p" a zariadene hneď išlo , ale ukazovalo okolitú teplotu 32 stupňov namiesto 24. Potom som našiel diodu s označením "MT" a tá ukazovala 110 stupňov. Takže musím si spraviť prípravok a skúšať diódy s rôznou charakteristikou až kým sa netrafím. 
Nemáš CNC - nič neznamenáš.
30.01.10 pokusne spustené CNC. Neviem, ako som mohol doteraz bez neho žiť. ><((((º>
http://www.fishpol.sk
30.01.10 pokusne spustené CNC. Neviem, ako som mohol doteraz bez neho žiť. ><((((º>
http://www.fishpol.sk
to mi trochu nedává smysl ...
dioda je pro usměrnění čehosi - základní použití
a nebo se využívá jako "zenerova" na malé napětí - křemík 0,7 V a germanium 0,3V
ale předpokládal bych, že návrh zapojení bude diodu využívat v oblasti, kde má předpokládané vlastnosti - tedy tam, kde je křivka lineární-předpověditelná. Přece nebudou ve výrobě přebírat diody jak se která chová.
Pokud ty náhradní dávají hausnumera - ty originál jsou na jiný proud - asi menší .. nebo by to mohly být třeba dvě v serii ?
dioda je pro usměrnění čehosi - základní použití
a nebo se využívá jako "zenerova" na malé napětí - křemík 0,7 V a germanium 0,3V
ale předpokládal bych, že návrh zapojení bude diodu využívat v oblasti, kde má předpokládané vlastnosti - tedy tam, kde je křivka lineární-předpověditelná. Přece nebudou ve výrobě přebírat diody jak se která chová.
Pokud ty náhradní dávají hausnumera - ty originál jsou na jiný proud - asi menší .. nebo by to mohly být třeba dvě v serii ?
Víťa - BF20 - upraveno na CNC + Mach3 + SS, soustruh CJM250, MK3 Průša, ostřička nástrojů
proc to nedava smysl?
tepelna zavislost PN prechodu tam urcite je.
tepelna zavislost PN prechodu tam urcite je.
Čidla s přechodem PN (diody, tranzistory) se používají v rozmezí teplot 1 až 400 K. Vyrábějí se z Si, Ge a GaAs. Výhodou polovodičové diody (tranzistoru v diodovém zapojení) jako čidla teploty je lineární závislost výstupního napětí přechodu na teplotě. V pásmu 1 až 30 K je citlivost čidla –55 mV/K, mezi 30 až 400 K je –2,75 mV/K. Křemíková čidla se vyznačují malým šumem, jsou ale citlivější na vnější magnetické pole. Diody z GaAs se vyrábějí pro teploty 1,5 až 400 K a mají v rozmezí 50 až 400 K téměř lineární charakteristiku.
Z hlediska citlivosti je zajímavé i použití Zenerových diod jako čidel teploty. Volbou Zenerova napětí Uz lze měnit hodnotu teplotního součinitele (podle konstrukce a technologie v rozsahu od –9 do 110 mV/K). Sériově se vyrábějí pro teploty –40 až +125 °C s citlivostí 10 mV/K. Diodová čidla se vyznačují velkou citlivostí, lineární převodní charakteristikou a miniaturními rozměry.
Před desítkami let jsem dělal přesné laboratorní voltmetry. Tam se používala jako napěťová reference 5V zenerka 1NZ70.
Využívalo se teplotní závislosti, která byla v určitém pracovním bodě nulová. Z tisícovky diod se vybralo po měsíci měření kolem padesáti kusů, které měly stabilitu 10-5
Tady se dioda používá na kompenzaci studených svorek, mělo by to jít nastavit v menu regulátoru nebo nějakým odpůrkem
Využívalo se teplotní závislosti, která byla v určitém pracovním bodě nulová. Z tisícovky diod se vybralo po měsíci měření kolem padesáti kusů, které měly stabilitu 10-5
Tady se dioda používá na kompenzaci studených svorek, mělo by to jít nastavit v menu regulátoru nebo nějakým odpůrkem
To je pravda, tam majú jeden typ na ktorý majú zapojenie kde sa zmení prípadne nejaký odpor a je to - tak ako píše Picom.chb píše: Přece nebudou ve výrobě přebírat diody jak se která chová.
V menu to nastaviť nejde, ale od výroby je to nejako nakalibrované. Keďže neviem ako, musím ísť na to od zadu, čiže výberom diody.picom píše: Tady se dioda používá na kompenzaci studených svorek, mělo by to jít nastavit v menu regulátoru nebo nějakým odpůrkem
Nemáš CNC - nič neznamenáš.
30.01.10 pokusne spustené CNC. Neviem, ako som mohol doteraz bez neho žiť. ><((((º>
http://www.fishpol.sk
30.01.10 pokusne spustené CNC. Neviem, ako som mohol doteraz bez neho žiť. ><((((º>
http://www.fishpol.sk
nebo najít ten kalibrační odpor, trimrem odzkoušet ...pájač píše: V menu to nastaviť nejde, ale od výroby je to nejako nakalibrované. Keďže neviem ako, musím ísť na to od zadu, čiže výberom diody.
Víťa - BF20 - upraveno na CNC + Mach3 + SS, soustruh CJM250, MK3 Průša, ostřička nástrojů