Solidworks

CAD software, shareware, freeware
Odpovědět
Mambo
Příspěvky: 315
Registrován: 5. 4. 2007, 5:38
Bydliště: Turnov/Liberec

8. 11. 2008, 10:30

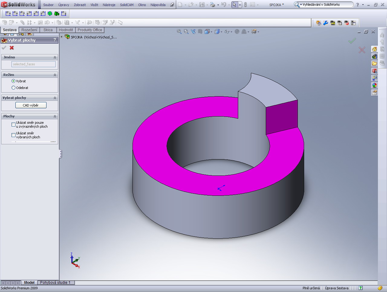
Co ji nejakou rovinou rozdelit (plochy) a pak pulku ploch obarvit ruznou barvou ?
tomkl
Příspěvky: 115
Registrován: 20. 6. 2008, 10:45

9. 11. 2008, 6:55

Mambo píše:Co ji nejakou rovinou rozdelit (plochy) a pak pulku ploch obarvit ruznou barvou ?
presne tak nejde obarvit jedu plochu 2 barvama musis ji natvrdo rozdelit
vlada2
Příspěvky: 207
Registrován: 2. 12. 2007, 10:54
Bydliště: Litomerice

10. 11. 2008, 10:35

diky, to je teda bida :)
Uživatelský avatar
Thymark
Příspěvky: 19
Registrován: 23. 9. 2008, 8:58
Bydliště: Berlin
Kontaktovat uživatele:

14. 11. 2008, 3:54

Ja to robim but tak že si nakreslim obrazok a vložim ako texturu na povrch alebo že na povrch nakreslim skicu ktoru necham vysunut napr o 0,00000000001 mm a vtedy vznikne to čo je na obrazkoch.
Přílohy
solid+ľ.JPG
kr.jpg
solid.JPG
Mad_BOXs
Příspěvky: 1420
Registrován: 14. 1. 2008, 4:30
Bydliště: Dvůr Kálové n.Labem

14. 11. 2008, 4:05

Hmmm, 2009! Mě přišla teprve minulý týden.
bednar.dk@seznam.cz
SolidWorks 2011
Zakázková výroba jednoúčelových strojů
konstrukce strojů, automatizace,
http://www.indops.cz" onclick="window.open(this.href);return false;
Uživatelský avatar
Thymark
Příspěvky: 19
Registrován: 23. 9. 2008, 8:58
Bydliště: Berlin
Kontaktovat uživatele:

14. 11. 2008, 4:09

Mi ju mame asi mesiac, je to fakt husty program. Mi sme prechadzali z 2007ky, a je to poznat.
vlada2
Příspěvky: 207
Registrován: 2. 12. 2007, 10:54
Bydliště: Litomerice

15. 11. 2008, 6:16

diky, presne tk to delam, ja. V cem jsou novinky a zmeny u 2009?
dyntyd
Příspěvky: 387
Registrován: 13. 12. 2007, 1:40
Bydliště: Hradec Králové
Kontaktovat uživatele:

15. 11. 2008, 8:19

je tam toho opravdu moc třeba při skice entr funguje jinač .. dále sw2009 pracuje a využivá celý počítač lepe , tím pádem pracuje rychleji (nepouživane věci při sestavách nepouživá, jsou pouze opticky znazorněny)
další věc je při kotování , že člověk napiše inch za číslice a má palce , ruzné drážky , které člověk už nemusí kreslit ... dále zde bylo zneškodněni chyb oproti 2008 kde při otvírání ¨procházet poslednímy dokumenty¨ šlo otevřít jen jednu součást , při spuštění programu a poté už ne .... Jak říkám je tohotam opravdu moc
Uživatelský avatar
danielle
Příspěvky: 178
Registrován: 18. 3. 2007, 7:29
Bydliště: Žiar nad Hronom_SK
Kontaktovat uživatele:

15. 11. 2008, 9:24

Možno toto patrí do sekcie cam.

používal som SW 2007 aj 2008,teraz ked som si dal 2009,nastal problém s camom.V každom SW som používal R11.2,bez problémov a ažteraz jeden.V SW 2009 mi cam neotvorí niektoré okná celé,napr.viď obrázok.

Prečo? stalo sa to niekomu?
Přílohy
cam.jpg
prochaska
Sponzor fora
Příspěvky: 8450
Registrován: 16. 7. 2006, 12:33
Bydliště: Praha Bohnice + Roudnice nad Labem
Kontaktovat uživatele:

15. 11. 2008, 10:19

Thymark píše:Ja to robim but tak že si nakreslim obrazok a vložim ako texturu na povrch alebo že na povrch nakreslim skicu ktoru necham vysunut napr o 0,00000000001 mm a vtedy vznikne to čo je na obrazkoch.
Osobně bych na to použil funkci Vložit/Křivka/Rozdělovací křivka. Nakreslí se čára podle které se má povrch rozdělit a použije se tahle funkce. Všechno je pak v jedné rovině ale jsou to dvě různé plochy.
Aleš Procháska
vlada2
Příspěvky: 207
Registrován: 2. 12. 2007, 10:54
Bydliště: Litomerice

11. 5. 2009, 8:08

naimportuju si skicu treba z corelu nebo autocadu, samozrejme ji to hodi v blbe velikosti. netusi nekdo jak to cele zmensit na presnou velikost jinak nez to hodit do grupy a pak se to snazit nasobkem zmensit, cimz neni mozne dosahnout presnosti?

diky
Mad_BOXs
Příspěvky: 1420
Registrován: 14. 1. 2008, 4:30
Bydliště: Dvůr Kálové n.Labem

11. 5. 2009, 9:18

Tak si nastav to exportování souboru v mm, máš nastaveno v inch.
bednar.dk@seznam.cz
SolidWorks 2011
Zakázková výroba jednoúčelových strojů
konstrukce strojů, automatizace,
http://www.indops.cz" onclick="window.open(this.href);return false;
vlada2
Příspěvky: 207
Registrován: 2. 12. 2007, 10:54
Bydliště: Litomerice

11. 5. 2009, 9:20

jojo, to jo, ale to je obchazeni, ne reseni, ne vzdy muzu udelat novej export
prochaska
Sponzor fora
Příspěvky: 8450
Registrován: 16. 7. 2006, 12:33
Bydliště: Praha Bohnice + Roudnice nad Labem
Kontaktovat uživatele:

11. 5. 2009, 9:48

Tak na ten import pusť funkci "Plně určit skicu" a pak bude stačit změnit jen jednu referenční kótu.
Aleš Procháska
vlada2
Příspěvky: 207
Registrován: 2. 12. 2007, 10:54
Bydliště: Litomerice

11. 5. 2009, 10:06

jo, presne to jsem zkousel, ale asi to je omezeny poctem bodu nebo necim, ale pokazde mi to spadne :) je fakt, ze tam je bodu vic :)
Odpovědět

Zpět na „CAD“