mikro kaliaca-zihacia pec
Kalkulačku posílám,drát bych volil 0,8-1 zatížení 2,2 drát kanthal A1 nebo Resistohm Y
Teď koukám na ten výkon 5kW a 6 spirál ,tak spíš 2 spirály do série na1 fázi a pak by ta 1,5 šla ,ale koukni do kalkulačky.
Teď koukám na ten výkon 5kW a 6 spirál ,tak spíš 2 spirály do série na1 fázi a pak by ta 1,5 šla ,ale koukni do kalkulačky.
http://www.rm-reznicek.cz" onclick="window.open(this.href);return false;
Na regulaciu uz mam K termoclanok. Ebay prevedenie s udavanou teplotou do 1250 st.Celzia.http://m.aliexpress.com/item-desc/32606205967.html. K nemu max31855. Akurat netusim kolko ten termoclanok vydrzi, niekde som nasiel ze sa roztavil pri 1100 stupnoch.
-
prochaska
- Sponzor fora
- Příspěvky: 8450
- Registrován: 16. 7. 2006, 12:33
- Bydliště: Praha Bohnice + Roudnice nad Labem
- Kontaktovat uživatele:
Přísně vzato, termočlánek s katalogovou maximální teplotou 1250 stupňů by se při 1100 stupních roztavit neměl
On dokonce přežije i 1350 stupňů, takže tohoto bych se neobával. Těch 1100 stupňů bude spíš limit pro trvalý provoz.
Aleš Procháska
- robokop
- Site Admin
- Příspěvky: 23275
- Registrován: 10. 7. 2006, 12:12
- Bydliště: Praha
- Kontaktovat uživatele:
asi pred rokem se tu resili cinske panelove regulatory asi za 150,- Kc z ebay
umej vsechny zakladni typy snimacu teploty
zkusil jsem a taky muzu jen doporucit
za ty prachy nedojedu pro ty operaky
umej vsechny zakladni typy snimacu teploty
zkusil jsem a taky muzu jen doporucit
za ty prachy nedojedu pro ty operaky
Vsechna prava na chyby vyhrazena (E)
Schema i tip na čínskej panelovej regulátor jsou obojí validní alternativy, je tu pár lidí, co si sem tam něco ještě furt rádi vyroběj a todle je pro zkušenýho bastliče brnkačka z šuplikovejch zásob. Cena 150 je sice úžasná, ale budeš na to třeba měsíc čekat, každý má svý. Proč sem radši v klidu a míru nedáš link na ten regulátor?
mimooborová naplavenina • kolowratský zázrak™ • NPS • GCU • HirthCalc • ncDP.ino
2Kvako1 : osobní invektivy si prosím ponech na setkání fóra tam mi to můžeš říci do očí co si myslíš ...
Slovník používaných výrazů si také uprav abychom zde nespadli na úroveň první třídy ZDŠ
Jen tak mimochodem dávala jsem do tohoto vlákna moderní indukční ohřev a bylo zde řečeno že zdroj k tomu je drahý ,tak jsem reagovala levnou variantou ,
stejně tak jako Jova s píckou na bázi teplometu ...také to můžeš nazvat starým brakem
Dosti často na CNCčko dávám odkazy na moderní řešení a to se také nelíbí , že je to drahé
Tak ráda vyhovím jiným návrhem zcela podle zdejšího gusta na levná amatérsky realizovatelná ...
Platinová Pt-stovka jistě není brak a vyhoví v peci dokonale

Slovník používaných výrazů si také uprav abychom zde nespadli na úroveň první třídy ZDŠ
Jen tak mimochodem dávala jsem do tohoto vlákna moderní indukční ohřev a bylo zde řečeno že zdroj k tomu je drahý ,tak jsem reagovala levnou variantou ,
stejně tak jako Jova s píckou na bázi teplometu ...také to můžeš nazvat starým brakem
Dosti často na CNCčko dávám odkazy na moderní řešení a to se také nelíbí , že je to drahé
Tak ráda vyhovím jiným návrhem zcela podle zdejšího gusta na levná amatérsky realizovatelná ...
Platinová Pt-stovka jistě není brak a vyhoví v peci dokonale
Zastoupení na dráty ...
http://www.kntl.cz/" onclick="window.open(this.href);return false;
jiná možnost ...
http://www.wv-site.cz/" onclick="window.open(this.href);return false;
indukční pec ...
http://www.kntl.cz/" onclick="window.open(this.href);return false;
jiná možnost ...
http://www.wv-site.cz/" onclick="window.open(this.href);return false;
indukční pec ...
- Přílohy
-
- Flyer_LAC_Induction_melting_furnace_CZ.pdf
- (937.43 KiB) Staženo 353 x
Naposledy upravil(a) pavlaxy dne 29. 3. 2016, 2:18, celkem upraveno 2 x.
Jova ,patrony z bojleru není moc rozumná cesta ,přečti si problematiku na http://www.knife.cz/Default.aspx?tabid= ... =1120&p=38" onclick="window.open(this.href);return false;
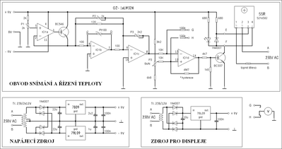
výpočet není problém. Na kalící pece a na tavící kanthal A1 nebo Resistohm Y
pavlaxy,
Pt je na tavící a kalící pece nepoužitelný pokud to není pec na cín,používá se termočlánek třeba typu K.
výpočet není problém. Na kalící pece a na tavící kanthal A1 nebo Resistohm Y
pavlaxy,
Pt je na tavící a kalící pece nepoužitelný pokud to není pec na cín,používá se termočlánek třeba typu K.
http://www.rm-reznicek.cz" onclick="window.open(this.href);return false;
U této pece náš výrobce koupil generátor na aliexpersu a přistavěl doplněk a velice zdařilou konstrukci sklopné kelímkové pícky ..
dávám to jako námět jak by mohla být řešena právě ta sklopná část a třeba jen jako odporová ...
2fmodel : ano je to z pícky na olovo -lití střel do předovek
ptéčko se dá sehnat v likvidovaných kotelnách...
tedy na šrotu ...
dávám to jako námět jak by mohla být řešena právě ta sklopná část a třeba jen jako odporová ...
2fmodel : ano je to z pícky na olovo -lití střel do předovek
ptéčko se dá sehnat v likvidovaných kotelnách...
Mám Kantlal 0,6mm, ale jednodušší je koupit nějakou hotovou spirálu.
Musí se zajistit ale její upevnění, aby se po zahřátí neprohla ,neprověsila a to neni úplně jednoduché
http://www.nadeta.cz/nahradni-dily/osta ... ageindex=1" onclick="window.open(this.href);return false;
Musí se zajistit ale její upevnění, aby se po zahřátí neprohla ,neprověsila a to neni úplně jednoduché
http://www.nadeta.cz/nahradni-dily/osta ... ageindex=1" onclick="window.open(this.href);return false;
s těma spirálama opatrně ,většinou se na nich šetří a jsou tak do 800st
http://www.rm-reznicek.cz" onclick="window.open(this.href);return false;