SVF

fotky našich strojů, aneb co máme doma
Odpovědět
gamas
Příspěvky: 131
Registrován: 29. 11. 2007, 10:38
Bydliště: Nová Ves okr. Žďár nad Sázavou

29. 10. 2009, 9:42

Moc pěkný.
Toho pnutí se zas tak úplně nelekej. Když se hrubne vrchní vlákno materiálu, mrskne se to. Ale nechat schladnout odšponovat, vypodložit a jemnej šlicht, třeba na dvakrát s povolením. Hlavně neprošponovat a místně neprohřát. S tou vibrací: V práci používáme běžně, je to motor asi kolem 1kW. Nevývažek je nepatrnej. Více než na nějakým klepání záleží na rezonanci. Motor je natvrdo přitaženej ke kusu. Mění se otáčky motoru, a až kdy dojde k rezonanci kusu, což je zachyceno piezo sondou, nastává prodleva a setrvání na otáčkách podle velikosti a hmotnosti svařence. Poté se kmitočet zvyšuje, až po 1. a 2. harmonickou. Motor této velikosti dokáže rozkmitat kus 20t, a halu do děsivejch odpornejch kmitů :D . Vibrací dojde k redukci pnutí asi o 20-50 procent. Používá se u svařenců s tloušťkou materiálu pod 5 mm. Všechna doporučení že máš žíhat, nejsou na místě, protože na síly materiálu se tě nikdo nezeptal. Svařenec s malými tloušťkami po vyjetí z pece je někdy k zaplakání. Vibrace u svařence Tvých rozměrů je teoreticky možná, ale dosáhnout harmonických v desítkách kHz, prakticky nemožná. Jenom nějaké zatřesení nepomůže.
Závěr zní. Nebojme se tolik mikuláše v létě. :D
ZX Spectrum 88 - první PC
Uživatelský avatar
bobik
Příspěvky: 4556
Registrován: 11. 12. 2007, 7:48
Bydliště: Okres Klatovy

30. 10. 2009, 9:20

Docela mi zaujala tvá koncepce rámu. Můžeš uvést cenu za výpalky, pokuď bych třeba šel do podobného svařence? Dále jak dlouho trvalo obrábění.
Portál se mi zdá v pořádku ale ze sloupů mám dojem, že jsou trochu moc tvarově složité. Dále ty packy jsou nějak slabé, chtělo by to zesílit a to řádsky. Jinak ať se dílo daří a těším se na ukázku z obrábění.
pavelb
Příspěvky: 196
Registrován: 23. 11. 2007, 11:01
Bydliště: Prostějov

30. 10. 2009, 2:02

Takže výpalky stály něco kolem třech tisíc ale pozor není to všechno pálený na portálu ta spodní strana je plocháč 350*20 a na příčným loži jsou pálené jen čtyři bočnice 280*10*1000 ostatní jsou také plocháče. S těma sloupama jsem si pohrál to mně bavilo a složité to jen vypadá ta přední část je jen krytování. Nevím které packy myslíš, sloupy se spodnímu loži šroubují přes plotny 140*24*240 což si myslím že je přiměřené. Pokud jsi myslel ty jekle co jdou dopředu tak to je profil 50*50*4 a jsou dva nadsebou, slouží pouze jen jako přední nohy a těžiště frézky je spíš vzadu. Obrobené je zatím jen spodní lože ,uložení pro lineáry na centru to dělaly i s přípravou 2,5 hod. Zbytek musím dodělat sám.

O vybrování jsem uvažoval jen u horního portálu tam je síla plechu 16 a 20 mm váha 320 Kg, opravdu se nedají vybrovat silnější mater. jak 5 mm?

Jak bude čas hodím sem nějaké řezy pro posouzení možných deformací.
Nemám strach že by se to deformovalo při obrábění protože uběr materiálu je poměrně malý a navařil jsem tam tři upínací body aby to nemohli přešponovat při upínání.
Uživatelský avatar
bobik
Příspěvky: 4556
Registrován: 11. 12. 2007, 7:48
Bydliště: Okres Klatovy

30. 10. 2009, 2:11

Tak tyhle nohy se mi zdají dosti slabé na tunový stroj.
Přílohy
nohy.jpg
pavelb
Příspěvky: 196
Registrován: 23. 11. 2007, 11:01
Bydliště: Prostějov

30. 10. 2009, 3:13

Je to učko a vinkl 60 závit M20. Uznávám že v poměru k sloupům je to v nepoměru ale tunu to snese bez problému.
Uživatelský avatar
bobik
Příspěvky: 4556
Registrován: 11. 12. 2007, 7:48
Bydliště: Okres Klatovy

30. 10. 2009, 3:48

To unese třeba 10tun, ale jde o pevné spojení stroje se základem (podlahou). Kvůlivá tomu, že stroj vibruje a pevnější nohy nebo jiné spojení se základem napomůže k utlumení vibrací.
pavelb
Příspěvky: 196
Registrován: 23. 11. 2007, 11:01
Bydliště: Prostějov

30. 10. 2009, 6:49

Ty nohy nebudou pevně spojené se zakladem. Na koncích šroubů jsou gumové silnbloky. Mám je použité u všech strojů a jsem spokojen (a sousedi taky :lol: )
Uživatelský avatar
bobik
Příspěvky: 4556
Registrován: 11. 12. 2007, 7:48
Bydliště: Okres Klatovy

30. 10. 2009, 8:05

OK, že mě se ty nožky nezdají vcelku nic neznamená. Dneska jsem frézoval na svojí mašině, mám tam zhruba 600kg oceli a kilowatové vřeténko. To jsem roztočil na 10 000 ot/min a když jsem dal ruku na vřetenovou desku, tak jsem cítil vibrace. Ale co mě zarazilo, ty samé vibrace jsem cítil na každém místě stroje, i u základové desky. Bych řekl, že taková hmota oceli ty vibrace eliminuje a ono ne. Takže mé pocity ohledně tvých nožek můžou být stejně mylné, jako ten můj předpoklad u vibrací.
Uživatelský avatar
pavlaxy
Příspěvky: 1885
Registrován: 26. 12. 2007, 11:42
Bydliště: Praha

30. 10. 2009, 8:24

Ahojky ,konstrukce podpěrných nohou je možná opomíjenou částí stroje a různé dodavatelské firmy mají standartní řešení....funguje to ,ale cena bývá pro nás neúnosná a tak sahneme po vlastním řešení a výrobě. Myslím si že tato část stroje v duchu to se dodělá nějak až nakonec mne právě zajímá nyní na začátku ...prosím výkres a jaké silentbloky....
nebo jsou osazeny zkusmo co to udělá :lol: :P
Upevňování strojů prodělalo také vývoj a dnes se do fundamentů nezalévají svorníky olovem nebo korkové antivibrační desky co jsou určeny k tlumení otřesů strojů, ukládají se do základových prostor budov a hal zatížených otřesy vyvolanými dynamikou strojů.,jaký trend je vhodné napodobit právě s ohledem na sousedy :lol: :P . :twisted:
Naposledy upravil(a) pavlaxy dne 30. 10. 2009, 8:48, celkem upraveno 2 x.
prochaska
Sponzor fora
Příspěvky: 8450
Registrován: 16. 7. 2006, 12:33
Bydliště: Praha Bohnice + Roudnice nad Labem
Kontaktovat uživatele:

30. 10. 2009, 8:27

Nejlepší silentbloky jsou z prodejny s hokejovým vybavením :-)
Aleš Procháska
gamas
Příspěvky: 131
Registrován: 29. 11. 2007, 10:38
Bydliště: Nová Ves okr. Žďár nad Sázavou

30. 10. 2009, 8:37

O vybrování jsem uvažoval jen u horního portálu tam je síla plechu 16 a 20 mm váha 320 Kg, opravdu se nedají vybrovat silnější mater. jak 5 mm?



Špatně pochopeno. Myslel jsem tím, že vibrace se používá jako náhrada žíhání hlavně u svařenců, kde je malá tloušťka stěn. Samozřejmě jak zmiňuji, není problém zaklepat svařencem 20 t., kde jsou použity plechy třeba síly 150 - 200 mm. Pro vibraci , jak jsem se zmínil je limitující velikost svařence, tím pádem i rezonanční kmitočet a možnost technicky dosáhnout jeho násobků.
ZX Spectrum 88 - první PC
pavelb
Příspěvky: 196
Registrován: 23. 11. 2007, 11:01
Bydliště: Prostějov

30. 10. 2009, 9:04

Nevím jaký je současný trend v ukotvení strojů. Já jsem měl zabetonovaný soustruh v garáži pod domem a když byl přerušovaný řez přenášelo se to nádherně stěnami až nahoru do 1 patra. Sousedi to vydrželi 2 roky a pak jsem to jednou přehnal a bylo vymalováno. Nejvhodnější řešení ktere jsem našel jsou tyto gumy. Prodávají je jako nahradní díl tuším že do oka vlečky za traktor 50,- Kč. Tady je výkres. Guma je pružnější než puk. Na frézku FU 3 jsem musel dát 6 Ks 2 dopředu a 4 dozadu.
Přílohy
blok.JPG
pavelb
Příspěvky: 196
Registrován: 23. 11. 2007, 11:01
Bydliště: Prostějov

30. 10. 2009, 9:09

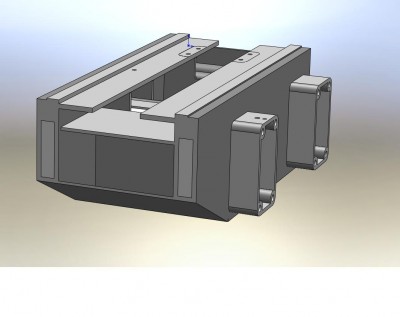
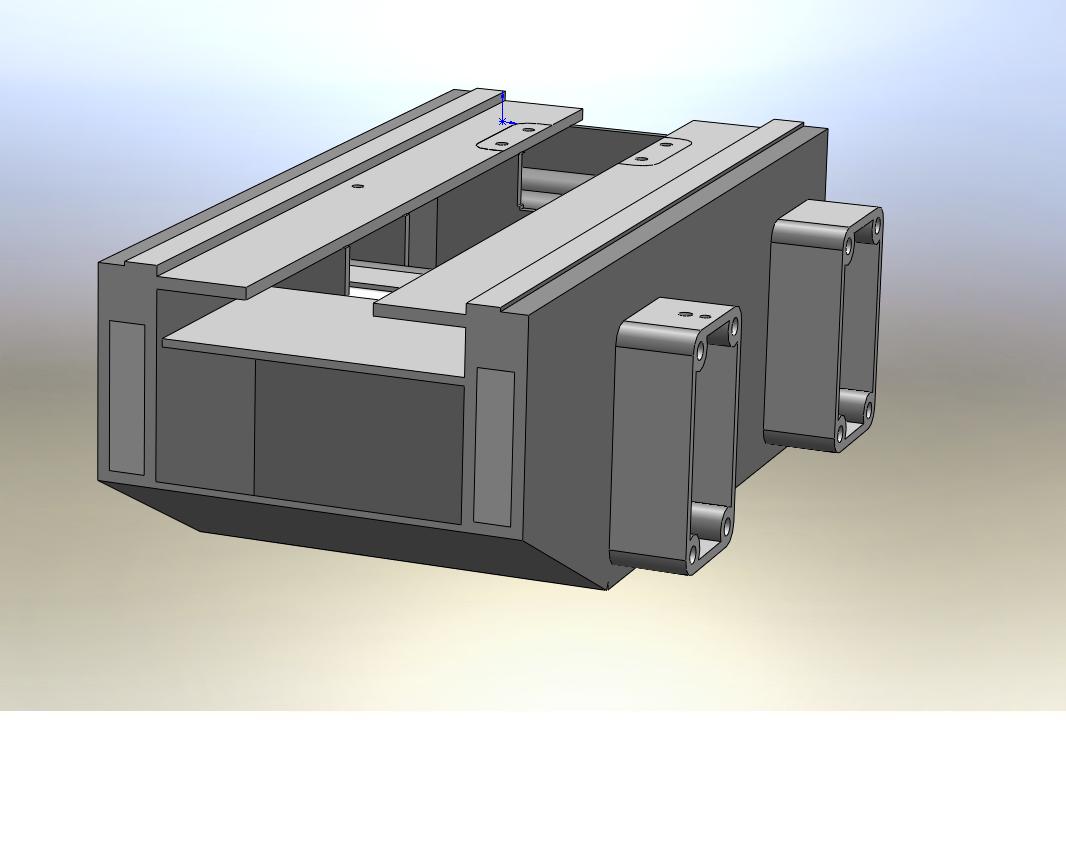
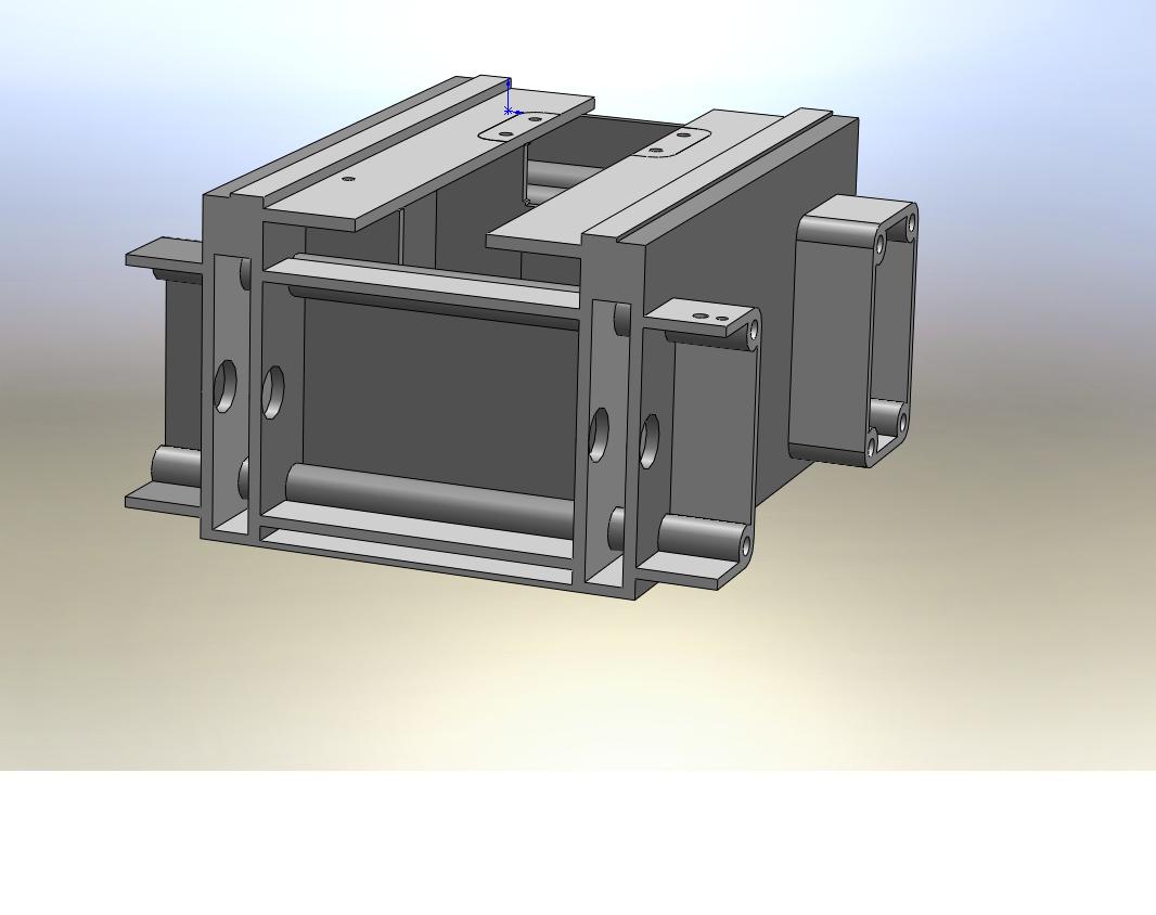
Tak s těma vybracema to asi zkusím Jen to nemám čím měřit, takže budu postupně zvyšovat frekvenci a měřit proud motoru, někde jsem četl že po spravném zavybrování klesne odběr. Ale bude to jen takový pokus s nejistým výsledkem.Spoléhám hlavně na správnou konstrukci odolnou proti deformacím. Tady jsou nějaké řezy spodního lože.
Přílohy
jj.JPG
hh1234.JPG
hh123.JPG
hh12.JPG
hh1.JPG
hh.JPG
pavelb
Příspěvky: 196
Registrován: 23. 11. 2007, 11:01
Bydliště: Prostějov

30. 12. 2009, 7:07

Tak pomalu pokračuju, sloupy jsou kompletně ofrézované. Chudák frézka měl jsem strach aby se nepřevrátila posuvy už šly docela tuho, ale zvládla to. Spodní suport byl váhově ještě horší. Lineáry mám na spodku taky svrtané 50 dírek M8 do hloubky 35 ruční vrtačkou, 3 hodiny vrtání. Udělal jsem na to přípravek,(není z mé hlavy) čeká mně ještě asi 120 děr, tak se to vyplatí díry jsou pěkně kolmé a nehorzí že mně to namotá ruky. Třeba se to bude někomu hodit. Fotky opět nic moc :oops: promiňte.
Přílohy
Obraz005.jpg
Obraz000.jpg
Obraz005.jpg
Obraz003.jpg
Obraz028.jpg
Obraz000.jpg
Uživatelský avatar
robokop
Site Admin
Příspěvky: 23276
Registrován: 10. 7. 2006, 12:12
Bydliště: Praha
Kontaktovat uživatele:

30. 12. 2009, 7:15

uzasny jak se to rodi
fantasticke fotky, je hned jasne ze to neni sranda obrobit vubec dostat to na masinu spousta pripravku atd...

milionkrat lepsi nez hola veta "to vedeni zafrezujes" atd...
Vsechna prava na chyby vyhrazena (E)
Odpovědět

Zpět na „naše mašinky“