Řízení frekvenčního měniče Machem (vřeteno)
Zkusil jsem upravit zapojení podle předchozích příspěvků tak, aby byl LPT oddělen optočlenem a vyšlo mi toto. Vycházel jsem z napájení 12V, které mám rozvedené ve skříni s elektronikou. Trimem 5k se musí napájení nastavit tak, aby výstup byl od 0 do 10V. Funguje v pohodě.
- Přílohy
-
- schema.pdf
- (14.62 KiB) Staženo 1144 x
Jen se zeptam,proc nepouzijes tech 10V,co je na potak v menici. Proudove by to prece nemel byt problem a nepotrebujes zadny dalsi zdroj.Nebo je tam nejaky problem?
Záleží jaké má ten měnič menu. Já dělám Omron a tam lze nastavit např. na max frekvenci z analog vstupu jen třeba 5V. Dá se to zdvihnout v % zisku analogového vstupu. Takže pokud přivedu na vstup 5V nastavím 200% zisk a je to.
Takže když by se použilo to zapojení na 10V z napajení potenciometru tak výsledné napětí po odečtení přechodů tranzistorů bude nižší tak se to dá tímto donastavit.
Takže když by se použilo to zapojení na 10V z napajení potenciometru tak výsledné napětí po odečtení přechodů tranzistorů bude nižší tak se to dá tímto donastavit.
bednar.dk@seznam.cz
SolidWorks 2011
Zakázková výroba jednoúčelových strojů
konstrukce strojů, automatizace,
http://www.indops.cz" onclick="window.open(this.href);return false;
SolidWorks 2011
Zakázková výroba jednoúčelových strojů
konstrukce strojů, automatizace,
http://www.indops.cz" onclick="window.open(this.href);return false;
Mám to zapojené na měnič, který je na frézce Sieg KX3 z Číny. Na měniči jsem našel jenom 5V, tak mi přišlo jako nejjednodušší napájet ovládání měniče ze zdroje, který mám stejně zapojený pro řízení serv. Pokud by na měniči byl výstup rovnou na 10V, tak by to bylo možná jednodušší, ale nic takového tam v mém případě není.
A čím se řídily otáčky ? ( nastavovaly )
bednar.dk@seznam.cz
SolidWorks 2011
Zakázková výroba jednoúčelových strojů
konstrukce strojů, automatizace,
http://www.indops.cz" onclick="window.open(this.href);return false;
SolidWorks 2011
Zakázková výroba jednoúčelových strojů
konstrukce strojů, automatizace,
http://www.indops.cz" onclick="window.open(this.href);return false;
No samostatně (třeba jen potenciometrem) to podle mně zrovna u tohoto typu nejde. Není k tomu pořádná dokumentace, takže jsem vyšel z informací jiných lidí, kteří mají stejný stroj a na vstupy měniče přivádějí těch 0-10V.
-
zverodoktor
- Příspěvky: 3662
- Registrován: 3. 6. 2007, 9:49
- Bydliště: Bratislava
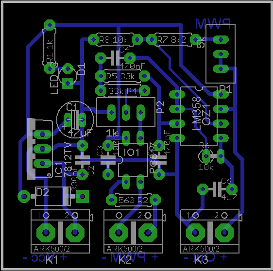
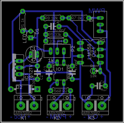
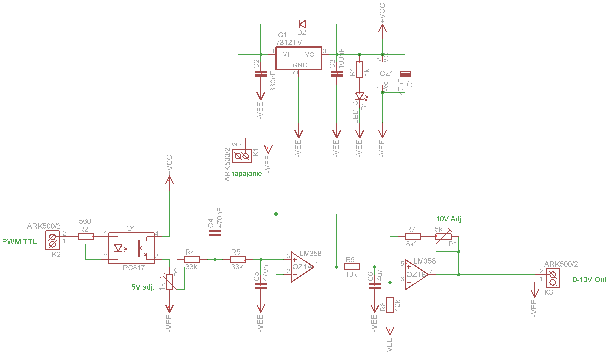
Pridávam niekoľko vlastných postrehov s riadenia motora z Mach-u cez PWM. Nájsť na webe zapojenie na dobre funkčný PWM 0-10V nieje také jednoduché ako som si myslel, navyše som chcel optické oddelenie. Po odskúšaní 2 zapojení, ktoré sa vyznačovali buď nefunkčnosťou, alebo obrovskou nelinearitou a dlhou časovou odozvou som vytvoril vlastné, kombináciou niekoľkých už uverejnených. Funguje perfektne, linearita je pomerne dobrá. V originálne autor určuje frekvenciu PWM 2 kHz pre uvedený RC na vstupe. Pri 2kHz prevodník bol dosť nelineárny. Ako optimum sa ukázalo 500 Hz (Smoothstepper). Na doske sú 2 viacotáčkové trimre: P2 slúži na nastavenie napätia 5 V na R4, P1 na nastavenie 10V na výstupe pri 100% PWM.
Pupák, napájať prevodník z výstupu 10V na frekv. meniči nieje dobrý nápad: jednak toto napätie je veľmi mäkké, určené len na napájanie ext. potenciometra (napr. na mojom meniči micromaster 440 predpisujú min. 4,7k potenciometer, teda max 2 mA!), čo mám odskúšané, napätie poklesne o cca 2 V po pripojení prevodníku (odber 14 mA). Navyše, ak nieje použitý rail-to-rail OP, výstup bude max. 0-8,5V.
Ja som na napájanie použil izolovaný výstup 24V/100mA priamo z meniča, preto tá 7812. Ak chcete napájať s externého zdroja 12V, stačí stabilizátor premostiť drátovou spojkou.
D1 1N4933
kondenzátory:C1 fóliový RM 5 mm, C6 elyt 47u/35V, ostatné keramické
Pupák, napájať prevodník z výstupu 10V na frekv. meniči nieje dobrý nápad: jednak toto napätie je veľmi mäkké, určené len na napájanie ext. potenciometra (napr. na mojom meniči micromaster 440 predpisujú min. 4,7k potenciometer, teda max 2 mA!), čo mám odskúšané, napätie poklesne o cca 2 V po pripojení prevodníku (odber 14 mA). Navyše, ak nieje použitý rail-to-rail OP, výstup bude max. 0-8,5V.
Ja som na napájanie použil izolovaný výstup 24V/100mA priamo z meniča, preto tá 7812. Ak chcete napájať s externého zdroja 12V, stačí stabilizátor premostiť drátovou spojkou.
D1 1N4933
kondenzátory:C1 fóliový RM 5 mm, C6 elyt 47u/35V, ostatné keramické
- Přílohy
-
- pvm 0-10V Board.pdf
- (34 KiB) Staženo 542 x
SU32, MN80, FN25, ISEL4433, Jakobsen SJ25, N1, VS16, Anycubic Kossel