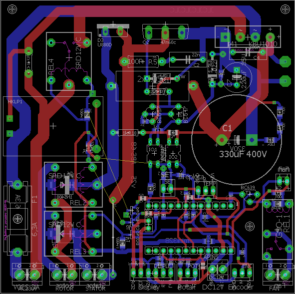
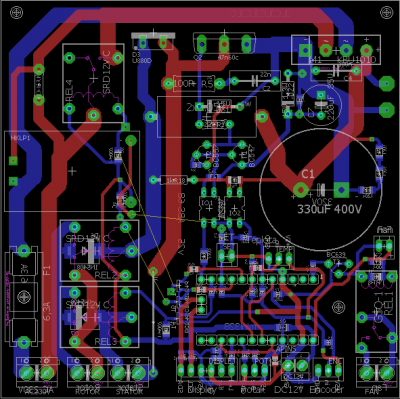
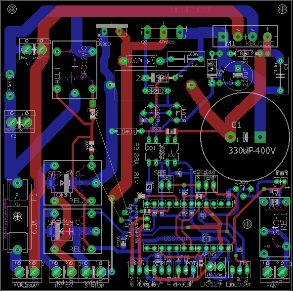
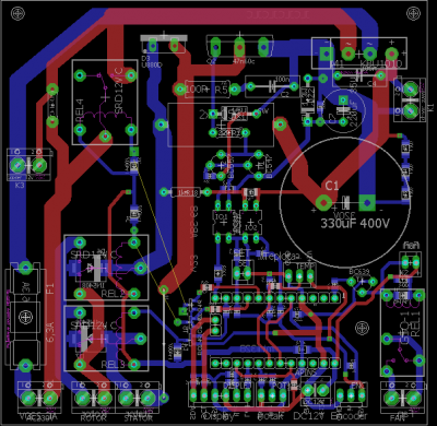
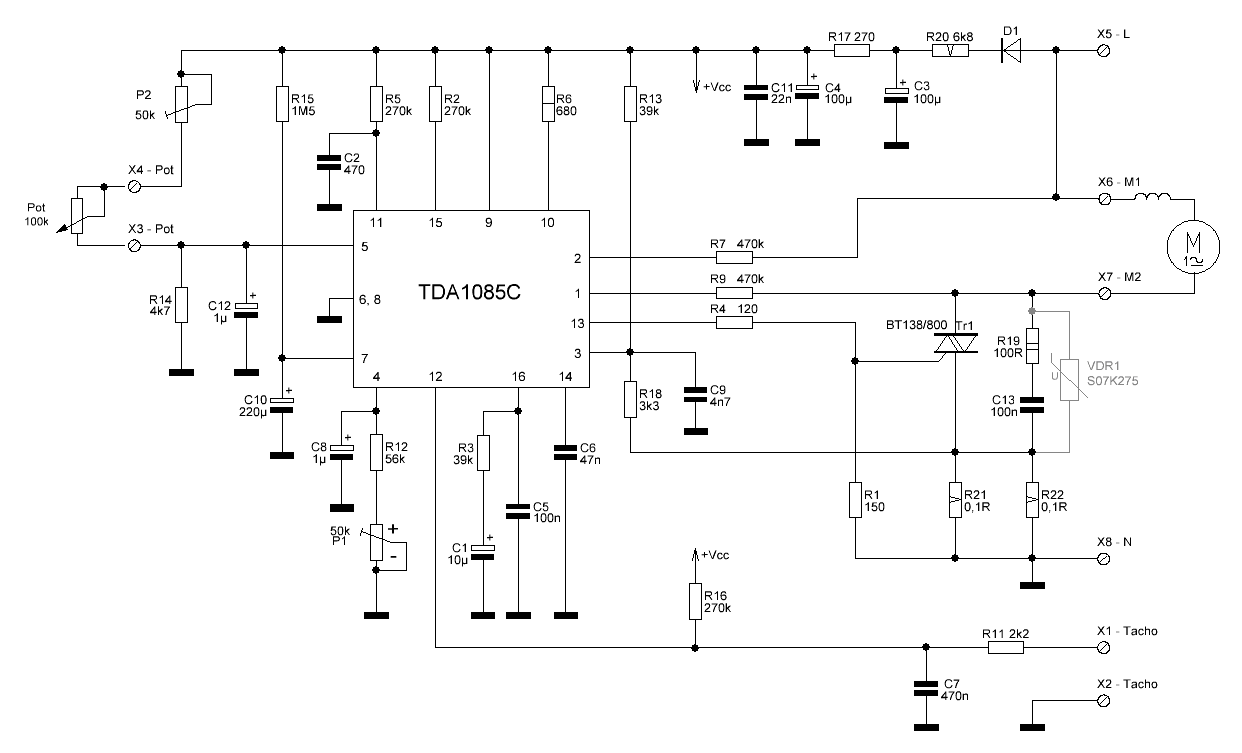
Regulator prackoveho motora
Bude aktualizacia softveru, kedze prerabam uz na novy plosak, vyskytli sa urcite problemi, tak ze som troska upravoval algoritmus brzdenia. Kedze si to vyziadalo upravy aj v casti pre PID slucku.
Dam tu beta verziu softu pre povodnu dosku. Kde je moznost ovladat silu brzdy, na novej doske je to problem.
V kazdom pripade, hlavna zmena bude v tom ze nieje na pevno urcena doba brzdenia, ale doba brzdenia trva dokedy, neklesnu otacky motora pod cca 50ot. Potom sa vypne rezim brzdenia motora. Sila brzdy sa da stale nastavit v menu regulatora 0 az 9.
Dam tu beta verziu softu pre povodnu dosku. Kde je moznost ovladat silu brzdy, na novej doske je to problem.
V kazdom pripade, hlavna zmena bude v tom ze nieje na pevno urcena doba brzdenia, ale doba brzdenia trva dokedy, neklesnu otacky motora pod cca 50ot. Potom sa vypne rezim brzdenia motora. Sila brzdy sa da stale nastavit v menu regulatora 0 az 9.
Tak som potrapil makovicu, ako urobit riadene brzdenie aby netrebalo rele s 2 parmi kontaktou alebo pouzit 3 rele. A vymyslel som, namiesto 3 rele sa pouziju 2 diody (teorrticky jedna) tak ze poriadna uspora miesta. Uvidime ci som sa teoreticky niekde nesekol.
obmedzenie brzdenia nad 8000ot Aby som nezabudol, bude doprogramovane zobrazenie skutocnych otacok, koli ladeniu PID slucky, i ked si nemyslim ze by to niekto potreboval trvale zobrazovat. Skakjuce cisla
obmedzenie brzdenia nad 8000ot Aby som nezabudol, bude doprogramovane zobrazenie skutocnych otacok, koli ladeniu PID slucky, i ked si nemyslim ze by to niekto potreboval trvale zobrazovat. Skakjuce cisla
Casu je malo, cinsky remen zatial neprisiel. Tak ze prerabka vrtacky sa odklada na neurcito.
Rezal som zavit, na vrtacke pri 85ot. Dasa to len vypinac je daleko, a az zavitnik ide tachsie tak treba to vypnut. Ale hlavna nevyhoda je spruzina. Tu by chcelo odpojit pri zavitovani,alebo nastavit na co najslabsi tah.
Takze ked bude cas, doprogramujem ten vstup (oznacenie SET na plosaku) pre ovladanie vrtacky koli zavitom. Co bol hlavny dovod prerabky.
Stlacenim a drzanim pedalu sa spusti chod v pravo, pustenim hned zastane, opetovnym stlacenim a drzanim sa pusti chod v lavo. A tak do okolola.
Samozrejme este nejake doplnenie menu (napr inverzny chod ak sa opacne zapoja kable, nebude treba prehadzovat)
Rezal som zavit, na vrtacke pri 85ot. Dasa to len vypinac je daleko, a az zavitnik ide tachsie tak treba to vypnut. Ale hlavna nevyhoda je spruzina. Tu by chcelo odpojit pri zavitovani,alebo nastavit na co najslabsi tah.
Takze ked bude cas, doprogramujem ten vstup (oznacenie SET na plosaku) pre ovladanie vrtacky koli zavitom. Co bol hlavny dovod prerabky.
Stlacenim a drzanim pedalu sa spusti chod v pravo, pustenim hned zastane, opetovnym stlacenim a drzanim sa pusti chod v lavo. A tak do okolola.
Samozrejme este nejake doplnenie menu (napr inverzny chod ak sa opacne zapoja kable, nebude treba prehadzovat)
To ovládání je dost neergonomické !
Nebylo by lepší "elektronicky" napodobit ovládání co se používá na závitořezech už desítky let ?
Tedy tlačím páku pinoly do řezu // dolu // točí se to na jednu stranu. Povolím = zastaví se to. Tlačím nahoru = reverzuje to.
- Zdenek Valter
- Příspěvky: 5459
- Registrován: 9. 1. 2009, 5:16
- Bydliště: Ústí n. L.
- Zdenek Valter
- Příspěvky: 5459
- Registrován: 9. 1. 2009, 5:16
- Bydliště: Ústí n. L.