Nové CNC z Rokycan II
Ahoj, chtěl bych Te poprosit jestli by jsi sem nedal fotku , jak máš udělané ty dveře .
Řeším kryt na stroj a nějak mi nejde vymyslet jak utěsnit ty dveře, aby stoho nechcala emulze na zem.
Jak to máš řešené ? těsnění, labirint ?
Ja totiž nemám moc místa a zasouvačky nepřicházi v uvahu. Můžu jenom otvírat ven...
Dikes
Řeším kryt na stroj a nějak mi nejde vymyslet jak utěsnit ty dveře, aby stoho nechcala emulze na zem.
Jak to máš řešené ? těsnění, labirint ?
Ja totiž nemám moc místa a zasouvačky nepřicházi v uvahu. Můžu jenom otvírat ven...
Dikes
- Martinhora
- Příspěvky: 1009
- Registrován: 17. 2. 2009, 11:19
- Bydliště: Rokycany
Já tam nic extra nemám, protože emulzi nepoužívám - chladím lihem.
Ahoj, chci se te optat jak se v Alikonu tvarili na tu reklamacku te kleštiny, me ten obr teda nejde zvetsit, ale asi ji chybelo brouseni?
Ja kupoval dle rad z Rego fixu a spokojenost, jen ta cena u tech se zvýšenou presnosti je hodne.
Jinak přípravek je do svěráku? A pěkná práce
Ja kupoval dle rad z Rego fixu a spokojenost, jen ta cena u tech se zvýšenou presnosti je hodne.
Jinak přípravek je do svěráku? A pěkná práce
- Martinhora
- Příspěvky: 1009
- Registrován: 17. 2. 2009, 11:19
- Bydliště: Rokycany
V Aliconu se mi tenkrát hodně omlouvali a za dva dny jsem měl doma novou. Celkově jsem s nima velice spokojenej - drží slovo a nástroje chodí bezvadně a hlavně vydrží hodně dlouho.
- Martinhora
- Příspěvky: 1009
- Registrován: 17. 2. 2009, 11:19
- Bydliště: Rokycany
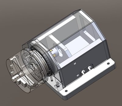
Tak jsem se konečně dostal k tomu vyrobit novou 4tou osu. Před časem se mi povedlo sehnat harmonickou převodovku s křížovým ložiskem s poměrem 1:50. Takže jsem to nějak zkreslil a dneska se povedlo vyfrézovat všechny díly. Sklíčidlo bude stávající 4 čelist 125 TOS a pohon servo ADTECH 200W (taky stávající).
V sobotu musím bohužel na dovolenou, ale už teď se těším až si to potom budu skládat dohromady
V sobotu musím bohužel na dovolenou, ale už teď se těším až si to potom budu skládat dohromady
- Martinhora
- Příspěvky: 1009
- Registrován: 17. 2. 2009, 11:19
- Bydliště: Rokycany
Tak jsem to dodělal - výsledek viz foto. Dneska jsem to prubnul a výsledek je nad očekávání. Všechny rezonance při obrábění nástroji 8 a 10mm zmizely.
Ale celej den jsem zabil laborováním proč se mi to nedotáčí o 360st. Furt jsem myslel, že mam někde chybu ve výpočtu. Musí se vhodně nastavit krok na driveru a v Armote .... Nakonec jsem přišel na to, že ta převodovka má místo 1:50 poměr 1:51 - proč netuším. Každopádně teď už to jede přesně. Ještě byla laborace s nastavením serva. To 200W servo je na tohle dost na hraně. Harmonická převodovka asi už z principu funkce tak úplně lehce nejde. Nakonec se to ale povedlo a vhodným nastavením smyček to funguje spolehlivě. Ze spoda tam mam dva kulíky který zapadnou do stolu - takže nemusím pokaždý hledat střed osy. Kryt je z AL sendviče Debond 3mm.
Ale celej den jsem zabil laborováním proč se mi to nedotáčí o 360st. Furt jsem myslel, že mam někde chybu ve výpočtu. Musí se vhodně nastavit krok na driveru a v Armote .... Nakonec jsem přišel na to, že ta převodovka má místo 1:50 poměr 1:51 - proč netuším. Každopádně teď už to jede přesně. Ještě byla laborace s nastavením serva. To 200W servo je na tohle dost na hraně. Harmonická převodovka asi už z principu funkce tak úplně lehce nejde. Nakonec se to ale povedlo a vhodným nastavením smyček to funguje spolehlivě. Ze spoda tam mam dva kulíky který zapadnou do stolu - takže nemusím pokaždý hledat střed osy. Kryt je z AL sendviče Debond 3mm.
- Pepa z depa
- Příspěvky: 1780
- Registrován: 2. 12. 2012, 9:31
- Bydliště: Hostěradice (Znojemsko)
čau, moc se ti povedla, čistá práce.
Žiju abych tvořil, tvořím abych žil. www.PePeSysel.cz
máša: vřeteno voda 1,5kW, měnič Delta, 2Nm 3f 60V krokáče, Yako drivery, lineáry a kuličkáče Hiwin,
vynikající Gravos GVE-64 na 125kHz, rám 8mm ocel vylita plastbetonem, vše na masivním litinovém stole.
máša: vřeteno voda 1,5kW, měnič Delta, 2Nm 3f 60V krokáče, Yako drivery, lineáry a kuličkáče Hiwin,
vynikající Gravos GVE-64 na 125kHz, rám 8mm ocel vylita plastbetonem, vše na masivním litinovém stole.
Pěkná práce ,díky té převodovce slušný bez kompromisů .Jakej to má zvuk?? ještě jsem nic s harmonickou neslyšel.
http://www.rm-reznicek.cz" onclick="window.open(this.href);return false;
- Martinhora
- Příspěvky: 1009
- Registrován: 17. 2. 2009, 11:19
- Bydliště: Rokycany
Zvuk není - slyšet je jen servo.
- Martinhora
- Příspěvky: 1009
- Registrován: 17. 2. 2009, 11:19
- Bydliště: Rokycany
Možná trochu škoda, že jsi se nepokusil o průchod vřetenem, možná na to jen blbě koukám, ale přijde mi, že by to bývalo šlo..? Jinak pěkné to je velmi, dík za fotky a video.
mimooborová naplavenina • kolowratský zázrak™ • NPS • GCU • HirthCalc • ncDP.ino
- Martinhora
- Příspěvky: 1009
- Registrován: 17. 2. 2009, 11:19
- Bydliště: Rokycany
Určitě to šlo a i jsem o tom dost přemejšlel. Muselo by se to nahnat řemenem. I jsem k tomu měl originál řemenici .... Ale nakonec jsem se na to vykašlal - servo by muselo bejt bokem (zase by to bylo všechno větší) a hlavně jsem za poslední dva roky ani jednou průchod nepotřeboval ... Každopádně v převodovce je díra 28mm a ta je mi skoro na nic (je malá). Už je to tak jak to jeThomeeque píše:Možná trochu škoda, že jsi se nepokusil o průchod vřetenem, možná na to jen blbě koukám, ale přijde mi, že by to bývalo šlo..? Jinak pěkné to je velmi, dík za fotky a video.