Elektronický regulátor otáček minisoustruhu

ostatní motory, vřetena, regulace, snímaní otáček a jiné
Odpovědět
Uživatelský avatar
Milan_F
Příspěvky: 39
Registrován: 26. 3. 2014, 8:18

28. 12. 2014, 8:56

Jara

29. 12. 2014, 6:05

Nemám čas nad tím příliš dumat-dělám na něčem jiném. Triaky používám BTB 12/600 (v GM akce 9Kč). A k těm velkým výkonovým odporům-RZ opravdu stačí jeden...vždy hřeje, a RM-ty dva výkonové,nízkých R hodnot(schunt-bočník)-na některých plošácích z praček úplně chybí,a nezdálo se mi,že by to regulaci ovlivňovalo. Fahrade zkus to,a vyhneš se vlastně nejobjemnějším součástkám na PS....psal jsem o tom v příspěvcích.
mr.fahrad
Příspěvky: 437
Registrován: 10. 10. 2012, 9:37

29. 12. 2014, 1:09

Ok teda poslechnu a večír to zkusím trošek předělat . Navíc jsem dostal dobrej typ od dobrého kámoše. Třeba pak budete spokojenější:-d
mr.fahrad
Příspěvky: 437
Registrován: 10. 10. 2012, 9:37

29. 12. 2014, 2:37

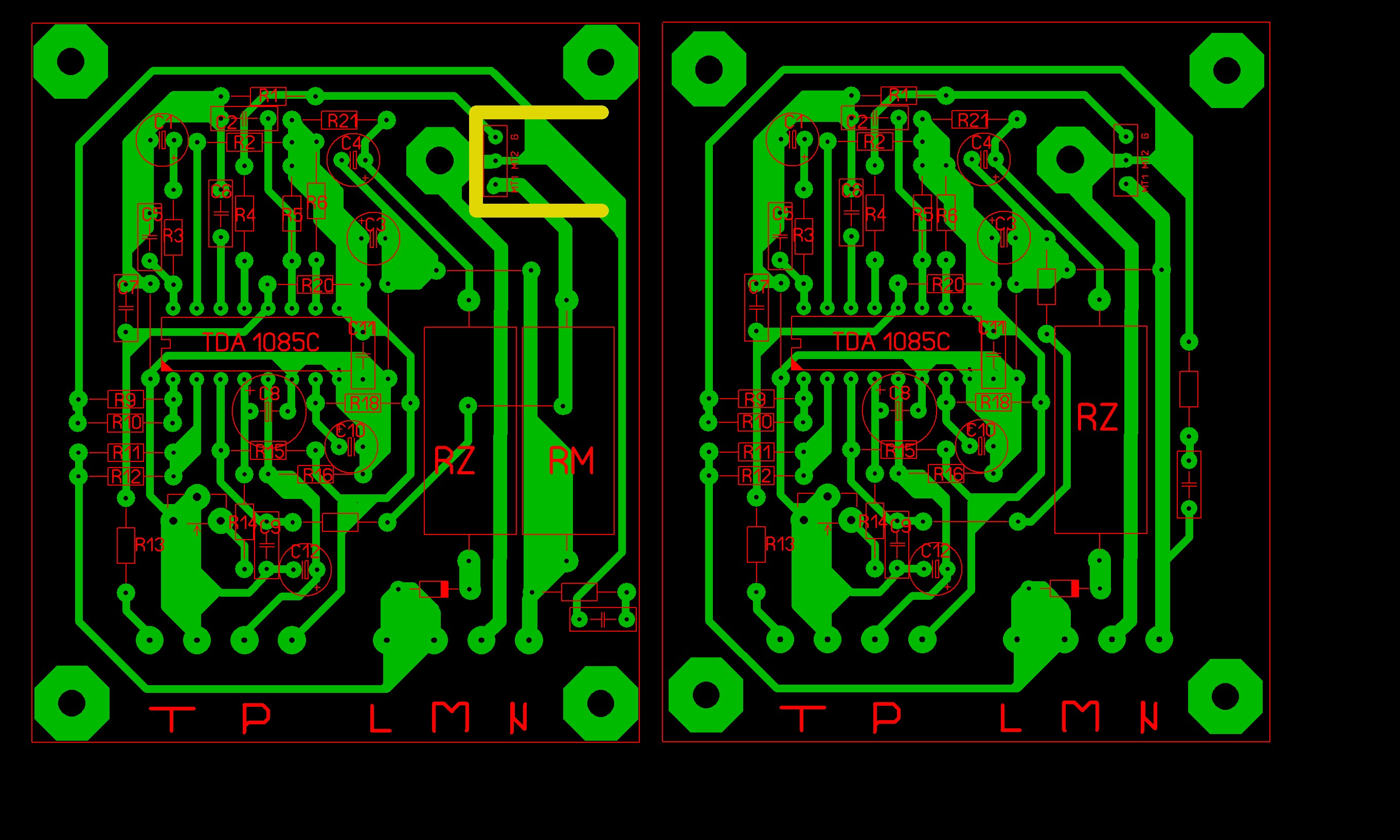
A tydy zmenšen a ještě s upravou
Přílohy
tda odpor.JPG
mr.fahrad
Příspěvky: 437
Registrován: 10. 10. 2012, 9:37

29. 12. 2014, 3:14

Ještě mě napadlo udělat verzi s výkonákama na motor a bez nich. Bohužel Ve verzi s výkonákama na motor by museli bejt daný na stojato. Což by asi nebyl problém ale spíše propoj pod nima. Ale toby taky zas tak nevadilo výkonáky bych dal určitě kousek nad plošnák at můžou dejchat. Jinak velikost plošnáku je 65x77 Takže regulátor by se mohl vejít do elektroinstalační krabičky co je na omítku.
Přílohy
duooo.JPG
Uživatelský avatar
Milan_F
Příspěvky: 39
Registrován: 26. 3. 2014, 8:18

29. 12. 2014, 4:27

Ta seriová kombinace RC přes triak - kondenzátor musí bejt na 275V~ a rezistor radši na 2 W . Vše s RM15. Svorkovnice + něco navíc. Ten bočník měls nechat složenej ze dvou kusů. Rezistor s odporem 50mΩ se bude blbě schánět. Kdežto 0,1Ω je běžně k sehnání. A nebo použít kuchlej z pračky.

Já bych ho tam nechal. Pokud ho vyhodíš, přijdeš o proudovou pojistku se všemi následky. Občas se bočník o malém odporu nechá vyrobit jako motiv (meandr, smyčka) na plošném spoji - pak to vypadá, že ho tam výrobce nedal.
Naposledy upravil(a) Milan_F dne 29. 12. 2014, 4:34, celkem upraveno 1 x.
mr.fahrad
Příspěvky: 437
Registrován: 10. 10. 2012, 9:37

29. 12. 2014, 4:48

Ok děkuji za makra mile potěší. A Co použít místo odporu drát jako to je z modulu z pračky. Bohužel nevím jestli je to odporák nebo nějaká slitina čehoci. Ale maj to normálně zapájené.
expertdb
Příspěvky: 608
Registrován: 20. 5. 2011, 7:25
Bydliště: Valašsko

29. 12. 2014, 4:54

Přimlouval bych se za ty odpory...
Rotwerk 300
Sieg SX2L homemade cnc
Uživatelský avatar
Milan_F
Příspěvky: 39
Registrován: 26. 3. 2014, 8:18

29. 12. 2014, 5:14

Odporovej drát je vždycky slitina čehosi. Některý se daji i úspěšně pájet. Dyť výkonový odpory 0,1Ω/5W jsou běžně ke koupi, tak co řešit...
mr.fahrad
Příspěvky: 437
Registrován: 10. 10. 2012, 9:37

29. 12. 2014, 5:52

Jo to máš pravdu odpory 0,1 nejsou problém koupit já jen že by se ušetřilo místo. Tak počítám s odpory pro motor na stojato. Odpor do pinu 10 byl zvětšen výkon. RC člen byl dimenzován na potřebné součástky. A do serie s potenciometrem jsem dal trimr. Myslím že jiné připomínky nebyly .
Přílohy
TDA RM.JPG
Uživatelský avatar
Milan_F
Příspěvky: 39
Registrován: 26. 3. 2014, 8:18

29. 12. 2014, 6:33

K těm titěrnějm trimrum se nikdo nedostane, buď dej ležatý a nebo víceotáčkový se šroubkem zvrchu. Maj stejnej rastr 2,5x5.
Přílohy
trim.PNG
trim.PNG (5.64 KiB) Zobrazeno 7318 x
mr.fahrad
Příspěvky: 437
Registrován: 10. 10. 2012, 9:37

29. 12. 2014, 7:03

To máš pravdu sice jsou malinkaté... Ale jak často je budeš ladit?? Stejnak jednou nastavíš a pak si jich nevšimneš(nebo je nahradíš odporem). A za další si myslim že nejsou nějak moc nepřístupné.... šroubovákem se k nim člověk dostane... Třeba za cenu vypnutí stroje.
Uživatelský avatar
Milan_F
Příspěvky: 39
Registrován: 26. 3. 2014, 8:18

29. 12. 2014, 7:19

Měls ten trimr někdy v ruce? Má průměr 6,3mm a na štelování je potřeba hodinářskej šroubovák 1,5mm. Ani takovej doma nemáš :lol:
mr.fahrad
Příspěvky: 437
Registrován: 10. 10. 2012, 9:37

29. 12. 2014, 7:57

Na jednu stranu máš pravdu.... Ale zase můžu tam dát trimry velké jako stodola ale co se tim změní?? Navíc hodinářské šroubpváky mám doma:-d A na druhou stranu ptám se po ruhé jak často budeš ladit???
Jara

29. 12. 2014, 9:15

Já bych ho tam nechal. Pokud ho vyhodíš, přijdeš o proudovou pojistku se všemi následky. Občas se bočník o malém odporu nechá vyrobit jako motiv (meandr, smyčka) na plošném spoji - pak to vypadá, že ho tam výrobce nedal. Možné to je,taky jsem se divil proč takových meandrů na spoji,bez těch výkoňáků,a nebo někde v datasheetu,či někde jsem se dočetl,že se to dá nahradit nějakým wire-drátem slitiny ...teď název nevím,pokusím se vyhledat...
Odpovědět

Zpět na „Ostatní elektromotory“