Co jste dneska bastlili? Vytvareli....
Ahoj, když to vidím tak musím....jednou jsem se tuze mnoho nasmál, když se mi přesně takové víko brzdy rozpadlo a zablokovalo přední kolo (v plné jízdě do táhlé zatáčky při lehkém přibrzděním přední brzdou), ten co vypadl ze sajdy se smál ještě víc, bylo to u stroje K 750 a od té doby jsem předkem brzdil jen velmi opatrně...Zbýňa píše:Přepouzdření hřídelky rozpínacího klíče u brzdy pro Urala.
- Pepa z depa
- Příspěvky: 1779
- Registrován: 2. 12. 2012, 9:31
- Bydliště: Hostěradice (Znojemsko)
RKal tak to je paráda, že jsi se do toho pustil, já mám na chlazení vřetene takový lepší "bazénkový čerpadlo" a už je asi velká vůle na hřídelce, ječí to jak V3Ska na slámu kdysi s lapačem jisker na výfuku, většinou si sedne a přestane, ale čekám, že klekne. Tak až to odladíš
měl bych zájem o výkresy, jestli si to nechceš nechat jako svoje know-how
Žiju abych tvořil, tvořím abych žil. www.PePeSysel.cz
máša: vřeteno voda 1,5kW, měnič Delta, 2Nm 3f 60V krokáče, Yako drivery, lineáry a kuličkáče Hiwin,
vynikající Gravos GVE-64 na 125kHz, rám 8mm ocel vylita plastbetonem, vše na masivním litinovém stole.
máša: vřeteno voda 1,5kW, měnič Delta, 2Nm 3f 60V krokáče, Yako drivery, lineáry a kuličkáče Hiwin,
vynikající Gravos GVE-64 na 125kHz, rám 8mm ocel vylita plastbetonem, vše na masivním litinovém stole.
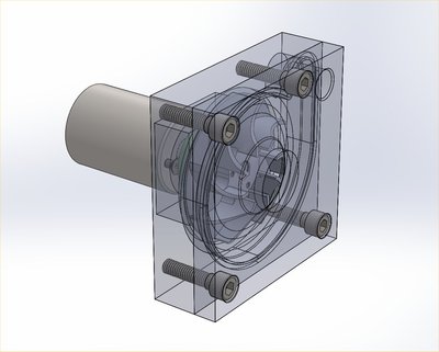
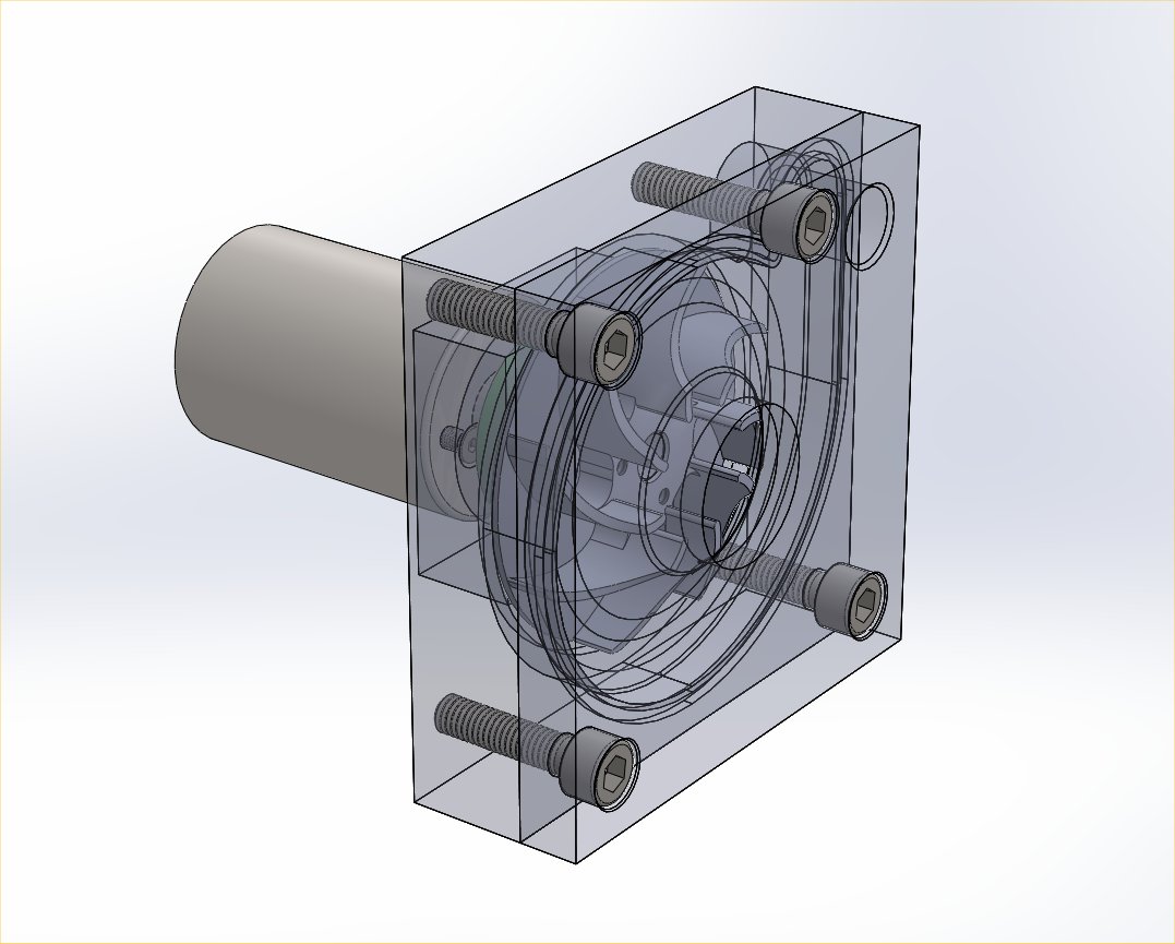
Tak teď už kolo pro čerpadlo, předtím to byl jenom test. pr 60 mm, Tloušťka stěn lopatek 1,5 mm šroubky jsou jako protipol magnetů (tak aby to fungovalo jako bezucpávkové uložení s magnetickou spojkou) v případě že to bude nedostatečné tak zalepím magnetky i do kola. Ten plast který používám je snad neměkčené PVC, docela pěkně se to obrábí jenje potřeba ostrý nástroj kterým se nehráblo do kovu, ani do hliníku. A je tak tvrdší než polyetylen nebo polyamid.
to: Pepa z depa. Není problém zveřejnit nejakou dokumentaci, ale pouze pokud to bude fungovat know how v tom žádný není. a jen doplním nejedná se o chlazení vřetene ale chlazení nástroje, ale ono je to vlastně jedno pokud bude fungovat tak třeba i na čepování slivovice.
to: Pepa z depa. Není problém zveřejnit nejakou dokumentaci, ale pouze pokud to bude fungovat know how v tom žádný není. a jen doplním nejedná se o chlazení vřetene ale chlazení nástroje, ale ono je to vlastně jedno pokud bude fungovat tak třeba i na čepování slivovice.
Tak doplním další foto skříně čerpadla, kolo se krásně protáčí, ale už teď je jasné, že šroubky proti magnetům budou nedostatečné, tak sem včera objednal neodymové magnetky a zkusím je do kola zalepit. Docela sem byl mile překvapen jak oba díly do sebe zapadnou, jak říká moje manželka ze slovenska "ako riť na šerbel"
[img][/img] Dnes první zkušební broušení a musím říct, že i když dosud nemám potřebný motor a zkoušku jsem provedl s kotoučem přímo na hřídeli při otáčkách 2850 ot/min, tak se to jeví jako excelentní pro broušení v dílně kutila. Stále ještě chybí stupnice a tak zatím jen broušení malých válcových fréz.
já ze čtvrtka na pátek bastlil toto 
https://www.facebook.com/pages/Volman-% ... =bookmarks" onclick="window.open(this.href);return false;
Volman MN80, Volman M6 ,Volman NOF a další litinové smetí...
Volman MN80, Volman M6 ,Volman NOF a další litinové smetí...
jj ... kýč to je . Osobně mám nejraději krásné čisté linie čokoládového dortu. 
https://www.facebook.com/pages/Volman-% ... =bookmarks" onclick="window.open(this.href);return false;
Volman MN80, Volman M6 ,Volman NOF a další litinové smetí...
Volman MN80, Volman M6 ,Volman NOF a další litinové smetí...