Elektronický regulátor otáček minisoustruhu
pochybuju že pokud by někdo ten motor vyzžíval na baterky tak by tam měl triakovou regulaci , to je prostě blbost , vždyt tam může využívat stejnosměrné napětí , tudíž H můstek řízený pwm , ale i tak je ten motor na takové aplikace naprosto nevhodný .
- robokop
- Site Admin
- Příspěvky: 23177
- Registrován: 10. 7. 2006, 12:12
- Bydliště: Praha
- Kontaktovat uživatele:
obojetnej tistak fajn
trimry bych tam dal rozhodne i kdyz treba vic kvalitni za vic penez ale pocitej i s verzi ktera bude hotova osazena pro lidi bez schopnosti neco nekam letovat
jen vemou sroubovak a naladej to podle nejakeho postupu
je tu spousta strojaru neelektrikaru
trimry bych tam dal rozhodne i kdyz treba vic kvalitni za vic penez ale pocitej i s verzi ktera bude hotova osazena pro lidi bez schopnosti neco nekam letovat
jen vemou sroubovak a naladej to podle nejakeho postupu
je tu spousta strojaru neelektrikaru
Vsechna prava na chyby vyhrazena (E)
Můžeš uvést konkrétní příklad? Mezitím, co ty tu naprázdno plkáš, jsem celý odpoledne předělával Tomášův návrh DPS a upravil ho, aby vypadal k světu. Vypadá to, že v týdnu nechá udělat u Kohouta první zkušební desku. Pak se bude osazovat a testovat Ale o tom musí Tomáš poreferovat sám, je to jeho kšeftík.Jara píše:koukám,že jsi opradu mistr,poučovat umíš....
Co jsem si pročítal (mimo jiné) toto téma, tak to Ty se tady dadouváš, jako kdyby jsi vymyslel bůh ví co. Jestli si myslíš, že Ti za to Tvoje prokopávání slepejch uliček někdo padne k nohám, tak to seš vedle jak ta jedle. Je to tvuj boj, že si nedovedeš najít ověřený schéma a matláš se s tím, kdoví jak dlouho. Za to Ti nikdo platit nebude. A ještě děláš s tou malůvkou caviky, jako kdybys na to měl patent. Zatím si tu předved jen pár videí s ušmudlanou bastldeskou, zavřenou ve škatuli na řízky. Se divím, že Ti to ještě nelehlo popelem. A to máš ještě odvahu (!!!) nabízet výrobu tý hrůzy cizím lidem za úplatu. A k tomu tvrdit, jak moc je to náročný na výrobu a jak je ten šváb nesehnatelnej a jiný kecy. Jenže máš smůlu, nikdo Ti na to neskočil. Končím s Tebou debatu, stejně Tě tu nikdo nebere.
- WatchManiac
- Příspěvky: 519
- Registrován: 23. 1. 2010, 12:56
- Bydliště: Bernolákovo
- Kontaktovat uživatele:
a sme znova na začiatku ...

„Když něčemu věnuješ dostatek času, budeš v tom mistr. Pokud nejsi blb.“
watchmania.sk
Amateur Watchmaking
YouTube kanál
watchmania.sk
Amateur Watchmaking
YouTube kanál-
Jara
Nezklamals Milane,dík za odborný výklad (chyba mezi židlí,a páječkou...proud. pojistka tvořená těmi výkon. opory). No aspoň mám krabici na řízky. Držím palce...
Chlapi, roztrhejte si občanky
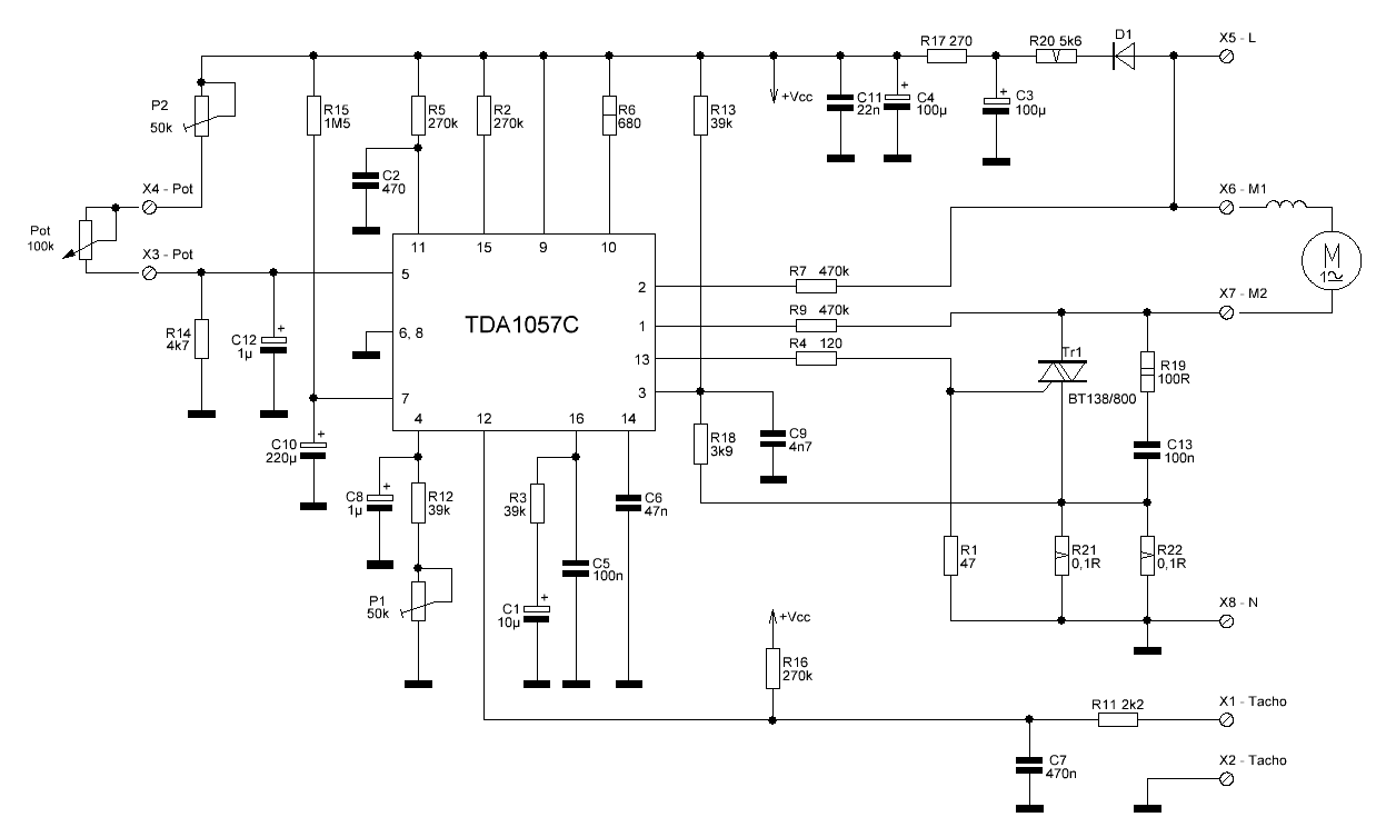
To Jara: není ti jasný jak funguje ta proudová pojistka? Je to funkce integrovaná přímo v tom TDA-čku. K tomu aby správně fungovala potřebuje informaci o reálném proudu který v danou chvíli teče motorem. A ten se právě měří pomocí úbytku napětí tom odporu 50mΩ. Proud lze již pak snadno odvodit ze vztahu I=U/R (základní škola) Pokud tam ten odpor neosadíš jak si tady někde dříve proklamoval, tak to TDA-čko dostává mylnou informaci o tom, že motorem neteče žádný proud i když ve skutečnosti bude motor přetížen, nebo bude rovnou hořet plamenem
. Je to stejný jako když pojistku nahradíš hřebíkem. To taky nemá na funkci "rostlináře" vliv ale jen do chvíle než se něco posere, pak to zahoří.
To Jara: není ti jasný jak funguje ta proudová pojistka? Je to funkce integrovaná přímo v tom TDA-čku. K tomu aby správně fungovala potřebuje informaci o reálném proudu který v danou chvíli teče motorem. A ten se právě měří pomocí úbytku napětí tom odporu 50mΩ. Proud lze již pak snadno odvodit ze vztahu I=U/R (základní škola) Pokud tam ten odpor neosadíš jak si tady někde dříve proklamoval, tak to TDA-čko dostává mylnou informaci o tom, že motorem neteče žádný proud i když ve skutečnosti bude motor přetížen, nebo bude rovnou hořet plamenem
Naposledy upravil(a) K_73 dne 4. 1. 2015, 10:31, celkem upraveno 1 x.
To prudové omezení je třeba vyladit na nějaký smysluplný proud. Ve spoustě těch schemat, co se válají po intenternetu, je tam natvrdo nastavena nějaká pevná (většinou hodně vysoká - třeba 10A a více) úroveň.
Než tam mít takové nefungující proudové omezení (a spoléhat na něho), tak už je lepší tam nemít nic a do ušetřeného místa a za ušetřené peníze tam dát tavnou trubičkovou pojistku nějaké rozumné hodnoty, třeba 4A.
Když zhoří ta pojistka, tak aspoň člověk ví, že je problém a že má něco řešit.
Tím nikoho neodrazuju, aby zapojil to proudové omezení. Ale je třeba vědět co dělám a jak to funguje (a tedy co tam mám nastavit).
Než tam mít takové nefungující proudové omezení (a spoléhat na něho), tak už je lepší tam nemít nic a do ušetřeného místa a za ušetřené peníze tam dát tavnou trubičkovou pojistku nějaké rozumné hodnoty, třeba 4A.
Když zhoří ta pojistka, tak aspoň člověk ví, že je problém a že má něco řešit.
Tím nikoho neodrazuju, aby zapojil to proudové omezení. Ale je třeba vědět co dělám a jak to funguje (a tedy co tam mám nastavit).
S tím se nedá nesouhlasit
Pouze jsem se snažil jednoduše nastínit jak to funguje. Ale samozřejmě od toho, kdo se snaží navrhnou jakýkoli funkční regulátor s jednoúčelovým IO osobně očekávám schopnost z dokumentace k tomuto IO pochopit funkční princip jednotlivých bloků a tak ve výsledku navrhnout pro daný účel správné zapojení, které bezezbytku využívá všech možností daného IO. V tomto případě tedy i proudové ochrany pro jejíž správnou funkci je u tohoto IO v základním zapojení důležitá hodnota rezistorů R4 a R5 pomocí kterých je definováno stejnosměrné předpětí na pinu č.3 (Current limiter) a tím i hodnota proudu kdy limiter začne omezovat. Ta trubičková pojistka je taky funkční řešení a uznávám, že v některých případech má svoje výhody (jak píšeš člověk hned zjistí že je něco špatně
) ale i tak je třeba ten nepoužitý pin proudové ochrany správně ošetřit a pouhé vyřazení toho rezistoru 50mΩ není doporučený postup. I tohle ale řeší dokumentace k tomu IO.
Ane v tom máte pravdu ale vycházejte z druhé strany. Tento regulátor si postaví nějakej mechanik popelář...(člověk co nejni znalej a nebo nemá takové možnosti donastavit ). A za druhé mé zapojení je obkreslený modulu z pračky, takže to bylo dimenzováno na nějakej pračkovej motor. Proud je už nastavenej. Ale když si to někdo doma postaví, tak zajde na smeták do sběrného dvora a popadne první motor. A hned je kámen urazu. Zaprvé tacho nemusí sedět a musel by se upravit odpor r11 v mém případě je 2k2. A za druhé motory v pračkách jsou od 100w až po 500w co jsem našel na netu. Takže stejnak by se musela nastavit optimální hodnota. Proto bych určitě DOPORUČIL používat tavnou pojistku. V mém případě regulátor byl z nějaké pračky indesi typ neznámý. Motor už mám z novéjší pračky udajné stáří 6 let. A vše fungovalo na první zapojení. Osobně by mě zajímalo jak moc se mohou lišit tacha. Protože bez tacha se motor ani neroztočí.
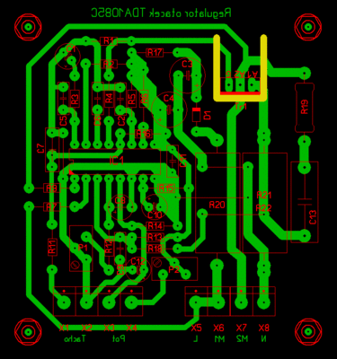
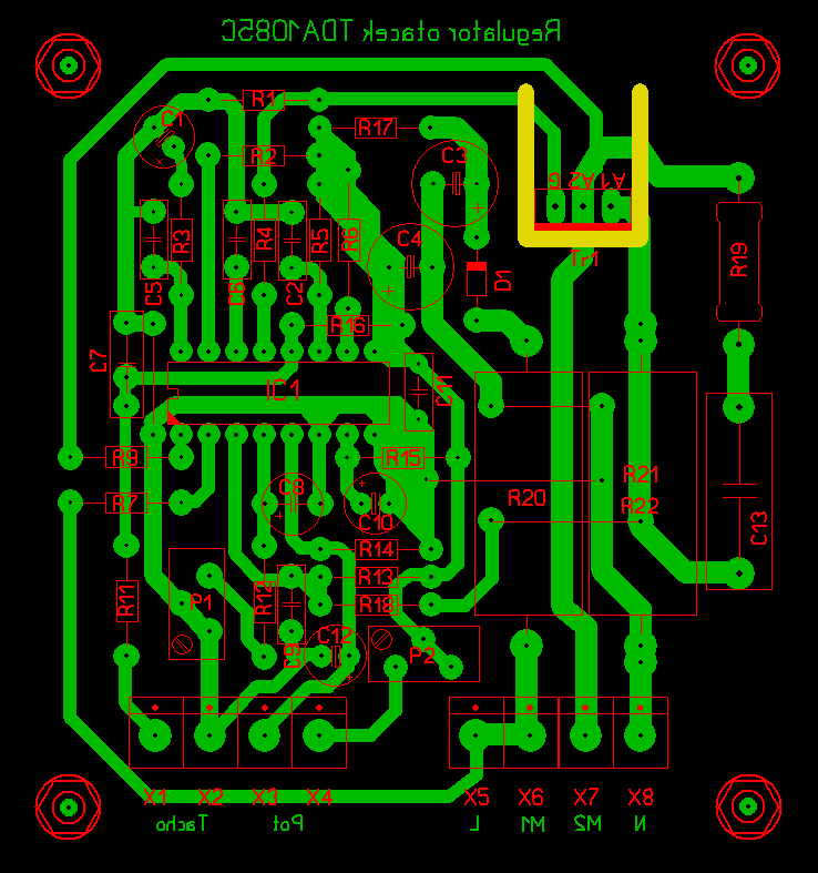
V prvé řadě musim poděkovat MILANOVI že mi nakreslil schéma do normální podoby . Pak ještě upravil plošnák. Jinak zapojení by mělo bejt kompletní a plně funkční. ALE VARUJI PLOŠNÝ SPOJ NEJNI ODSKOUŠENÝ I mistr tesař se utne. Sice sme to kontrolovali ale jsme jen lidi.. Zřejmě v ve středu budu zadávat do výroby prvních pár plošnáku. Tak pak se uvidí co a jak .