Náhrada výměnných kol posuvu za krokový motor s elektronikou

Odpovědět
atlan
Příspěvky: 3382
Registrován: 7. 2. 2011, 9:12

15. 2. 2015, 11:10

Tiez by ma.zaujimalo ci ste pokrocili, bolo by to fajn ze by netrebalo prehadzovat kolieska pri sustruzeni a rezani zavitov
Grad
Příspěvky: 2084
Registrován: 13. 7. 2014, 9:32

15. 2. 2015, 12:36

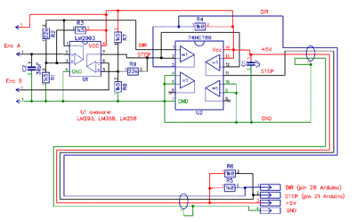
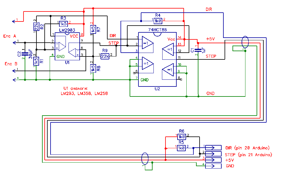
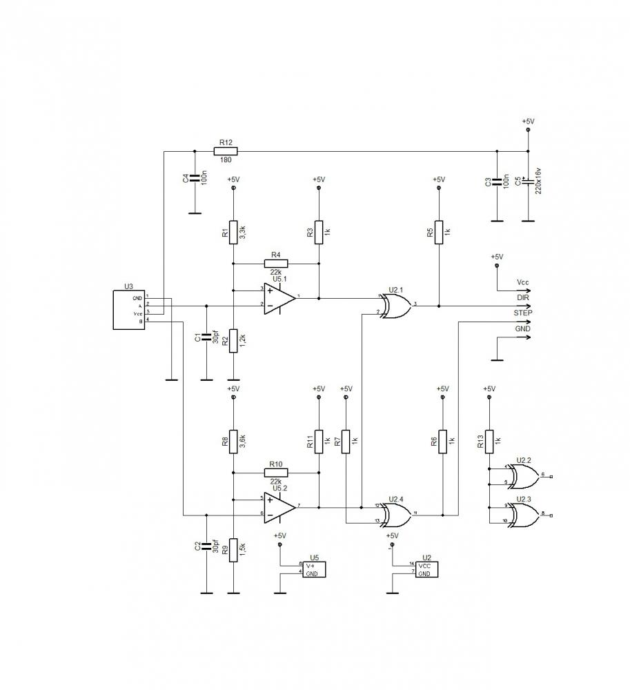
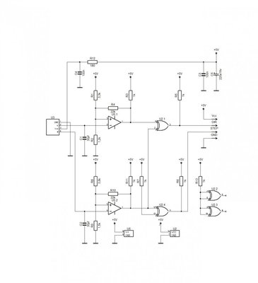
Noo u mne je stav setrvalý - nedostatek času a tak jsem se prozatím dostal pouze ke kompletaci všeho potřebného HW dle schématek z původního ruského projektu zminěného na začátku vlákna:
osazená DPS
osazená DPS
schéma s LM2903 + 74LS86
schéma s LM2903 + 74LS86
DPS
DPS
Propojení enkoderu s arduinem
Propojení enkoderu s arduinem
Celkové blokové schéma
Celkové blokové schéma
celková instalace
celková instalace
8061.jpg
Předesílám, že toto jsou pouze sesbírané podklady z původního projektu, ale pokud má někdo chuť a více času může se do toho pustit ;-)
atlan
Příspěvky: 3382
Registrován: 7. 2. 2011, 9:12

28. 7. 2015, 12:58

U cinana vidim problem v tom ze ma elektronicky riadeny motor a muselo by sa zabezpecit nastavenie presnych otacok pre pouzitie tohto systemu,lebo rus ta ma asi asynchrony motor. Okrem toho je nutne take rozlisenie? Uvazoval som o systeme s jednou znackou na vretene. Zapnem vreteno pri prechode znacky okolo snimaca sa spusti krokac a vykonava posun noza podla zvoleneho stupania pri prejdeni ziadanej vzdialenosti zastane, odidem nozom zo zavitu, krokac sa vrati do vychodej polohy vie kolko krokov urobil nastavim zaber noza, vreteno sa toci a ak sa zosnima prechod znacky znova sa sa spusti krokac pre posun. Za predpokladu ze otacky budu stabilne malo by to chodit. Co vy na to?
Uživatelský avatar
packa
Příspěvky: 7158
Registrován: 7. 2. 2007, 6:42
Bydliště: Královehradecký kraj

28. 7. 2015, 1:24

otáčky nebudeš mít asi nikdy stabilní tak přesně protoje tam ten enkoder a z něj si to počítá jak to má přizpůsobit rychlost posuvu ,takto to chodí naprosto spolehlivě
Grad
Příspěvky: 2084
Registrován: 13. 7. 2014, 9:32

12. 9. 2015, 10:27

Ja si zatím hraju pouze s Arduino UNO a jednou osou, ale autor to udělal nově pro obě osy
Obrázek viz. tady a více info o jeho komplet projektu Electronic lead screw - ELS a tady všechny verze SW ke stažení, pokud v tom ještě také někdo jedete, nebo o tom teprve uvažujete :wink:
atlan
Příspěvky: 3382
Registrován: 7. 2. 2011, 9:12

23. 9. 2015, 7:50

A co tak pouzit rotacny enkoder 600imp na otacku vymenit povodne ozubene koleso za hlinik a 3M remen sprevodovat to do rychla a zyskat 1200imp na otacku vretena, to by uz malo ist pouzit na synchronizaciu.
atlan
Příspěvky: 3382
Registrován: 7. 2. 2011, 9:12

4. 10. 2015, 8:53

Autorovi to tazko bude chodit na 2 osi ked to jednu os stiha tak tak.....
Grad
Příspěvky: 2084
Registrován: 13. 7. 2014, 9:32

5. 10. 2015, 6:44

Při soukromé konzultaci tohoto vlákna jsem došel na to, že odkaz na zdrojáky uveden výše není funkční.
Pro zájemce doporučuji jít přes stránku
http://www.chipmaker.ru/files/file/9787/" onclick="window.open(this.href);return false;
a kliknout na zelené tlačítko hned vpravo vedle titulku.
Jinak čekám, že se všichni tady pochlubíte že jste rychlejší v realizaci :wink:
atlan
Příspěvky: 3382
Registrován: 7. 2. 2011, 9:12

6. 10. 2015, 10:05

Kedze to mam na papiery pred sebou. Na zavit 0,35 treba 46krokov motora co je velmi vela,takze to mozno sprevodujem do rychla. Snad som sa nesekol niekde vo vypocte. Uvidime v praxi ako sa to bude chovat.
Mex
Příspěvky: 10287
Registrován: 6. 2. 2014, 10:29

6. 10. 2015, 10:32

atlan píše:Kedze to mam na papiery pred sebou. Na zavit 0,35 treba 46krokov motora co je velmi vela,takze to mozno sprevodujem do rychla. Snad som sa nesekol niekde vo vypocte. Uvidime v praxi ako sa to bude chovat.
Převod do rychla?
Při jakých otáčkách vřetene chceš ty závity řezat?
Závitová tyč na soustruhu bude mít stoupání tak 1-2mm, takže pokud budeš řezat závit se stoupáním 0.35mm, tak krokáč bude točit cca 3x méně než vřeteno. Pokud uvažujeme velmi pohodovou rychlost otáčení krokáče 600 RPM, tak ten závit můžeš řezat při otáčkách vřetene 1800 RPM.
To je ti málo?
atlan
Příspěvky: 3382
Registrován: 7. 2. 2011, 9:12

7. 10. 2015, 8:43

Zvladne servo urobit za 500ns jeden krok?
RaS
Příspěvky: 8845
Registrován: 26. 3. 2009, 9:12
Bydliště: Úvaly

7. 10. 2015, 8:49

to budeš sypat kroky rychlostí 2MHz?

moje drivery umí 4MHz tedy čistě teoreticky by to mělo umět udělat krok za polovinu tvé doby.. prakticky to jezdí cca 10x pomaleji
věčný rýpal,který musí mít poslední slovo, odpůrce low-cost zařízení končících v naprosté většině případů v hromadě šrotu
uživatelé hýbátek, kteří mají z mých příspěvků celoživotní trauma nechť si mé příspěvky VYPNOU
Mex
Příspěvky: 10287
Registrován: 6. 2. 2014, 10:29

7. 10. 2015, 9:03

RaS píše:moje drivery umí 4MHz tedy čistě teoreticky by to mělo umět udělat krok za polovinu tvé doby.. prakticky to jezdí cca 10x pomaleji
Hmmm, tak to je proti mašině, kterou plánuje atlan, teda dost slabý odvar.
atlan
Příspěvky: 3382
Registrován: 7. 2. 2011, 9:12

7. 10. 2015, 9:14

No robit vypocty o polnoci sa nevyplaca. Pri stupani 3mm mam urobit 400krokov a ja blbec som to natrepal ze na jeden impulz z encodera a ono to malo byt rozprestrete medzi 600imp.
atlan
Příspěvky: 3382
Registrován: 7. 2. 2011, 9:12

9. 12. 2015, 3:40

Tak som si kupil troska vecsiu hracku. Kde sa bude lepsie implementovat automaticke rezanie zavitou ocakavam ze to vojde vsetko pod kryt a nic nebude trcat, ano krokac co mam sa tam nevojde, takze asi dam kratsi motor a remenvy prevod. Mam objednany 2000 impulzovy encoder tak uvidime. Momentalne potrebujem troska premerat sustruh aby som vedel ci odchylky z protokolu sedia.

Niekto uz nejako pokrocil ?
Odpovědět

Zpět na „Ostatní elektronika“