Fusion 360

seriál článků o fusion 360 a lokalizace
Odpovědět
Lukas_2
Příspěvky: 654
Registrován: 6. 11. 2017, 3:58
Kontaktovat uživatele:

20. 3. 2021, 10:04

RaS píše: 20. 3. 2021, 8:37 měl bych další dotaz k fusionu360..

chci vyrobit obecnou věc např. kužel D95 L100 z vyfrézovanejma drážkama z polotovaru D100 L105, nakreslím to jako orotovanou skicu - vznikne kužel, + druhá skica odebrat frézované drážky.

a při vlastní výrobě, pokud chci soustružit tak fusion nevezme odfrézovanou věc jako rotační a tedy nejdou použít soustružnické operace, - dá se to obejít tak že ty poslední frézovací operace potlačím, vznikne jednoduchý kužel (rotační část) a lze použít soustružnické operace s polotovarem válcovým D100 např..

druhá etapa je frézování, tam zase musím oživit ty uspané operace - čímž se zneplatněj ty soustružnické (není v zásadě problém-už je vysoustruženo) ale problém, kterej bych chtěl vyřešit je jak zadat do frézovacího polotovaru již osoustružený kužel? abych mohl efektivně využít např adaptivní frézování a nefrézovalo celý válcový polotovar

můžu sice vyrobit nějaký "manufacturing model" , který lze použít jako polotovar při frézování ale ten kopíruje veškeré operace včetně těch vymodelovaných frézovaných oken..

jaký je správný postup? Děkuji
Zrovna jsem se zabýval podobnou věcí, vše frézováno teda. Ale hodil by se obrázek, ať to nemusím číst 5x...
BF30 přestavěná, Optimum F100 přestavěná
Kamodel.cz
Mach4
RaS
Příspěvky: 8842
Registrován: 26. 3. 2009, 9:12
Bydliště: Úvaly

20. 3. 2021, 10:26

v podstatě jak nadefinovat polotovar pro frézování (ne obecně kvádr, trubka, válec) ale načíst předsoustružený model..
děkuji
věčný rýpal,který musí mít poslední slovo, odpůrce low-cost zařízení končících v naprosté většině případů v hromadě šrotu
uživatelé hýbátek, kteří mají z mých příspěvků celoživotní trauma nechť si mé příspěvky VYPNOU
Lukas_2
Příspěvky: 654
Registrován: 6. 11. 2017, 3:58
Kontaktovat uživatele:

20. 3. 2021, 10:28

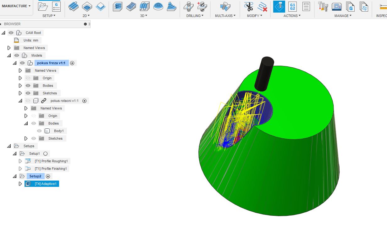
těla.PNG
Tak jestli to pomůže. Já to udělal takhle. Stock je From Solid. Tam kde ještě je materiál jsem vytvořil nové těleso (body). Tohle těleso jsem přidal do "stock solid" a tím se mi zhmotnil tento materiál, a mohu pohodlně využít 3D adaptive clearing. A nebude frézovat polovinu času vzduch, což by frézoval, pokud bych použil klasický relative size box. rest machining z minulých setup-ů zde použít nešel, takže jsem to udělal takhle. Snad to pomůže :)
BF30 přestavěná, Optimum F100 přestavěná
Kamodel.cz
Mach4
Lukas_2
Příspěvky: 654
Registrován: 6. 11. 2017, 3:58
Kontaktovat uživatele:

20. 3. 2021, 10:50

Jo takhle, já to nikdy takhle nepoužil ale teoreticky. Vytvoříš si nové body, tak jak vypadá osoustružené. V setup toto těleso použiješ jako "model". V nastavení "stock" vybereš "from solid". A mělo by to převzít ten tvar a meteriál tak jak je namodelovaný / osoustružený.
Výstřižek.PNG
BF30 přestavěná, Optimum F100 přestavěná
Kamodel.cz
Mach4
RaS
Příspěvky: 8842
Registrován: 26. 3. 2009, 9:12
Bydliště: Úvaly

20. 3. 2021, 10:54

no a jak vytvořím to nové body? já tam má pořád jen to jedno..
prostě tvořím tvořím a vše je v jednom body..
věčný rýpal,který musí mít poslední slovo, odpůrce low-cost zařízení končících v naprosté většině případů v hromadě šrotu
uživatelé hýbátek, kteří mají z mých příspěvků celoživotní trauma nechť si mé příspěvky VYPNOU
RaS
Příspěvky: 8842
Registrován: 26. 3. 2009, 9:12
Bydliště: Úvaly

20. 3. 2021, 10:58

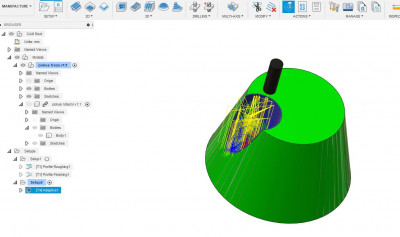
např.. jednoduchý kužel a v něm vyfrézovaná díra viz obrázek..
mě se to tvoří pořád v jednom body a tím pádem nemůžu to body použít jako polotovar..
tak možná změním otázku na to jak to rozdělit na jednotlivé "body"
Přílohy
fusion.JPG
věčný rýpal,který musí mít poslední slovo, odpůrce low-cost zařízení končících v naprosté většině případů v hromadě šrotu
uživatelé hýbátek, kteří mají z mých příspěvků celoživotní trauma nechť si mé příspěvky VYPNOU
Lukas_2
Příspěvky: 654
Registrován: 6. 11. 2017, 3:58
Kontaktovat uživatele:

20. 3. 2021, 12:06

Z té díry vytáhneš pomocí extrude celý ten průměr kam až potřebuješ. V operation dáš New Body, tím vytvoříš nové těleso, které si můžeš kdykoli schovat / zobrazit. Jediné na co jsem nepřišel jak toto těleso splitnout na ten kužel, aby navazovalo. S rotačními komponenty tolik zkušeností nemám...
teleso2.PNG
BF30 přestavěná, Optimum F100 přestavěná
Kamodel.cz
Mach4
RaS
Příspěvky: 8842
Registrován: 26. 3. 2009, 9:12
Bydliště: Úvaly

20. 3. 2021, 12:14

nedorozumnění.. vytvořit to samozřejmě umím.. mimochodem nechci to vytahovat ale právě takhle odebrat.. je to příklad.. soustružený díl a do něj vyfrézovaná díra.. ať to udělám jakkoliv tak na konci mám vždy komplet, neumím udělat 2 body s tím, že by 1. bylo soustružené (které by šlo použít jako následný polotovar) a druhé komplet včetně frézování, když v době kdy vytvořím to soustružené body dám kopii a mám tedy 2 body tak se stejně upravují obě body najednou..
jde to dělat jako dvě nezávislé komponenty ale to to pak musím 2x kreslit.. proto se ptám jak to udělat najednou, určitě to bude nějaká jednoduchá zaklikávací blbost :lol:
věčný rýpal,který musí mít poslední slovo, odpůrce low-cost zařízení končících v naprosté většině případů v hromadě šrotu
uživatelé hýbátek, kteří mají z mých příspěvků celoživotní trauma nechť si mé příspěvky VYPNOU
Uživatelský avatar
Mrosconi
Příspěvky: 2102
Registrován: 22. 2. 2015, 6:30
Bydliště: Netřebská 47, Praha 6 Ruzyně
Kontaktovat uživatele:

20. 3. 2021, 12:45

Pánové mám rovněž dotaz. Nevím zda to jde, ale chtěl bych, aby mi Fusion obrobil ten pravý dolní roh jak první, protoře pakliže to udělá jako poslení operaci, tak ten obrobený kus bude visez ve vzduchu. Jasně, mohu to udělat tak, že zastavím cyklus a svěrákem sevřu ten obráběný kus ze zbytke HEM profilu a tím pádem mi to nebude vadit, ale bylo by fajn, kdyby to šlo nadefinovat. Když tam udělám můstky, tak mám absudní dráhy a je z toho úplně v šoku. Chci to vyzkoušet metodou TCP, takže jinak neumím dráhu vytvořit. Chci obrábět plnou hloubku, protože to potřebuji zároveň oddělit. Na obrízku je tam sice jako dno, ale to e ken pro Fusion, protože jinak to neumím vybrat jako kapsu. Hloubka řezu je 39,95mm. Výška matrošu skutečně +/-39.
Když dám začátek někde jinde, tak se nic nezmění, Vždy bude ten roh obrábět jako poslední a to stejnou metodou.
Autodesk Fusion 360 20.03.2021 13_36_22.png
Díky za tip
RaS
Příspěvky: 8842
Registrován: 26. 3. 2009, 9:12
Bydliště: Úvaly

20. 3. 2021, 1:17

tak to nadefinuj jako dvě oblasti.. nejdřív obrob první oblast pak druhou
věčný rýpal,který musí mít poslední slovo, odpůrce low-cost zařízení končících v naprosté většině případů v hromadě šrotu
uživatelé hýbátek, kteří mají z mých příspěvků celoživotní trauma nechť si mé příspěvky VYPNOU
Lukas_2
Příspěvky: 654
Registrován: 6. 11. 2017, 3:58
Kontaktovat uživatele:

20. 3. 2021, 1:28

RaS píše: 20. 3. 2021, 12:14 nedorozumnění.. vytvořit to samozřejmě umím.. mimochodem nechci to vytahovat ale právě takhle odebrat.. je to příklad.. soustružený díl a do něj vyfrézovaná díra.. ať to udělám jakkoliv tak na konci mám vždy komplet, neumím udělat 2 body s tím, že by 1. bylo soustružené (které by šlo použít jako následný polotovar) a druhé komplet včetně frézování, když v době kdy vytvořím to soustružené body dám kopii a mám tedy 2 body tak se stejně upravují obě body najednou..
jde to dělat jako dvě nezávislé komponenty ale to to pak musím 2x kreslit.. proto se ptám jak to udělat najednou, určitě to bude nějaká jednoduchá zaklikávací blbost :lol:
Asi bych ti byl schopen lépe pomoci kdybych někdy alespoň zaklik v setup ten turn někdy... Ale když budeš chvíli googlovat tak to určitě najdeš. Mě taky trvá než na něco příjdu, snažím se ale už to googlovat, když něco nevím. Většinou to je fakt nějaká zaklikávací blbost. A vygooglovat to zabere zlomek času než když se na to pokouším přijít...
BF30 přestavěná, Optimum F100 přestavěná
Kamodel.cz
Mach4
Lukas_2
Příspěvky: 654
Registrován: 6. 11. 2017, 3:58
Kontaktovat uživatele:

20. 3. 2021, 1:36

Mrosconi píše: 20. 3. 2021, 12:45 Pánové mám rovněž dotaz. Nevím zda to jde, ale chtěl bych, aby mi Fusion obrobil ten pravý dolní roh jak první, protoře pakliže to udělá jako poslení operaci, tak ten obrobený kus bude visez ve vzduchu. Jasně, mohu to udělat tak, že zastavím cyklus a svěrákem sevřu ten obráběný kus ze zbytke HEM profilu a tím pádem mi to nebude vadit, ale bylo by fajn, kdyby to šlo nadefinovat. Když tam udělám můstky, tak mám absudní dráhy a je z toho úplně v šoku. Chci to vyzkoušet metodou TCP, takže jinak neumím dráhu vytvořit. Chci obrábět plnou hloubku, protože to potřebuji zároveň oddělit. Na obrízku je tam sice jako dno, ale to e ken pro Fusion, protože jinak to neumím vybrat jako kapsu. Hloubka řezu je 39,95mm. Výška matrošu skutečně +/-39.
Když dám začátek někde jinde, tak se nic nezmění, Vždy bude ten roh obrábět jako poslední a to stejnou metodou.

Autodesk Fusion 360 20.03.2021 13_36_22.png
Díky za tip
Jestli jsem to pochopil. tak udělej manufacturing model. V něm udělej sketch, nějak zhruba vyber ten roh a nakresli tam uzavřenej tvar. Sketch nech jak je, vrať se do manufacture a ten obdelník cos nakreslil použij jako stock contour. Drážku vyber celou, ofrézuje to jen tu oblast v rámci stock contour.
Výstřižek.PNG
BF30 přestavěná, Optimum F100 přestavěná
Kamodel.cz
Mach4
RaS
Příspěvky: 8842
Registrován: 26. 3. 2009, 9:12
Bydliště: Úvaly

20. 3. 2021, 2:37

umím to obejít takhle.. nakreslím rotační část a tu uložím, poté ji skopíruji a dodělám to frézování, do toho si otevřu tu původní soustružnickou verzi kterou použiu jako polotovar pro frézování.. jen mi to připadá takové složité... a netuším jestli zůstanou zachovány vazby, pokud by došlo ke změně něčeho..
Přílohy
fusion.JPG
věčný rýpal,který musí mít poslední slovo, odpůrce low-cost zařízení končících v naprosté většině případů v hromadě šrotu
uživatelé hýbátek, kteří mají z mých příspěvků celoživotní trauma nechť si mé příspěvky VYPNOU
Permonik
Příspěvky: 413
Registrován: 19. 2. 2015, 7:34
Bydliště: Mošnov
Kontaktovat uživatele:

20. 3. 2021, 3:18

RaS píše: 20. 3. 2021, 2:37 umím to obejít takhle.. nakreslím rotační část a tu uložím, poté ji skopíruji a dodělám to frézování, do toho si otevřu tu původní soustružnickou verzi kterou použiu jako polotovar pro frézování.. jen mi to připadá takové složité... a netuším jestli zůstanou zachovány vazby, pokud by došlo ke změně něčeho..
Vazby by se ti měli zachovat - signalizuje to taková položená osmička, spíše članky řetězu vedle názvu pokus rotační.

Jestli dobře chápu tak jde udělát body 1 - na to udělát soustružení, pak body 2 na to udělát frézování drážky. Podmínkou je aby body 2 bylo provázené s body 1, když dojde k uprávě body 1, aby se aktualizoval i tva body 2?

V inventoru je příkaz Odvodit. Tady by měl jít použit příkaz combine, vybrat body 1 -> new body (místo joint cut,...) , zašknout keep tools (aby se zachovalo body 1) .
Ing. Tomáš Mlčák - Digitální prototypování, Konstrukce strojů a zařízení, Fotogrammetrie, Vývoj pásových jednotek
RaS
Příspěvky: 8842
Registrován: 26. 3. 2009, 9:12
Bydliště: Úvaly

20. 3. 2021, 3:21

no problém je ten, že pokud udělám body1 pak z něj udělám body2, kde chci udělat třeba ty frézované drážky tak se mě ta úprava aplikuje i na to body1.. potřeboval bych něco jako to body1 uspat před těmi dalšími operacemi.. jak říkám jde to udělat tak, že to uložím na2x a přejmenuju např operace soustruh+ operace fréza.. ale je to takové hloupé.. pokud v tom upravím tu první skicu tak se ty ostatní odvozené nezmění
Naposledy upravil(a) RaS dne 20. 3. 2021, 3:24, celkem upraveno 1 x.
věčný rýpal,který musí mít poslední slovo, odpůrce low-cost zařízení končících v naprosté většině případů v hromadě šrotu
uživatelé hýbátek, kteří mají z mých příspěvků celoživotní trauma nechť si mé příspěvky VYPNOU
Odpovědět

Zpět na „Učíme se Fusion 360“