MOSFET driver
No jo .. jsem proste linej. Je pres to polygon s medi, takze se to schova. (prepocitani polygonu se v eagle dela prikazem RATSNEST). Nejak takto vypadala jednu chvili skoro cela deska ...
Neni problem ty zbytecne spoje vymazat, eagle si s tim poradi bez potizi. Ale vetsinou je nechavam, aspon pro sebe vidim, kudy jsem tahnul puvodni spoje pred rozlitim medi (hlavne u zeme). A pri upravach je lepe videt, ze pres tyto spoje by nic tahat nechtelo.
Neni problem ty zbytecne spoje vymazat, eagle si s tim poradi bez potizi. Ale vetsinou je nechavam, aspon pro sebe vidim, kudy jsem tahnul puvodni spoje pred rozlitim medi (hlavne u zeme). A pri upravach je lepe videt, ze pres tyto spoje by nic tahat nechtelo.
Ja spis nechapu jednu vec, proc na to nepustite autorouter. Je jasne, ze tu vykonovou cast musi clovek nakreslit rucne, nebo alespon nastavit takove parametry autorouteru/drc, aby to dopadlo dobre. Nicmene ten zbytek bych urcite delal automaticky, kdyz rozmistite vhodne soucastky, bude i ten Eaglovsky autorouter pracovat pomerne obstojne.ledvinap píše:No jo .. jsem proste linej.
Bezne kvuli demenci autorouteru delame veci tak, ze kdyz je na plosnaku nejake CPLD nebo FPGA s dostatkem pinu/ballu, pouzivame jej zaroven jako takovy "spojovnik" mezi soucastkami a routovani je pak jednodussi. Navic je tam super diagnostika pres jtag
M.
Autorouter - zatim jsem nenarazil na autorouter, ktery by se mi libil (a byl pro me financne dostupny). Semtam jsem pouzival autorouter abych zjistil, kde budou na desce problematicka mista, ale radeji routuju rucne. Clovek pak vi, co kam vede, muze prubezne upravovat mapovani pinu na CPU a tak. A neni to zas o tolik casove narocnejsi, nez to po autorouteru opravovat, resit rozvedeni napajeni a tak.
Navrhovani DPS je ppro me v praci celkem okrajova zalezitost, takze si to muzu dovolit. Kdybych se tim zivil a byl placenej od pinu, tak urcite zmenim nazor.
Navrhovani DPS je ppro me v praci celkem okrajova zalezitost, takze si to muzu dovolit. Kdybych se tim zivil a byl placenej od pinu, tak urcite zmenim nazor.
U chladicu vlastne nevim. Clovek pozna pocichu, ze se prorazila podlozka pod spatnym fetem, misto aby na chladici bylo 100V. A mozna uzemnenej chladic bude trosku min vysilat ruseni.
Ale spis me nenapada dost duvodu ani pro ani proti.
Spis jsem si ted trochu hral z rozlevanim medi, pro svedeni zeme od mericich odporu je tam hodne velka volna plocha. Takze docela zacinam premyslet, je tam proste rozleju jednu zem (jak uz tu bylo navrzeno) a budu doufat, ze chyby mmereni zpusobene sousednim mustkem budou minimalni ...
Asi to zkusim odsimulovat na kousku DPS ... fakt nevim ...
(a na googlu je novejsi verze)
Ale spis me nenapada dost duvodu ani pro ani proti.
Spis jsem si ted trochu hral z rozlevanim medi, pro svedeni zeme od mericich odporu je tam hodne velka volna plocha. Takze docela zacinam premyslet, je tam proste rozleju jednu zem (jak uz tu bylo navrzeno) a budu doufat, ze chyby mmereni zpusobene sousednim mustkem budou minimalni ...
Asi to zkusim odsimulovat na kousku DPS ... fakt nevim ...
(a na googlu je novejsi verze)
No, jenze az tam nebude na tak velkou desku 360 signalu ale 1000, tak to rucne uz bude o poznani horsi.ledvinap píše: Navrhovani DPS je ppro me v praci celkem okrajova zalezitost, takze si to muzu dovolit. Kdybych se tim zivil a byl placenej od pinu, tak urcite zmenim nazor.
Prikladam co s tim udelal bez nejake upravy autorouter. Zase tak katastrofalni to neni, kdyby se mu trochu pomohlo, tak to bude OK. Vase dilo je sice uhlazene, protoze Eagle nejak neumi pocitat s dobre navrzenym pinoutem, ale kdyz spocitame delky drah apod. tak si myslim, ze Eagle na tom bude lepe
Nijak za ten autorouter nebojuju, jen konstatuji.
A chladic na druhe strane nejde do gnd... nevim zda to byl zamer, ale asi bych tam rozlil med.
Myslim, ze pro rozumny vysledek by si clovek s autoroutrem musel daleko vic pohrat. Prinejmensim ho nejak donutit, aby preferoval napajeni. Navic zrovna v eagle nevim, jak rict, ze urcity signal je sice galvanicky spojeny s jinym, ale kazdy by se mel pouzivat samostatne (zrovna na tom driveru by to chtelo zem pro vykonovou cast, zem proo napaneji logiky, referencni zem pro mereni proudu a zem pro mereni napeti. Podobne 3.3V se pouziva pro posunuti ubytku na shuntech, taky na tuhle vetvi neni dobre veset obvody, ktere moc zerou).
Ale spis je to o tom, na co se clovek zvykly. Deska navrzena autorouterem by take fungovala a zabralo by to mozna mene casu.
Treba pro me by byla hodne uzitecna funkce posouvani dratu pri routovani signalu/presunu soucastek. Proste sponovat a dodrzovat DRC ... Trochu to umi freerouting.net, ale jeste jsem si s tim moc nehral.
Mozna casem nasetrim na Protel ;-)
Ale spis je to o tom, na co se clovek zvykly. Deska navrzena autorouterem by take fungovala a zabralo by to mozna mene casu.
Treba pro me by byla hodne uzitecna funkce posouvani dratu pri routovani signalu/presunu soucastek. Proste sponovat a dodrzovat DRC ... Trochu to umi freerouting.net, ale jeste jsem si s tim moc nehral.
Mozna casem nasetrim na Protel ;-)
Ja som bol velkym zastancom Eagla lebo som sa v nom naucil robit rychlo a zdalo sa mi to byt pomerne lahke. Potom mi znami dal Altium Designer(pred tym protel) a to je uz ine kafe. Prechod z eagla na altium mi pomocou videotutorialov trval asi tyzden po 4 hodky denne, ale teras ked na mojom kompe robim v eagli (altium chce monitor v HD aby sa v nom dobre robilo, ale lepsie 2) tak mi tam uz chyba vela veci napr. take obycajne pravitko... Inak teras je velmi dobra cena na altium, vyskusaj si free trial http://trial.altium.com/ a uz sa k eaglu nebudes chciet vratit 
Tu su treningove videa http://altium.com/training/en/training-videos.cfm# Dalej umoznuje aj prepojenie so solidworksom, takze rovno mozes dosku navrhovat tak aby dabre sadla do skatulky a zaroven si v solide mozes odsimulovat prudenie vzduchu a chladenie suciastok.
s pozdravom Jukos3
Tu su treningove videa http://altium.com/training/en/training-videos.cfm# Dalej umoznuje aj prepojenie so solidworksom, takze rovno mozes dosku navrhovat tak aby dabre sadla do skatulky a zaroven si v solide mozes odsimulovat prudenie vzduchu a chladenie suciastok.
s pozdravom Jukos3
Kazdy raz nejako musel zacat ...
http://robotika.yweb.sk
http://ap.urpi.fei.stuba.sk/sensorwiki/index.php/Kráčajúci_mobilný_robot
http://robotika.yweb.sk
http://ap.urpi.fei.stuba.sk/sensorwiki/index.php/Kráčajúci_mobilný_robot
nevim jak je to tet, ale byl tam jeden zasadni problem a sice ten, ze to nechodilo na x64 OSJukos3 píše:Ja som bol velkym zastancom Eagla lebo som sa v nom naucil robit rychlo a zdalo sa mi to byt pomerne lahke. Potom mi znami dal Altium Designer ...
Jukos3
Demo Altia jsem zkousel, ale na dost mizernem hardware. A vazne to chce dva poradne monitory ;-)
Pro me je limitujici cena. 100kkc se mi v dohledne dobe nevrati. Eagle stal asi 20k (zatim verze standard staci).
Ale kdybych to s navrhem myslel vazne, tak samozrejme budu resit.
Pro me je limitujici cena. 100kkc se mi v dohledne dobe nevrati. Eagle stal asi 20k (zatim verze standard staci).
Ale kdybych to s navrhem myslel vazne, tak samozrejme budu resit.
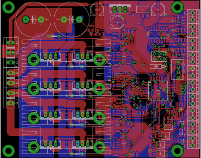
Tak prikladam nejnovejsi verzi. Na google dokumentech jsou aktualizovane podklady.
Nynejsi verzi uz (pokud neprijde nejaky podnet) necham vyrobit, snad tam neni nejaky zasadni problem.
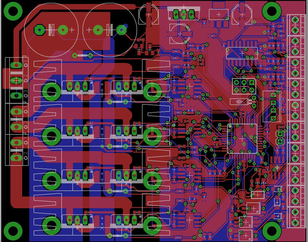
Az bude vyzkouseny prototyp, necham vyrobit par kousku v Printedu, snad se tu najdou nejaci nadsenci, co by si radi zaprogramovali ;-)
Nynejsi verzi uz (pokud neprijde nejaky podnet) necham vyrobit, snad tam neni nejaky zasadni problem.
Az bude vyzkouseny prototyp, necham vyrobit par kousku v Printedu, snad se tu najdou nejaci nadsenci, co by si radi zaprogramovali ;-)
- Přílohy
-
- motdrv_v1_0_brd_b.pdf
- (51.79 KiB) Staženo 430 x
-
- motdrv_v1_0_brd_tb.pdf
- (86.39 KiB) Staženo 463 x
-
- motdrv_v1_0_sch.pdf
- (54.01 KiB) Staženo 696 x
-
- motdrv_v1_0_brd_t.pdf
- (42.93 KiB) Staženo 437 x
-
- motdrv_v1_0_brd.pdf
- (103.25 KiB) Staženo 432 x
Tak jsem jeste upravil proudove zrcadlo. Biasovani pres odpor je dost zavisle na napajecim napeti, bias proud se zrcadli do sekundarni strany. Ted je tam proudovy zdroj (z jednoho npn tranzistoru) a vypada to celkem rozumne.
Podle simulace je linearita nic moc (asi 20% na 3-20A proud, 20-100V napajeni, proste odecteni ofsetu pro nulovy proud. Ale pro mereni zkratu a nadproudu by to melo stacit.
Prubeh je celkem linearni, ale vznikne mi tam posun pri zmene napajeciho napeti, odpovida asi 0.6A pro 20 -> 100V. Asi by to slo SW kompenzovat, mozna zkusim jeste nejake simulace.
Podle simulace je linearita nic moc (asi 20% na 3-20A proud, 20-100V napajeni, proste odecteni ofsetu pro nulovy proud. Ale pro mereni zkratu a nadproudu by to melo stacit.
Prubeh je celkem linearni, ale vznikne mi tam posun pri zmene napajeciho napeti, odpovida asi 0.6A pro 20 -> 100V. Asi by to slo SW kompenzovat, mozna zkusim jeste nejake simulace.
- Přílohy
-
- motdrv_v1_0_sch.pdf
- (53.73 KiB) Staženo 735 x