Stránka 3 z 5
Re: Elektrická jednokolka
Napsal: 6. 8. 2013, 4:35
od robokop
Jeste se dava na primo na nohu gate feritova perlicka
Ta ma zabranit naindukovanemu napeti do gate ldyz je delsi cesta mezi budicem a gate
Re: Elektrická jednokolka
Napsal: 6. 8. 2013, 7:08
od Bendzo
akurat som zistil ze TVS diody v scheme uz samozrejme su (D6 a D7)
Re: Elektrická jednokolka
Napsal: 6. 8. 2013, 7:53
od packa
ahoj díky za rady a postřehy ,
ted jsem si ještě všiml že jsem dal původní schema, na aktualní verzi je větší kapacita a vynechány diody D10 D8 D4 D2
a další takže přikládám ,
ted dotaz jak moc je důležitá dioda D1 protože tu jsem tam neměl a C1 jsem měl jen 470uF, mohlo to odejít kvůli tomu ?? co by ste případně ještě doplnily nebo upravily , nerad bych si rozbil hubu až si to pofrčím 30 kiláků za hodinu a blafne mi regl

Re: Elektrická jednokolka
Napsal: 6. 8. 2013, 8:19
od Cjuz
Pokud je vše OK tak kromě rezistorech v gejtu by tam nemuselo být nic.
Čím víc věcí na G znamená větší kapacitu - zároveň je kritická i délka vedení od budiče. Někdy se dává budič přímo na tranzistor ono 10cm vedení může při dobré shodě náhod klidně tranzistor nabudit.
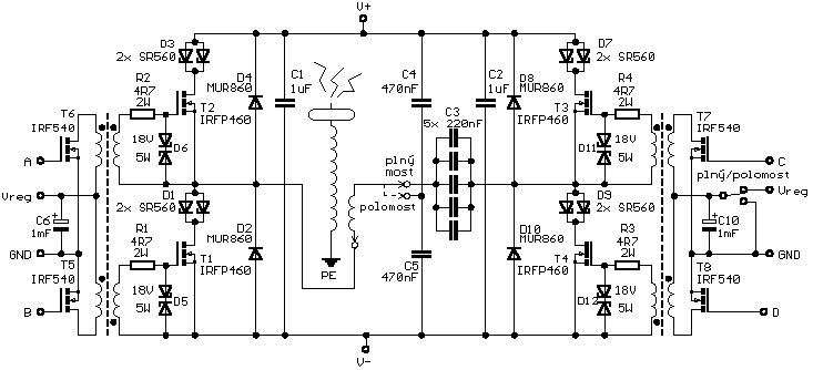
Zde je například jedno schéma budiče pro trochu jiné proudy cca 10A a jiné napětí cca 250V.
Cívka do které se to pouští má asi 10 závitů na průměru 100mm. Pulzně jsou to celkem pecky a při návrhu DPS mi pár mosfetů pěkně bouchlo a to jsem neměnil kromě DPS nic.
Zajímavé jsou ty paralelní diody před tranzistorem. Mají za úkol udržet tranzistor spolehlivě vypnutý když má zůstat vypnutý.

- SSTC_fb_schema_koncak_inv.gif (11.27 KiB) Zobrazeno 8658 x
Re: Elektrická jednokolka
Napsal: 6. 8. 2013, 8:52
od packa
naco jsou vlastně ty diody paralelně k těm rezistorům v gejtu ?
Re: Elektrická jednokolka
Napsal: 6. 8. 2013, 9:37
od Cjuz
klasická ochrana proti přepětí, impulzní transformátorová vazba bohužel udělá špičku takže zde je ochrana nutná (proti IO budiči kde často zbytečná)
Re: Elektrická jednokolka
Napsal: 6. 8. 2013, 11:40
od ledvinap
A jak je to vlastne napajene? Je dost dobre mozne, ze tranzistory odesly prilis vysokym napetim - pri brzdeni motorem se nekam energie musi ztratit (motor se chova jako generator), pokud to neni hodne dobre pripojene k baterce, ktera se dovede dost rychle nabijet (lipol mohla klidne odpojit interni ochrana), tak mohlo jit napeti hodne pres 55 voltu, ktere snesou FETy ...
Re: Elektrická jednokolka
Napsal: 7. 8. 2013, 1:33
od Bendzo
packa píše:ted jsem si ještě všiml že jsem dal původní schema, na aktualní verzi je větší kapacita a vynechány diody D10 D8 D4 D2
a další takže přikládám ,
ted dotaz jak moc je důležitá dioda D1 protože tu jsem tam neměl a C1 jsem měl jen 470uF, mohlo to odejít kvůli tomu ?? co by ste případně ještě doplnily nebo upravily , nerad bych si rozbil hubu až si to pofrčím 30 kiláků za hodinu a blafne mi regl

ja by som sa chcel opytat preco si nepouzil HIP4081?? rozdiel v cene oproti dvom IR2101 je zanedbatelny a funkcne je to uplne iny level (tak na rychlo som napr. pozrel ze spinanie FETov je s HIPom minimalne 5x rychlejsie co ich aj 5x menej stresuje

a este je ten HIP stavany na full bridge riedenie motorov a IR210x tak uplne nieje)
tak isto aj tie FETy, IRF1405 je stavany presne na to, na co je cely system urceny... je sice 2x drahsi, ale 4x lepsi...
1N4744A stoji 5 centov urcite by som tam tie diody D10 D8 D4 D2 dal! chrania FETy pred prekrocenim napatia medzi G-S
(IRLZ44 ma abs. max. +-16V cize bud dat tie zenerky na cca 13V, alebo tam dat IRF1405

)
R1 C2 R10 C3 je nieco ako RC snubber, tie tam teda nemas?? bez toho to asi bude na tie FETy moc!
(ale konkretne hodnoty odporov a kondikov treba vyratat podla motora)
C1 bude asi v pohode, D1 je dolezita!! chrani celu sustavu a hlavne hornu cast mostika pred prepatim!
Cjuz píše:]Pokud je vše OK tak kromě rezistorech v gejtu by tam nemuselo být nic.
ale tak to snad nee

vsak tu ide o spinanie motora s nezanedbatelnou indukcnostou a este to back EMF... ( + v reale este vyboje statickej elektriny)
tu su snad na mieste vsetky opatrenia na ochranu spinacich prvkov - FETov.
Re: Elektrická jednokolka
Napsal: 7. 8. 2013, 5:10
od packa
hoj a dík
R1 C2 R10 C3 je nieco ako RC snubber,.- ten tam mám neměl jsem tam jen D1 a C1 jsem měl dost malý
Hip 4081 jsem nesehnal , nikde neměly skladem , ani ted ho nemůžu nikde sehnat , můžu místo něj použít HIP40821 ???
ty IRF 1405 tam dám to je to nejmenší
Re: Elektrická jednokolka
Napsal: 7. 8. 2013, 9:11
od Cjuz
jen upřesním kacířskou větu ohledně ochranných součástek.
většinou je nejlepší začít s menší zátěží, a měřit a měřit. Ono ochran je monoho typů a nakonec všechny jsou zbytečné a ta co by tam měla být chybí.
Pokud je řídící obvod dostatečně tvrdý nejsou ochranné obvody na gejtu nutné. Jen zbytečně zvyšují kapacitu a zhoršují chování obvodu.
Základem je eliminovat nebezpečné napětí které se tam může dostat jen přes vazební kapacity tranzistoru. Někdy je dobrá ochrana jen rezistor z G na S.
Mnohem lepší je použít ochranný obvod který spotřebuje přebytečnou energii indukčnosti a nebo dimenzovat můstek na 4 násobek špičkového napětí.
Re: Elektrická jednokolka
Napsal: 7. 8. 2013, 12:11
od Bendzo
Cjuz píše:Ono ochran je monoho typů a nakonec všechny jsou zbytečné..
na margo tohto citatu si pojdem odstranit z auta vsetky zbytocne ochrany! airbagy, ABS, pasy, ... vsetko von! naco to so sebou taham... aj tak ma zabije fajcenie za volantom!
ale to len tak na odlahcenie, nedalo mi to
jasne ze vsetky tie ochrany maju aj nejaku cenu, financnu, plocha na DPS + parazitne javy a to sa prejavi na chovani obvodu, ale pri takomto obvode nieco podcenovat...
no a predimenzovany FET bude mat aj vacsiu kapacitu na G ???
suhlasim ze najdolezitejsie je mat tam obvod na spotrebovanie volnej energie indukcnosti, co by mal splnit snubber.
ale tak ako je ten obvod teraz, myslim nebude nic platny ked sa na vinuty bude stale budit napatie v generatorickom rezime (resp. pri brzdeni motorom ako tu uz bolo spominane) a pravdepodobne to odpalilo tie FETy.
HIP4081 maju na farnell.com, nejakych 1000 kuskov sa tam este najde
HIP40821 som nenasiel, len HIP4082 ktora vyzera byt viac menej ekvivaletna, len ma skoro polovicny budiaci prud.
Re: Elektrická jednokolka
Napsal: 7. 8. 2013, 12:18
od packa
ale tak ako je ten obvod teraz, myslim nebude nic platny ked sa na vinuty bude stale budit napatie v generatorickom rezime (resp. pri brzdeni motorom ako tu uz bolo spominane) a pravdepodobne to odpalilo tie FETy.
a jak tomu zabránit ???
Re: Elektrická jednokolka
Napsal: 7. 8. 2013, 12:40
od Bendzo
no chcelo by to asi zmerat priebehy, aby bolo naozaj jasne co sa deje.
ono mozno ked to ten HIP zopne (prepne) rychlo a dobre a zdroj dokaze pohltit tu energiu z motora, tak by to zas nemusel byt az taky problem, ak budu prudy v ramci dovolenych hodnot. Moze byt problem aj to ovladanie h-mostu cez soft a dlhsi medzistav.
Inac nasiel som spice model pre ten HIP4081, tak ak budem stihat skusim v noci nieco nasimulovat

Re: Elektrická jednokolka
Napsal: 7. 8. 2013, 12:50
od packa
k napájení používám gelové pb baterie .
když něco zjistíš budu moc vděčný
zatim dík
Re: Elektrická jednokolka
Napsal: 7. 8. 2013, 1:02
od Cjuz
Prvně netvrdím že ostatní ochrany jsou špatné akorát že nemají ten efekt na ten stav který nastává.
V analogii s tím autem je to jakobychom jeli proti zdi, měli všechny airbagy ale nezapli si pás. Ovšem u auta na to přijdeme celkem snadno.
Zkusil bych nějaký obvod pro omezení energie.
Ale asi se stále opakuji ale bez toho že si tam dám rezistorovou zátěž, změřím průběh, pak indukční (třebas řádově menší než motor), zase měřím a nakonec motor bych nebyl schopen zjistit absolutně nic. Nikdo totiž stále neví kde a jaké přepětí vzniká.
Kdybych chtěl někde začít tak bych dal na motor sestavu z kondenzátoru cca 0,5uF/MKT paralelně k němu rezistor 50R/5W a tomu sériově transil na provozní napětí motoru. Ostré špičky to zachytí a jestli se budou součástky po chvíli hřát je to známka že špiček je tam až moc.
A k napájení a zdrojům - doufám že jsou dva samostatné okruhy silový a ovládací úplně od baterie a to oba póly samostatně.
Příklady ochran u indukční zátěže