EAGLE PCB Rady začátečníkovi

ruzne programy,konverze dat, digitalizace, atd...
Odpovědět
Uživatelský avatar
Zdenek Valter
Příspěvky: 5458
Registrován: 9. 1. 2009, 5:16
Bydliště: Ústí n. L.

2. 1. 2021, 10:04

Mám další dotazy:
1 . V mauálech na vytváření součástek se hovoří o package (pouzdru) nicméně v mé nové verzi Eagle se objevuje Footprint a ne package.
- předpokládám že to má stejný význam. Alespoň se to tak tváří ;-)

2. Při návrhu této součástky do knihovny musím vývody v Footprint otočit jako by byly z pohledu "TOP View", že je to tak?
Device 01.jpg

Ve Footprintu by pak měly být vývody 2,3,9 a 11 vlevo a 14,16,22 a 23 vpravo.
Package.jpg
Přílohy
Device 02.jpg
Device 02.jpg (7.63 KiB) Zobrazeno 3527 x
Hobbík - obráběč i 3D tiskař začátečník - strojní park je konečně instalován
Mart76
Příspěvky: 1011
Registrován: 17. 12. 2016, 11:04
Bydliště: Prostějov

3. 1. 2021, 12:07

1)
Jak to chápu já.
Package je pouzdro součástky, třeba u rezistorů velikost 0805
Footprint je vlastně obrazec na DPS (plošky), který je použit pro součástku.
Pro jedno pouzdro můžeš mít více footprintů. Například jeden footprint uzpůsobený pro pájecí pastu nebo druhý footprint pro pájení vlnou (má větší plošky) nebo pro ruční pájení. A na oba tyto footprinty můžeš při osazování položit součástku se stejným pouzdrem.
Ale obecně lze říct, že je to má stejný význam.

2)
Ano, musí se to otočit na top view.
Vývoj HW, návrhy DPS (OrCAD, Eagle, Pads)
Uživatelský avatar
Zdenek Valter
Příspěvky: 5458
Registrován: 9. 1. 2009, 5:16
Bydliště: Ústí n. L.

4. 1. 2021, 11:53

Další problém - jak vytvořit device pro vicenásobné OZ A to tak aby se dalo ve schematu manipulovat s různými OZ?

Jako příklad LF353N (dva OZ v DIL8)
Nebo LM324D (čtyři OZ v DIL14)
Hobbík - obráběč i 3D tiskař začátečník - strojní park je konečně instalován
Uživatelský avatar
Thomeeque
Příspěvky: 9520
Registrován: 30. 1. 2012, 10:20
Bydliště: Mimo ČR

4. 1. 2021, 12:07

LM324D je v základních Eagle knihovnách (tuším "linear"). Můžeš se tím pak i inspirovat.
mimooborová naplavenina • kolowratský zázrak™ • NPS • GCU • HirthCalc • ncDP.ino
zverodoktor
Příspěvky: 3656
Registrován: 3. 6. 2007, 9:49
Bydliště: Bratislava

4. 1. 2021, 2:47

Ahoj Zdeňku,
LF 353 je k knižnici "linear". Keď v okne vyhľadávania súčiastky v knižniciach zadávaš názov súčiastky, použi * pred a za textom. Vtedy Eagle vyhľadáva text medzi hviezdičkami aj ak sú v názve prefixy a postfixy. Napr. *353* ti nájde LF353, LF353N, LF353D a pod.
Mám dakde knižnicu s názvom GM99, je tam prekreslený celý katalóg GME z toho roku. A väčšina púzdier má slušné pady vhodné pre ručné spájkovanie. Ak chceš, hodím ju dakam na úložisko, alebo sem, ak sa zmestí.
Inak na rozdelenie jednej súčiastky na podobvody sa používa funkcia "INVOKE"
SU32, MN80, FN25, ISEL4433, Jakobsen SJ25, N1, VS16, Anycubic Kossel
Uživatelský avatar
Zdenek Valter
Příspěvky: 5458
Registrován: 9. 1. 2009, 5:16
Bydliště: Ústí n. L.

4. 1. 2021, 5:04

Kluci díky!
Našel jsem!
Jsou tam oba
Hobbík - obráběč i 3D tiskař začátečník - strojní park je konečně instalován
Uživatelský avatar
Thomeeque
Příspěvky: 9520
Registrován: 30. 1. 2012, 10:20
Bydliště: Mimo ČR

4. 1. 2021, 5:10

👍
mimooborová naplavenina • kolowratský zázrak™ • NPS • GCU • HirthCalc • ncDP.ino
zverodoktor
Příspěvky: 3656
Registrován: 3. 6. 2007, 9:49
Bydliště: Bratislava

4. 1. 2021, 6:03

A tú knižnicu chceš, alebo ju máš?
SU32, MN80, FN25, ISEL4433, Jakobsen SJ25, N1, VS16, Anycubic Kossel
Mex
Příspěvky: 10287
Registrován: 6. 2. 2014, 10:29

4. 1. 2021, 6:58

Jedna obecná rada.
Nauč se dělat si vlastní prvky do knihoven, a pokud možno si dělej co nejvíc prvků sám.
Nebo aspoň vždy pořádně zkontroluj vše, co použiješ. U schematické značky ještě čert to vem, maximálně bude schema trochu ošklivé.
Ale použité figury je dobré dobře prověřit.

Kvalita knihovních prvků, které se tak různě vyskytují na internetu, je často tragická. Nevhodné velikostí a umístění SMD padů, u TH prvků často nesmyslné rozměry plošek (příliš malé) a děr (příliš velké) atd.

Už hodně dlouho jsem nepoužil žádný prvek z veřejných zdrojů. Pokud si chci ušetřit práci a nechce se mi to malovat celé, tak použiju něco z internetu, ale upravím si to. A v drtivé většině případů při té úpravě zjistím vždy nějaký nedostatek nebo nedomyšlenost.
Uživatelský avatar
Zdenek Valter
Příspěvky: 5458
Registrován: 9. 1. 2009, 5:16
Bydliště: Ústí n. L.

4. 1. 2021, 7:05

zverodoktor píše: 4. 1. 2021, 6:03 A tú knižnicu chceš, alebo ju máš?
GME nemám.
Prosím pošli mi jí.
Dík!
Hobbík - obráběč i 3D tiskař začátečník - strojní park je konečně instalován
Uživatelský avatar
Zdenek Valter
Příspěvky: 5458
Registrován: 9. 1. 2009, 5:16
Bydliště: Ústí n. L.

4. 1. 2021, 7:08

Mex píše: 4. 1. 2021, 6:58 Jedna obecná rada.
Nauč se dělat si vlastní prvky do knihoven, a pokud možno si dělej co nejvíc prvků sám.
Nebo aspoň vždy pořádně zkontroluj vše, co použiješ. U schematické značky ještě čert to vem, maximálně bude schema trochu ošklivé.
Ale použité figury je dobré dobře prověřit.

Kvalita knihovních prvků, které se tak různě vyskytují na internetu, je často tragická. Nevhodné velikostí a umístění SMD padů, u TH prvků často nesmyslné rozměry plošek (příliš malé) a děr (příliš velké) atd.

Už hodně dlouho jsem nepoužil žádný prvek z veřejných zdrojů. Pokud si chci ušetřit práci a nechce se mi to malovat celé, tak použiju něco z internetu, ale upravím si to. A v drtivé většině případů při té úpravě zjistím vždy nějaký nedostatek nebo nedomyšlenost.
Jo jo pokusil jsem se udělat si ten DC-DC converter. Proto jsem se ujišťoval jestli uvažuju správně.
Hobbík - obráběč i 3D tiskař začátečník - strojní park je konečně instalován
zverodoktor
Příspěvky: 3656
Registrován: 3. 6. 2007, 9:49
Bydliště: Bratislava

4. 1. 2021, 7:16

Nech sa páči.
#_GM99.zip
(74.86 KiB) Staženo 209 x
SU32, MN80, FN25, ISEL4433, Jakobsen SJ25, N1, VS16, Anycubic Kossel
Uživatelský avatar
Zdenek Valter
Příspěvky: 5458
Registrován: 9. 1. 2009, 5:16
Bydliště: Ústí n. L.

4. 1. 2021, 8:15

Ještě jednou vřelé díky!!
Hobbík - obráběč i 3D tiskař začátečník - strojní park je konečně instalován
zverodoktor
Příspěvky: 3656
Registrován: 3. 6. 2007, 9:49
Bydliště: Bratislava

4. 1. 2021, 11:04

:D
SU32, MN80, FN25, ISEL4433, Jakobsen SJ25, N1, VS16, Anycubic Kossel
Uživatelský avatar
Zdenek Valter
Příspěvky: 5458
Registrován: 9. 1. 2009, 5:16
Bydliště: Ústí n. L.

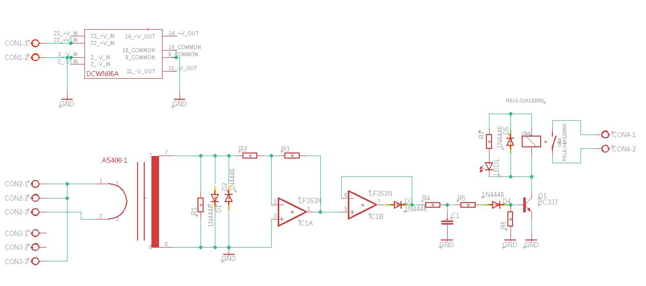
5. 1. 2021, 7:44

další dotaz - vytvořil jsem schema s Device LF353:
Device LF353
Device LF353
Ale ve schematu není napájení (vývody 4 a 8) jako na device!
Kde dělám chybu?
DeteKtor obsazení
DeteKtor obsazení
Hobbík - obráběč i 3D tiskař začátečník - strojní park je konečně instalován
Odpovědět

Zpět na „Ostatní software“