PCB metodou přenosu toneru, laminátor
Co se týká počtu průchodů, já to nechávám projít jen 1x (kvůli tomu je tam ten časovač, aby motor jel pomaleji) a co se týče rovnoměrnosti zažehlení, zatím je to 100procentně. Nevím jak se podepíše čas na těch gumových válečcích když je teplota vyšší - tipuju, že časem ztvrdnou, ale zatím to je ok.
vlado
To PavelFF:
Ahoj,
možná na to jdeš příliš vědecky. Já jsem se na to takto nikdy nedíval. Neměl jsem důvod. Prostě to nějak funguje a oproti použití žehličky je to nebe a dudy. Až se gumy nějakým způsobem zničí, tak za těch pár šupů koupím nový laminátor a nebudu to řešit. Já to nemám na každodenní výrobu a v tom množství co dělám, se mi za těch pár měsíců co to používám nezdá, že by se projevovali nějaké zásadní problémy. Já, na rozdíl od "vladosk", nepoužívám časovač a projíždím to několikrát (asi 6x). Každý si holt najde ten svůj postup, který mu vyhovuje a který se mu osvědčil. Někdy je lépe příliš neteoretizovat a vyzkoušet v praxi.
Jinak pro náročné uživatele tu máme ještě metodu fotocestou
P.S.: V mém laminátoru se válečky nahřívají od topné lišty bezkontaktně, pouze sálavým teplem.
Ahoj,
možná na to jdeš příliš vědecky. Já jsem se na to takto nikdy nedíval. Neměl jsem důvod. Prostě to nějak funguje a oproti použití žehličky je to nebe a dudy. Až se gumy nějakým způsobem zničí, tak za těch pár šupů koupím nový laminátor a nebudu to řešit. Já to nemám na každodenní výrobu a v tom množství co dělám, se mi za těch pár měsíců co to používám nezdá, že by se projevovali nějaké zásadní problémy. Já, na rozdíl od "vladosk", nepoužívám časovač a projíždím to několikrát (asi 6x). Každý si holt najde ten svůj postup, který mu vyhovuje a který se mu osvědčil. Někdy je lépe příliš neteoretizovat a vyzkoušet v praxi.
Jinak pro náročné uživatele tu máme ještě metodu fotocestou
P.S.: V mém laminátoru se válečky nahřívají od topné lišty bezkontaktně, pouze sálavým teplem.
Naposledy upravil(a) wolf dne 18. 8. 2009, 4:47, celkem upraveno 2 x.
wolf
Máš asi pravdu. Funguje to, tak co. Zatím jsem vyrobil pár plošňáků pomocí žehličky a taky to šlo. Ale musel jsem udělat několik pokusů, než se to povedlo akorát a po čase jsem pochopitelně zapomněl, jak jsem to tehdy měl všechno nastavené.wolf píše:To PavelFF:
Ahoj,
možná na to jdeš příliš vědecky. .....
Laminátor bude dávat pokaždé stejné výsledky třeba po půl roce, což je pokrok.
Ve skutečnosti většinu tišťáků pořád ještě kreslím postaru trubičkovým perem a k modernějším metodám sáhnu jen z donucení v když to nejde jinak, třeba když je nutno použít titěrné SMD součástky- to už rukou nenamaluju.
Já myslím, že až to vyzkoušíš, tak si řekneš, že už nikdy jinak...
Je to fakt jednoduché. I když to nalaminuješ a motiv se ti nezdá, umyješ to acetonem a máš teoreticky nekonečně mnoho pokusů to opakovat
.
Abych se přiznal, co dělám DPS touto metodou, tak se mi nepodařilo zatím nic pokazit a to ani ten kus, co jsem dělal na poprvé.
Je to fakt jednoduché. I když to nalaminuješ a motiv se ti nezdá, umyješ to acetonem a máš teoreticky nekonečně mnoho pokusů to opakovat
Abych se přiznal, co dělám DPS touto metodou, tak se mi nepodařilo zatím nic pokazit a to ani ten kus, co jsem dělal na poprvé.
wolf
-
sergej_peeteeee
- Příspěvky: 3
- Registrován: 12. 1. 2013, 7:46
Ahoj prosím tě jaký mohu použít laminátor na přestavbu? Ten na který je výše uvedený odkaz již není k prodeji? Bylo by možné zaslat odkaz na nějaký laminátor který mohu použít a popřípadě na e-mail tištěný spoj s rozpisem součástek a osazovacím plánkem? Děkuji
sergej_peeteeee píše:Ahoj prosím tě jaký mohu použít laminátor na přestavbu? Ten na který je výše uvedený odkaz již není k prodeji? Bylo by možné zaslat odkaz na nějaký laminátor který mohu použít a popřípadě na e-mail tištěný spoj s rozpisem součástek a osazovacím plánkem? Děkuji
Většinou lze použít jakýkoliv laminátor. který je v současnosti v prodeji. Logicky raději asi ty levnější. Např. tento vypadá dobře (i cena): http://www.alza.cz/peach-home-office-ph ... 193282.htm" onclick="window.open(this.href);return false;
Odkaz na stažení podkladů elektroniky je tady: http://www.c-n-c.cz/download/file.php?id=4341" onclick="window.open(this.href);return false;
wolf
a vyzkoušely jste už někdo toto :
http://aukro.cz/novy-material-fr4-fotoc ... um=organic" onclick="window.open(this.href);return false;
dá se sehnat i samotná folie a nalaminovat doma , já už stím dělal asi deset tištáků a fakt super věc
předlohu natisknu na průsvitku , plácnu na desku posvítím cca 5 minut výbojkou a mám osvíceno , pak properu v sodě kde vyplavím zbytek folie můžu jít leptat , osvícená folie je tvrdá a neloupe se , takže je možné tišták šmrdlat štětcem v chloridu a nehrozí poškození , fekt jsem spokojen
a tady jsem to kupoval : http://www.dioda.cz/index.php/vyroba-dps.html" onclick="window.open(this.href);return false;
http://aukro.cz/novy-material-fr4-fotoc ... um=organic" onclick="window.open(this.href);return false;
dá se sehnat i samotná folie a nalaminovat doma , já už stím dělal asi deset tištáků a fakt super věc
předlohu natisknu na průsvitku , plácnu na desku posvítím cca 5 minut výbojkou a mám osvíceno , pak properu v sodě kde vyplavím zbytek folie můžu jít leptat , osvícená folie je tvrdá a neloupe se , takže je možné tišták šmrdlat štětcem v chloridu a nehrozí poškození , fekt jsem spokojen
a tady jsem to kupoval : http://www.dioda.cz/index.php/vyroba-dps.html" onclick="window.open(this.href);return false;
packa píše:a vyzkoušely jste už někdo toto :
http://aukro.cz/novy-material-fr4-fotoc ... um=organic" onclick="window.open(this.href);return false;
dá se sehnat i samotná folie a nalaminovat doma , já už stím dělal asi deset tištáků a fakt super věc
předlohu natisknu na průsvitku , plácnu na desku posvítím cca 5 minut výbojkou a mám osvíceno , pak properu v sodě kde vyplavím zbytek folie můžu jít leptat , osvícená folie je tvrdá a neloupe se , takže je možné tišták šmrdlat štětcem v chloridu a nehrozí poškození , fekt jsem spokojen
a tady jsem to kupoval : http://www.dioda.cz/index.php/vyroba-dps.html" onclick="window.open(this.href);return false;
Tak jsem se na to díval a vypadá to jako super věc. Ovšem s metodou přenosu toneru to má společné jen ten laminátor. Ta fólie pouze nahrazuje světlocitlivou vrstvu na desce budoucích spojů, jinak je to celé jako výroba fotocestou. Či-li jiná metoda. Samozřejmě bezesporu daleko kvalitnější než "nažehlovačka."
V poslední době taky stále častěji uvažuji o přechod na fotocestu a toto je dobrý tip. Díky.
wolf
-
sergej_peeteeee
- Příspěvky: 3
- Registrován: 12. 1. 2013, 7:46
"wolf" Ahoj prosím tě sehnal jsem laminátor NoviTech funkčnost si myslím je úplně stejná jako u všech laminátorů. Po rozebrání je tam motorek na napětí 230V a destička s tištěným spojem která je k ničemu. Co jsou výše uvedené odkazy na nové pcb ty mi nejdou otevřít. Bylo by možné zaslat například v pdf tištěný spoj a seznam součástek k zakoupení například na gme? Abych mohl přestavbu provést? Klidně mi to můžeš poslat na e-mali sergej.pb@seznam.cz
Ahoj,
prosím o pomoc s rozchozením. Když zapnu vypínač S1 laminátoru, tak se mi pouze točí motor, neohřívá se. Když zapnu vypínač S2 na časování, tak se laminovačka začne vyhřívat, ale motor pouze v pravidelných intervalech bzukne - nepootočí se. Předem dík za rady.
prosím o pomoc s rozchozením. Když zapnu vypínač S1 laminátoru, tak se mi pouze točí motor, neohřívá se. Když zapnu vypínač S2 na časování, tak se laminovačka začne vyhřívat, ale motor pouze v pravidelných intervalech bzukne - nepootočí se. Předem dík za rady.
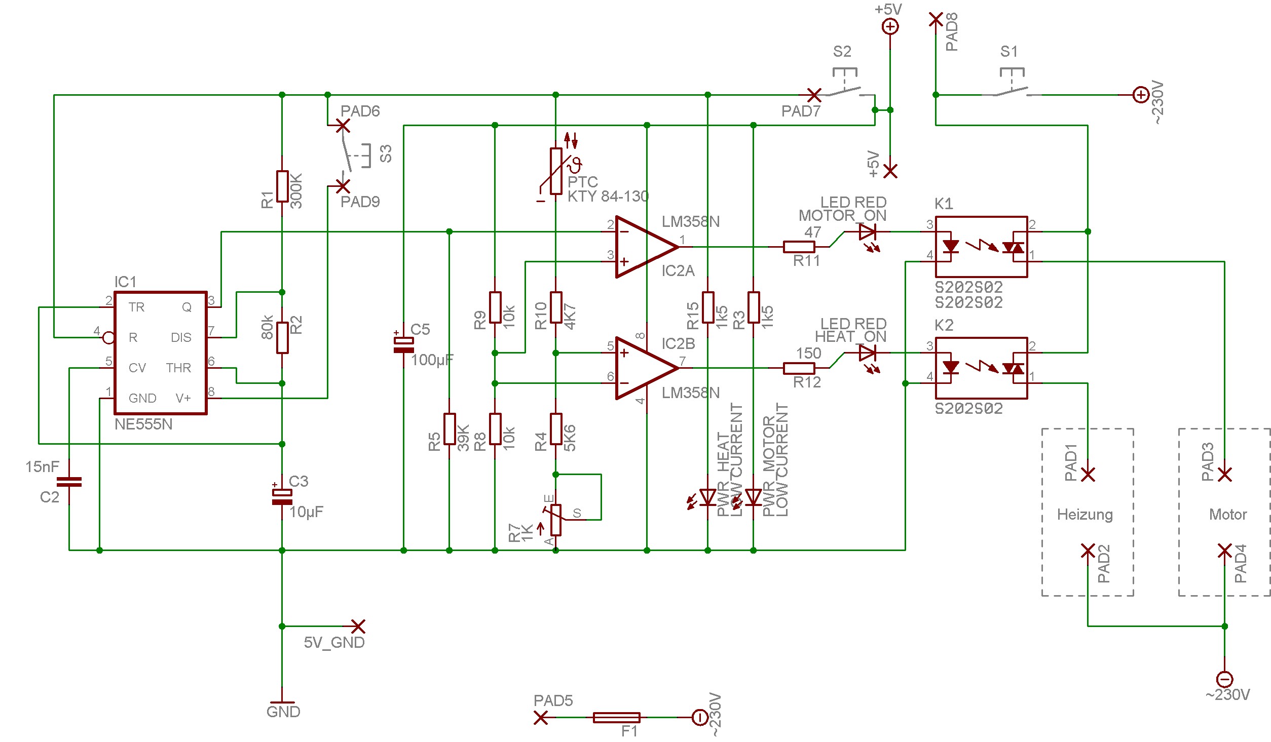
Zkusil bych překontrolovat správnost zapojení a hodnoty součástek. Pokud budou potíže přetrvávat, tak doporučuji přejít na variantu "Laminátor se samostatným zdrojem". Více uživatelů již mělo podobné potíže, včetně mne, a tak jsem upravil původní zapojení pro napájení řídící elektroniky se samostatného zdroje. Po této úpravě je dle ohlasů funkce již stoprocentní. Nějaké součástky přibudou, ale i nějaké zbudou
.
Úprava neřeší zdroj =5V. Je možno použít v podstatě jakýkoliv zdroj, který dává více jak 100mA při 5V. Může to být např.adaptér do zásuvky nebo zdroj udělaný doma. Já jsem použil stabilizovaný zdroj 5V se 7805.
Podklady pro úpravu jsou v příloze.
Úprava neřeší zdroj =5V. Je možno použít v podstatě jakýkoliv zdroj, který dává více jak 100mA při 5V. Může to být např.adaptér do zásuvky nebo zdroj udělaný doma. Já jsem použil stabilizovaný zdroj 5V se 7805.
Podklady pro úpravu jsou v příloze.
- Přílohy
-
- Laminator_Samostatny_Zdroj.zip
- Podklady pro výrobu.
- (721.71 KiB) Staženo 776 x
wolf
-
adam.bogocz
- Příspěvky: 1
- Registrován: 20. 6. 2013, 2:44
Ahoj Wolfe,
sestrojil jsem tvůj obvod na ovládání laminátoru s externím napájením logiky. Napájím to 4xAA bateriemi a mám takový problém, že po cca 3 minutách provozu na nastavené teplotě se to celé zblázní a pořád to topí, je uplně jedno jak nastavím trimr. Máš nějaký tip kde bych měl hledat problém?
Díky
sestrojil jsem tvůj obvod na ovládání laminátoru s externím napájením logiky. Napájím to 4xAA bateriemi a mám takový problém, že po cca 3 minutách provozu na nastavené teplotě se to celé zblázní a pořád to topí, je uplně jedno jak nastavím trimr. Máš nějaký tip kde bych měl hledat problém?
Díky