Ale o tom celou dobu píšu MlhoMex píše: ↑12. 3. 2022, 7:30 Já jsem to vlákno nesledoval a až teď jsem ho rychle prolítnul.
Úplný souhlas s Dawem - honíš tady megaohmy, ale lítá Ti 10A jistič.
Motor je navíc zapojený přes regulátor. Kdyby měl motor zkrat, který by vyhodil 10A jistič (tedy tekl by asi více než 10x větší než max. běžný proud), tak by to zřejmě jako první odskákal ten regulátor.
Nejpravděpodobnější vysvětlení je, že prach z uhlíků za15 let provozu způsobil zkrat na kostru motoru z přívodu na uhlíky.
Jak jsem již psal dříve byla ho tam tak jedna kávová lžička.
Proto není poškozený rotor a ani regulátor.
Motor jsem čistil 2x
Před prvním rozebráním jsem izolační odpor neměřil.
První je problematicky v našem bytě proveditelné.
Přidat do cesty další jistič, popřípadě proudový chránič je určitě dobrý nápad. Tohle chci do budoucna udělat.
Já si myslím, že jsem to i opravil. První vyčištění 790k a druhé 2M v Ohmech
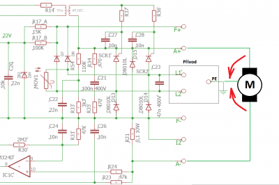
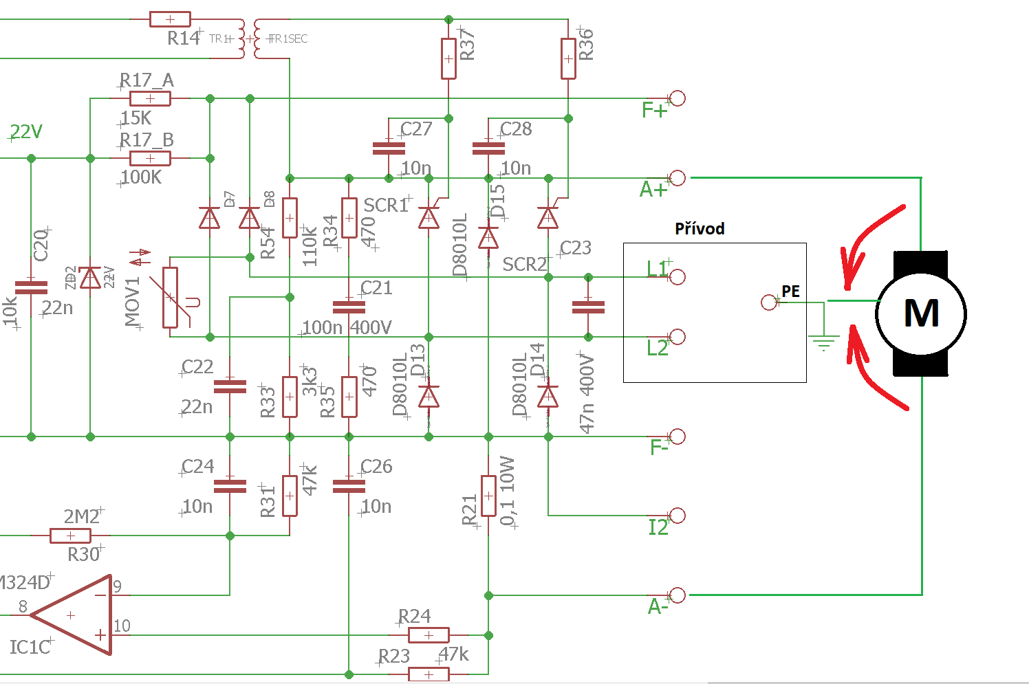
Do řídící desky je přívod přímo šňůrou. pak z ní jde vývod přímo na motor, který je uzemněný jednak přes PE vodič ale i montáží na lože - vše kov.
První co jsem měřil je izolační odpor přívodu L a N vůči PE - tam nevidím problém. Víc než 22G na cca 2400V.