Elektrická jednokolka

aneb pokec o vsem co se netyka CNC
takova nase CNC hospudka

Moderátor: sysel

rollfree
Příspěvky: 484
Registrován: 3. 12. 2008, 1:23
Bydliště: Brno

7. 8. 2013, 1:41

packa píše:a jak tomu zabránit ???
Aktivnim rizenim tech spinacu v mustku (tj. pohrat si se software).

A jak uz psali kolegove Cjuz a Bendzo (a rikal to snad uz i Lenin): merit, merit, merit.
Soustruh Noell E0177 (Sandra), jenom kličky
Frézka 3040z (Fiona), LinuxCNC
Uživatelský avatar
Cjuz
Příspěvky: 2455
Registrován: 17. 2. 2013, 6:27
Bydliště: Předklášteří
Kontaktovat uživatele:

7. 8. 2013, 5:12

rollfree píše: A jak uz psali kolegove Cjuz a Bendzo (a rikal to snad uz i Lenin): merit, merit, merit.
Tak to jsem se pobavil :D

Jeden příklad:
V komunikaci po lince RS485 mi stále divně padali zařízení, některé jeli některé nikoliv. Veškeré sledovače "tvrdili" že je komunikace OK.
Pak přišel na řadu osciloskop a po dlouhém bádání a pitvání kódu z průběhu jsem zjistil že se potkali dvě součástky v zařízeních = jedna byla moc rychlá na zahájení vysílání a druhá moc pomalá na přepnutí do příjmu. Vše bylo na hraně, rozdíl který to shodil byl 40nS. Řešením byla rychlejší příjmová karta.

Ponaučení:
Alespoň dvoukanálový osciloskop.
Prvně zkusit proměřit napětí na gejtech proti sobě, následně v porovnání s napětím na odporové zátěži. Pokud budou průběhy sedět tak bych měřil s větší zátěží.
Někdy se hodí i spektrometr - občas to umí i osciloskopy - a mrknout se zda to celé někde nekmitá.
Na konci poznávacího procesu je omyl zcela vyvrácen a my nevíme nic. Zato to víme správně.
Uživatelský avatar
packa
Příspěvky: 7141
Registrován: 7. 2. 2007, 6:42
Bydliště: Královehradecký kraj

8. 8. 2013, 10:48

takže je asi jasno , celý regulátor se chová nestabilně , stačí pohnout s deskou budičů vůči chladiči s fety a mění se ůroven špiček , hrál jsem si s kapacitou v rc článku na výstupu a zlepšení nastalo , každopádně půjdu cestou nacpat vše na tišták a dám tam chladiče vždy jeden pro jednu větev , chtěl jsem to mít hezky kompatní , ale drátování dělá hrozný bordel v průbězích .
Ještě mě napadlo jestly se nebude lépe chovat když dám rc přímo na svorky motoru a né na desku regulátoru ???

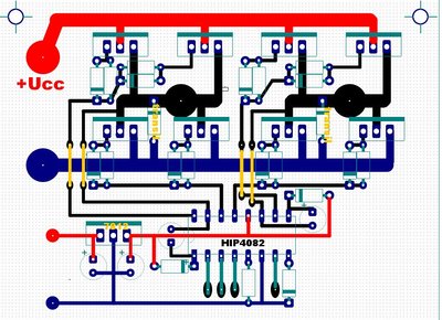
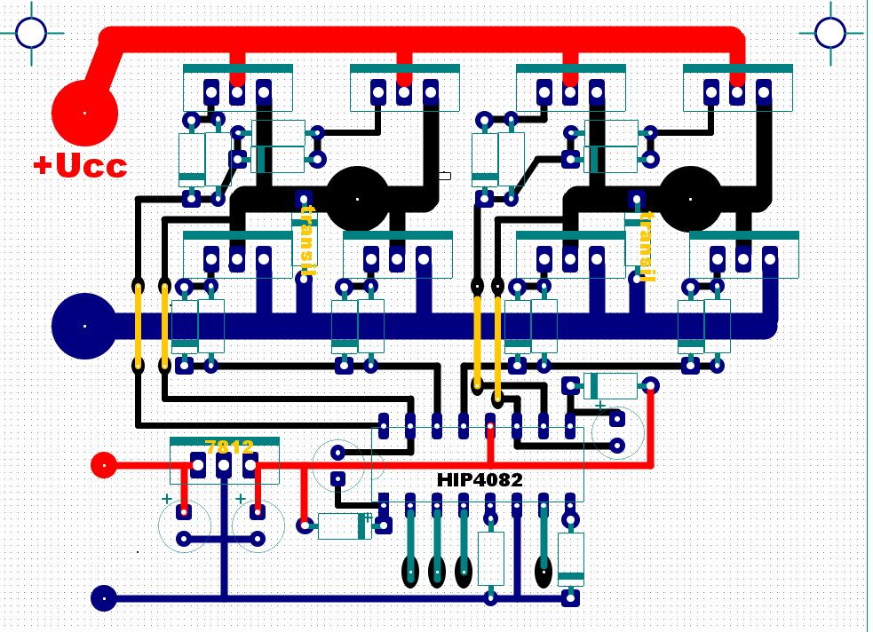
Udělal jsem na rychlo návrh tištáku , co myslíte ?
regl můj návrh s HIP4082.JPG
Uživatelský avatar
packa
Příspěvky: 7141
Registrován: 7. 2. 2007, 6:42
Bydliště: Královehradecký kraj

9. 8. 2013, 10:37

Až budu dělat tišták , má nějaký smysl veškeré volné plochy vyplňovat zemí ?? v zesilovačích jsem to tak vždy dělal
rollfree
Příspěvky: 484
Registrován: 3. 12. 2008, 1:23
Bydliště: Brno

9. 8. 2013, 12:13

packa píše:Až budu dělat tišták , má nějaký smysl veškeré volné plochy vyplňovat zemí ?? v zesilovačích jsem to tak vždy dělal
Urcite jo.
A mas tam mista dost, tak ty silove spoje udelej tlustsi.
Soustruh Noell E0177 (Sandra), jenom kličky
Frézka 3040z (Fiona), LinuxCNC
Uživatelský avatar
packa
Příspěvky: 7141
Registrován: 7. 2. 2007, 6:42
Bydliště: Královehradecký kraj

9. 8. 2013, 12:28

jasný silová část bude co nejtlustčí a celou ji ještě přecínuju, k návrhu nic ?? mě jde o to aby se mi tam něco blbě neindukovalo
Uživatelský avatar
Cjuz
Příspěvky: 2455
Registrován: 17. 2. 2013, 6:27
Bydliště: Předklášteří
Kontaktovat uživatele:

9. 8. 2013, 12:59

Princip hvězdy není na desce stejně dodržený, cesty jsou různě takže zda to nebude vyvádět nikdo nezaručí.
Jinak netuším jak chceš tohle chladit, buď se dají tranzistory zespodu a přitisknou se na chladič, nebo se dá horní strana otočit a mezi ně vložit duralový plocháč do kterého budou všechny tranzistory našroubovaný shora i zespoda.
Stabilizátor by uvítal ještě 10-100n kondíky aby se taky nerozkmital, možná by se hodily i nějaké na napájení silové větve.

Rozlitá měď ano, ale nesmí být spojená se silovým mínus pólem na desce v celé ploše. Ideálně je udělat ji ve vzduchu a pak spojit v jednom jediném bodě.
Na konci poznávacího procesu je omyl zcela vyvrácen a my nevíme nic. Zato to víme správně.
Uživatelský avatar
packa
Příspěvky: 7141
Registrován: 7. 2. 2007, 6:42
Bydliště: Královehradecký kraj

9. 8. 2013, 1:26

budou tam dva chladiče za sebou , tranzistory na stojáka zem rozleju a spojím v jednom bodě , dík za rady
rollfree
Příspěvky: 484
Registrován: 3. 12. 2008, 1:23
Bydliště: Brno

9. 8. 2013, 4:22

Nechci se hadal, ale ja bych naopak vyuzil zemni plochu pro vedeni silove zeme. A na spoje pro vedeni siloveho kladneho napeti bych na celou delku vodice plosne priletoval nejakou aspon jednicku drat.
Kdybych na to navrhoval tistak ja, tak bych to dal na 2-stranku, z toho jedna strana by byla pokud mozno jen zemni vrstva.
Pokud Ti tam odchazeji spinaci tranzistory, tak bych se urcite zamyslel nad logikou jejich spinani, a to nejen v dobe kdy maji motor "pohanet", ale i v dobe, kdy se motoru energie nedodava, ale kdy naopak motor pracuje v generatorovem rezimu. Jediny prvek, ktery na desce ma dostatecnou silu a schopnosti na reseni velkych proudu v prechodovych stavech jsou ty spinaci tranzistory. Takze s tim bych si urcite pohral.
Jinak ovladani nekolikasetwattoveho motoru neni pristani ma Marsu, takze se to da zvladnout i s prekvapive jednoduchou elektronikou (clovek casto zasne, jak neuveritelne jednoducha je silova elektronika u mnoha hromadne vyrabenych zarizeni, napr. i u elektrokol).
Soustruh Noell E0177 (Sandra), jenom kličky
Frézka 3040z (Fiona), LinuxCNC
Uživatelský avatar
packa
Příspěvky: 7141
Registrován: 7. 2. 2007, 6:42
Bydliště: Královehradecký kraj

9. 8. 2013, 4:39

můj asi velký problém byl že jsem to budil dvěma polomosty IR2101 který jeden neví co dělá druhý , ted použiju HIP4082 který je pro řízení můstku v PWM režimu určený a sám blokuje nežádoucí stavy , sylové cesty pocínuju a zaletuju do nich měděný drát 1,5

Ty tranzistory mi neodcházely , odešel jeden , a neměl jsem tam nějaké ochranné prvky takže by to ted už mohlo být dobré , každopádně dík za každou radu a uvítám i další případnou kritiku
lubos
Sponzor fora
Příspěvky: 5105
Registrován: 2. 5. 2007, 3:47
Bydliště: Praha

12. 8. 2013, 7:43

jestli chceš mám tu jeden regl do bldcčka do kola, chodí ale jen s malým výkonem něco v něm je načaté ( už tak přišel od čínana).
jinak přikládám videjko, moje nová kolobrnda , max speed 47 km ale to už je o hubu tak jsem to trochu omezil. Zítra udělám pár fotek.
Přílohy
001.mp4
(5.41 MiB) Staženo 381 x
XpertMill, Gravos, Ninos, Galaad
IQ156
-1500Kč, -520Kč, -1čokoláda, - 28000Kč
www.freeair.cz www.rotexelectric.eu www.retrofitcnc.cz
Uživatelský avatar
packa
Příspěvky: 7141
Registrován: 7. 2. 2007, 6:42
Bydliště: Královehradecký kraj

12. 8. 2013, 7:50

ta kolobrnda je dobrý divoch , když to vidím tak mám chut oživit moji homelitku , je to 50 ka motorová pila na dvakrát spřevodovaná nedřív přez řemen a pak řetěz , nikdy jsem nedal maximálku má malá kola a je to na rozbití huby :D
máš nějaké údaje k tomu reglu ? co bys za něj chtěl ??
lubos
Sponzor fora
Příspěvky: 5105
Registrován: 2. 5. 2007, 3:47
Bydliště: Praha

12. 8. 2013, 8:03

je to 500W co se prodává do 500W motorů do kol, je na 24-30V.
Každopádně bych přidal k tomu reglu pořádný kodany a transil, také systém pro antispark. Nekoukal jsem ale jak tam řešíš proudovou ochranu? Měřil jsi o kolik pomaleji se otevírají a zavírají fety? Pozici halovek máš jak ( lépe řečeno jak jsou na motoru? koukal jsi o kolik jsou posunuté oproti bemf ?)
XpertMill, Gravos, Ninos, Galaad
IQ156
-1500Kč, -520Kč, -1čokoláda, - 28000Kč
www.freeair.cz www.rotexelectric.eu www.retrofitcnc.cz
Uživatelský avatar
packa
Příspěvky: 7141
Registrován: 7. 2. 2007, 6:42
Bydliště: Královehradecký kraj

12. 8. 2013, 8:08

tenhle regl co ted řeším je na DC motory , fety se zavírají s rezervou , myslím že byl největší problém rozvržení součástek ( fety na chladiči a od nich dráty ) a druhá věc byly budiče fetů , měl jsem tam IR 2101 , jsou pomalé a jen půlmosty , ted stavím regl s HIP4081 což je plnomost a určená k tomu , proud budu snímat přez halovkovej snímač a omezovat softwerově
lubos
Sponzor fora
Příspěvky: 5105
Registrován: 2. 5. 2007, 3:47
Bydliště: Praha

12. 8. 2013, 8:25

Tak to mě uniklo, nějak mě nenapadlo že by někdo stavil takovou věc. Ten régl co mám je na bldc, jestli chceš ve středu pošlu.
XpertMill, Gravos, Ninos, Galaad
IQ156
-1500Kč, -520Kč, -1čokoláda, - 28000Kč
www.freeair.cz www.rotexelectric.eu www.retrofitcnc.cz
Odpovědět

Zpět na „Prevazne nevazne“