Elektronický regulátor otáček minisoustruhu

ostatní motory, vřetena, regulace, snímaní otáček a jiné
Odpovědět
milou
Příspěvky: 274
Registrován: 24. 5. 2012, 2:56

23. 4. 2015, 6:44

mr.fahrad píše:Min otáčky jsou malé typuji že se můžeš dostat i ke 100 otáčkám ale zatím jsem nesehnal otáčkoměr. Proto jsem nezjistil. A max otáčky píšou na štítku. Na mém motoru píšou 15 tis. Takže ty otáčky asi budou reálné.

Jinak aktuální ceny:
Vrtanej plošnák 43 kč obálka a známka cca 16 kč takže celková cena bude 59kč
Osazenej a odzkoušenej regulátor cena bude 650kč

Bohužel počty hotovejch regulátorů budou vždy omezené kvůli nedostatkovémů množství tdaček.

Jinak o víkendu budu v praze v jinoničích. Takže kdyby někdo měl zájem o plošnák může si ho vyzvednout.
Ahoj . prosím tě mrkni na pm . CHtěl jsem hotový regl . dík moc .
Jara

23. 4. 2015, 8:04

pro Jirku Jo motor je OK. Rád bych opravdu věděl kdy to někdo konečně změří otáčkoměrem. Čekám na nějaká videa,recenze-vždyť fahrad už aspoň 30 plošáků rozdal....podělte se o zkušenosti. Totiž 100 je podsazená nereálnost,zrovna tak 15 000 (možná testovaný motor)...to je obrovská,nevyužitelná rychlost. A tím regulátorem jde o kontrolovanou,regul. rychlost otáček-to určitě není do 15 000. A fahrade klidně to prodávej osazené,odzkoušené za 700 Kč. Spočítej si co nad tím osaz. strávíš času...
CZJirka1
Příspěvky: 320
Registrován: 14. 12. 2011, 9:19
Bydliště: Moravská Třebová
Kontaktovat uživatele:

23. 4. 2015, 8:14

Poslal sem SZ :) Radim do do fronty na kompletni regulator, bude to tak pro me jednodussi :D cena 650Kc je ok, ale za sebe dam klidne i teh 700Kc :)

Jara,diky za ujisteni, nemam na to ted cas, zprovozneni bude chvili trvat, ale za me, ja se rozhodne o zkusennosti podelim, ty otacky nejnizzi kdyz budou kolem 600 tak uplne v pohode a nejvyssi tak do teh 8tis az 9tis

chci ti nahradit toto

https://www.youtube.com/watch?v=scRys4R6K9I" onclick="window.open(this.href);return false;
testone
Sponzor fora
Příspěvky: 7534
Registrován: 3. 12. 2010, 5:56
Bydliště: Slaný

23. 4. 2015, 8:35

myslím že těch 100 ot/min nereálných není
samo za přepokladu řádného vyladění regulátoru - děliče vs. tachodynamo atd
v pračce je převod odhadem tak 1/20 až 1/30 do pomala
mrkněte na ni když "přežvýkává" při praní nebo rovná prádlo před odstřeďovámím
na přetočení bubnu s pár kily prádla ke straně to nějakou sílu potřebuje
....
nedá mi to, tady
http://www.c-n-c.cz/viewtopic.php?f=15&t=6365&start=30" onclick="window.open(this.href);return false;
jsem navrhoval použití toho pračkového motoru už před čtyřmi lety
Obvykle se dějí věci obvyklé. Méně často se dějí věci neobvyklé a zcela vyjímečně se dějí věci vyjímečné...
Masturn 40 CNC, Hermle UWF1200H CNC a pár klasik
http://www.radialengine.cz" onclick="window.open(this.href);return false;
http://www.autopejsek.cz" onclick="window.open(this.href);return false;
Jara

23. 4. 2015, 8:56

Jirko,myslím,že je to reálné...a škoda že se za tím nepídil někdo už před 4 roky,nebyl vhodný mustr a datasheet. zapojení jaksi nefachčí ...ony se ty otáčky dají seřizovat-ale v určitém rozmezí a když si zvedneš max. otáčky-zvednou se ti i minim. a naopak. Ale logicky vzato,kdyby triak sepnul asi jednou za vteřinu -60 RPM,rotor ztrácí setrvačnost-je jaksi stále v rozběhu...velké proudy atd,a snadnost ho zabrzdit-můj názor...
Jim112
Příspěvky: 54
Registrován: 17. 4. 2015, 10:16

23. 4. 2015, 10:25

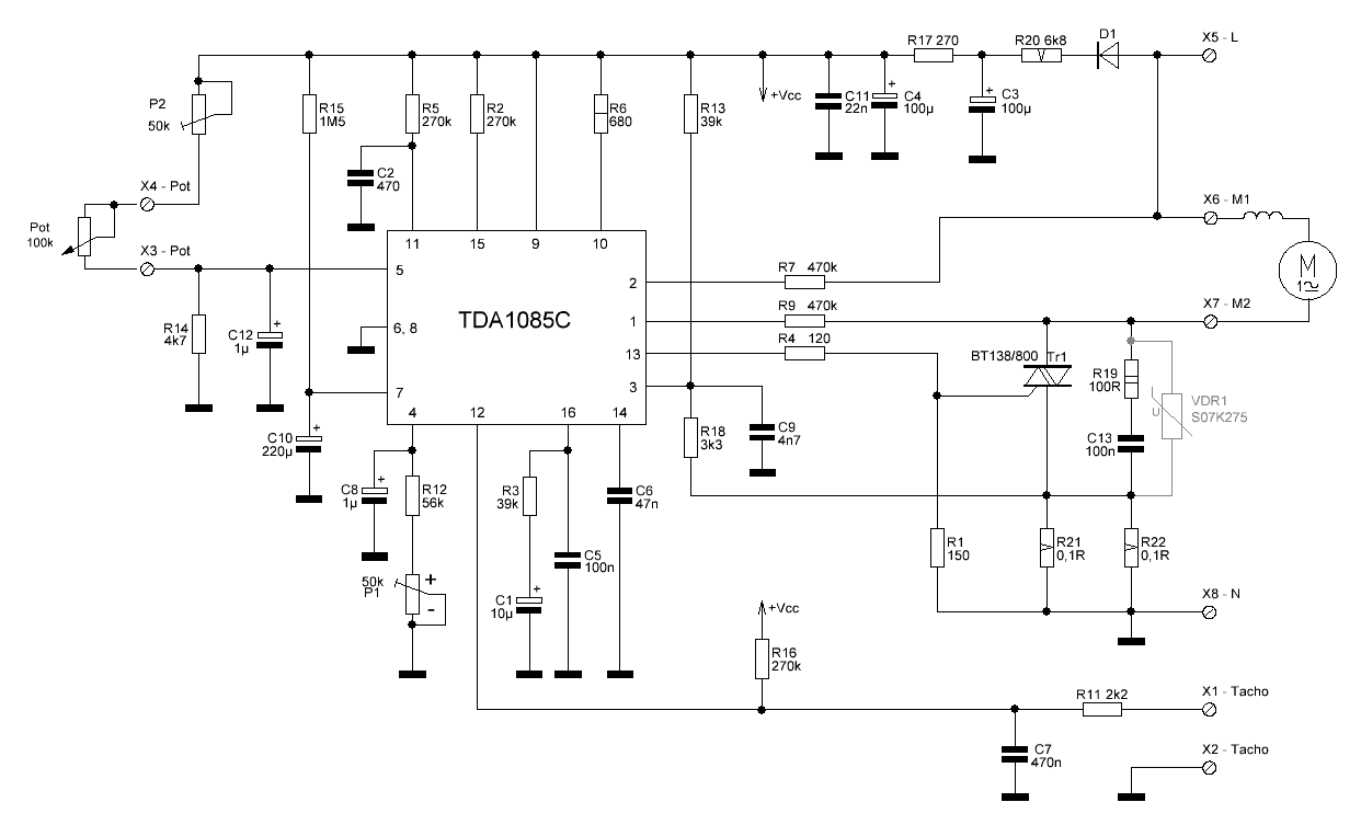
Na str. 18 je schéma pračkového modulu s TDA 1057C. Jelikož podklady k regulátoru navrženému fahradem už nejsou k disposici-byly na let. poště jen měsíc, rád bych se optal, jestli to schéma je totožné se schématem regulátoru od fahrada. Pokud ne, poprosil bych buď o zveřejnění schématu, nebo alespoň seznamu součástek kvůli osazování. Díky.
Jara

24. 4. 2015, 6:56

Možná jsem plácl blbost s tím spínáním triaku...ale vždy mi šlo o max. efektivitu -tvrdost na nízkých otáčkách-každý materiál si nejdřív testuji takto na opracování. A vysoké otáčky jsem nikdy plně nevyužil . Míval jsem na výstupu z triaku a L minižárovku která lépe signalizovala spínání triaku. Teď tam mám LED diodu (za diodou,přes odpor 100k/1 k F-výstup triaku)-ta není tak citlivá,ale signalizuje mi regul. pod napětím,a první mi ukazuje zdali je vše OK. TDA 1057 je překlep (patří tam TDA 1085C)-mimoto jsem to na stránce 18 nenašel. Ale našel jsem tam zesměšňující vyjádření nadutého Milana F. k mému regulátoru na universále-usmolený bastl v krabičce od řízků atd...Samozřejmě už záznamy zapadly,tak sem dávám i ten můj usmolený bastl, i snad profi mr. fahrada. (fahrade když tak si to dooprav) Rozmezí otáček se dá nastavovat trimrem od pinu 4. Opravdu čekám na nějaké výsledky testů,a praxe....neboť mám možnost srovnání s jiným regulátorem,s jiným čipem (ještě před TDA),který už nějaký čas stavím-na profi DPS se taky pracuje...který se mi zdá ve více parametrech lepší ( nic tam nehřeje,nejsou tam potřeba ty velké 5W odpory,a rozmezí otáček je o dost vyšší)-montuje se do strojku,kde je 800W motor s tachem-takže dobrý mustr opět. A datasheet už v zapojení je vadný. Ale to zde po znevažující zkušenosti nemíním uveřejnit,sorry...
Naposledy upravil(a) Jara dne 24. 4. 2015, 7:12, celkem upraveno 1 x.
Jara

24. 4. 2015, 7:06

to schémátko je mr. fahrada-zkusím dodat ještě soupis atd. ,a to barevné je moje na universále-with TDA...
Přílohy
osazovák.png
Soupis součástek.txt
(855 bajtů) Staženo 622 x
schem. speed control with TDA.pdf
(42.77 KiB) Staženo 556 x
regulátor otáček uni motoru_sch.GIF
Naposledy upravil(a) Jara dne 24. 4. 2015, 7:15, celkem upraveno 1 x.
Uživatelský avatar
Max
Příspěvky: 674
Registrován: 22. 9. 2009, 8:02
Kontaktovat uživatele:

24. 4. 2015, 7:12

testone píše:myslím že těch 100 ot/min nereálných není
samo za přepokladu řádného vyladění regulátoru - děliče vs. tachodynamo atd
v pračce je převod odhadem tak 1/20 až 1/30 do pomala
mrkněte na ni když "přežvýkává" při praní nebo rovná prádlo před odstřeďovámím
na přetočení bubnu s pár kily prádla ke straně to nějakou sílu potřebuje
....
nedá mi to, tady
http://www.c-n-c.cz/viewtopic.php?f=15&t=6365&start=30" onclick="window.open(this.href);return false;
jsem navrhoval použití toho pračkového motoru už před čtyřmi lety
Mám na soustruhu stejný typ motoru se stejným typem regulace, otáčky mám nastavitelné od 150 - 2300 ot/min., po přehození do polmala od 30 - 490 ot/min. Dnes změřím ten převodový poměr a zjistím, kolik ten můj motor točí max. otáčky.
motor_převody.jpg
Miltech
Sponzor fora
Příspěvky: 555
Registrován: 25. 10. 2009, 7:59
Bydliště: Kostelec na Hane

24. 4. 2015, 9:03

Z obrázku je patrné, že připojení motoru přímo na vřeteno není vhodné, aspoň u soustruhu na kov. Odhaduji převod tak 1:5 a to by znamenalo, že nejmenší otáčky motoru budou 750. (možná 1000, podle poměru na řemenicích). K tomu jsem se " dopracoval" při svých pokusech. Tady ale netvrdím, že mám dobře nastavené a počkal bych na sofistikované zapojení od Mexe. V datasheetu je " nesprávný" údaj na výstupu z tacha. Otázka je, pro jaký motor to bylo vymýšlené. Odpor 22kilo je moc velký a zatlumí výstup z tacha tak, že motor běží na plné otáčky. Možná tam chybí jen desetinná tečka. V současné době mám rozsah otáček od 1000 do 15 000. Otáčkoměr mám. Kroutící moment to má značný, jen mě vadí to "kopnutí" do otáček při zapínání. To je pro soustruh velmi nevhodné, ale jak říkám, počkal bych na Mexe.
Uživatelský avatar
Max
Příspěvky: 674
Registrován: 22. 9. 2009, 8:02
Kontaktovat uživatele:

24. 4. 2015, 10:26

Tak převod od motoru k řemenici je 1:3, tzn., že motor u mé mašiny točí max. cca 7 000 ot./min., což asi umí ten motor i víc, ale je to nastavené tou regulací, resp. hodnotou potenciometru (220k). Při nastaveném minimu (150 ot./min.) jsem na něm naměřil 15,4V (150 ot./min) a při max. otáčkách 8,4V
(2 300 ot/min.).

Schéma mé regulace:
reg_soustruhu_170.gif
Teď ještě, jak na to napasovat řízení 0-10V, otázka pro místní elektro guru.
Jara

24. 4. 2015, 7:59

Miltech píše:Z obrázku je patrné, že připojení motoru přímo na vřeteno není vhodné, aspoň u soustruhu na kov. Odhaduji převod tak 1:5 a to by znamenalo, že nejmenší otáčky motoru budou 750. (možná 1000, podle poměru na řemenicích). K tomu jsem se " dopracoval" při svých pokusech. Tady ale netvrdím, že mám dobře nastavené a počkal bych na sofistikované zapojení od Mexe. V datasheetu je " nesprávný" údaj na výstupu z tacha. Otázka je, pro jaký motor to bylo vymýšlené. Odpor 22kilo je moc velký a zatlumí výstup z tacha tak, že motor běží na plné otáčky. Možná tam chybí jen desetinná tečka. V současné době mám rozsah otáček od 1000 do 15 000. Otáčkoměr mám. Kroutící moment to má značný, jen mě vadí to "kopnutí" do otáček při zapínání. To je pro soustruh velmi nevhodné, ale jak říkám, počkal bych na Mexe.
To už jsem psal,že si myslím že tam u tacha je v datasheetu 22k,což je blbost,a nikomu to nemohlo fachčit podle toho (možná jiný motor)-že asi opravdu chybou tisku to už někdo nespáchal...a někde něco musí být blbě Miltechu,já právě obdivuji jak jemně TDA nabíhá do otáček,až příliš jemně,ale dlouho trvá (asi až do 50k ovl.poťáku) než začne reagovat podstatně otáčkami-to u toho mého původního reaguje od počátku minim. otáček na sebejemnější pohyb ovl. potenciometru...jde mi o to vychytat ty chyby jak se jen dá,ve spolupráci se znalými trochu...proto jsem si taky stále hrál jen na universál. DPS...
Miltech
Sponzor fora
Příspěvky: 555
Registrován: 25. 10. 2009, 7:59
Bydliště: Kostelec na Hane

24. 4. 2015, 8:55

Jaro, při tom pozvolném náběhu do otáček to nemá potřebný kroutící moment a získá ho až někde na 800 otáčkách. Maxovo zapojení v soustruhu by mě dávalo za pravdu. Potenciometr je lineární a tak by měl reagovat plynule od počátku dráhy. Mě zajímají nízké otáčky vřetene někde kolem 50-60 ot. na řezání závitů, ale aby to mělo podstatně větší kroutící moment, než mám dosud. Motor mám 550 W a upravený převod na řemenici, ale na řezání závitů je to slabé a proto experimentuju. Původně jsem si myslel, že nastavím převod 1:1 a otáčky na těch 50, ale tudy cesta asi nevede :mrgreen:
Jara

24. 4. 2015, 9:41

pro Miltech...ono opravdu záleží mnohdy na tom "smetí" jak to zde někdo nazval. Opravdu jsem se někdy drbal pouze s kondíkem,který měl být jiného typu,a regulátor mi dělal psí kusy. Já momentálně řezat závity nepotřebuji. Kdybych věděl že jsi zblízka,či Ti to mohu dovézt,či se můžeš pro to stavit-rád Ti to zapůjčím-jde jen o připojení k motoru- prostě v těchto extrémech-a jak se to chová-Ty máš reg. mr.fahrada-já bych Ti mohl dát co já bastlil s TDA,či funkční regulátor z pračky s TDA,či s tím úplně jiným čipem,a mohl by jsi srovnávat a zjistit co je nejvýhodnější. Pak porovnat schémata,kde je případná chyba-a vybrat to nejefektivnější i pro kluky...
CZJirka1
Příspěvky: 320
Registrován: 14. 12. 2011, 9:19
Bydliště: Moravská Třebová
Kontaktovat uživatele:

25. 4. 2015, 8:02

Jeste se zeptam, ten puvodni regulator z pracky nejde jen upravit, vytahnout z nej potenciometr na nastavovani otacek? ja to mam komplet celou elektriku, z elektroventilu puvodne na vodu sem si uz udelal ofuk :D Jinak bych taky radsi pozvolny rozbeh, ono pri tom rozbihani pri prani to silu mit musi hned od nuly. Jeste k tomu prevodu, myslite ze by teda prof rezku bylo treba vhodnejsi prevod jen 1:2? Pak by mi na motoru stacilo cca 6tis a minimalne treba 400za minutu, ale aby to teda melo silu.
Odpovědět

Zpět na „Ostatní elektromotory“