A tento dotaz je taky vlastně offtopic
TB6560 PowerUp sekvence s PIC
Jdi na obsah fóra a vyber sekci, která ti přijde nejvhodnější, ve finále na tom až tak nezáleží, lidi většinou kouknou co je novýho přes "Zobrazit nové příspěvky"..Onnyxer píše:Klidně založím. Jen napište (víte nejlépe) kde?
Ovládat PICem VDD Toshib neni potřeba - power up/down sekvence počítají, že VDD bude první/poslední, co se zapne/vypne (což stačí v rámci připojení/odpojení zdroje do/od sítě). Odběr z VDD je zanedbatelnej. Ale můžeš to PICem zresetovat (nicméně je tam režie tažení dalšího signálu od PICu k driverům, takže primitivní RC reset vyjde "levněji".. leda bys chtěl resetovat při každym START/STOP, pak by vlastně i to ovládání VDD, pokud by z něj byl "RC" RESET odvozen, dávalo smysl, ušetilo by to ten další signálOnnyxer píše:Když spustím zdroje ručně, tak zbytek ovládnu královsky PICem. No a nakonec zase ručně všechny zdroje OFF.
Dotaz: Lze použít jiný T1 abych mohl spínat 5V bez ztráty na přechodu?
mimooborová naplavenina • kolowratský zázrak™ • NPS • GCU • HirthCalc • ncDP.ino
Thomeeque blbne ze špicem, no mne to včera jen tak prošlo palicí ještě ze vzpomínek s těma starejma procama (Z80, 8085).
Asi to není blbej nápad, nechat si project dvě periody sítě, a pak to začít řídit, ale co když se ti jen zhoupne síť, začneš Down-sekvenci, jak to ošetříš?
Teda sorry, dneska mi to nějak nemyslí, lítám mezi třemi židlemi
Asi to není blbej nápad, nechat si project dvě periody sítě, a pak to začít řídit, ale co když se ti jen zhoupne síť, začneš Down-sekvenci, jak to ošetříš?
Teda sorry, dneska mi to nějak nemyslí, lítám mezi třemi židlemi
Prvnímu souvětí přiznávám úplně nerozumim, ale to zhoupnutí sítě je rozhodně dobrá poznámka, to jsem v úvahu nevzal, nechám si to projít hlavou, dík.
mimooborová naplavenina • kolowratský zázrak™ • NPS • GCU • HirthCalc • ncDP.ino
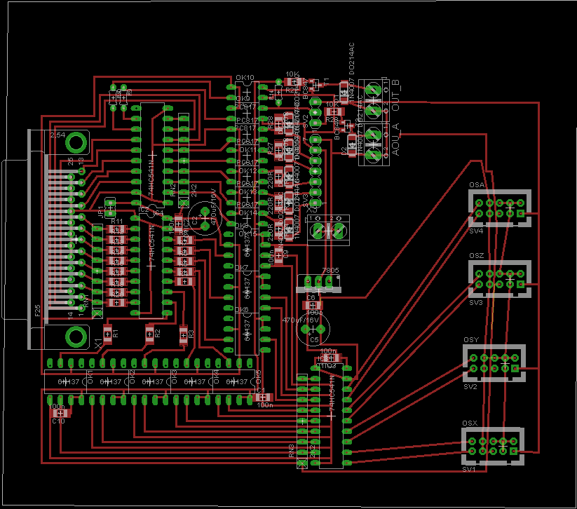
Tak jsem se rozhodl, že pro mé CNC bude driver ála ALL-IN-ONE. Jedna (snad ne moc velká) deska s optickým oddělením, PICem, TBačkama a dvěma vstupy pro zdroje. Vlastně třema (pro LPT stranu). Tak zkusím rozšířit tu mnou upravenou modemovu desku. Mohu ji tu dát? Modemo mi na SZ od 16 zář 2013 20:56 neodpověděl.
Jde o nedokončenou úpravu. Hlavní úprava byla o tom, aby bylo optické oddělení viditelné. Podružná úprava byla v přehození některých vývodů na IO aby byly cesty kratší a úhlednější. Doufám, že na funkci nebudou mít úpravy vliv. V nejbližší době budu tuto desku rozšiřovat na celý driver. EDIT: aby to nebylo offtopic, tak na celý driver s Power-Up/Down sekvencí 
Červenou kreslím ze strany spojů. Ani užnevím proč. IC3, jsem pochopil, že obrací logiku zpět. HC541 totiž invertují. Tak jsem to pochopil já. Viz: http://www.c-n-c.cz/viewtopic.php?f=48&t=1389" onclick="window.open(this.href);return false;