EAGLE PCB Rady začátečníkovi
-
zverodoktor
- Příspěvky: 3661
- Registrován: 3. 6. 2007, 9:49
- Bydliště: Bratislava
A ak nedáš, program automaticky pripojí na Vcc+ a Vcc-. Prečítaj si návod od Paju, ušetríš si veľa času pri kreslení: http://paja-trb.cz/eagle/index.html
SU32, MN80, FN25, ISEL4433, Jakobsen SJ25, N1, VS16, Anycubic Kossel
- Zdenek Valter
- Příspěvky: 5460
- Registrován: 9. 1. 2009, 5:16
- Bydliště: Ústí n. L.
Ach jo vždyť o tom psal zverodoktor!!
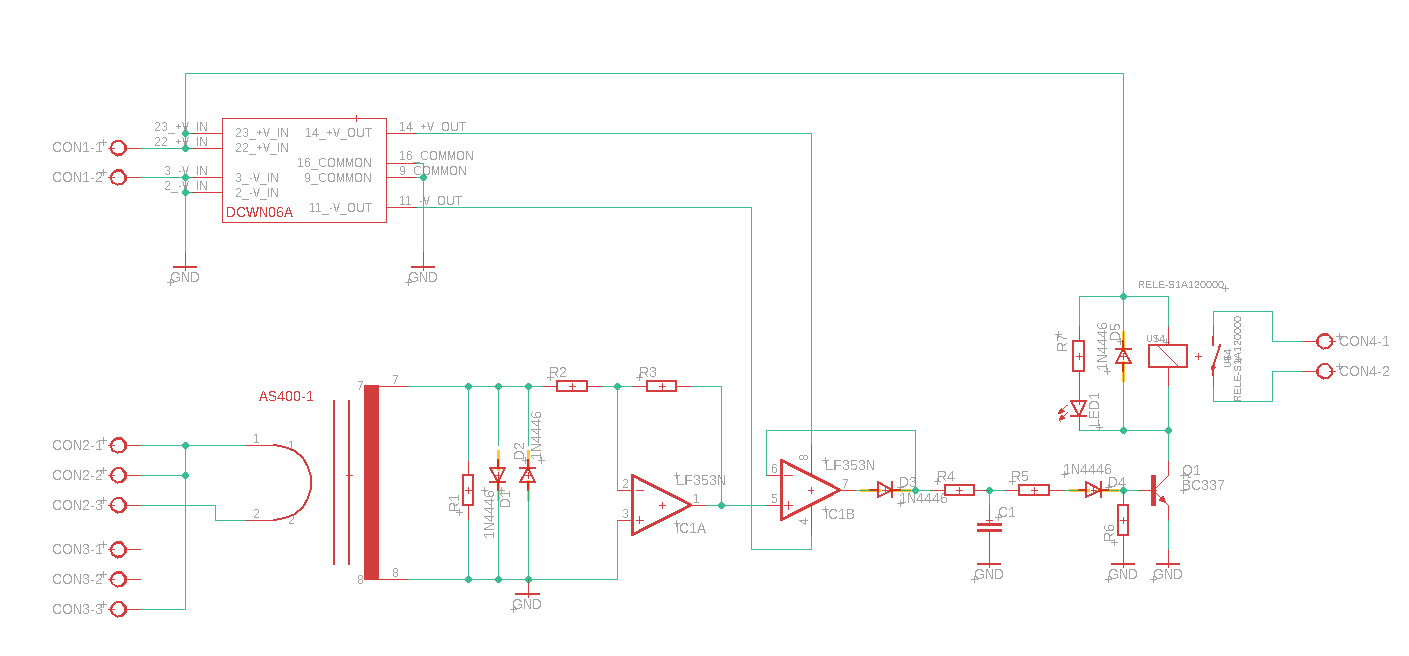
Díky je to ono!! Ještě dotaz k tomu DC-DC converter - je možné ho zapojit tak jak je to ve schematu?
TJ. záporný pól vstupního napětí spojit s oběma common vývody?
Díky je to ono!! Ještě dotaz k tomu DC-DC converter - je možné ho zapojit tak jak je to ve schematu?
TJ. záporný pól vstupního napětí spojit s oběma common vývody?
Hobbík - obráběč i 3D tiskař začátečník - strojní park je konečně instalován
Jasně, žádný problém.Zdenek Valter píše: ↑5. 1. 2021, 8:02 Ještě dotaz k tomu DC-DC converter - je možné ho zapojit tak jak je to ve schematu?
TJ. záporný pól vstupního napětí spojit s oběma common vývody?
Jen si tam přihoď nějaké filtrační kondenzátory na vstup i výstupy toho měniče.
- Zdenek Valter
- Příspěvky: 5460
- Registrován: 9. 1. 2009, 5:16
- Bydliště: Ústí n. L.
Díky Mexi!!!
Hobbík - obráběč i 3D tiskař začátečník - strojní park je konečně instalován
- Zdenek Valter
- Příspěvky: 5460
- Registrován: 9. 1. 2009, 5:16
- Bydliště: Ústí n. L.
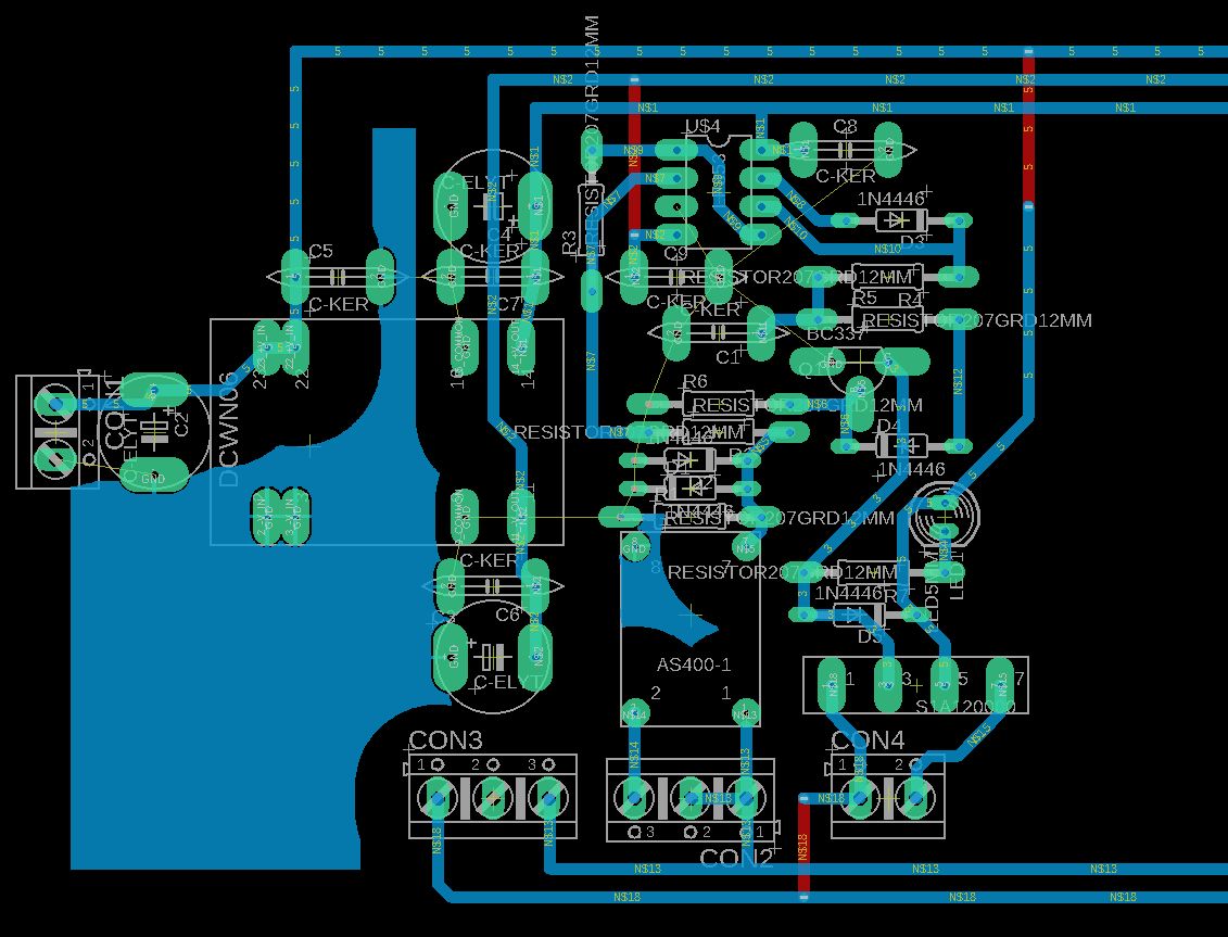
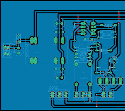
Tak jsem si cvičně zkusil udělat první plošňák z daného schematu.
Sice to úplně nedopadlo ale mám z toho radost.
Nicméně mne čeká zjistit jak se zbavit vrstvy Dimension, protože vytváření polygonu pro zem GND se mi to nespojilo všude, zřejmě kvůli nešťastným kótám. Zřejmě mě čeká editace vlastních součástek, kde ty kóty odstraním a zvětším i pájecí body, aby to nebyly takové blechy.
Sice to úplně nedopadlo ale mám z toho radost.
Nicméně mne čeká zjistit jak se zbavit vrstvy Dimension, protože vytváření polygonu pro zem GND se mi to nespojilo všude, zřejmě kvůli nešťastným kótám. Zřejmě mě čeká editace vlastních součástek, kde ty kóty odstraním a zvětším i pájecí body, aby to nebyly takové blechy.
Hobbík - obráběč i 3D tiskař začátečník - strojní park je konečně instalován
- Zdenek Valter
- Příspěvky: 5460
- Registrován: 9. 1. 2009, 5:16
- Bydliště: Ústí n. L.
Tak to už vypadá nadějně:
Hobbík - obráběč i 3D tiskař začátečník - strojní park je konečně instalován
Dobře, že jsi zvětšil pájecí plošky. I když třeba u odporů je máš pořád zbytečně malé.
Blokovací kondenzátory na výstupech toho DC-DC převodníku (hlavně ty keramiky) dej co nejblíž k obvodu, který napájí. Nikoli co nejblíž tomu převodníku.
Nechceš zvážit použití pasivních součástek v SMD provedení?
Blokovací kondenzátory na výstupech toho DC-DC převodníku (hlavně ty keramiky) dej co nejblíž k obvodu, který napájí. Nikoli co nejblíž tomu převodníku.
Nechceš zvážit použití pasivních součástek v SMD provedení?
Ty blokovací kondenzátory (ty elyty i keramiky 100n) nech u toho DC-DC měniče jak je máš. K obvodu si doplň další keramiky.
Měnič generuje rušení, tak je potřeba ho "zatlouc" co nejdříve.
Pokud by to mělo být správně na 99,9% tak by jsi měl jít u toho spodního vývodu z měniče až z kondenzátorů. Tzn. dráha z pinů měniče na keramiku, pak na elyty a až pak pokračovat dál k dalším obvodům..
Měnič generuje rušení, tak je potřeba ho "zatlouc" co nejdříve.
Pokud by to mělo být správně na 99,9% tak by jsi měl jít u toho spodního vývodu z měniče až z kondenzátorů. Tzn. dráha z pinů měniče na keramiku, pak na elyty a až pak pokračovat dál k dalším obvodům..
Vývoj HW, návrhy DPS (OrCAD, Eagle, Pads)
- Zdenek Valter
- Příspěvky: 5460
- Registrován: 9. 1. 2009, 5:16
- Bydliště: Ústí n. L.
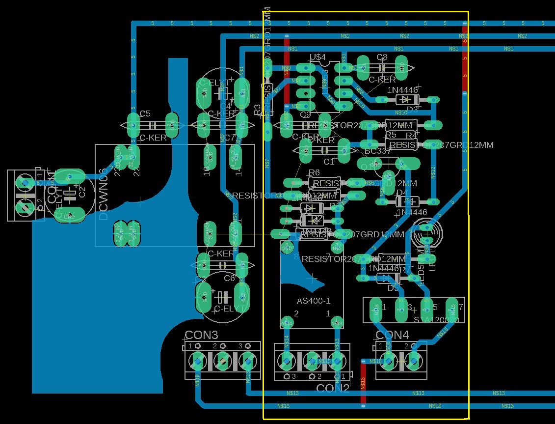
Na základě připomínek Mexe i zadavatele jsem zvětšil pájecí plošky všude.
Dělal jsem to vytvořením dalších vlastních součástek v knihovně.
Nicméně dopadl jsem jak ti sedláci u Chlumce: Nevím co se stalo a nejde mi ani smazat ta plocha.
Musím se věnovat přes den i svému živobytí
a tak to nechám až na večer.
Dělal jsem to vytvořením dalších vlastních součástek v knihovně.
Nicméně dopadl jsem jak ti sedláci u Chlumce: Nevím co se stalo a nejde mi ani smazat ta plocha.
Musím se věnovat přes den i svému živobytí
Naposledy upravil(a) Zdenek Valter dne 6. 1. 2021, 2:16, celkem upraveno 1 x.
Hobbík - obráběč i 3D tiskař začátečník - strojní park je konečně instalován
Ta plocha totiz asi tvori prepoj zeby GND, ked rozbijes schemu od plosaku pojde zmazat. Lepsie vsak bude prepojit jednotlive plosky. Je tam prikaz na zrusenie a vytvorenie spojenia len tou tenkou zltou ziarov, ktoru nasledne zase prekonvertujes na vrstvu.
Inak pouzivaj namiesto 90st zalomenia 2x45st
Zbytocne nepoužívaj prekovy ak to nieje nutne. Napr ak ides z nejakej suciastky pouzi jej nohu na prechod na druhu stranu a nie prekov.
A nezabudni tie prekovy zaliat cinom, hlavne ak su namahane vecsim prudom. A zvykne to tam najskor odhnit ked je to vo vlhku.
Inak pouzivaj namiesto 90st zalomenia 2x45st
Zbytocne nepoužívaj prekovy ak to nieje nutne. Napr ak ides z nejakej suciastky pouzi jej nohu na prechod na druhu stranu a nie prekov.
A nezabudni tie prekovy zaliat cinom, hlavne ak su namahane vecsim prudom. A zvykne to tam najskor odhnit ked je to vo vlhku.
Od té doby, co si umím vyrobit plošňák dostatečně přesně, pájecí plošky u defaultních knihoven nezvětšuji. IMHO odpovídají průmyslovému standardu, pokud se podíváš na profi desku z jakéhokoliv zařízení, plošky jsou tam také prťavé. Někdy tam té mědi opravdu moc nezbyde, přesto jsem s tím nikdy neměl problém. Pokud si budeš nechávat plošňák výrábět u profíků, můžeš to tedy nechat být. Jen můj názor.
mimooborová naplavenina • kolowratský zázrak™ • NPS • GCU • HirthCalc • ncDP.ino
- Zdenek Valter
- Příspěvky: 5460
- Registrován: 9. 1. 2009, 5:16
- Bydliště: Ústí n. L.
Jo jo je to GND, ale proč to v předchozím případě tak hezky vyšlo ale teď ne?atlan píše: ↑6. 1. 2021, 1:49 Ta plocha totiz asi tvori prepoj zeby GND, ked rozbijes schemu od plosaku pojde zmazat. Lepsie vsak bude prepojit jednotlive plosky. Je tam prikaz na zrusenie a vytvorenie spojenia len tou tenkou zltou ziarov, ktoru nasledne zase prekonvertujes na vrstvu.
Inak pouzivaj namiesto 90st zalomenia 2x45st
Zbytocne nepoužívaj prekovy ak to nieje nutne. Napr ak ides z nejakej suciastky pouzi jej nohu na prechod na druhu stranu a nie prekov.
A nezabudni tie prekovy zaliat cinom, hlavne ak su namahane vecsim prudom. A zvykne to tam najskor odhnit ked je to vo vlhku.
Hobbík - obráběč i 3D tiskař začátečník - strojní park je konečně instalován
- Zdenek Valter
- Příspěvky: 5460
- Registrován: 9. 1. 2009, 5:16
- Bydliště: Ústí n. L.
Jinak ještě na vysvětlenou - protyp plošňáku bude jednostranný.
Já tou druhou vrstvou simuluju propoj.
Zadavatel to tak chce
myslím co největší pájecí plochy. 
Já bych to řešil tak jak už psal MEX odpory keramiky a tranzistor bych dal SMD.
Plošňák dvouvrstvý samozřejmě.
Já tou druhou vrstvou simuluju propoj.
Zadavatel to tak chce
Já bych to řešil tak jak už psal MEX odpory keramiky a tranzistor bych dal SMD.
Plošňák dvouvrstvý samozřejmě.
Hobbík - obráběč i 3D tiskař začátečník - strojní park je konečně instalován
- Zdenek Valter
- Příspěvky: 5460
- Registrován: 9. 1. 2009, 5:16
- Bydliště: Ústí n. L.