Co jste dneska bastlili? Vytvareli....

Odpovědět
fupe
Příspěvky: 655
Registrován: 27. 5. 2008, 9:10
Bydliště: Praha

8. 12. 2014, 8:56

Ahoj všem,
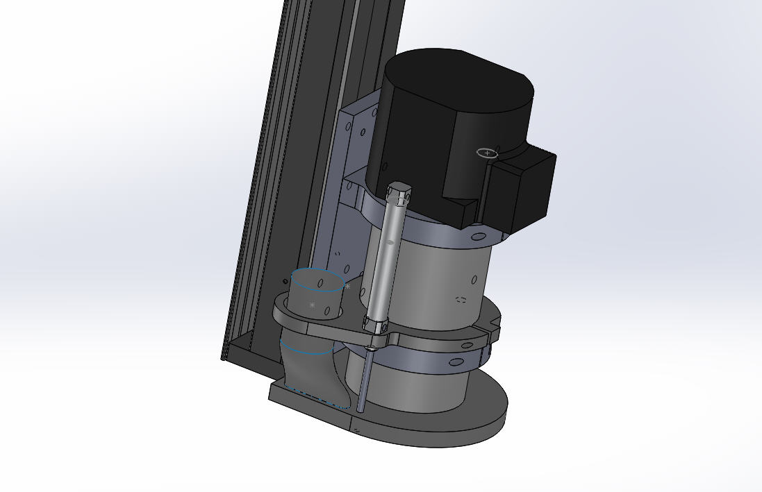
Tak sem si o víkendu udělal volno do dílny a pokusil se vyrobit rotační osu.
Jako základ slouží harmonická převodovka 1/100 z ebaye nekde z Izraele. Kupodivu přišla v pořádku a byla za hubičku ve srovnání s tim co se tam běžně vyskytuje. K tomu krokovy motor ze šuplíku a 80mm univerzála.
Takže zbyvalo jenom vykousat z 10mm duralu nejaky to držatko aby to šlo přidělat na stůl.
Návrh v SolidWorksu
solid.jpg
Detail desky
deska.jpg
tady už vyfrézováno - pro srovnání krabička zápalek :D rozměr 150x120
IMAG0938.jpg
hotovej element
IMAG0939.jpg
a nakonec cela sestavička jen tak nalehko sestavena.
IMAG0943.jpg
Pro info parametry obrábění, protože se určitě někdo zeptá.
RaS ať to radši nečte.... :D úplně ho slyším.... dural se frézuje, né vybrušuje frézou.
cely je to frézovaný dvoubřitou frezou 3mm něco kolem 35 000 otaček za minutu. posuv zhruba 600-800mm/min jak kde a hloubka 1mm s přídavkem 0.2mm na stěnu na finální řez. Můžu do toho zajet i víc, ale občas mám problém s tím, že mi to začne vytahovat frézu z kleštiny. Navíc mám malý vodou chlazený vřeteno s max výkonem někde kolem 500W, zato točí až do 90 000rpm (1330HZ na měniči). Při malejch otáčkach nemá výkon, takže je pro mě výhodnější do hliníku jezdit mělko a rychle. Na konec kontura na těch zbytkovych 0.2mm s hloubkou 3.33 mm. Občas máznuto lihem.
Je krásně vidět na tý čelní desce jak je povrch pěkně na hov.. a celý to je způsobený tím, že jsem se při prvním pokusu trefil do nějakých rezonančních otáček. Po snížení otáček o pár stovek se to celý uklidnilo, stichlo a o kvalite povrchu ani nemluvím.

Takže teď už jenom zapojit, nakonfigurovat LINUXCNC pro další osu, s tim asi problém nebude. A pak najít nejakej rozumnej soft pro rotační frézování.
Martin

M
Uživatelský avatar
pavlaxy
Příspěvky: 1885
Registrován: 26. 12. 2007, 11:42
Bydliště: Praha

8. 12. 2014, 11:23

Ahojky :D :P
Hezká práce prima mazlítko :)
Jó odskočit si do dílny něco jen tak po obědě jako zákusek ke kávičce .....
"bych chtěla umět alespoň v tom Solid-Worxu" :wink:
Dej sem fotku vřetena copak to je jsem zvědavá :P
fupe
Příspěvky: 655
Registrován: 27. 5. 2008, 9:10
Bydliště: Praha

8. 12. 2014, 12:18

pavlaxy píše:Ahojky :D :P
Hezká práce prima mazlítko :)
Jó odskočit si do dílny něco jen tak po obědě jako zákusek ke kávičce .....
"bych chtěla umět alespoň v tom Solid-Worxu" :wink:
Dej sem fotku vřetena copak to je jsem zvědavá :P
Tady je jeste nepřipojené na všechny hadicky. http://www.c-n-c.cz/download/file.php?i ... &mode=view
Jde o historické vřeteno z Aritmacke vyvrtávačky tišťáků. Ziskano zde na foru.
a našel sem jeste par fotek, tak to sem hodim pro ilustraci.

Vnitřní uspořádání
IMAG0339.jpg
Tady už má připojenou chladící vodu a vzduch na ATC 6mm hadičky
IMAG0365.jpg
chlazení mlhou
IMAG2081.jpg
A na závěr překližkovej model držáku odsávání s pneumatickým výsuvem kartáčů. netuším jestli to bude fungovat, nebo se to bude křížit. to ukáže čas. :D
IMAG2085.jpg
takhle nejak by to melo vypadat
odsav.jpg
Pro rejpaly - bud bude sepnuty chlazení mlhou v pripade obrabeni duralu, nebo spustěný kartáče a odsávání pro pobrábění překližek a jinýho "suchyho" materialu. Hrozně to práší.

Už mám na vozejku přidělaný 4 elektroventily, ktery to budou všechno ovládat. Jenom těch poobědových výletů do dílny se nedostává.

M
Uživatelský avatar
pavlaxy
Příspěvky: 1885
Registrován: 26. 12. 2007, 11:42
Bydliště: Praha

8. 12. 2014, 5:59

Cituji :
Žárovky stárnou podle doby svícení: Jejich životnost se počítá v tisících hodin a je poměrně závislá na počtu cyklů rozsvícení a zhasnutí.[podle napájecího zdroje mohou mít i rampy]
Jakožto teplotní světelný zdroj dávají stálé spojité světelné spektrum, proto jsou vhodné do domácností, kuchyní, dílenských provozů a všude tam, kde je potřeba zachovat věrnost barev. Z tohoto pohledu vycházejí lépe než běžné výbojové zdroje, jako zářivky a výbojky, které naopak bývají monochromatické a pulsují s frekvencí elektrorozvodné sítě (ty bez předřadníku).
Zářivky :
Vysokofrekvenční napájení zařídí, že lidské oko nerozpozná chvění světla za provozu, čímž je mimo jiné i eliminován stroboskopický jev. Ten se zde může projevit např. zdánlivým zpomalením, zastavením, či zpětným chodem takto osvětlených točivých strojů, jejichž úhlová frekvence otáčení je ve vhodném poměru (např. zastavení při 1:1) k frekvenci proudu napájejícím zářivku (50 Hz). Pro vysoké frekvence blikání v řádech kHz se již takovéto periodické mechanické pohyby běžně nevyskytují, a stroboskopický jev tedy prakticky nenastává. no dříve možná ,ale dnes při HF vřetenech ? -copak si o tom myslíte...... ?
Naposledy upravil(a) pavlaxy dne 9. 12. 2014, 12:04, celkem upraveno 1 x.
Uživatelský avatar
pavlaxy
Příspěvky: 1885
Registrován: 26. 12. 2007, 11:42
Bydliště: Praha

8. 12. 2014, 6:02

Hezké vřeteno - také jsem o něm uvažovala :)
Nakonec zvolila pomaloběžné do 6000 otáček/min.
A druhé -vodníka HF z Číny až na něj dojde řada ,primárně potřebuji na ocel....
Mex
Příspěvky: 10287
Registrován: 6. 2. 2014, 10:29

8. 12. 2014, 8:32

pavlaxy píše:Cituji :
vycházejí lépe než běžné výbojové zdroje, jako zářivky a výbojky, které naopak bývají monochromatické a pulsují s frekvencí elektrorozvodné sítě (ty bez předřadníku).
Bez předřadníku zářivky a výbojky "pulznou" jenom krátce a jenom jednou. ;-)
Uživatelský avatar
Juro
Příspěvky: 1543
Registrován: 19. 3. 2007, 12:14
Bydliště: Kamanová (Topoľčany)

8. 12. 2014, 8:49

Fupe, ja som ta videl iba ako soft. machra a cumim , ze ti aj nieco dokazes zrobit. Dokonca aj ATC. Tak to hej. :)
rocnik 1976 -stolár, trosicka uz aj strojar.
Uživatelský avatar
Cjuz
Příspěvky: 2466
Registrován: 17. 2. 2013, 6:27
Bydliště: Předklášteří
Kontaktovat uživatele:

10. 12. 2014, 8:00

Já jsem dokončil s dcerou malé dárky jejím kamoškám.
Sovy.jpg
výška cca 60mm, tl 3mm, laser 1W, fréza 1mm (3ks :evil: )
Na konci poznávacího procesu je omyl zcela vyvrácen a my nevíme nic. Zato to víme správně.
lubos
Sponzor fora
Příspěvky: 5114
Registrován: 2. 5. 2007, 3:47
Bydliště: Praha

10. 12. 2014, 8:09

Cjuz píše:Já jsem dokončil s dcerou malé dárky jejím kamoškám.
Sovy.jpg
výška cca 60mm, tl 3mm, laser 1W, fréza 1mm (3ks :evil: )
tak to bylo docela drahé :-) bastlení.
XpertMill, Gravos, Ninos, Galaad
IQ156
-1500Kč, -520Kč, -1čokoláda, - 28000Kč
www.freeair.cz www.rotexelectric.eu www.retrofitcnc.cz
Uživatelský avatar
filla
Příspěvky: 3523
Registrován: 1. 12. 2013, 12:55
Bydliště: Brno
Kontaktovat uživatele:

10. 12. 2014, 8:27

lubos píše:tak to bylo docela drahé :-) bastlení.
proc? stoji to par susnu
http://www.ebay.com/itm/10pcs-1-0-mm-1m ... 5ae67713ed" onclick="window.open(this.href);return false;
"do řiti se řítíme, ani o tom nevíme.."
Uživatelský avatar
Cjuz
Příspěvky: 2466
Registrován: 17. 2. 2013, 6:27
Bydliště: Předklášteří
Kontaktovat uživatele:

10. 12. 2014, 8:34

lubos píše:
Cjuz píše:Já jsem dokončil s dcerou malé dárky jejím kamoškám.
Sovy.jpg
výška cca 60mm, tl 3mm, laser 1W, fréza 1mm (3ks :evil: )
tak to bylo docela drahé :-) bastlení.
No naštěstí to byly ty za 75,-/ks.
Prvně jsem blbě napsal kód a nezapnulo se vřeteno - "zavrtat" bez otáček ještě šlo, jenže posuv už nedala.
Druhou jsem prostě urazil, když jsem máchnul částečně vyděrovanou překližkou - a to už jsem si v duchu hodně nadával
Třetí to slavnostně dokončila.

Představa že si někdo zlomí nástroj za tisíc (e) a pak dokončuje zakázu aby si na něj vydělal, hrůza.
Na konci poznávacího procesu je omyl zcela vyvrácen a my nevíme nic. Zato to víme správně.
Engineer
Příspěvky: 2369
Registrován: 27. 12. 2006, 4:30
Kontaktovat uživatele:

10. 12. 2014, 10:52

Cjuz píše:výška cca 60mm, tl 3mm, laser 1W, fréza 1mm (3ks :evil: )
tak to bylo docela drahé :-) bastlení.
No naštěstí to byly ty za 75,-/ks.
Prvně jsem blbě napsal kód a nezapnulo se vřeteno - "zavrtat" bez otáček ještě šlo, jenže posuv už nedala.
Druhou jsem prostě urazil, když jsem máchnul částečně vyděrovanou překližkou - a to už jsem si v duchu hodně nadával
Třetí to slavnostně dokončila.

Představa že si někdo zlomí nástroj za tisíc (e) a pak dokončuje zakázu aby si na něj vydělal, hrůza.
Je, Ty ještě nemáš v mašině implementovanej režim "hoblovka" ??? :lol:
Inu říkáme tomu den blbec ... ani ten obrázek se Ti nepovedlo vložit. :D Já jednou takhle během jedinýho večera oddělal asi pět kousků M2 strojních závitníků ... a skončil jsem když mi došly, na rozdíl od Tebe jsem to nedodělal.
Ještě že jsi měl dostatečnou zásobu jinak byly děcka bez dárků ... :)
Statisticky vzato ... když hodnotím svoje letité obráběcí úsilí, tak jsem asi víc nástrojů (frézy) oddělal blbostí než otupením, člověk pospíchá a je to hned ... :wink:
Uživatelský avatar
Thomeeque
Příspěvky: 9520
Registrován: 30. 1. 2012, 10:20
Bydliště: Mimo ČR

10. 12. 2014, 10:58

Engineer píše:ani ten obrázek se Ti nepovedlo vložit. :D
Obrázek je v cajku, jen se neprokopírovává do citací..
mimooborová naplavenina • kolowratský zázrak™ • NPS • GCU • HirthCalc • ncDP.ino
Uživatelský avatar
Pepa z depa
Příspěvky: 1779
Registrován: 2. 12. 2012, 9:31
Bydliště: Hostěradice (Znojemsko)

12. 12. 2014, 10:30

čau, tak to je hodně dobrý nápad na "tuhý laser" :D ... neumím mlčet :mrgreen:
Žiju abych tvořil, tvořím abych žil. www.PePeSysel.cz
máša: vřeteno voda 1,5kW, měnič Delta, 2Nm 3f 60V krokáče, Yako drivery, lineáry a kuličkáče Hiwin,
vynikající Gravos GVE-64 na 125kHz, rám 8mm ocel vylita plastbetonem, vše na masivním litinovém stole.
chb
Příspěvky: 3913
Registrován: 12. 3. 2013, 7:24
Bydliště: Havl. Brod

12. 12. 2014, 11:44

kutil_tim píše:Pokus po opičení podle cjuz
já jsem nato použil "tuhý laser" z lídlu za 220
první pokus nic moc. Musel jsem to jet 2x
v některých místech si totiž hrot nerozumí s rychlostí a nepálí nebo pálí moc :(
asi by to bylo moc pomalé, ale nešlo by to "vytečkovat" ? jak by to dopadlo ?
Víťa - BF20 - upraveno na CNC + Mach3 + SS, soustruh CJM250, MK3 Průša, ostřička nástrojů
Odpovědět

Zpět na „výrobky a obrobky“