EAGLE PCB Rady začátečníkovi
To zvetsovani padu u soucastek valny vyznam nema, snad jen pokud to budes vrtat rucne, se do vetsich lip trefuje. Co si zvetsi, jsou pady pro ty dratove propojky.
K te duplikaci, nakesli a naroutuj tu cast kterou chces duplikovat a uloz ji jako blok. Pak ho budes pridavat do schematu podobne jako soucastku.
K te duplikaci, nakesli a naroutuj tu cast kterou chces duplikovat a uloz ji jako blok. Pak ho budes pridavat do schematu podobne jako soucastku.
V Eaglu už jsem nedělal asi 15 let, ale vypadá to, jakoby jsi v té podlité ploše omylem zvětšil izolační vzdálenost od ostatních signálů.
Klikni na polygon a podívej se na hodnotu Isolate.
Klikni na polygon a podívej se na hodnotu Isolate.
Vývoj HW, návrhy DPS (OrCAD, Eagle, Pads)
Velké pady mají své výhody, zvlášť u vyvíjeného zařízení.Thomeeque píše: ↑6. 1. 2021, 1:51 Od té doby, co si umím vyrobit plošňák dostatečně přesně, pájecí plošky u defaultních knihoven nezvětšuji. IMHO odpovídají průmyslovému standardu, pokud se podíváš na profi desku z jakéhokoliv zařízení, plošky jsou tam také prťavé. Někdy tam té mědi opravdu moc nezbyde, přesto jsem s tím nikdy neměl problém. Pokud si budeš nechávat plošňák výrábět u profíků, můžeš to tedy nechat být. Jen můj názor.
I když se deska pak hromadně vyrábí profi-procesem, tak často se prototypy dělají jednoduššími metodami (domácí výroba, někdy se prototyp 2-vrstvé desky udělá třeba jen 1-vrstvě). Navíc se často laboruje se součástkami, takže se opakovaně pájí a zase odpojují.
No a velký pad je ke všemu tomuto mnohem více tolerantní. Takové ty blechy prostě často slezou po první výměně součástky. Někdy už při prvním osazovaní, pokud to třeba dělá brigádník. Navíc u jednostranných desek mají i velmi malou mechanickou odolnost.
Pokud se deska vrtá ručně, případně se vrtá doma na CNC v kombinaci s fotoprocesem, tak výhoda velkých padů se projeví ještě víc.
Pokud není deska extra hustá nebo nemá nějaké extrémní požadavky (nějaké GHz signály atd.), tak ten velký pad nic nestojí. Je to prostě bonus zdarma.
Přirovnal bych to trochu k tomu, když navrhuješ nějakou mechanickou konstrukci, a navrhneš ji tak, že je tolerantní k nepřesnostem. Takže nemusíš obrábět "ve stovce", ale můžeš to udělat v "milimetru". A to je (podle mě) výhoda.
To je zase můj názor.
A ještě krátce k těm dalším dvěma poznámkám, které jsem včera psal: rychlé blokovací kondenzátory je vhodné umístit co nejblíž "spotřebiči", který napájejí, aby dráha mezi zdrojem energie (tedy tím kondenzátorem) a spotřebičem (tedy tou součástkou) byla co nejkratší a měla co nejnižší indukčnost.
Samozřejmě u nějakých lenivých prvků je to celkem fuk, ale u rychlé digitální logiky je to důležité.
No a doporučení použití SMD pasivů: líp to vypadá, je to většinou levnější (pokud nemáš plné šuplíky nějakých historických zásob). A navíc je i tišťák výrobně jednodušší (míň vrtání) a tolerantnější (soulad ploška-vrtání je při výrobě PCB vlastně to nejnáročnější na přesnost).
- Zdenek Valter
- Příspěvky: 5460
- Registrován: 9. 1. 2009, 5:16
- Bydliště: Ústí n. L.
No tak jsem zase v ř...t256 píše: ↑6. 1. 2021, 2:35 To zvetsovani padu u soucastek valny vyznam nema, snad jen pokud to budes vrtat rucne, se do vetsich lip trefuje. Co si zvetsi, jsou pady pro ty dratove propojky.
K te duplikaci, nakesli a naroutuj tu cast kterou chces duplikovat a uloz ji jako blok. Pak ho budes pridavat do schematu podobne jako soucastku.
označím si blok - dám si ho uložit jako Save selection as design block a nic se nestane.
Jde mi uložit celé schema jako design block, ale nedokážu ho zeditovat. Pro dnešek asi skončím ....
Hobbík - obráběč i 3D tiskař začátečník - strojní park je konečně instalován
Jo, takhle to funguje. Oznacenou cast ulozit jako blok nemuzes, protoze se uklada jak schema tak i layout. Vymaz ze schematu vsechno co nechces mit v bloku, uprav navrh desky a uloz to jako blok. Pak ho muzes placat do schematu kolikrat chces a na desce se ti to bude objevovat take.
- Zdenek Valter
- Příspěvky: 5460
- Registrován: 9. 1. 2009, 5:16
- Bydliště: Ústí n. L.
Jo to mi pomohlo, už to mám zkopírované.t256 píše: ↑6. 1. 2021, 11:15 Jo, takhle to funguje. Oznacenou cast ulozit jako blok nemuzes, protoze se uklada jak schema tak i layout. Vymaz ze schematu vsechno co nechces mit v bloku, uprav navrh desky a uloz to jako blok. Pak ho muzes placat do schematu kolikrat chces a na desce se ti to bude objevovat take.
Hobbík - obráběč i 3D tiskař začátečník - strojní park je konečně instalován
- Zdenek Valter
- Příspěvky: 5460
- Registrován: 9. 1. 2009, 5:16
- Bydliště: Ústí n. L.
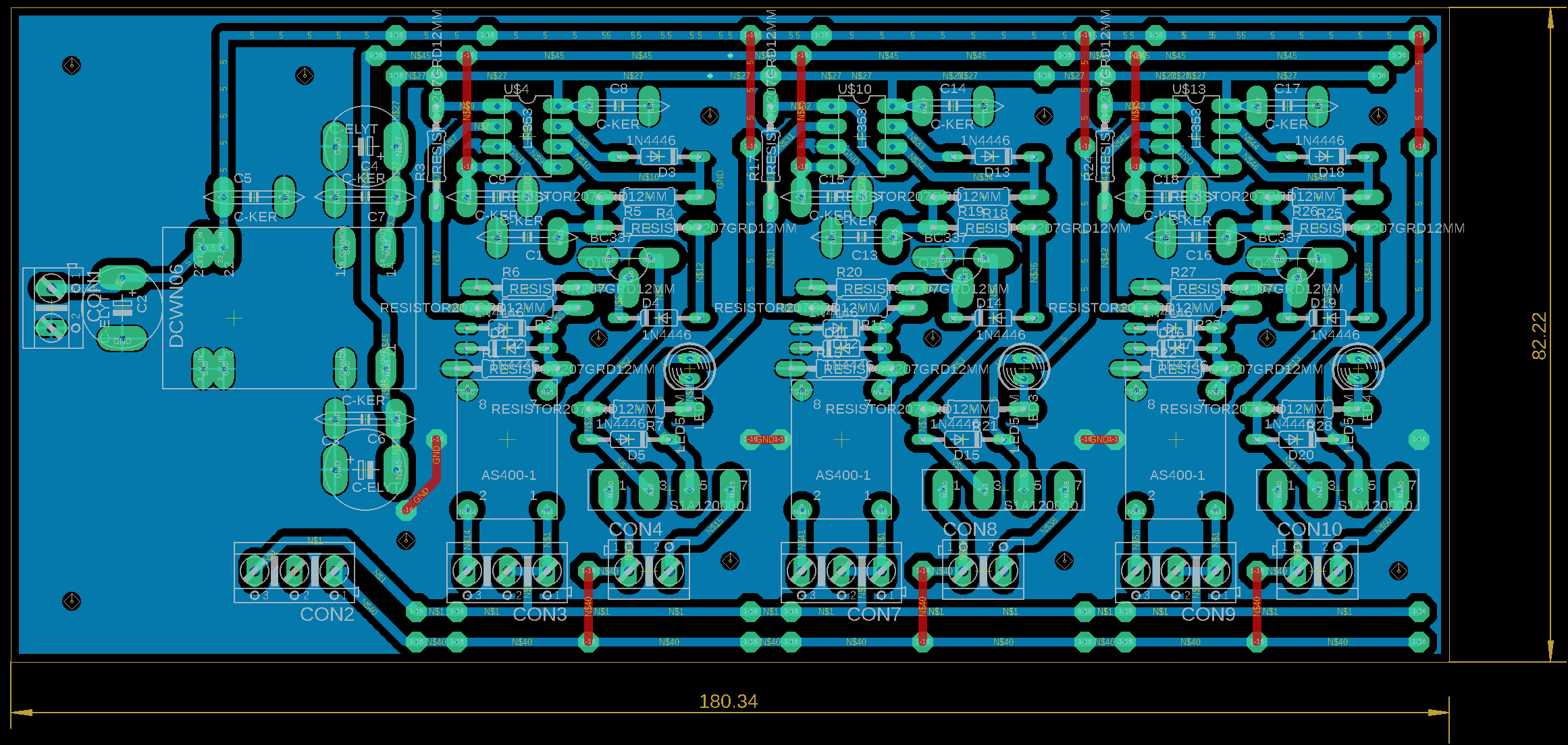
A co to je?
vypadá to jako komparátory spínající relé
Na vstupu nějaké trafo?
díky
vypadá to jako komparátory spínající relé
Na vstupu nějaké trafo?
díky
Obvykle se dějí věci obvyklé. Méně často se dějí věci neobvyklé a zcela vyjímečně se dějí věci vyjímečné...
Masturn 40 CNC, Hermle UWF1200H CNC a pár klasik
http://www.radialengine.cz" onclick="window.open(this.href);return false;
http://www.autopejsek.cz" onclick="window.open(this.href);return false;
Masturn 40 CNC, Hermle UWF1200H CNC a pár klasik
http://www.radialengine.cz" onclick="window.open(this.href);return false;
http://www.autopejsek.cz" onclick="window.open(this.href);return false;
Tie diody napr D4 1n4446 to vidim prvy krat, nemala by to byt radsej zenerka, alebo ti staci tych 0.7v na pasmo necitlivosti?
Este mas co robit, popisy konektorov, a hodnoty suciastok, upevnovacie driery davam 3,2mm
Kolko casu zaberie taky navrh DPS ze.
Este mas co robit, popisy konektorov, a hodnoty suciastok, upevnovacie driery davam 3,2mm
Kolko casu zaberie taky navrh DPS ze.
na tom začátku má proudový trafa od Talemy https://semic.cz/!old/files/pdf_www/Ltrp_AS_TA.pdf zbytek vypadá na nějakou detekci proudu - ale studovat se mi to moc nechce
Mě se nezdá nijak zvlášť netlumená cesta od trafa přes OZ k relé.
Je tam jen jedna keramika C1.
Pokud to bude vyhodnocovat velice rychlý nástup tak dejme tomu že to relé nijak nepozná, ale při pomalu měnícím se vstupu se může celek dostat do stavu kdy se relé ucvaká. Ale záleží co se na tom vstupu bude reálně odehrávat, třeba je to záměr autora.
Já pokud si někdy nejsem jistý tak si přidám součástky které nejsou úplně nutné, ale mám možnost pak více experimentovat bez nutnosti lepit to na stranu spojů.
Je tam jen jedna keramika C1.
Pokud to bude vyhodnocovat velice rychlý nástup tak dejme tomu že to relé nijak nepozná, ale při pomalu měnícím se vstupu se může celek dostat do stavu kdy se relé ucvaká. Ale záleží co se na tom vstupu bude reálně odehrávat, třeba je to záměr autora.
Já pokud si někdy nejsem jistý tak si přidám součástky které nejsou úplně nutné, ale mám možnost pak více experimentovat bez nutnosti lepit to na stranu spojů.
Na konci poznávacího procesu je omyl zcela vyvrácen a my nevíme nic. Zato to víme správně.
- Zdenek Valter
- Příspěvky: 5460
- Registrován: 9. 1. 2009, 5:16
- Bydliště: Ústí n. L.
Díky za zájem 
Zapojení je detekce obsazení úseku na modelové železnici.
Zapojení bylo už vyzkoušené jeho autorem a zadavatelem.
Snažím se proto se s programem Eagle seznámit na zdánlivě jednoduchém schematu.
Zapojení je detekce obsazení úseku na modelové železnici.
Zapojení bylo už vyzkoušené jeho autorem a zadavatelem.
Snažím se proto se s programem Eagle seznámit na zdánlivě jednoduchém schematu.
Hobbík - obráběč i 3D tiskař začátečník - strojní park je konečně instalován
- Zdenek Valter
- Příspěvky: 5460
- Registrován: 9. 1. 2009, 5:16
- Bydliště: Ústí n. L.
No tohle vlákno není o tom zapojenímilan584 píše: ↑8. 1. 2021, 12:00na tom začátku má proudový trafa od Talemy https://semic.cz/!old/files/pdf_www/Ltrp_AS_TA.pdf zbytek vypadá na nějakou detekci proudu - ale studovat se mi to moc nechce
Hobbík - obráběč i 3D tiskař začátečník - strojní park je konečně instalován
- Zdenek Valter
- Příspěvky: 5460
- Registrován: 9. 1. 2009, 5:16
- Bydliště: Ústí n. L.
Díky za připomínky a dotazy - jak jsem už psal, zapojení je vyzkoušené proto ty antiparalelní diody stačí.
Ty diody jsem použil proto, že mají velké PADy. Jinak v reálu to budou obyč diody.
Díky za připomínky podívám se na to. Výtup ukážu
No pokud s Eagle nejsi kámoš tak je to utrpení - já jsem to dělal cca 14 dnů.
Mám z toho ale dobrý pocit, že jsem se i něco naučil
Hobbík - obráběč i 3D tiskař začátečník - strojní park je konečně instalován
Nechces to navrhnut do krabicky na din listu? https://www.tme.eu/sk/katalog/skatulky- ... ronic_978/
Niekedy sa pusta vf 19 res 38khz signal do dc napajania kolajiska, pouzil io stereodekodera, a namiesto ledky tranzistor a rele, alebo sa vyskladalo z tranzistorov, alebo 4046 uz nepametam presne
Niekedy sa pusta vf 19 res 38khz signal do dc napajania kolajiska, pouzil io stereodekodera, a namiesto ledky tranzistor a rele, alebo sa vyskladalo z tranzistorov, alebo 4046 uz nepametam presne