Stránka 6 z 9
Re: celkom slušná DIY CNC fréza aj s dokumentáciou
Napsal: 20. 1. 2017, 10:38
od robokop
no to ja jsem pri designu hmotnost neresil
kazdy vretenik vazi o dost vic jak limit tyhle masiny
pritom zatizeni 0.0.nic
ale proste sichr je sichr
Re: celkom slušná DIY CNC fréza aj s dokumentáciou
Napsal: 20. 1. 2017, 10:44
od fmodel
To ti závidím ,není snadné dělat pro Tomíka

Re: celkom slušná DIY CNC fréza aj s dokumentáciou
Napsal: 20. 1. 2017, 10:48
od Thomeeque
fmodel píše:Tak upravena XY ,ale budeš muset něco dělat s tělesnou schránkou
Materiál jeklů zeslaben na 4mm a váha takhle jak to vidíš 44kg

víc z toho nesundám pokud to má nějak fungovat .Nebo sundávat portál ,což by neměl bejt problém když se tam hoděj kůželové kolíky.
A takto by to splnilo ten požadavek na plnohodnotné frézování 3mm dvoubřitkou?
Myslel jsem, že to půjde odlehčit nějakými výřezy na vhodně zvolených místech atp., nic takovýho?
Tvůj soft neumí vyexportovat interaktivní 3D náhled (SW by měl umět
3D PDF), rád bych si to prohlédl zevrubněji.
Dík, T.
Re: celkom slušná DIY CNC fréza aj s dokumentáciou
Napsal: 20. 1. 2017, 10:49
od robokop
to verim
ale rysuje se to pekne
osobne si myslim ze 40kg masinu stejne bude muset transportovat s omoci techniky
ne kvuli hmotnosti ale kvuli neforemnosti
on je docela problem uz s cinskou cnc 3020 treba z auta do kanclu
a ta 40 urcite nema
proste neni za co vzit a kdyz tak to reze nebo klouze
takze za me bych ten limit podstatne uvolnil a pocital s nejakym transportnim vozikem
Re: celkom slušná DIY CNC fréza aj s dokumentáciou
Napsal: 20. 1. 2017, 10:52
od 4rest
Thomeeque píše:fmodel píše:Tak upravena XY ,ale budeš muset něco dělat s tělesnou schránkou
Materiál jeklů zeslaben na 4mm a váha takhle jak to vidíš 44kg

víc z toho nesundám pokud to má nějak fungovat .Nebo sundávat portál ,což by neměl bejt problém když se tam hoděj kůželové kolíky.
A takto by to splnilo ten požadavek na plnohodnotné frézování 3mm dvoubřitkou?
Myslel jsem, že to půjde odlehčit nějakými výřezy na vhodně zvolených místech atp., nic takovýho?
Tvůj soft neumí vyexportovat interaktivní 3D náhled (SW by měl umět
3D PDF), rád bych si to prohlédl zevrubněji.
Dík, T.
Výřezy použít nemůžeš, to by ti přeci uteklo to helium, které bude stroj nadlehčovat

Re: celkom slušná DIY CNC fréza aj s dokumentáciou
Napsal: 20. 1. 2017, 10:55
od fmodel
4rest píše:
Výřezy použít nemůžeš, to by ti přeci uteklo to helium, které bude stroj nadlehčovat

Má pravdu ,předsedo

Re: celkom slušná DIY CNC fréza aj s dokumentáciou
Napsal: 20. 1. 2017, 11:03
od fmodel
Thomeeque píše:
A takto by to splnilo ten požadavek na plnohodnotné frézování 3mm dvoubřitkou?
Myslel jsem, že to půjde odlehčit nějakými výřezy na vhodně zvolených místech atp., nic takovýho?
Tvůj soft neumí vyexportovat interaktivní 3D náhled (SW by měl umět
3D PDF), rád bych si to prohlédl zevrubněji.
Dík, T.
Jo to by tu 3 frezu mělo bez problémů zvládat. 3d náhled jedině přez volně stažitelnej prohlížeč eDrawings.
Re: celkom slušná DIY CNC fréza aj s dokumentáciou
Napsal: 20. 1. 2017, 11:09
od fmodel
Jo zady je zezadu

Re: celkom slušná DIY CNC fréza aj s dokumentáciou
Napsal: 21. 1. 2017, 1:47
od lh-cnc
robokop píše:to verim
ale rysuje se to pekne
osobne si myslim ze 40kg masinu stejne bude muset transportovat s omoci techniky
ne kvuli hmotnosti ale kvuli neforemnosti
on je docela problem uz s cinskou cnc 3020 treba z auta do kanclu
a ta 40 urcite nema
proste neni za co vzit a kdyz tak to reze nebo klouze
takze za me bych ten limit podstatne uvolnil a pocital s nejakym transportnim vozikem

- Krakonosh lightweight Mill
A môže to vyniesť aj na Sněžku

Re: celkom slušná DIY CNC fréza aj s dokumentáciou
Napsal: 21. 1. 2017, 2:17
od fmodel
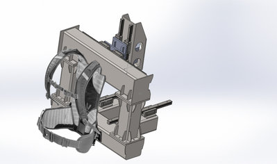
Re: celkom slušná DIY CNC fréza aj s dokumentáciou
Napsal: 21. 1. 2017, 3:28
od fmodel
předběžný stůl
Re: celkom slušná DIY CNC fréza aj s dokumentáciou
Napsal: 21. 1. 2017, 3:32
od 4rest
A nešel by projekt změnit na CNC soustruh, já jen že to by potom bylo po republice krásně soustružených holek spousta.
Jenom i s tím upínacím stolem to má ještě 44kg?
Re: celkom slušná DIY CNC fréza aj s dokumentáciou
Napsal: 21. 1. 2017, 3:48
od fmodel
4rest píše:
Jenom i s tím upínacím stolem to má ještě 44kg?
Už ne ,na těch 40kg se dokáže dostat jen číňan s hliníkovou hračkou ,teď s ocelovým odlehčeným stolem 61kg s hliníkovým nic moc stolem 58 kg
Tak že protáhnout madla a házet na stůl ve dvou .
Pokud bych nešetřil a chtěl to udělat podle mejch představ bylo by to tak 150-200Kg
Re: celkom slušná DIY CNC fréza aj s dokumentáciou
Napsal: 21. 1. 2017, 5:25
od Kilovolt
... ještě tam dokresli nějaký úchyty na vzducholoď (když už jste začali s héliem)- tu si může Tomík postavit podle nějakýho zepelína
PS:pěknej strojek-takhle nějak bych si ho predstavoval u mě na stole - masívním stole

Re: celkom slušná DIY CNC fréza aj s dokumentáciou
Napsal: 21. 1. 2017, 5:42
od robokop
presne tak
myslim ze ten vahovy limit by byl adekvatni na polovicni rozjezdy