Elektronický regulátor otáček minisoustruhu

ostatní motory, vřetena, regulace, snímaní otáček a jiné
Odpovědět
Uživatelský avatar
origosch
Příspěvky: 1286
Registrován: 19. 4. 2007, 10:39
Bydliště: Kladno

11. 6. 2015, 7:00

Dnes mi došel od Pavky tolik diskutovaný regulátor a už je na mašině. Je to CNC frézka, na které převážně frézuji materiály jako, Poldi stabil, 2002, BOZ a podobné. Mám tam převod do pomala 1:5 a do dnes jsem používal (z nouze) tyristorový půlvlný regulátor se zpětnou vazbou na základě indukovaného napětí, který jsem stavěl asi před třiceti lety k medometu. Plných otáček nebylo možno dosáhnout právě vlivem půlvlné regulace a se zatížením otáčky kolísaly.
Připojil jsem regulátor, klešťový ampérmetr a jal se frézovat. Regulátor maká v plném rozsahu otáček (předem nutno nastavit trimry min. a max. dle potřeby), se zátěží se otáčky nemění, je krásně vidět když zajede nástroj do materiálu jak si "přiloží proud". Jeden nedostatek to má a sice, že v minimálních otáčkách občas trochu cukne a zajiskří na uhlících, při zátěži to nevadí.
Moje hodnocení:
Velmi dobré provedení, plošný spoj profesionálně a čistě zhotovený, vše perfektně označeno, tak že i naprostý antidráteník nemá se zapojením problém. Vejde se to do instalační krabice za Kč. 35
Já jsem spokojen a mohu doporučit jako levný pohon vřetene. Stejně tak jako já potřebuji menší otáčky lze pro účely gravírování udělat převod do rychla a použít nějaké rychloběžné vřeteno, jako:
http://www.c-n-c.cz/viewtopic.php?f=29& ... A9#p145104" onclick="window.open(this.href);return false;
Je to asi nejlevnější varianta. Vodou chlazené vřeteno s frekvenčním měničem používám, ale je to za jiné peníze, je to tiché, na 400Hz to točí
24 000ot/min a docela bych někdy uiživil větší otáčky. Rychlejší měniče jsou dražší a je otázkou, jestli by vodou chlazené vřeteno vyšší frekvenci sneslo. Až na to budu mít čas, tak zkusím na výše uvedené vřeteno udělat převod 3:1 drážkovaným řemínkem, tam by se dalo vyloudit z pračkového motoru 40 000 ot/min a aby to utáhlo 1/8" gravírku by výkon stačit měl.
[URL=https://matchnow.life]Super casual Dating[/URL]
Uživatelský avatar
Zdenek Valter
Příspěvky: 5460
Registrován: 9. 1. 2009, 5:16
Bydliště: Ústí n. L.

11. 6. 2015, 7:54

CZJirka1 píše:Ja osobne nebudu resit neci spory, nebudu se michat do neceho o cem nic nevim, ale regulator sem kupoval s tim ze je super a nebudu muset resit zadne problemy. I pres tohle jsem nepredpokladal ze mi to pobezi hned perfektne a beru v uvahu pouziti konkretniho motoru, tacha atd. ze to proste bude potreba sladit, shanel sem tu regulator, od farada sem se nedockal, nabidnul se mi jara tak sem jej koupil. ovsem misto toho aby mi poradil jak regulator doladit tak mi tu pise ze to nejde. Coz me teda trohcu zklamalo, pujem vyssi otacky je teda jaksi hodne siroky, muze to byt 500 a nebo taky 5000. To skubani je tam zretelne i vyvyssich otacka pri kterych dle meho odhadu je motoru uz bezne provozovan. Ja nemam nic proti Jarovi, dal regulator do kupy, jak je mi jedno, regulator chodi, ja pozaduji pouze radu jak jej doladit pro muj motor a te bych se rad dockal. Zaverem jeste napisi ze jak budu mit otackomer zjistim presne rozsah otacek od kterych to neskube, ale znova opakuju a vecer je najdu, ze tu jsou videa kde se motor toci pomalu a pri zatezi neskube a bezi klidne.
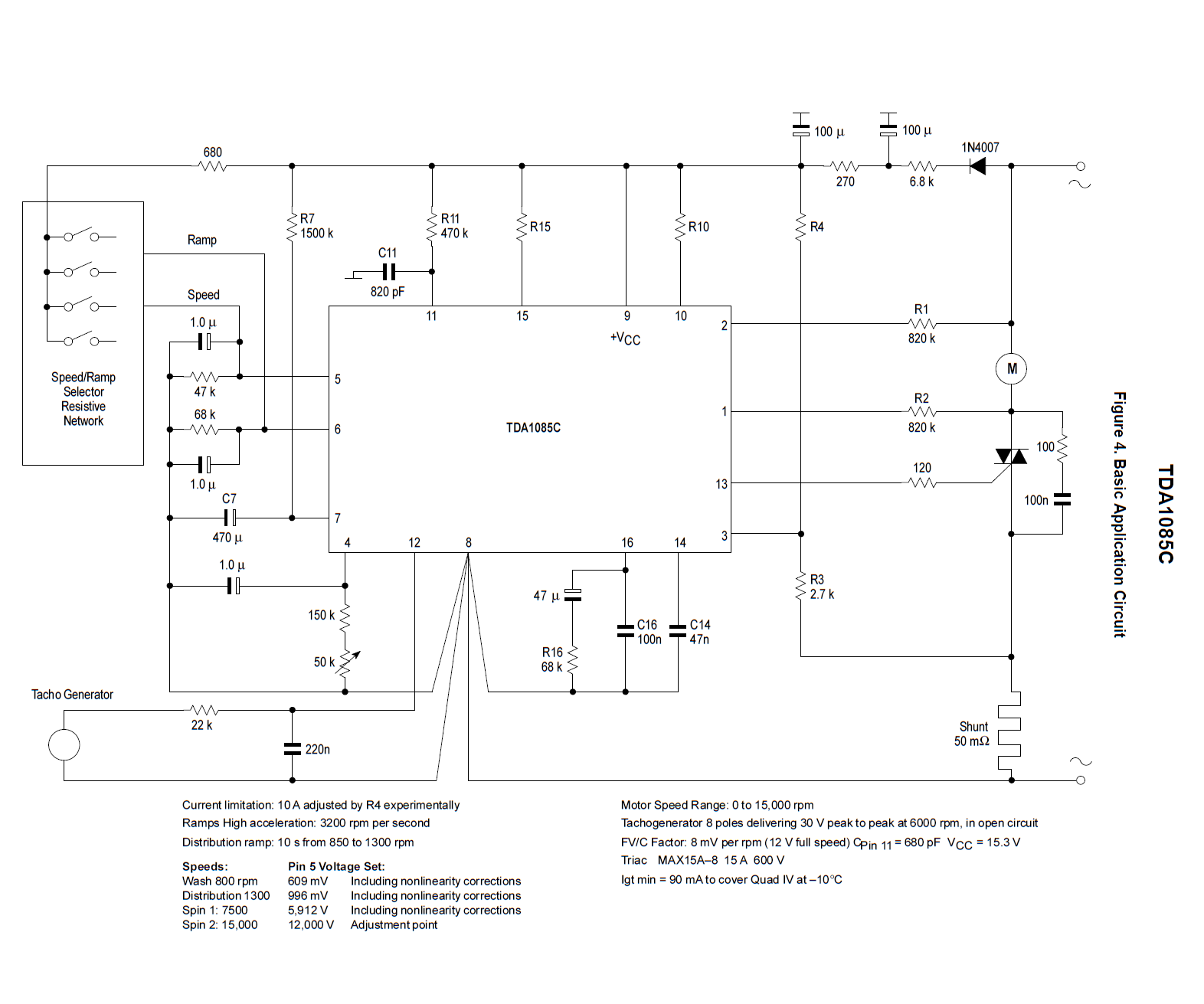
Z Datasheet
Z Datasheet
Tady přikládám citaci z datasheet TDA 1085C strana 5.

Tachogenerator Circuit
The tacho signal voltage is proportional to the motor speed. Stablility considerations, in addition, require an RC filter, the pole of which
must be looked at. The combination of both elements yield a constant amplitude signal on Pin 12 in most of the speed range. It is
recommended to verify this maximum amplitude to be within 1.0 V peak in order to have the largest signal/noise ratio without resetting
the integrated circuit (which occurs if VPin 12 reaches 5.5 V). It must be also verified that the Pin 12 signal is approximately balanced
between “high” (over 300 mV) and “low”. An 8–poles tacho is a minimum for low speed stability and a 16–poles is even better.
The RC pole of the tacho circuit should be chosen within 30 Hz in order to be as far as possible from the 150 Hz which corresponds to
the AC line 3rd harmonic generated by the motor during starting procedure. In addition, a high value resistor coming from VCC
introduces a positive offset at Pin 12, removes noise to be interpreted as a tacho signal. This offset should be designed in order to let Pin 12
reach at least – 200 mV (negative voltage) at the lowest motor speed. We remember the necessity of an individual tacho ground
connection.
Frequency to Voltage Converter – F V/C
CPin 11 has a recommended value of 820 pF for 8–poles tachos and maximum motor rpm of 15000, and RPin 11 must be always 470 K.
RPin 4 should be choosen to deliver within 12 V at maximum motor speed in order to maximize signal/noise ratio. As the FV/C ratio as
well as the CPin 11 value are dispersed, RPin 4 must be adjustable and should be made of a fixed resistor in serice with a trimmer
representing 25% of the total. Adjustment would become easier.Once adjusted, for instance at maximum motor speed, the FV/C
presents a residual non linearity; the conversion factor (mV per RPM) increases by within 7.7% as speed draws to zero. The guaranteed
dispersion of the latter being very narrow, a maximum 1% speed error is guaranteed if during Pin 5 network design the small set
values are modified, once forever, according this increase.

Máš možnost změřit jakou frekvenci Ti tacho dává při určitých otáčkách?

Podle toho by se určilo co s tím. Jestli to správně čtu pak méněpólová tacha mají menší stabilitu při nízkých otáčkách.
Přílohy
TDA1085C.pdf
Datasheet
(114.44 KiB) Staženo 495 x
Hobbík - obráběč i 3D tiskař začátečník - strojní park je konečně instalován
CZJirka1
Příspěvky: 320
Registrován: 14. 12. 2011, 9:19
Bydliště: Moravská Třebová
Kontaktovat uživatele:

11. 6. 2015, 8:20

Treba tady jedno video, ten chod je myslim mnohem lepsi nez mam ja a to i pri malych otackach

https://www.youtube.com/watch?v=QcUpIFqh_Yw" onclick="window.open(this.href);return false;

Zdenek Walter: Stoji to urcite za uvazenou, ale podle slov toho kamarada je tam slyset kopani i pri vyssich otackach. Podle me ten motor proste nebezi spravne jak by mel, ale nevim zda je problem v motoru nebo regulatoru, jiny motor nemam. Frekvenci nevim jak bychom zmerili...
Uživatelský avatar
Zdenek Valter
Příspěvky: 5460
Registrován: 9. 1. 2009, 5:16
Bydliště: Ústí n. L.

11. 6. 2015, 8:35

CZJirka1 píše:Treba tady jedno video, ten chod je myslim mnohem lepsi nez mam ja a to i pri malych otackach

https://www.youtube.com/watch?v=QcUpIFqh_Yw" onclick="window.open(this.href);return false;

Zdenek Walter: Stoji to urcite za uvazenou, ale podle slov toho kamarada je tam slyset kopani i pri vyssich otackach. Podle me ten motor proste nebezi spravne jak by mel, ale nevim zda je problem v motoru nebo regulatoru, jiny motor nemam. Frekvenci nevim jak bychom zmerili...
Čím měříš otáčky?
Hobbík - obráběč i 3D tiskař začátečník - strojní park je konečně instalován
Tomáš Svoboda
Příspěvky: 225
Registrován: 22. 8. 2007, 12:51
Bydliště: Zlín

11. 6. 2015, 8:39

Osobně si myslím že nemá cenu řešit tehle regultátor s motorem naprázdno . Ten regulátor nemá čím motor brzdit, může mu jen přidávat pokud podle tacha zjistí že se točí pomalejš. Regulace může ubrat otáčky pouze tím že ubere proud a tím pádem se motor dotáčí setrvačností mnohem delší dobu než zabírá při zrychlování pod proudem. Docela potom dílo dělat na tohle zpětné vazby.

Takže nastavení musí být docela kompromis.
Naposledy upravil(a) Tomáš Svoboda dne 11. 6. 2015, 8:43, celkem upraveno 1 x.
atlan
Příspěvky: 3382
Registrován: 7. 2. 2011, 9:12

11. 6. 2015, 8:41

CZJirka1 píše:Treba tady jedno video, ten chod je myslim mnohem lepsi nez mam ja a to i pri malych otackach

https://www.youtube.com/watch?v=QcUpIFqh_Yw" onclick="window.open(this.href);return false;

Zdenek Walter: Stoji to urcite za uvazenou, ale podle slov toho kamarada je tam slyset kopani i pri vyssich otackach. Podle me ten motor proste nebezi spravne jak by mel, ale nevim zda je problem v motoru nebo regulatoru, jiny motor nemam. Frekvenci nevim jak bychom zmerili...
Ake mas hodnoty suciastok ktore su pripojene na vyvod 16 IO? Su zapojene tak ako v scheme? Aky triak tam mas ake su hidnoty odporov do hradla ? Hodnoty R a C paralelne k triaku? daj foto DPS z hora a z dola.
CZJirka1
Příspěvky: 320
Registrován: 14. 12. 2011, 9:19
Bydliště: Moravská Třebová
Kontaktovat uživatele:

11. 6. 2015, 8:50

Atlan:pokud to zjistime tak napisu, ja to nemam u sebe

otacky nemame zatim jak zmerit, pro upresneni svab mam teda U209B
Uživatelský avatar
Zdenek Valter
Příspěvky: 5460
Registrován: 9. 1. 2009, 5:16
Bydliště: Ústí n. L.

11. 6. 2015, 9:03

CZJirka1 píše:Atlan:pokud to zjistime tak napisu, ja to nemam u sebe

otacky nemame zatim jak zmerit, pro upresneni svab mam teda U209B

Aha takže jsem vedle jak ta jedle. :)

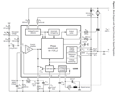
Takže pro U209B je na straně 7 povídání o tom jak měří otáčky - jestli jem to správně pochopil obvod převádí frekvenci tacha na volty - důležité je, že jej lze i budit optickým snímačem.
Je zde i výpočet nastavení součástek pro různé frekvence měření otáček.
Napadlo mne po tom cos tu psal, že je možné, že je v malých otáčkách malé napětí pro vyhodnocení tacha - možná by bylo dobré buď jeho napětí zesílit a omezit, nebo ho převézt přes komparátor, aby se chovalo jako zdroj s pevným napětím a proměnné frekvence.
U209B TYP curcuit.png
Přílohy
U209B.pdf
(350.56 KiB) Staženo 714 x
Hobbík - obráběč i 3D tiskař začátečník - strojní park je konečně instalován
CZJirka1
Příspěvky: 320
Registrován: 14. 12. 2011, 9:19
Bydliště: Moravská Třebová
Kontaktovat uživatele:

11. 6. 2015, 9:26

Takze, kamarad se pokusil trochu netradicnim zpusobem zjistit otacky, ktere jsou hranici mezi skubanim a klidnym chodem motoru. Pod tyto otacky to zacina blbnout a nad ne je to OK. Zaznamenal zvuk narazu pasky do sroubovaku, viz obrazek 43x60je 2580otacek za minutu. Tohle jsou teda nejmensi pouzitelne otacky, coz je pro me spatny.

video

https://www.youtube.com/watch?v=DSfDi29x8-Q" onclick="window.open(this.href);return false;

obrazek

http://i.imgur.com/7Jw4UoB.png" onclick="window.open(this.href);return false;


Dalsi poznatek zjistil, ze u triaku je LEDka ktera blika s frekvenci triaku..okem spise sviti, ale je tam jasne bliknuti v okamziku kdyz motor zaskube. z toho usuzujeme ze problem je v regulaci uz na vstupu triaku, ne v samotnem triaku

IO ma jen 14vyvodu, vyvod 16 tam neni
Uživatelský avatar
Zdenek Valter
Příspěvky: 5460
Registrován: 9. 1. 2009, 5:16
Bydliště: Ústí n. L.

11. 6. 2015, 9:40

CZJirka1 píše: ... IO ma jen 14vyvodu, vyvod 16 tam neni
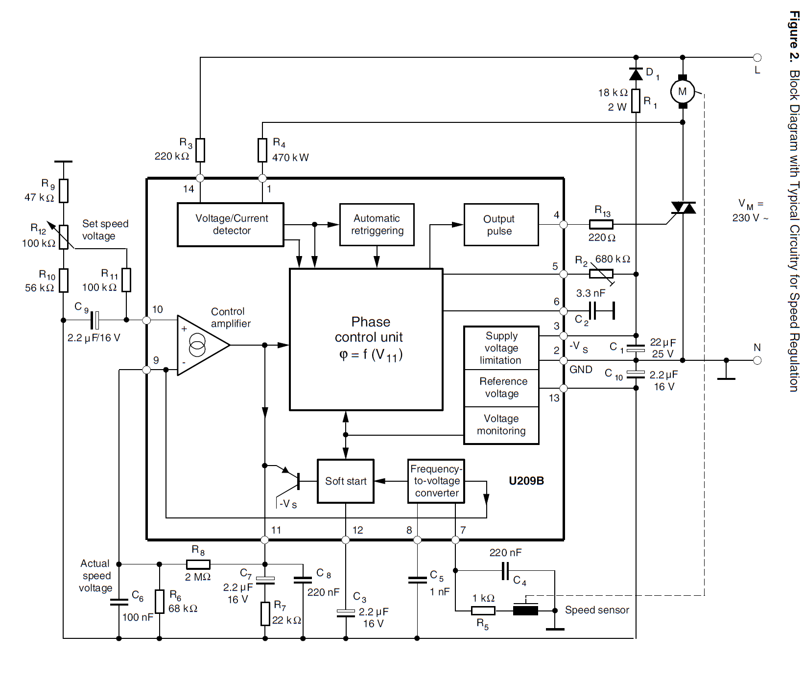
To by se jednalo o jeho lepšího bráchu U211B.
Tenhle obvod má meření omezení proudu jako TDA1085C.
U211B TYP curcuit.png
Přílohy
U211B.pdf
(208.74 KiB) Staženo 543 x
Hobbík - obráběč i 3D tiskař začátečník - strojní park je konečně instalován
Uživatelský avatar
elbarto
Příspěvky: 5441
Registrován: 22. 5. 2014, 10:27
Bydliště: Prague

11. 6. 2015, 9:40

Zeptam se mozna hloupe ma smysl resit a merit otacky naprazdno ?? Neni logictejsi zatizit motor treba na 10 procent a potom resit mereni ? Pokud se ptam blbe sorry, ale forum je preci o diskuzich :-)
Uživatelský avatar
Zdenek Valter
Příspěvky: 5460
Registrován: 9. 1. 2009, 5:16
Bydliště: Ústí n. L.

11. 6. 2015, 9:42

elbarto píše:Zeptam se mozna hloupe ma smysl resit a merit otacky naprazdno ?? Neni logictejsi zatizit motor treba na 10 procent a potom resit mereni ? Pokud se ptam blbe sorry, ale forum je preci o diskuzich :-)
No ono je to o tom, že někomu ten régl funguje i naprázdno ;-)
Hobbík - obráběč i 3D tiskař začátečník - strojní park je konečně instalován
CZJirka1
Příspěvky: 320
Registrován: 14. 12. 2011, 9:19
Bydliště: Moravská Třebová
Kontaktovat uživatele:

11. 6. 2015, 9:48

To zaprve a za druhe se skubani vice zvyrazni prave pri zatizeni, jen rukou, na tom videu je to videt, naprazdno neskube a pri pribrzdeni zacne. Jine motory bezi krasne i naprazdno.

No a za treti...kontakt cislo 12 u IO neni vubec zapojen!!! Zacina me to teda trochu stvat, koupil sem regulator ktery ma fungovat ale nefunguje a schema, aby se na zavadu dalo prijit samozrejme neni, a od dodavatele regulatoru se nedozvim nic.....V originalnim schematu zapojen je, je tam kondik, muze to mit vliv? Mame ho tam zkusit pripojit....? Jinak sme se s kamaradem shodli ze bude nutne to cele rozkreslit a zjistit pripadny rozdil mezi original zapojenim a tim co mam ja.
Uživatelský avatar
Zdenek Valter
Příspěvky: 5460
Registrován: 9. 1. 2009, 5:16
Bydliště: Ústí n. L.

11. 6. 2015, 9:58

CZJirka1 píše:To zaprve a za druhe se skubani vice zvyrazni prave pri zatizeni, jen rukou, na tom videu je to videt, naprazdno neskube a pri pribrzdeni zacne. Jine motory bezi krasne i naprazdno.

No a za treti...kontakt cislo 12 u IO neni vubec zapojen!!! Zacina me to teda trochu stvat, koupil sme regulator ktera ma fungovat ale nefunguje a schema aby se na zavadu dalo prijit samozrejme neni, ale od dodavatele regulatoru se nedozvim ni.....V originalnim schematu zapojen je, je tam kondik, muze to mit vliv? Mame ho tam zkusit pripojit....? Jinak sme se s kamaradem shodli ze bude nutne to cele rozkreslit a zjistit pripadny rozdil mezi original zapojenim a tim co mam ja.
No podle mne zrovna ten kondík by mít vliv na to škubání neměl - je to připojené k obvodu soft startu předokládám, že ten se uplatní při rozběhu.
Nicméně jeho připojením tomu neublížíte.
Co se týče nefunkčního réglu tak při normálním obchodu bys jej mohl reklamovat ;-) popřípadě dostat náhradu.
Hobbík - obráběč i 3D tiskař začátečník - strojní park je konečně instalován
CZJirka1
Příspěvky: 320
Registrován: 14. 12. 2011, 9:19
Bydliště: Moravská Třebová
Kontaktovat uživatele:

11. 6. 2015, 10:03

otazka co je pro ten obvod soft start, celej rozsah nejakej otacek muze byt rezim soft start, kondik sme nasli, asi to zkusime :D
Odpovědět

Zpět na „Ostatní elektromotory“