SV 18 RA
Pekné, ale tej práce
No hej, vrúbkované je také všedné 
Ja mám 18-tku šikmo- ľavú nohu mám asi 25cm od steny, pravú asi 75.
Tu vaňu na triesky som posunu vyššie, a vzadu tuším znížil-už si presne nepamätám. Ten plech vpredu nad vaňou tam mám založený na háčikoch, a tiež sa dá odložiť.
Ja mám 18-tku šikmo- ľavú nohu mám asi 25cm od steny, pravú asi 75.
Tu vaňu na triesky som posunu vyššie, a vzadu tuším znížil-už si presne nepamätám. Ten plech vpredu nad vaňou tam mám založený na háčikoch, a tiež sa dá odložiť.
Tak to sú dobré správy- že sa dá s tou vaňou rôzne špekulovať. Díky aj za foto.qwer píše: ↑3. 4. 2021, 9:25 Pekné, ale tej práceNo hej, vrúbkované je také všedné
Ja mám 18-tku šikmo- ľavú nohu mám asi 25cm od steny, pravú asi 75.
Tu vaňu na triesky som posunu vyššie, a vzadu tuším znížil-už si presne nepamätám. Ten plech vpredu nad vaňou tam mám založený na háčikoch, a tiež sa dá odložiť.DSCN0879.JPGDSCN0881.JPGDSCN0885.JPG
Zkoušel jsem dostat nějaká moudra ohledně elektroinstalace z lidí na https://diskuse.elektrika.cz/, bohužel nebo spíš bohudík se tam nikdo do rad laikům, co se hrabou v elektroinstalacích, nehrne.
Pořád si myslím, že stará elektroinstalace fungovala hůř a byla v horším stavu, než to, co vytvářím, takže bych ji rád dokončil.
Aspoň něco z té "diskuse" na elektrika.cz vypadlo:
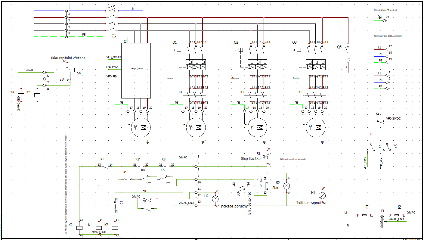
1) Nevím, jak rozvaděč a stroj správně ukostřit. Při pohledu na nový rozvaděč, který jsem vytvořil - dokážete prosím někdo poradit, jak správně vést a připojovat ochranný vodič? Rozvaděč je na plechu 2,5 mm, DIN lišty jsou do plechu přichycené šrouby M6, svorky na DIN liště pro ochranný vodič po připevnění na lištu vytvářejí vodivé spojení s lištou.
2) Chybí tlačítko nouzového zastavení. Jestli jsem to dobře pochopil, tak stará elektroinstalace tlačítko vypnutí stroje a tlačítko nouzového zastavení kombinovala jedním. Otázka je, kam nouzové tlačítko umístit, když ovládací panel na vřeteníku nemá další pozici na tlačítko. Lze ho dát třeba na saně? Jestli to teda zase nebude odporovat nějaké normě, že to tlačítko nebude stacionární, ale bude jezdit se saněmi.
3) Asi by měly být využity ochranné funkce frekvenčního měniče, které definovaně zastaví hlavní motor při stisku nouzového tlačítka (nebo při i při poruše?). V měniči jsou funkce jako Safe Torque Off nebo Safe Stop 1. Tušíte někdo, proč je lepší v případě stisku nouzového tlačítka (nebo při poruše) raději motor zastavovat přes např. Safe Stop 1 než dávat měniči normální povel k zastavení chodu přes FORWARD a REVERSE vstupy?
Pořád si myslím, že stará elektroinstalace fungovala hůř a byla v horším stavu, než to, co vytvářím, takže bych ji rád dokončil.
Aspoň něco z té "diskuse" na elektrika.cz vypadlo:
1) Nevím, jak rozvaděč a stroj správně ukostřit. Při pohledu na nový rozvaděč, který jsem vytvořil - dokážete prosím někdo poradit, jak správně vést a připojovat ochranný vodič? Rozvaděč je na plechu 2,5 mm, DIN lišty jsou do plechu přichycené šrouby M6, svorky na DIN liště pro ochranný vodič po připevnění na lištu vytvářejí vodivé spojení s lištou.
2) Chybí tlačítko nouzového zastavení. Jestli jsem to dobře pochopil, tak stará elektroinstalace tlačítko vypnutí stroje a tlačítko nouzového zastavení kombinovala jedním. Otázka je, kam nouzové tlačítko umístit, když ovládací panel na vřeteníku nemá další pozici na tlačítko. Lze ho dát třeba na saně? Jestli to teda zase nebude odporovat nějaké normě, že to tlačítko nebude stacionární, ale bude jezdit se saněmi.
3) Asi by měly být využity ochranné funkce frekvenčního měniče, které definovaně zastaví hlavní motor při stisku nouzového tlačítka (nebo při i při poruše?). V měniči jsou funkce jako Safe Torque Off nebo Safe Stop 1. Tušíte někdo, proč je lepší v případě stisku nouzového tlačítka (nebo při poruše) raději motor zastavovat přes např. Safe Stop 1 než dávat měniči normální povel k zastavení chodu přes FORWARD a REVERSE vstupy?
Môžeš si napríklad nastaviť omnoho pomalšiu rampu pre núdzové zastavenie.gaminn píše: ↑9. 4. 2021, 11:02 V měniči jsou funkce jako Safe Torque Off nebo Safe Stop 1. Tušíte někdo, proč je lepší v případě stisku nouzového tlačítka (nebo při poruše) raději motor zastavovat přes např. Safe Stop 1 než dávat měniči normální povel k zastavení chodu přes FORWARD a REVERSE vstupy?
Tos C45-2000
Tak v tom přiloženém schématu vidím několik nedostatků:
1.) u strojů se doporučuje napájení všech řídících obvodů z oddělovacího transformátoru, jehož primární vinutí je na sdružené napětí (tzn. 400V) Pro žádné obvody se nepoužívá vodič "N" a to ani pro DRO. Pokud bys použil původní transformátor, tak ten tomuto požadavku vyhovuje, není žádným prohřeškem použít pro ovládačku napětí 230V.
2.) co se týká vypínacího tlačítka a tlačítka NOT AUS tak je všeobecně známo, že tlačítka NOT AUS se nesmí používat k provoznímu vypínání. Při použití vhodných ovládacích přístrojů se dá jedna pozice ušetřit.Takže by šly osadit tyto tlačítka:
a.) tlačítko NOT AUS s aretací
b.) tlačítko STOP (provozní)
c.) prosvětlené tlačítko START, svit tlačítka může signalizovat přítomnost napětí, tzn. že hlavní vypínač stroje je zapnut anebo může též po nastartování stroje zhasnout, protože podle běhu mazacího čerpadla a chladícího ventilátoru není pochyb o tom, že stroj je pod napětím.
d.) signálka PORUCHA
e.) otočný ovladač pro zapínání čerpadla chladící kapaliny (osobně bych Ti doporučil třípolohový otočný ovladač s těmito polohami: MAN-VYP-AUT, na vysvětlenou v poloze MAN čerpadlo běží stále nezávisle na tom jestli vřeteno běží či nikoliv, polohu VYP snad není nutné vysvětlovat, poloha AUT, čerpadlo běží jen když běží vřeteno).
3.) nevidím tam odkud bude napájeno osvětlení stroje, stále ještě platí, že osvětlení které není pevně instalováno tzn. uvnitř krytu stroje, musí být na bezpečné napětí tj. do 50V. Kloubová lampa,která se běžně na SV18RA montovala musí tudíž být na bezpečné napětí.
Ukostření stroje: přímo z přívodní svorky PE na uzemňovací svorku celého stroje a na montážní plech. Co se týká DIN lišt je celkem obsáhlá diskuze zde: https://diskuse.elektrika.cz/index.php/ ... 853.0.html
Něco k problematice nouzového zastavení je zde:
http://www.odbornecasopisy.cz/elektro/c ... emu--15159
1.) u strojů se doporučuje napájení všech řídících obvodů z oddělovacího transformátoru, jehož primární vinutí je na sdružené napětí (tzn. 400V) Pro žádné obvody se nepoužívá vodič "N" a to ani pro DRO. Pokud bys použil původní transformátor, tak ten tomuto požadavku vyhovuje, není žádným prohřeškem použít pro ovládačku napětí 230V.
2.) co se týká vypínacího tlačítka a tlačítka NOT AUS tak je všeobecně známo, že tlačítka NOT AUS se nesmí používat k provoznímu vypínání. Při použití vhodných ovládacích přístrojů se dá jedna pozice ušetřit.Takže by šly osadit tyto tlačítka:
a.) tlačítko NOT AUS s aretací
b.) tlačítko STOP (provozní)
c.) prosvětlené tlačítko START, svit tlačítka může signalizovat přítomnost napětí, tzn. že hlavní vypínač stroje je zapnut anebo může též po nastartování stroje zhasnout, protože podle běhu mazacího čerpadla a chladícího ventilátoru není pochyb o tom, že stroj je pod napětím.
d.) signálka PORUCHA
e.) otočný ovladač pro zapínání čerpadla chladící kapaliny (osobně bych Ti doporučil třípolohový otočný ovladač s těmito polohami: MAN-VYP-AUT, na vysvětlenou v poloze MAN čerpadlo běží stále nezávisle na tom jestli vřeteno běží či nikoliv, polohu VYP snad není nutné vysvětlovat, poloha AUT, čerpadlo běží jen když běží vřeteno).
3.) nevidím tam odkud bude napájeno osvětlení stroje, stále ještě platí, že osvětlení které není pevně instalováno tzn. uvnitř krytu stroje, musí být na bezpečné napětí tj. do 50V. Kloubová lampa,která se běžně na SV18RA montovala musí tudíž být na bezpečné napětí.
Ukostření stroje: přímo z přívodní svorky PE na uzemňovací svorku celého stroje a na montážní plech. Co se týká DIN lišt je celkem obsáhlá diskuze zde: https://diskuse.elektrika.cz/index.php/ ... 853.0.html
Něco k problematice nouzového zastavení je zde:
http://www.odbornecasopisy.cz/elektro/c ... emu--15159
Soustruh: S-28 Žebrák
Stolní vrtačka: TOS V10A
Pásová pila: G5013W/400
Stolní vrtačka: TOS V10A
Pásová pila: G5013W/400
Díky moc za tvůj příspěvek. Zkoušel jsem se ještě doptat na ten nulový vodič jinde (projektant elektro) a bylo mi řečeno, že to není nic proti ničemu, klidně jej lze na napájení trafa pro řídicí obvody i pro DRO použít. Máš tedy prosím nějaký zdroj, ze kterého vycházíš? Není to třeba jen historická záležitost z elektroinstalací, které měly jen PEN vodič? Nemusí to být samozřejmě nic relevantního, ale tady jsem našel schéma stroje: https://diskuse.elektrika.cz/index.php/ ... 083.0.html a trafo má na primáru fázové napětí.
K napájení DRO jsem se optal zde: https://diskuse.elektrika.cz/index.php? ... opic=44886 Hlavně tedy kvůli tomu nulovému vodiči, který mi vrtal hlavou. Je tam celkem vyčerpávající odpověď, jak DRO správně namontovat a napájet.
Co s osvětlení týče, lze použít napětí až 250 V. Těch 50 V je doporučených. Já ve schématu udělal napájení osvětlení z 230 V, ale určitě to předělám na bezpečné napětí.
Tlačítka bych rád udělal přesně jak píšeš - jen je trochu problém, že ovládací panel na vřeteníku počítá jen s 4 pozicemi. Rád bych taky ponechal originální štítek ovládacího panelu. Takže tlačítko nouzového vypnutí musí přijít jinam a jediné, co mě napadá, je dát ho na saně.
A ten tvuj projektant projektuje tocive stroje? Nebo je to jen kreslič budov? Ono je to totiz jako doktor a doktor, od očaře si taky nenecháš operovat srdce 
SM16A, FN20, 3E710B, CDC7-2, HO02, CO2laser, Fiber.. propagator www.atreon.cz
A ted jsem precetl odkaz na elektrice. Viš že on o voze a ty o koze? Tam je to o nesenem dro na nejake ose stroje, pochybuju že si ho namontuješ na nožovku. No ale blbosti se meze nekladou, takže...
SM16A, FN20, 3E710B, CDC7-2, HO02, CO2laser, Fiber.. propagator www.atreon.cz
Smysl mého příspěvku byl doptat se na odkaz do normy na část, která uvádí nebo ze které plyne, že není možné nebo se nedoporučuje používat nulový vodič.
Tak to asi každý čteme jiný text. Jako jo, ptal jsem se spíš na ten můj zatracený nulový vodič a dostal odpověď na něco jiného. Ale o neseném DRO tam je jen okrajová zmínka, že je možné jej instalovat jen když to výrobce DRO povolí. Jinak obecné záležitosti ohledně instalace a napájení DRO. Mimochodem, měl jsem v úmyslu instalovat DRO na saně.
Tak zacneme tim, co myslim nulovym vodicem. Nic takoveho neznam, je to podle tebe pracovni modry, PEN nebo PE, nebo dodatečné pospojeni? Pak tim jaky mas v dilne rozvod, TNC nebo TNS pomineme TNCS, IT a TT. Mas chranič? Jaky? proudovy, jaky 30 nebo 100mA, nebo napetovy, nebo zadny? Tim začni.
Jinak dat jednotku Dro na sane, pokud pouzivaš chlazeni emulzi, je fakt blbel napad. Teda muzes, jednotka ktera to vydrzi stoji několika nasobek dro z čajny. Ono staci kdyz tam jsou pravitka, jaksi nejdou dat jinam
Jinak dat jednotku Dro na sane, pokud pouzivaš chlazeni emulzi, je fakt blbel napad. Teda muzes, jednotka ktera to vydrzi stoji několika nasobek dro z čajny. Ono staci kdyz tam jsou pravitka, jaksi nejdou dat jinam
SM16A, FN20, 3E710B, CDC7-2, HO02, CO2laser, Fiber.. propagator www.atreon.cz
Asi to u mne bude zažitý způsob napájení obvodů z dřívějška. V dříve platné ´ČSN 33 2200 totiž požadavek napájení transformátorů sdruženým napětím byl. Je fakt, že ve dnes platné ĆSN EN 60204-1 jsem již tento požadavek nenašel. Omlouvám se tedy za mystifikaci.
Soustruh: S-28 Žebrák
Stolní vrtačka: TOS V10A
Pásová pila: G5013W/400
Stolní vrtačka: TOS V10A
Pásová pila: G5013W/400
Omlouvám se za špatné názvosloví, "nulovým" vodičem myslím vodič N.
Elektroinstalace se v dílně bude dělat nová, takže TN-S s chráničem 30 mA (větší proud chrániče předpokládám ani není možný). Dílna je součástí objektu pro bydlení.
S tím DRO to je těžký
Kdybych ho dal na vřeteník, tak ho budu mít po levé ruce, což pro mě není pohodlné vzhledem k tomu, že zobrazovací jednotka má klávesnici na své pravé straně. Na saních je zase problém se znečištěním a existuje asi větší nebezpečí úrazu - obsluha se může k jednotce naklánět přes rotující obrobek (což částečně eliminuje kloubový držák).
U mě emulze klasicky přes čerpadlo moc nepoteče, spíš budu chladit/mazat růčo.
Elektroinstalace se v dílně bude dělat nová, takže TN-S s chráničem 30 mA (větší proud chrániče předpokládám ani není možný). Dílna je součástí objektu pro bydlení.
S tím DRO to je těžký
U mě emulze klasicky přes čerpadlo moc nepoteče, spíš budu chladit/mazat růčo.