driver s a3986 - problem?

jaké jsou rozdíly z pohledu řízení
Odpovědět
AcemanLB
Příspěvky: 561
Registrován: 11. 11. 2008, 8:53
Bydliště: Liberec
Kontaktovat uživatele:

15. 6. 2009, 2:45

Tak jsem opět tu s 1 verzí desky a rád bych se vás zeptal jestli je to zapojení, DPSka a součástky správně než to začnu leptat. Případně co a jak kde změnit. Pokud to bude fungovat tak to sem dám kompletně se všema potřebnejma materiálama. V raru najdete sch + brd + součástky. Kdyby bylo ještě něco potřeba tak napište a já to sem hodím. Rady kde co jak změnit případně doplnit velice uvítám.
Přílohy
PRJ0902_Driver.rar
(45.77 KiB) Staženo 463 x
Uživatelský avatar
Pavka
Příspěvky: 908
Registrován: 10. 3. 2008, 8:40
Bydliště: Ronov

15. 6. 2009, 4:57

Trochu chaoticky rozmístěnné spínací tranzistory . Bude asi problém je umístit na chladič a přimontovat je k němu.
AcemanLB
Příspěvky: 561
Registrován: 11. 11. 2008, 8:53
Bydliště: Liberec
Kontaktovat uživatele:

15. 6. 2009, 5:11

Kolega co mi pomáhal překreslit schéma říkal že bude mít každej tranzistor vlastní chladič a prý ani není dobré je mít na jednom. Netuším kde je pravda v elektru se moc nevyznám.
Uživatelský avatar
pájač
Příspěvky: 1115
Registrován: 28. 1. 2008, 8:35
Bydliště: Levice

15. 6. 2009, 5:12

Tá doska je absolutne zle navrhnutá , treba to celé prerobiť . Vidno , že ti chýbajú základy v navrhovaní plošných spojov . :?
Nemáš CNC - nič neznamenáš.
30.01.10 pokusne spustené CNC. Neviem, ako som mohol doteraz bez neho žiť. ><((((º>
http://www.fishpol.sk
AcemanLB
Příspěvky: 561
Registrován: 11. 11. 2008, 8:53
Bydliště: Liberec
Kontaktovat uživatele:

15. 6. 2009, 5:16

Je to můj první návrh chápu že je to vidět :D Co takhle nějaké rady třeba nějaká literatura nebo nějaký web o návrhu DPSesek.
Uživatelský avatar
pájač
Příspěvky: 1115
Registrován: 28. 1. 2008, 8:35
Bydliště: Levice

15. 6. 2009, 5:32

To je vidieť , že je asi prvá . Najprv si rozmiestni súčiastky tak , aby prepojovacie cestičky boli čo najkratšie . Navrhni si to väčšie a postupne to zmenšuj a doštelovávaj jednotlivé súčiastky . Spoje vo výkonovej časti musia mať šírku odpovedajúcu prúdovému zaťaženiu . Spoločný chladič koncových tranzistorov nie je hlúposť , aspoň v tomto prípade . Obrázek
Nemáš CNC - nič neznamenáš.
30.01.10 pokusne spustené CNC. Neviem, ako som mohol doteraz bez neho žiť. ><((((º>
http://www.fishpol.sk
sejosef
Příspěvky: 124
Registrován: 17. 2. 2008, 2:16
Bydliště: Votice

15. 6. 2009, 7:08

AcemanLB píše:Tak jsem opět tu s 1 verzí desky a rád bych se vás zeptal jestli je to zapojení, DPSka a součástky správně než to začnu leptat. Případně co a jak kde změnit. Pokud to bude fungovat tak to sem dám kompletně se všema potřebnejma materiálama. V raru najdete sch + brd + součástky. Kdyby bylo ještě něco potřeba tak napište a já to sem hodím. Rady kde co jak změnit případně doplnit velice uvítám.
Když to vezmu popřadě :-) :

1. k trimru u vývodu REF dej proti plusu odpor asi 27K ať využiješ celou dráhu trimru
2. vyhoď celou tu část blokač (postavil jsem jich asi 11 a všechny chodí bez blokáče přez rok)
3. vývod RESET dej na věky na +
4. vývod SR dej taky na pořád na + když používáš mosfety s vnitřní ochranou diodou
5. kondenzátor na VREG má malou kapacitu (viz datasheet)
6. použití pojistek do série se snímacími odpory způsobí to že nebudeš vědět jaký proud ti teče do motoru, kdyžtak jisti celý obvod jednou pojistkou
7. snímací odpory R7 a R4 s touto hodnotou budou pro proudy s rozsahem 31-78mA peak na fázi :-), to asi taky nebude dobře že? :-)
8. odpory do vývodu GATE mosfetů s hodotou 10k je taky nesmysl, já dávám 18 a 39Ohmů viz datasheet
9. dej nějaký větší kondíky na vstupní napájecí napětí, umí to udělat s napájením psí kusy hlavně při větších proudech
10. nemáš řešené snížení proudu při zastavení motoru
11. mosfety NTP60N06 méně vhodné ale každopádně potom máš kondenzátory C7-10 těsně pod spodní hranicí použitelnosti s těmito tranzistory (viz datasheet)
12. DPS je navržena hrozně, chápu že začínáš ale asi jsi si uříznul na začátek dost velký krajíc, pokud tudy poteče skutečný proud tak ti některé cestičky vzplanou hned po zapnutí :-), neb to opravdu pojede na tak malý proud :-) ?, pokoumej i nad tím jak se ti do všech svorek bude strkat drát

Snad jsem na nic zásadního nezapoměl. Jinak dobrý, jen to nevzdávej :-).
Pepa
AcemanLB
Příspěvky: 561
Registrován: 11. 11. 2008, 8:53
Bydliště: Liberec
Kontaktovat uživatele:

15. 6. 2009, 7:18

wow :shock: něco takového jsem čekal :D K tomu snížení proudu, máte někdo tip čím to jednoduše snížit řekněme po 2-5 vteřinách na cca 30% výkonu nebo jak se to dělá? Jaké mosfety by bylo vhodné použít místo těch NTP60N06? Připomínky se pokusím opravit díky za kontrolu. Už se těším až to poprvé zapojím a budu mít menší jaderný výbuch :D Ještě poslední dotaz, jak silné by měly být ty cestičky okolo mosfetů?
sejosef
Příspěvky: 124
Registrován: 17. 2. 2008, 2:16
Bydliště: Votice

15. 6. 2009, 7:38

Snížení proudu jsem řešil procesorem ATtiny15 řídícím napětí na VREF. Tranzistory třeba IRFZ44 nebo lépe třeba IRFB3806, ale každopádně znovu spočítat C7-10 přímo pro použité tranzistory (důležité kvůli jejich ohřívání). Cestičky co nejsilnější (u mého driveru je nejužší místo v silovém obvodu 2,54mm, ale pro jistotu ještě pocínované).
AcemanLB
Příspěvky: 561
Registrován: 11. 11. 2008, 8:53
Bydliště: Liberec
Kontaktovat uživatele:

15. 6. 2009, 9:00

Jinak než tou ATtinou to řešit nejde? Nějakej šváb co na něm otočím kolečkem a on sundá proud po určité době nečinnosti neexistuje? :D Nemám možnost ani sílu ještě řešit nějaké programovatelné čipy :(
Uživatelský avatar
pájač
Příspěvky: 1115
Registrován: 28. 1. 2008, 8:35
Bydliště: Levice

16. 6. 2009, 6:45

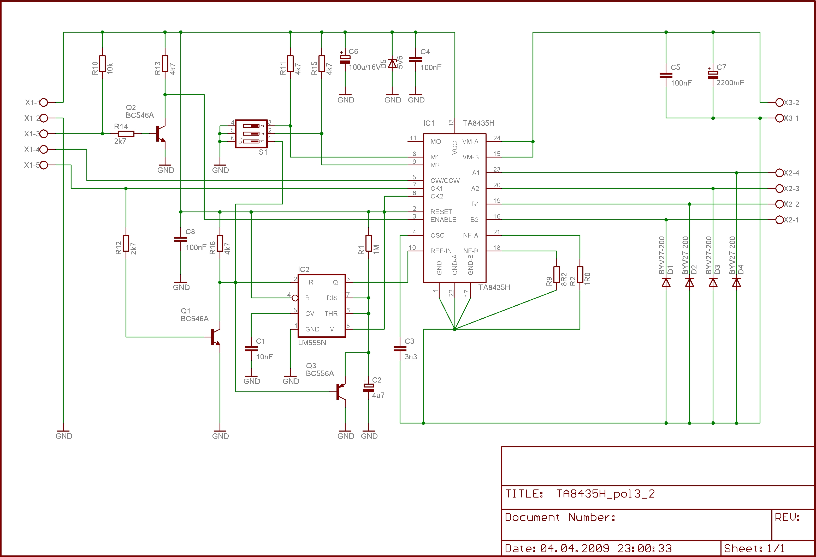
Skús sa inšpirovať týmto . 8)
Přílohy
Driver_1.jpg
Nemáš CNC - nič neznamenáš.
30.01.10 pokusne spustené CNC. Neviem, ako som mohol doteraz bez neho žiť. ><((((º>
http://www.fishpol.sk
AcemanLB
Příspěvky: 561
Registrován: 11. 11. 2008, 8:53
Bydliště: Liberec
Kontaktovat uživatele:

20. 6. 2009, 11:49

Tak jsem si to zkusil překreslit vlastními silami a rád bych se zeptal zda je to už v pořádku vůči předchozím výtkám. Jediné co tam chybí je to snížení proudu, ale to budu řešit až po první vyrobené desce co to přežije:)
Přílohy
3986.png
Uživatelský avatar
pájač
Příspěvky: 1115
Registrován: 28. 1. 2008, 8:35
Bydliště: Levice

20. 6. 2009, 12:29

V prvom rade máš zle zapojenú odporovú sadu . Nie na kostru , ale na +5V. :( Je výhodné umiestniť kondenzátor s čo najvyššou kapacitou čo najbližšie k napájaniu koncových tranzistorov . Mohol si hneď zapracovať do schémy obvod s 555-kou čo som hore uviedol na zníženie prúdu v čase nečinnosti . A najdôležitejší je dobrý návrh plošných spojov . 8)
Nemáš CNC - nič neznamenáš.
30.01.10 pokusne spustené CNC. Neviem, ako som mohol doteraz bez neho žiť. ><((((º>
http://www.fishpol.sk
sejosef
Příspěvky: 124
Registrován: 17. 2. 2008, 2:16
Bydliště: Votice

20. 6. 2009, 1:08

AcemanLB píše:Tak jsem si to zkusil překreslit vlastními silami a rád bych se zeptal zda je to už v pořádku vůči předchozím výtkám. Jediné co tam chybí je to snížení proudu, ale to budu řešit až po první vyrobené desce co to přežije:)
Ahoj, zase chyby :-):

1. Nějak jsem nenašel kde se napájecí mínus připojuje k zemi
2. Odpory R8, 11, 15, 17 stačí aby měli 39R aby byl proud do všech tranzistorů stejný (viz datasheet. a DECAY MODE)
3. Vývod Reset dej na VCC přes odpor asi 10K, vývod RS stačí napřímo
4. Kondenzátory C7-10 pro tranzistory IRFZ44 by měli mít 22nF
5. Nemáš konfigurovatelný stav vývodu PFD1
6. Filtrace VCC je důležitá, já tam mám 100uF tantal a přímo u obvodu pak ještě několikrát 100nF
7. Mezi V+ a zem taky velkou kapacitu. Pokud to hodláš použít na 10A pro fázi tak aspoň 5G nejlépe rozložený na víc kondenzátorů pokud to nebude speciál kondenzátor pro pulzní provoz.

Odpory RSENS jsou takto konfigurovány pro proud 4 - 10A peak. V tom chybu nevidím. Ale při proudu nad 3A počítej s chlazením tranzistorů.

Hodně zdaru
Pepa
AcemanLB
Příspěvky: 561
Registrován: 11. 11. 2008, 8:53
Bydliště: Liberec
Kontaktovat uživatele:

21. 6. 2009, 1:06

Ok, díky předělám.
Odpovědět

Zpět na „krokove unipolarni bipolarni a servomotory“