EAGLE PCB Rady začátečníkovi

ruzne programy,konverze dat, digitalizace, atd...
Odpovědět
Uživatelský avatar
Zdenek Valter
Příspěvky: 5460
Registrován: 9. 1. 2009, 5:16
Bydliště: Ústí n. L.

8. 1. 2021, 10:01

atlan píše: 8. 1. 2021, 9:25 Nechces to navrhnut do krabicky na din listu? https://www.tme.eu/sk/katalog/skatulky- ... ronic_978/

Niekedy sa pusta vf 19 res 38khz signal do dc napajania kolajiska, pouzil io stereodekodera, a namiesto ledky tranzistor a rele, alebo sa vyskladalo z tranzistorov, alebo 4046 uz nepametam presne :D
Ne to nevidím jako vhodné!
Desky se budou montovat do rámu dílu kolejiště.
V návrhu nemám volnost. Musím se držet zadání.
Čeká mě i změna návrhu plošňáku - šířka je max 75 mm a já jsem o 7 mm přes. Délkou limitován nejsem, v dílech kolejiště je místa dost.
Hobbík - obráběč i 3D tiskař začátečník - strojní park je konečně instalován
Uživatelský avatar
Cjuz
Příspěvky: 2466
Registrován: 17. 2. 2013, 6:27
Bydliště: Předklášteří
Kontaktovat uživatele:

8. 1. 2021, 10:34

Chce to vydržet, EAGLE je hodně divný na začátku pak už to jde a následně v tom člověk udělá desku raz dva.
Já mám takové pravidla, ale ty každému dojdou taky:

- rozměr, první co si udělat je desku s uchycením tvarem apod.
není nic horšího než do nakreslených cest rvát 3mm otvor pro šroub protože to udělám až pak

- konektory, samozřejmě velké součástky jsou základ a někdy je dobré ho už mít
hlavně při prokovech kdy nemůžete zvětšit díru a hranatý vývod konektoru tam nejde narvat

- kritické cesty - to co je náchylné na rušení tak udělat co nejlépe hned a co nejkratší
nějakou LED kontrolku pak můžete táhnout přes celou desku, ale krystal k procesoru prostě je dobré mít u něj

- napájení, myslet na to kolik mi cesta vydrží podle tloušťky mědi.
případně rovnou počítat s pocínováním, někdy se na cestu pájel i drátek

- popisky, popisky, popisky
samozřejmě je dobré hlavně když dělám masku, ale i bez ní si tam hodit značky jak co bude otočené.
dřív jsem měl i speciální součásky a u diody byl pad anoda čtverec, katoda kruh
Na konci poznávacího procesu je omyl zcela vyvrácen a my nevíme nic. Zato to víme správně.
t256
Příspěvky: 3005
Registrován: 19. 1. 2012, 4:49

8. 1. 2021, 11:38

Ze zkusenosti vim, ze zacatecnici si mysli ze navrhovani desky je predevsim o tahani spoju. Casem ale zjisti, ze je treba 90% casu venovat rozmisteni soucastek a vlastnimu tahani spoju uz jen ten zbytek.
Uživatelský avatar
Zdenek Valter
Příspěvky: 5460
Registrován: 9. 1. 2009, 5:16
Bydliště: Ústí n. L.

8. 1. 2021, 12:21

t256 píše: 8. 1. 2021, 11:38 Ze zkusenosti vim, ze zacatecnici si mysli ze navrhovani desky je predevsim o tahani spoju. Casem ale zjisti, ze je treba 90% casu venovat rozmisteni soucastek a vlastnimu tahani spoju uz jen ten zbytek.
Promiň, ale tohle vlákno je ke konkrétní práci s programem návrhu plošného spoje s výstupem podkladů pro jeho výrobu.
Proto jsem ho založil - pokud někdo chce obecné informace tohoto typu tak si může založit vlákno vlastní. ;-)
Já si možná namyšleně myslím, že o návrhu plošňáků už něco málo vím když svůj první jsem navrhoval před 45 lety ;-)
Mě šlo a jde o to pochopit filosofii a ovládání software Eagle.
Hobbík - obráběč i 3D tiskař začátečník - strojní park je konečně instalován
Selic
Příspěvky: 700
Registrován: 17. 2. 2010, 1:58
Bydliště: Novopacko

9. 1. 2021, 9:33

Doporučuji obstarat si knížku "Eagle prakticky" od Zdeňka Plívy. Je to sice už trochu historický kousek, ale zrovna tvoření vlastních knihoven a spousta triků platí i do novějších verzí.
Pak je ještě dobrá diskuze o eaglu na eevblogu - bohužel vše anglicky. Je tam popsána spousta pokročilých triků. https://www.eevblog.com/forum/eagle/
Na výrobu prototypů je celkem ok pan Kohout: http://www.tistaky.cz/
Elektrikář, mechaniku dělám jen z donucení a jako hobby.
Uživatelský avatar
Zdenek Valter
Příspěvky: 5460
Registrován: 9. 1. 2009, 5:16
Bydliště: Ústí n. L.

9. 1. 2021, 11:26

Díky všem za podnětné připomínky náměty i dotazy.
Mám zase pár otázek na vás zkušené.
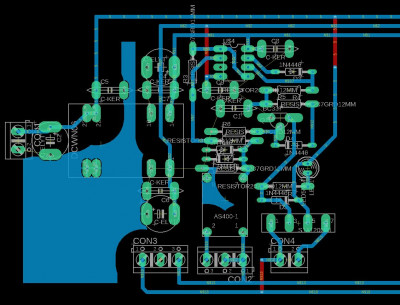
Když vytvořím plochu jako třeba již ve zde uvedeném případě:
spatny board.jpg
Jak jí lze opravit?
Já přišel jedině na způsob opravy vytvořením nového Polygonu a znovu použitím Ratsnest.
Lze to i jinak?
Hobbík - obráběč i 3D tiskař začátečník - strojní park je konečně instalován
t256
Příspěvky: 3005
Registrován: 19. 1. 2012, 4:49

9. 1. 2021, 11:45

Jako cokoliv jineho v eagle. Co konkretne na ni chces opravovat?
Mex
Příspěvky: 10287
Registrován: 6. 2. 2014, 10:29

9. 1. 2021, 11:57

Zdenek Valter píše: 9. 1. 2021, 11:26 Když vytvořím plochu jako třeba již ve zde uvedeném případě:
Jak jí lze opravit?
Co to znamená "opravit"?
Ta rozlitá měď je živá, když budeš editovat ten polygon, ze kterého vznikla, tak se bude ta plocha přizpůsobovat. Kdyby náhodou ne (to se někdy stane), tak jenom klikneš na Rastnet.
Pokud chceš tu plochu zneviditelnit, abys viděl jen původní obrys (polygon), tak se to dělá tou ikonou, kterou se normálně ruší naroutovaný spoj (Ripup). Musíš přitom stát na kraji plochy, tedy na tom jejím polygonu. To polygon nezruší, jenom odstraní tu zobrazenou výplň.
Nebo desku zavři a oznovu otevři a plocha zmizne.
Ale to všechno asi znáš, předpokládám.
Uživatelský avatar
Zdenek Valter
Příspěvky: 5460
Registrován: 9. 1. 2009, 5:16
Bydliště: Ústí n. L.

9. 1. 2021, 12:17

Mexi BINGO - to jsem nevěděl, takže opět musím poděkovat za nakopnutí správným směrem.
Hobbík - obráběč i 3D tiskař začátečník - strojní park je konečně instalován
Uživatelský avatar
Zdenek Valter
Příspěvky: 5460
Registrován: 9. 1. 2009, 5:16
Bydliště: Ústí n. L.

10. 1. 2021, 1:39

Tak jsem se probíral manuály a nějak se mi nedaří najít vrstvu, kde jsou popisy plošného spoje o kterých mluvil třeba atlan.
Můžete mi někdo poradit?
Hobbík - obráběč i 3D tiskař začátečník - strojní park je konečně instalován
t256
Příspěvky: 3005
Registrován: 19. 1. 2012, 4:49

10. 1. 2021, 2:26

Tady mas seznam vsech vrstev
http://paja-trb.cz/eagle/eagle_navod_2.html
Uživatelský avatar
Zdenek Valter
Příspěvky: 5460
Registrován: 9. 1. 2009, 5:16
Bydliště: Ústí n. L.

10. 1. 2021, 2:37

t256 píše: 10. 1. 2021, 2:26 Tady mas seznam vsech vrstev
http://paja-trb.cz/eagle/eagle_navod_2.html
Díky, tak to jsem teda osel. Prohlížím kde co a sem k základu jsem se nevrátil:
Z odkazu:
21 - tPlace - potisk (obrys) součástek - vrchní strana DPS
22 - bPlace - potisk (obrys) součástek - spodní strana DPS
...
25 - tNames - potisk - jména (názvy) součástek - vrchní strana DPS
26 - bNames - potisk - jména (názvy) součástek - spodní strana DPS
27 - tValues - potisk - hodnoty součástek vrchní strana DPS
28 - bValues - potisk - hodnoty součástek - spodní strana DPS

Tyhle hodnoty jsou ale již přeci připraveny - berou se z jejich pouzder a popisu, nebo se pletu?
Hobbík - obráběč i 3D tiskař začátečník - strojní park je konečně instalován
t256
Příspěvky: 3005
Registrován: 19. 1. 2012, 4:49

10. 1. 2021, 2:53

Svoje maluvky si dej do ktere vrstvy chces, v CAMu pak zvolis ty vrstvy ktere se budou pouzivat pro potisk. Vetsinou do vrstvy names, docu nebo place. Nebo si muzes vytvorit svou vlastni, pokud budes chtit.
Mex
Příspěvky: 10287
Registrován: 6. 2. 2014, 10:29

10. 1. 2021, 3:08

Zdenek Valter píše: 10. 1. 2021, 1:39 Tak jsem se probíral manuály a nějak se mi nedaří najít vrstvu, kde jsou popisy plošného spoje o kterých mluvil třeba atlan.
Můžete mi někdo poradit?
Máš tam (asi) ikonu Layers, jsou to takové 3 barevné překrývající-se čtverečky. Když na ni klikneš, tak vyleze seznam všech vrstev. A můžeš je zde taky zapínat/vypínat.
Píšu "asi", protože já používám (a vždy budu používat) poslední verzi Eagle předtím, než to láskyplně vzal do ruky Autodesk. Tak v těch nových verzích už to možná může vypadat jinak.

Když generuješ podklady pro výrobu tišťáku, tak si řekneš, které vrstvy chceš pro co použít. Takže třeba já občas vůbec nepoužívám pro potisk ty vrstvy, kde jsou texty typu R1, R2 atd. (jak to dělá drtivá většina lidí), ale pro potisk si vytvářím vlastní vrstvu, kam píšu smysluplné texty (např. "Speed", "FWD/REW") atd. Prostě hlavně to, co zajímá případného uživatele. A ne to, co zajímá osazovače, která má stejně lepší podklady před sebou na papíře nebo monitoru.

EDIT: Mezitím odpovědělo víc lidí, tak ten můj post už je celkem zbytečný.
Uživatelský avatar
Zdenek Valter
Příspěvky: 5460
Registrován: 9. 1. 2009, 5:16
Bydliště: Ústí n. L.

10. 1. 2021, 3:11

Ještě jednou vám chlapci děkuji!!
Hobbík - obráběč i 3D tiskař začátečník - strojní park je konečně instalován
Odpovědět

Zpět na „Ostatní software“