Polovodičové lasery
Myslím, že to bude záměrné omezení rozkmitu toho řídicího signálu.
U tohoto laseru píšou rozsah napětí řídicího PWM signálu 3.3-12V. Tak tam prostě flákli omezovač, kterým to snížili na stejnou hodnotu. Toho cca 2.5V je sice zdánlivě trochu nízko, ale ono to asi povede do nějakého analogového obvodu, a tak jim to zřejmě vyhoví.
Ten omezovač bude tvořen těmi dvěma hodně malými součástkami vedle té relativně velké ochranné diody. Bude to asi jenom odpor a zenerka nebo transil.
Takže bych čekal, že to bude OK.
Pokud bys skutečně chtěl zkusit použít elektroniku původního laseru na ten nový, tak bys musel vzít výstup té původní elektroniky a připojit ji až na laserovou diodu. Tj. obejít celou tu elektroniku nového laseru, která je tady přímo na těle laserové hlavy.
Zřejmě by se to dalo, ale stejně bych to nedělal. Není to zařízení zrovna za pětikorunu, a dalo by se mu snadno ublížit už třeba jen pájením.
Díky za fotky rozborky.
U tohoto laseru píšou rozsah napětí řídicího PWM signálu 3.3-12V. Tak tam prostě flákli omezovač, kterým to snížili na stejnou hodnotu. Toho cca 2.5V je sice zdánlivě trochu nízko, ale ono to asi povede do nějakého analogového obvodu, a tak jim to zřejmě vyhoví.
Ten omezovač bude tvořen těmi dvěma hodně malými součástkami vedle té relativně velké ochranné diody. Bude to asi jenom odpor a zenerka nebo transil.
Takže bych čekal, že to bude OK.
Pokud bys skutečně chtěl zkusit použít elektroniku původního laseru na ten nový, tak bys musel vzít výstup té původní elektroniky a připojit ji až na laserovou diodu. Tj. obejít celou tu elektroniku nového laseru, která je tady přímo na těle laserové hlavy.
Zřejmě by se to dalo, ale stejně bych to nedělal. Není to zařízení zrovna za pětikorunu, a dalo by se mu snadno ublížit už třeba jen pájením.
Díky za fotky rozborky.
Tak se mi ještě podařilo změřit napětí které jde na diodu, a je tam opravdu více, tedy je tam převodník. Naměřeno 4.33V.
Ta elektronika by asi šla obejít v klidu, pokud by se to navedlo(napájelo) z vrchu tam kde jsem to měřil. Ty vodiče jsou dost dlouhé, odhaduji, že by se to neprohřálo na diodu. Jen jestli to má nějaký význam.
S pozdravem
S pozdravem
Nemá. Nedělej to.
Nebezpečí není až tak teplota, ale laserové diody jsou dost háklivé na statiku.
Navíc bys tím nic nezískal. Výkon laseru je omezen driverem, který limituje proud do vlastní laserové diody. Takže bys dosáhl zhruba podobného výkonu, jako měl Tvůj starý laser. A to asi není cílem, ne?
Smysl by to mělo při nějakém srovnávacím měření, kdy bys třeba porovnával účinnost těch laserových diod.
Ale jinak bys tím nic nezískal.
Nebezpečí není až tak teplota, ale laserové diody jsou dost háklivé na statiku.
Navíc bys tím nic nezískal. Výkon laseru je omezen driverem, který limituje proud do vlastní laserové diody. Takže bys dosáhl zhruba podobného výkonu, jako měl Tvůj starý laser. A to asi není cílem, ne?
Smysl by to mělo při nějakém srovnávacím měření, kdy bys třeba porovnával účinnost těch laserových diod.
Ale jinak bys tím nic nezískal.
Zdravím všechny.
tak jsem dnes měl chvíli na drátování. tedy jsem to zprovoznil na frézi. Byl to jen dnes takový rychlý bastl, mám rozjetý kšeft na frézce, tak není moc času. Ale byl jsem zvědavý, tak jsem zabral šponu a chvilka zůstala.
Tak nějak to pálí. Neměl jsem opravdu moc času, tak to byla jen rychlovka. Měl jsem trochu problém to zaostřit, vlastně jsem to ani ještě nezaostřil tak jak bych chtěl.
https://photos.app.goo.gl/2E4rwi81jM38RJmX8
Na tu elektroniku jsem vytiskl krabičku, na stroji je to fakt rychle na prasáka připevněné. chci ji připevnit na ten modul, aby se to dalo celé sundat a schovat.
K pálení: Nejelo to na plný výkon, ale přesně nevím, našel jsem v PC nějaký géčko z minulých pokusů. Nebyl čas to číst, co jsem postřehl tak někde okolo S18000 F asi 1000 nebo 1500. Max S je 24000. Jako výsledek nic moc, není to poštelované, ale pálilo to dost do hloubky. Naměřeno až 1mm. dřevo smrk.
Pro dnešek vše, pokud najdu chvilku, zítra vyzkouším nachystat nějaké ty vektory a překližku atd. No a zkusit doštelovat.
Perun s Vámi a držte se.
tak jsem dnes měl chvíli na drátování. tedy jsem to zprovoznil na frézi. Byl to jen dnes takový rychlý bastl, mám rozjetý kšeft na frézce, tak není moc času. Ale byl jsem zvědavý, tak jsem zabral šponu a chvilka zůstala.
Tak nějak to pálí. Neměl jsem opravdu moc času, tak to byla jen rychlovka. Měl jsem trochu problém to zaostřit, vlastně jsem to ani ještě nezaostřil tak jak bych chtěl.
https://photos.app.goo.gl/2E4rwi81jM38RJmX8
Na tu elektroniku jsem vytiskl krabičku, na stroji je to fakt rychle na prasáka připevněné. chci ji připevnit na ten modul, aby se to dalo celé sundat a schovat.
K pálení: Nejelo to na plný výkon, ale přesně nevím, našel jsem v PC nějaký géčko z minulých pokusů. Nebyl čas to číst, co jsem postřehl tak někde okolo S18000 F asi 1000 nebo 1500. Max S je 24000. Jako výsledek nic moc, není to poštelované, ale pálilo to dost do hloubky. Naměřeno až 1mm. dřevo smrk.
Pro dnešek vše, pokud najdu chvilku, zítra vyzkouším nachystat nějaké ty vektory a překližku atd. No a zkusit doštelovat.
Perun s Vámi a držte se.
Dneska mi přišel do ruky další polovodičový laser z Číny. Myšleno celý "stroj", nejen laserová hlava.
Byl to asi tenhle v provedení 2.5W:
https://www.aliexpress.com/item/1005001762082734.html
Jeden kolega tady z fóra si to pořídil a měl s tím nějaký problém, tak se stavil.
Konstrukce neskutečně lehoučká, ale pro danou malou laserovou hlavu asi dostačující. Ta hlava je opravdu mrňavá, takže setrvačné síly budou velmi malé.
Vyplynuly z toho pro mě dva poznatky/překvapení:
Jednak že to řezalo fakt dost dobře. Takový výkon jsem skoro od 2.5W nečekal. Myšleno ve srovnání s mým laserem 5.5W. Takže dost dobré, řekl bych.
A to jsme to ještě měli zaostřeno na dost dlouhou ohniskovou vzdálenost.
No a pak jedna záhada.
Já mám na své frézce ovládanou osu Z, takže moje nastavení a g-kódy pracují i s osou Z.
Tady osa Z není. Což by ale samozřejmě nemělo vadit, řídicí elektronika při případném posunu v Z prostě bude generovat pulzy, které nepovedou nikam.
Jenže ouha - ono to tak není. Když se jakkoli sáhlo na osu Z, tak LaserGRBL zamrzl. A mi není jasné, proč.
Poznámka: správně to asi mělo znít "nebylo mi to jasné". Teď, když to píšu, tak mě napadlo, že on si možná do výchozí polohy osy Z dosadil nějakou náhodnou počáteční nesmyslnou hodnotu. A pak by to zamrznutí vlastně nebylo zamrznutím, ale snažil se jet z nějaké obrovské náhodné polohy na nulu.
Každopádně mě trochu mrzí, že si dotyčný ten laser hned zase odvezl. Docela by se mi líbilo si to chvilku v klidu vyzkoušet a oměřit.
Škoda, že mě nenapadlo aspoň zjistit tvar výstupního paprsku.
Ale o to možná kolegu dodatečně požádám, aby to zkusil on.
Byl to asi tenhle v provedení 2.5W:
https://www.aliexpress.com/item/1005001762082734.html
Jeden kolega tady z fóra si to pořídil a měl s tím nějaký problém, tak se stavil.
Konstrukce neskutečně lehoučká, ale pro danou malou laserovou hlavu asi dostačující. Ta hlava je opravdu mrňavá, takže setrvačné síly budou velmi malé.
Vyplynuly z toho pro mě dva poznatky/překvapení:
Jednak že to řezalo fakt dost dobře. Takový výkon jsem skoro od 2.5W nečekal. Myšleno ve srovnání s mým laserem 5.5W. Takže dost dobré, řekl bych.
A to jsme to ještě měli zaostřeno na dost dlouhou ohniskovou vzdálenost.
No a pak jedna záhada.
Já mám na své frézce ovládanou osu Z, takže moje nastavení a g-kódy pracují i s osou Z.
Tady osa Z není. Což by ale samozřejmě nemělo vadit, řídicí elektronika při případném posunu v Z prostě bude generovat pulzy, které nepovedou nikam.
Jenže ouha - ono to tak není. Když se jakkoli sáhlo na osu Z, tak LaserGRBL zamrzl. A mi není jasné, proč.
Poznámka: správně to asi mělo znít "nebylo mi to jasné". Teď, když to píšu, tak mě napadlo, že on si možná do výchozí polohy osy Z dosadil nějakou náhodnou počáteční nesmyslnou hodnotu. A pak by to zamrznutí vlastně nebylo zamrznutím, ale snažil se jet z nějaké obrovské náhodné polohy na nulu.
Každopádně mě trochu mrzí, že si dotyčný ten laser hned zase odvezl. Docela by se mi líbilo si to chvilku v klidu vyzkoušet a oměřit.
Škoda, že mě nenapadlo aspoň zjistit tvar výstupního paprsku.
Ale o to možná kolegu dodatečně požádám, aby to zkusil on.
Přesně tento Totem mám i já, jen jsem na něj dal tu údajnou 30w hlavu, jsem s ním spokojen, ale Z osu jsem nezkoušel, tak jak bude chvilka mohu vyzkoušet. Ona ta elektronika má i výstup na osu Z, pokud si dobře vzpomínám, tak by to asi mohlo být jak říkáš.
https://photos.app.goo.gl/ncnaf1EfwokUxC8YA
Zatím jsem sice toho moc nenapálil, jsem ve stádiu pokusu kolik na co jaký výkon apod. Ona ta hlava jako že pálí slušně, tak když zkouším třeba obrázek tak je to buď hodně nebo málo a tak podobně. Nakonec se mi to povede, ale jsem debil a zapomenu si zapsat hodnoty, tak za dva dny zase zkouším, no prostě jsem vůl. Příště se snad polepším, už jsem si na to koupil sešit.
Perun s Vámi

https://photos.app.goo.gl/ncnaf1EfwokUxC8YA
Zatím jsem sice toho moc nenapálil, jsem ve stádiu pokusu kolik na co jaký výkon apod. Ona ta hlava jako že pálí slušně, tak když zkouším třeba obrázek tak je to buď hodně nebo málo a tak podobně. Nakonec se mi to povede, ale jsem debil a zapomenu si zapsat hodnoty, tak za dva dny zase zkouším, no prostě jsem vůl. Příště se snad polepším, už jsem si na to koupil sešit.
Perun s Vámi
Fajn, žes napsal.
Napřed tip na výraznou finanční úsporu: abys nemusel kupovat drahý sešit (a navíc si zabírat místo na stole), tak LaserGRBL má interní jednoduchou databázi, kam se dají psát zjištěné parametry pro jednotlivé materiály. Menu Grbl -> Materiály. Prostě úspory značné, a to se vyplatí (jak by řekl Horst Fuchs).
Já to ale nepoužívám a píšu si to do textového souboru.
Už jsi prosím ten laser rozchodil k plné spokojenosti?
A pokud ano - mohl by ses prosím podělit se zkušenostmi co a jak rychle to řízne?
A pokud bys změřil reálný odběr modulu, tak to by bylo super. Při těch měřeních, které jsi dělal v únoru, co vycházelo velmi podivně. A to pomíjím fakt, že jsi to podle fotky měřil měřákem na rozsahu do 10A a naměřil jsi tam 12.58A. Takže tam bude si něco špatně.
A pokud bys měl obzvlášť dobrou náladu, tak pěkně prosím změř ještě tvar výstupního paprsku.
Laser nechej zaostřený tak jak máš, ale celou tu mechaniku zvedni a namiř proti nějaké světlé stěně třeba 1-3 metry daleko. Na té stěně to namaluje velký obdélník, protože paprsek se rozbíhá. Hustota výkonu tam už bude velmi nízká a ničemu to neublíží.
No a podstatná informace je tvar té stopy (jestli je to ostrý obdélník nebo třeba ovál) a hlavně poměr stran toho obdélníku.
Pokud bys na to našel čas a změřil, tak děkuji předem.
*****************
Ještě z jiné oblasti: tomu člověku, co jsem tu měl ten jeho laser, po startu naskočily jako výchozí polohy os nějaké nesmysly. Většinou to bylo zřejmě něco jako MAX_INT (tedy 2 147 483 647). Ale myslím, že ani to nebylo pravidlem a někdy tam bylo něco jiného.
Mně to na mém GRBL + LaserGRBL nedělá. Chtělo by to zjistit, odkud se to bere. Jestli se LaserGRBL snaží přečíst výchozí polohu z desky (tedy z GRBL), nebo jestli je to naopak něco, co se snaží té desce vnutit. V prvním případě by to byl problém GRBL, ve druhém pak LaserGRBL.
Přitom GRBL i LaserGRBL použil stejný, jako mám já.
Divné a hodné zkoumání.
Napřed tip na výraznou finanční úsporu: abys nemusel kupovat drahý sešit (a navíc si zabírat místo na stole), tak LaserGRBL má interní jednoduchou databázi, kam se dají psát zjištěné parametry pro jednotlivé materiály. Menu Grbl -> Materiály. Prostě úspory značné, a to se vyplatí (jak by řekl Horst Fuchs).
Já to ale nepoužívám a píšu si to do textového souboru.
Už jsi prosím ten laser rozchodil k plné spokojenosti?
A pokud ano - mohl by ses prosím podělit se zkušenostmi co a jak rychle to řízne?
A pokud bys změřil reálný odběr modulu, tak to by bylo super. Při těch měřeních, které jsi dělal v únoru, co vycházelo velmi podivně. A to pomíjím fakt, že jsi to podle fotky měřil měřákem na rozsahu do 10A a naměřil jsi tam 12.58A. Takže tam bude si něco špatně.
A pokud bys měl obzvlášť dobrou náladu, tak pěkně prosím změř ještě tvar výstupního paprsku.
Laser nechej zaostřený tak jak máš, ale celou tu mechaniku zvedni a namiř proti nějaké světlé stěně třeba 1-3 metry daleko. Na té stěně to namaluje velký obdélník, protože paprsek se rozbíhá. Hustota výkonu tam už bude velmi nízká a ničemu to neublíží.
No a podstatná informace je tvar té stopy (jestli je to ostrý obdélník nebo třeba ovál) a hlavně poměr stran toho obdélníku.
Pokud bys na to našel čas a změřil, tak děkuji předem.
*****************
Ještě z jiné oblasti: tomu člověku, co jsem tu měl ten jeho laser, po startu naskočily jako výchozí polohy os nějaké nesmysly. Většinou to bylo zřejmě něco jako MAX_INT (tedy 2 147 483 647). Ale myslím, že ani to nebylo pravidlem a někdy tam bylo něco jiného.
Mně to na mém GRBL + LaserGRBL nedělá. Chtělo by to zjistit, odkud se to bere. Jestli se LaserGRBL snaží přečíst výchozí polohu z desky (tedy z GRBL), nebo jestli je to naopak něco, co se snaží té desce vnutit. V prvním případě by to byl problém GRBL, ve druhém pak LaserGRBL.
Přitom GRBL i LaserGRBL použil stejný, jako mám já.
Divné a hodné zkoumání.
Ahoj,
nemá tu někdo zkušenosti s laserem NEJE 30W a řízením přes marlin, konkrétně deska Bigtreetech SKR 1.4 Turbo.
Ve zkratce mi jde primárně o PWM signál. Na této desce je pwm signál spínaný na - a laser chce +.
Rozepíšu to více navečer, až bude čas.
nemá tu někdo zkušenosti s laserem NEJE 30W a řízením přes marlin, konkrétně deska Bigtreetech SKR 1.4 Turbo.
Ve zkratce mi jde primárně o PWM signál. Na této desce je pwm signál spínaný na - a laser chce +.
Rozepíšu to více navečer, až bude čas.
Polarita se nedá změnit, ale dá se invertovat logika, ale když pak zapínáš desku, tak ti laser pálí, dokud nenaskočí systém.
Jelikož na desce mám už jenom jeden funkční mosfet, tak si nemůžu ani spínat napájení do laseru, aby se zapnulo až po naběhnutí marlinu.
Udělal jsem si invertor přes tranzistor, ale přijde mi že nemám konzistentní signál, a lítá mi tam nějaký ruch.
Jelikož na desce mám už jenom jeden funkční mosfet, tak si nemůžu ani spínat napájení do laseru, aby se zapnulo až po naběhnutí marlinu.
Udělal jsem si invertor přes tranzistor, ale přijde mi že nemám konzistentní signál, a lítá mi tam nějaký ruch.
A jak tvrdý ten výstup invertoru máš?
Tady by se asi víc hodil nějaký invertor s push-pull výstupem. Tedy nejsnadněji nějaký integráč třeba z řady 74HCxx.
Nebo si tam dej to nejjednodušší - mechanický vypínač na napájení laseru.
Navíc je to to nejbezpečnější řešení, kdy to zaručeně neblikne v nevhodném okamžiku.
Tady by se asi víc hodil nějaký invertor s push-pull výstupem. Tedy nejsnadněji nějaký integráč třeba z řady 74HCxx.
Nebo si tam dej to nejjednodušší - mechanický vypínač na napájení laseru.
Navíc je to to nejbezpečnější řešení, kdy to zaručeně neblikne v nevhodném okamžiku.
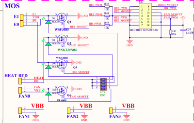
Schéma jak jsou zapojené mosfety na SKR1.4T desce je v příloze a ten invertor jsem udělal dle tohodle článku https://blog.eccentricworkshop.com/grbl ... r-circuit/. Třeba existuje lepší řešení, moc se v tom nevyznám (napadlo mě ještě to zkusit přes nějaký rychlý optočlen, ale třeba to je taky blbost).
Jak zapojit správně PWM pro NEJE lasery mají číňani popsáno zde, ale nejsem z toho úplně nejmoudřejšíhttps://wiki.nejetool.com/lib/exe/fetch ... je_pwm.doc
https://wiki.nejetool.com/doku.php?id=l ... e_406030w]
Mechanický vypínač přidám, bude to určitě bezpečnější.
Každopádne to je zvláštní, jednou mi to 3mm březovou překližku prořízne na dva přejezdy 200mm/min 100% výkonu a jindy nestačí ani 3 a furt tam jsou kousky nedořízlé.
A ještě teda přidávám taky fotku toho mého DIY stroje, kdybych věděl co s tím bude sraní to celé nakreslit, vytisknout a sestavit, tak jsem si radši koupil něco od číňana
Jak zapojit správně PWM pro NEJE lasery mají číňani popsáno zde, ale nejsem z toho úplně nejmoudřejšíhttps://wiki.nejetool.com/lib/exe/fetch ... je_pwm.doc
https://wiki.nejetool.com/doku.php?id=l ... e_406030w]
Mechanický vypínač přidám, bude to určitě bezpečnější.
Každopádne to je zvláštní, jednou mi to 3mm březovou překližku prořízne na dva přejezdy 200mm/min 100% výkonu a jindy nestačí ani 3 a furt tam jsou kousky nedořízlé.
A ještě teda přidávám taky fotku toho mého DIY stroje, kdybych věděl co s tím bude sraní to celé nakreslit, vytisknout a sestavit, tak jsem si radši koupil něco od číňana