Schema zdroje

Odpovědět
Usoun
Příspěvky: 8
Registrován: 17. 11. 2012, 5:23

25. 1. 2013, 8:30

Zdravím. Neměl by někdo z vás schema na zdroj 45V/7A? Konkrétně http://cncshop.cz/ps100-350-napajeci-zdroje-100-500w" onclick="window.open(this.href);return false;, nebo jiná alternativa. Děkuju předem :)
Uživatelský avatar
packa
Příspěvky: 7157
Registrován: 7. 2. 2007, 6:42
Bydliště: Královehradecký kraj

25. 1. 2013, 8:43

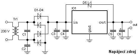
vždyt tam jsou jen dva gréce za nimi kondenzátory a pro 512 voltovou větev stabilizátor 7812 nic víc
Usoun
Příspěvky: 8
Registrován: 17. 11. 2012, 5:23

25. 1. 2013, 8:46

packa píše:vždyt tam jsou jen dva gréce za nimi kondenzátory a pro 512 voltovou větev stabilizátor 7812 nic víc
Tento zdroj jsem na vlastní oči neviděl a obrázkům nevěřím. Schema by bylo lepší
Uživatelský avatar
packa
Příspěvky: 7157
Registrován: 7. 2. 2007, 6:42
Bydliště: Královehradecký kraj

25. 1. 2013, 8:55

prostě trafo - usměrnovač - kondenzátor
u větve 12v navíc stabilizator
zdroj.gif
zdroj.gif (2.62 KiB) Zobrazeno 6446 x
vždyt to máš i v popisu u toho zdroje
gnat
Příspěvky: 985
Registrován: 24. 2. 2009, 9:14
Bydliště: doma
Kontaktovat uživatele:

25. 1. 2013, 12:59

Jenom upřesním:
1. ta 12V větev musí mít vlastní vinutí, při napájení z té 45V větve by ta 7812 nebyla příliš happy
2. při tomhle příkonu už by to chtělo řešit měkký náběh zdroje (minimálně termistorem na primáru)
3. pokud potřebuješ schema na takovéhle základní věci, tak si to radši nech od někoho udělat
SABLE-2015
Uživatelský avatar
uhy
Příspěvky: 207
Registrován: 15. 10. 2010, 7:38
Bydliště: levice

26. 1. 2013, 6:33

Gnat, s prepáčením v bode 3 s tebou nesúhlasím, najviac radosti my urobí ak sa mi podarí vec o ktorej som nevedel ani že je možná, každý má svoje hranice a toto fórum tie moje úspešne rozširuje. Ak som tvoju radu pochopil zle tak prepáč za reakciu, s elektrikou samozrejme nie sú žarty.
Uživatelský avatar
Hades
Příspěvky: 1196
Registrován: 11. 10. 2012, 10:59
Bydliště: Praha; Mimoň

26. 1. 2013, 6:53

To: uhy

to zapojení, kterí sem dal "packa" je běžné katalogové zapojení, které najdeš kdekoliv na Internetu...
( https://www.google.cz/search?q=7812+dat ... 80&bih=647" onclick="window.open(this.href);return false; )

to, co napsal "gnat" v bodu 3.) je naprostá pravda...

ale pokud jsem špatně pochopil tvoji odpověď, omlouvám se
Uživatelský avatar
uhy
Příspěvky: 207
Registrován: 15. 10. 2010, 7:38
Bydliště: levice

26. 1. 2013, 8:42

Hades, samozrejme máš pravdu toto je uplne zakladne zapojenie ale ak má chut sa niečo naučiť hovorím do toho, možno sú oblasti v ktorých by ostatných schoval do vrecka,
Niekedy sa aj uplne jednoduche veci hladajú tažko pokial nepoznáš "správne zaklinadlo" :)
Uživatelský avatar
robokop
Site Admin
Příspěvky: 23275
Registrován: 10. 7. 2006, 12:12
Bydliště: Praha
Kontaktovat uživatele:

26. 1. 2013, 10:40

mozna tim chteli jen rict ze to je tak zakladni a obecne ze jsi si to mohl na netu najit behem vterim misto hodin cekani zde na odpoved a stale nechapou proc jsi to tak neudelal
(ja taky ne)
Vsechna prava na chyby vyhrazena (E)
Uživatelský avatar
uhy
Příspěvky: 207
Registrován: 15. 10. 2010, 7:38
Bydliště: levice

27. 1. 2013, 8:00

ok, suhlas myslím že to nema cenu dalej rozoberať, možno to Usoun časom objasní.
Usoun
Příspěvky: 8
Registrován: 17. 11. 2012, 5:23

28. 1. 2013, 9:18

packa píše:prostě trafo - usměrnovač - kondenzátor
u větve 12v navíc stabilizator
zdroj.gif
vždyt to máš i v popisu u toho zdroje
Super, 7812ctku snad zapojí každý....Opravdu mě dojímá, když tu člověk něco potřebuje a vždycky se najdou tací, kteří než se zamysleli nad tím, co člověk vlastně říkal, hned napíšou, jak je to základní apod....Mě se jedná o přesné zapojení toho zdroje...Ví snad někdo z vás, co tu poučují, jaká je tam filtrace? Jak primáru tak sekundáru? (pro rýpali pozn. ano, vypočítat se to dá ;-)) A na dotaz, proč radši čekám na odpověď zde, než abych si to našel, je odpověď jednoduchá. Ráno odjíždím na poruchy, večer se vracím. Co je "rychlejší"? Požádat zde o pomoc a večer nebo na druhý den si to přečíst, nebo po chvilkách prohledávat google? Děkuji mnohokrát :)
mito
Příspěvky: 108
Registrován: 4. 3. 2009, 7:08
Bydliště: Žilina

15. 2. 2013, 9:15

...Mě se jedná o přesné zapojení toho zdroje...

Podľa teba si máme ten zdroj kúpiť a spraviť ti z neho schému alebo ti ho pekne navrhnúť s výpočtami, najlepšie aj s plošákom alebo o čo ti ide ?..... naozaj sú to základy pokiaľ ich neovládaš ani nie si ochotný si nájsť na webe alebo v knihách.... tak si ten zdroj kúp
Odpovědět

Zpět na „Ostatní elektronika“