EAGLE PCB Rady začátečníkovi
- Zdenek Valter
- Příspěvky: 5458
- Registrován: 9. 1. 2009, 5:16
- Bydliště: Ústí n. L.
Zkoušel jsme si nainstalovat Eagle na PCB a zjišťuju, že je to pro mne celkem nepochopitelné.
1. Nedokážu si vytvořit schéma
2. nenašel jsem knihovnu s klasickými a výkonovými odpory, kondenzátory.
Atd atd.
1. Nedokážu si vytvořit schéma
2. nenašel jsem knihovnu s klasickými a výkonovými odpory, kondenzátory.
Atd atd.
Hobbík - obráběč i 3D tiskař začátečník - strojní park je konečně instalován
No jo, je to balík. Musíš se to naučit, jako cokoliv jiného.
Tady můžeš začít.
http://paja-trb.cz/eagle/eagle_navod_2.html" onclick="window.open(this.href);return false;
Tady můžeš začít.
http://paja-trb.cz/eagle/eagle_navod_2.html" onclick="window.open(this.href);return false;
- Zdenek Valter
- Příspěvky: 5458
- Registrován: 9. 1. 2009, 5:16
- Bydliště: Ústí n. L.
Díky za radu!popopepe píše:No jo, je to balík. Musíš se to naučit, jako cokoliv jiného.
Tady můžeš začít.
http://paja-trb.cz/eagle/eagle_navod_2.html" onclick="window.open(this.href);return false;
Hobbík - obráběč i 3D tiskař začátečník - strojní park je konečně instalován
- Zdenek Valter
- Příspěvky: 5458
- Registrován: 9. 1. 2009, 5:16
- Bydliště: Ústí n. L.
No už jsem narazil - asi rozdíl ve verzích.popopepe píše:Prozkoumej ty stránky, je tam řada knihoven, a kompletní návod, jak na to.
Nemůžu přijít na to jak mám dát součástku z knihovny do schematu.
Z návodu jsem to nepochopil
Jinak opravdu díky na odkazu jsou opravdu rozumné knihovny.
Hobbík - obráběč i 3D tiskař začátečník - strojní park je konečně instalován
Když víš, že to jsou rozumné knihovny, tak do nich asi umíš vlézt. Tak kde je problém?Zdenek Valter píše:Nemůžu přijít na to jak mám dát součástku z knihovny do schematu.
Klikneš na ikonu "Add" (vypadá jako symbol logického hradla), vybereš si knihovnu, v ní příslušný prvek a dáš OK.
Teď budeš mít ten prvek přilepený na kurzoru myši, tak ho umístíš kam chceš a klinutím vložíš do schematu. Klávesou ESC ho z toho kurzou myši zase odpojíš.
Jinak napřed si musíš vybrat knihovny, které se ti budou nabízet pří výběru součástek, v menu volbou Library -> Use.
- Zdenek Valter
- Příspěvky: 5458
- Registrován: 9. 1. 2009, 5:16
- Bydliště: Ústí n. L.
Jo už jsem na to přišel. To víš problémy mezi židlí a klávesnicí.Mex píše:Když víš, že to jsou rozumné knihovny, tak do nich asi umíš vlézt. Tak kde je problém?Zdenek Valter píše:Nemůžu přijít na to jak mám dát součástku z knihovny do schematu.
Klikneš na ikonu "Add" (vypadá jako symbol logického hradla), vybereš si knihovnu, v ní příslušný prvek a dáš OK.
Teď budeš mít ten prvek přilepený na kurzoru myši, tak ho umístíš kam chceš a klinutím vložíš do schematu. Klávesou ESC ho z toho kurzou myši zase odpojíš.
Jinak napřed si musíš vybrat knihovny, které se ti budou nabízet pří výběru součástek, v menu volbou Library -> Use.
Dík!
Hobbík - obráběč i 3D tiskař začátečník - strojní park je konečně instalován
- Zdenek Valter
- Příspěvky: 5458
- Registrován: 9. 1. 2009, 5:16
- Bydliště: Ústí n. L.
Ješte dotaz
je nějaký úzus pro malování zemí popřípadě společných potenciálů napájení - respektive je ta zem či vcc součástí nějaké knihovny a mám ji hledat, nebo to musím propojit pomocí wire?
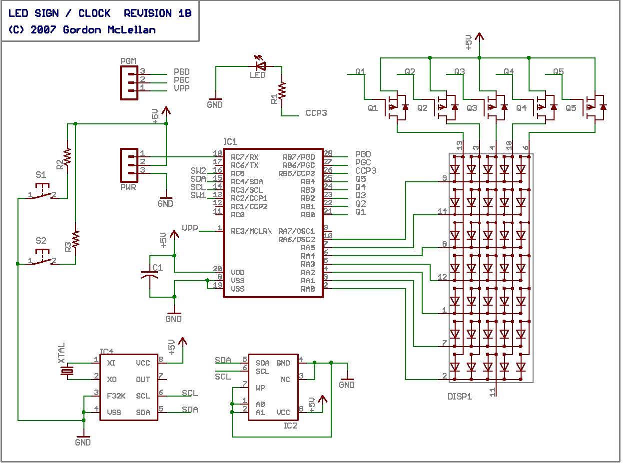
Tady na obrázku asi taky z Eagle to asi jde.
je nějaký úzus pro malování zemí popřípadě společných potenciálů napájení - respektive je ta zem či vcc součástí nějaké knihovny a mám ji hledat, nebo to musím propojit pomocí wire?
Tady na obrázku asi taky z Eagle to asi jde.
Hobbík - obráběč i 3D tiskař začátečník - strojní park je konečně instalován
jj, supply1 a supply2. Jinak se dají i propojovat "vodiče" tím, že jim dáš stejné jméno, viz. třeba ty Q1, Q2 atd. na tvém obrázku (a když chceš jméno umístit do schematu, je tam na to funkce Label - u S1 a S2 se na ní nějak zapomnělo
). Na stejném principu se ti i automaticky zapojují supply nožičky na některých integráčích.
mimooborová naplavenina • kolowratský zázrak™ • NPS • GCU • HirthCalc • ncDP.ino
- Zdenek Valter
- Příspěvky: 5458
- Registrován: 9. 1. 2009, 5:16
- Bydliště: Ústí n. L.
Já jsem nějak nepochopil Tvou odpověď - "supply" je součástí nějaké knihovny?Thomeeque píše:jj, supply1 a supply2. Jinak se dají i propojovat "vodiče" tím, že jim dáš stejné jméno, viz. třeba ty Q1, Q2 atd. na tvém obrázku (a když chceš jméno umístit do schematu, je tam na to funkce Label - u S1 a S2 se na ní nějak zapomnělo). Na stejném principu se ti i automaticky zapojují supply nožičky na některých integráčích.
Máš případně vzor?
PS: to je obrázek z NETu jako příklad - ten jsem nekreslil
Hobbík - obráběč i 3D tiskař začátečník - strojní park je konečně instalován
- Zdenek Valter
- Příspěvky: 5458
- Registrován: 9. 1. 2009, 5:16
- Bydliště: Ústí n. L.
Dík - hloupého kopni !! A nejlépe dvakrátThomeeque píše:supply1 a supply2 jsou knihovny s napájecími symboly:
Hobbík - obráběč i 3D tiskař začátečník - strojní park je konečně instalován
- Zdenek Valter
- Příspěvky: 5458
- Registrován: 9. 1. 2009, 5:16
- Bydliště: Ústí n. L.
Další trouble - při přepnutí ze schematu do boardu se nic neobjeví a při vypsání Erc mi napíše, že schema a board jsou nekonzistentní. V detailu mi to hlásí že součástky nejsou na boardu nalezeny "Parts XXX not found in board"......
V manuálu jsem nic k tomu nenašel. V helpu píšou to co vlasně už vím.
Nicméně jak problém odstranit?
Je mi to divné, vždyť jsme přidával součástky z knihovny, které měly definovaný jak package tak symbol.
Ještě podotýkám, že jsem kreslil schema bez boardu.
V manuálu jsem nic k tomu nenašel. V helpu píšou to co vlasně už vím.
Nicméně jak problém odstranit?
Je mi to divné, vždyť jsme přidával součástky z knihovny, které měly definovaný jak package tak symbol.
Ještě podotýkám, že jsem kreslil schema bez boardu.
Hobbík - obráběč i 3D tiskař začátečník - strojní park je konečně instalován
Možná jsi někdy v průběhu tvorby ten brd omylem vytvořil a zavřel.. ale to by ti pak mělo signalizovat, že kreslíš schema bez otevřeného boardu (žlutočerný pruh nahoře), je to divný. Zkus to s novym schematem. A jestli u tvojeho schematu teď nějaký board existuje, tak ho smaž a zkus taky znova, ale to jsi asi zkoušel.. Jestli chceš, postni to schema sem (nebo SZ), zkusim, co to udělá u mě.
mimooborová naplavenina • kolowratský zázrak™ • NPS • GCU • HirthCalc • ncDP.ino
