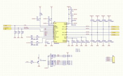
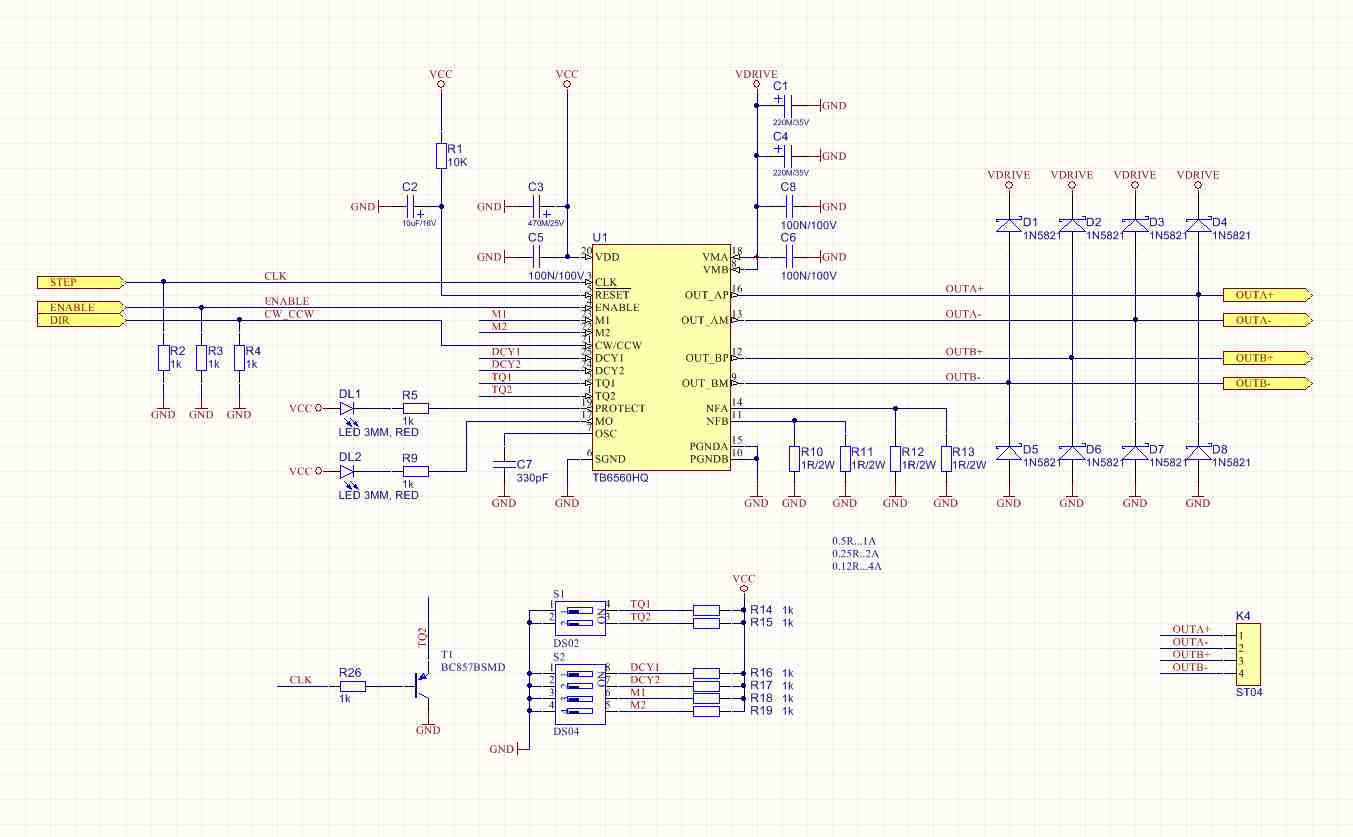
Driver TB6560

Sekce se vypíná, inzerujte v našem novém bazaru https://www.strojirenstvi.cz/bazar .


Vyžadujeme: !!! prodejní cenu !!! nasledné smlouvání o ceně je přípustné. Smysluplný, výstižný a nejlépe stručný popis zboží. Doporučená je kvalitní čitelná fotografie. Zakazujeme: !!! Nabízet zboží pocházející z trestné činosti !!! Pomlouvat zboží, zesměšňovat cenu, nebo prodejce. Inzerovat s odkazem na komunikaci mimo forum (e-mail, telefon a podobne) vyjma bazaru na www.strojirenstvi.cz/bazar. Nesplnění podmínek vede k okamžitému smazání inzerátu, v krajním případě k BANu. Aukce vyjma Holandské dražby je zde přísně zapovězena!
Kupujici vzdy musi nejprve reagovat verejne do vlakna a az pote psat soukromou zpravu. Jde o to aby bylo verejne jasne kdo byl prvnim zajemcem.
Zamknutí/odemknutí inzerátu, smazání a moderaci administruje Ben Ash
Pravidla fóra
Sekce se vypíná, inzerujte v našem novém bazaru https://www.strojirenstvi.cz/bazar .


Vyžadujeme: !!! prodejní cenu !!! nasledné smlouvání o ceně je přípustné. Smysluplný, výstižný a nejlépe stručný popis zboží. Doporučená je kvalitní čitelná fotografie. Zakazujeme: !!! Nabízet zboží pocházející z trestné činosti !!! Pomlouvat zboží, zesměšňovat cenu, nebo prodejce. Inzerovat s odkazem na komunikaci mimo forum (e-mail, telefon a podobne) vyjma bazaru na www.strojirenstvi.cz/bazar. Nesplnění podmínek vede k okamžitému smazání inzerátu, v krajním případě k BANu. Aukce vyjma Holandské dražby je zde přísně zapovězena!
Kupujici vzdy musi nejprve reagovat verejne do vlakna a az pote psat soukromou zpravu. Jde o to aby bylo verejne jasne kdo byl prvnim zajemcem.
Zamknutí/odemknutí inzerátu, smazání a moderaci administruje Ben Ash
Odpovědět
petemk
Příspěvky: 1
Registrován: 22. 3. 2012, 8:33

20. 10. 2015, 1:27

Mám tu 5ks plošných spojů pro driver s TB6560AHQ. Prodám 1ks za 75Kč plus doprava.
PCB:
driverKM_PCB.jpg
Schema:
driverKM_Top-schema.jpg
Osazovak:
driverKM_Top-osazovakzm.jpg
Osazeno:
driverKM_osazena-300x225.jpg
driverKM_osazena-300x225.jpg (15.26 KiB) Zobrazeno 723 x
Odpovědět

Zpět na „Prodej“