FreeCAD_FEM_neboli_MKP

CAD software, shareware, freeware
Odpovědět
Uživatelský avatar
bobik
Příspěvky: 4556
Registrován: 11. 12. 2007, 7:48
Bydliště: Okres Klatovy

26. 2. 2016, 6:47

Zdravím

Většina z vás už něco o FreeCADu ví. Je to docela slibně se rozvíjející CAD/CAM/CAE ... systém pod svobodnou licencí. Dneska bych vám chtěl ukázat, že modul na výpočty namáhání dílů metodou konečných prvků je docela použitelný.
Koho to zajímá, tak si stáhněte poslední vývojovou verzi.
https://github.com/FreeCAD/FreeCAD/releases
Ukáži vám jednoduchý výpočet vetknutého ocelového nosníku o rozměrech 10x10x100 zatíženého u konce silou 100N. A protože mi nejdou vkládat obrázky, zapakoval jsem je a snad to z toho pochopíte. Chtěl jsem k jednotlivým obrázkům napsat komentáře, ale prostě se budete muset obejít bez nich.
U obrázku 02 je zobrazen moc důležitý postup, před klikem na A musíte mít označen ve stromě díl. Je to prkotina, ale trvalo mi dlouho, než jsem na ní přišel. V podstatě je to ve filozofii FreeCADu, napřed označit geometrii a pak vybrat příkaz.
Jinak klasickým výpočtem je maximální průhyb nosníku 0,191mm.
Uživatelský avatar
Thomeeque
Příspěvky: 9525
Registrován: 30. 1. 2012, 10:20
Bydliště: Mimo ČR

26. 2. 2016, 8:27

Stahne se mi to jako prázdný soubor (velikost 0B), můžeš dočasně hodit třeba sem: http://uschovna.cz/, plz? Dík, T.
mimooborová naplavenina • kolowratský zázrak™ • NPS • GCU • HirthCalc • ncDP.ino
Uživatelský avatar
bobik
Příspěvky: 4556
Registrován: 11. 12. 2007, 7:48
Bydliště: Okres Klatovy

26. 2. 2016, 8:42

Uživatelský avatar
robokop
Site Admin
Příspěvky: 23276
Registrován: 10. 7. 2006, 12:12
Bydliště: Praha
Kontaktovat uživatele:

27. 2. 2016, 8:17

obrazky uz by meli makat
muzes to aktualizovat
Vsechna prava na chyby vyhrazena (E)
Uživatelský avatar
Thomeeque
Příspěvky: 9525
Registrován: 30. 1. 2012, 10:20
Bydliště: Mimo ČR

27. 2. 2016, 11:18

Ahoj, díky, zkusil jsem, podařilo se, zajímavý bylo, že mi to hodilo trochu jiný výsledky. Pak jsem si všiml, že mesh byl složen z menšího počtu polygonů, než u tebe, tak asi proto. Schválně zkusim to samý v F360, jak si to bude podobný.
mimooborová naplavenina • kolowratský zázrak™ • NPS • GCU • HirthCalc • ncDP.ino
Uživatelský avatar
bobik
Příspěvky: 4556
Registrován: 11. 12. 2007, 7:48
Bydliště: Okres Klatovy

28. 2. 2016, 10:29

Tak to zkusím ještě jednou.
Přílohy
Další výsledek stejného výpočtu, jen velikost buňky sítě je 1mm. Vidíte, že vypočtená deformace je skoro stejná.
Další výsledek stejného výpočtu, jen velikost buňky sítě je 1mm. Vidíte, že vypočtená deformace je skoro stejná.
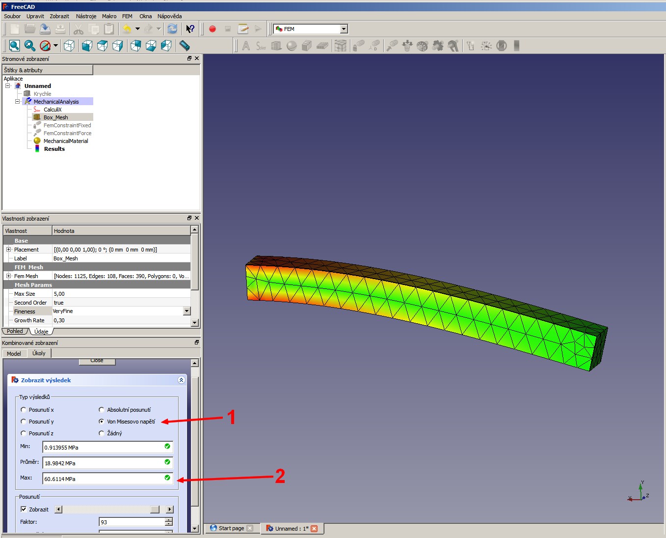
Zbrazíme si napětí v dílu. Doufám, že autoři taky zobrazí stupnici napětí dle barvy a že se bude moci ořezávat zobrazení dle zvoleného rozsahu napětí.
Zbrazíme si napětí v dílu. Doufám, že autoři taky zobrazí stupnici napětí dle barvy a že se bude moci ořezávat zobrazení dle zvoleného rozsahu napětí.
Po výpočtu porohlížíme výsledky. V pravém dolním rohu modelového prostoru máme zobrazeny směry X/Y/Z. Nás zajímá deformace ve směru y. Zaškrtneme si ho v dialogovém okně a vidíme maximální deformaci  0,2. Po zašrtnutí zobrazit posunutí si můžeme v měřítku zobrazit deformaci dílu.
Po výpočtu porohlížíme výsledky. V pravém dolním rohu modelového prostoru máme zobrazeny směry X/Y/Z. Nás zajímá deformace ve směru y. Zaškrtneme si ho v dialogovém okně a vidíme maximální deformaci 0,2. Po zašrtnutí zobrazit posunutí si můžeme v měřítku zobrazit deformaci dílu.
Máme vše připraveno na výpočet. 1 - označíme ve stromu CalkulX. 2 - klikneme na ikonu kompletního výpočtu. Při nastavení velikosti buňky sítě 5 bude výpočet velice rychlý, při velikosti 1 už znatelně pomalejší - dle výkonu vašeho počítače.
Máme vše připraveno na výpočet. 1 - označíme ve stromu CalkulX. 2 - klikneme na ikonu kompletního výpočtu. Při nastavení velikosti buňky sítě 5 bude výpočet velice rychlý, při velikosti 1 už znatelně pomalejší - dle výkonu vašeho počítače.
Zadáme materiál nosníku. 1 - klikneme na ikonu koule. 2 - rozbalíme menu a vybereme ocel . 3 -OK
Zadáme materiál nosníku. 1 - klikneme na ikonu koule. 2 - rozbalíme menu a vybereme ocel . 3 -OK
2 - Vyberemu druhou čelní plochu nosníku.  3 - zadáme zatížení 100N. 4 - vybereme směr působení síly. 5 - potvrdíme OK.
2 - Vyberemu druhou čelní plochu nosníku. 3 - zadáme zatížení 100N. 4 - vybereme směr působení síly. 5 - potvrdíme OK.
1 - Klikneme na ikonu pro zadání síly.
1 - Klikneme na ikonu pro zadání síly.
Ukotvíme jednu stranu nosníku, v našem případě počítáme vetknutý nosník. 1 - klikneme na ikonu se zámkem. 2 - označíme plochu na nosníku.3 -  potvrdíme výběr OK.
Ukotvíme jednu stranu nosníku, v našem případě počítáme vetknutý nosník. 1 - klikneme na ikonu se zámkem. 2 - označíme plochu na nosníku.3 - potvrdíme výběr OK.
Pohled na vysíťovaný díl.
Pohled na vysíťovaný díl.
Vyskočí toto dialogové okno vysíťování dílu. Upravíme velikost prvku sítě na 5mm. Můžeme nechat nastaveno 1000 - řešič sám určí minimální počet prvků nutných pro tvorbu výpočtové sítě. Ale to bych nechal nastaveno skutečně jen pro rychlý orientační výpočet.
Vyskočí toto dialogové okno vysíťování dílu. Upravíme velikost prvku sítě na 5mm. Můžeme nechat nastaveno 1000 - řešič sám určí minimální počet prvků nutných pro tvorbu výpočtové sítě. Ale to bych nechal nastaveno skutečně jen pro rychlý orientační výpočet.
Přepneme se do modulu FEM. 1 - ve stromě označíme díl. 2 - klikneme na ikonu A.
Přepneme se do modulu FEM. 1 - ve stromě označíme díl. 2 - klikneme na ikonu A.
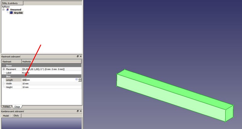
Vymodelujeme si nosník 10x10x100.
Vymodelujeme si nosník 10x10x100.
Uživatelský avatar
bobik
Příspěvky: 4556
Registrován: 11. 12. 2007, 7:48
Bydliště: Okres Klatovy

20. 7. 2016, 9:08

Nevíte někdo, proč u posledních verzí 0.17 není integrovaný modul nexgen pro vysíťování modelu? Že by zase nějaká licenční nekompabilita?
Odpovědět

Zpět na „CAD“