Bipolarny driver KM s PWM regulaciou.
Zacal som z navrhom bipolarneho drivera, a tu je prva schema.
Bol by som rad keby mi niekto skuseny dal nejake pripomienky k tomuto navrhu, lebo v problematike driverov som zaciatocnik.
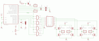
Na porte procesora PB1 budem generovat PWM signal, ktoreho sirka impulzu sa bude menit v zavisosti od natocenia trimra R1. Spinanie faz KM bude 8 taktne aby sa dosiahlo mensieho kroku. popripade by som dorobil jumper kde by sa prepinalo medzi 4 a 8 taktnym riadenim.
vykonova cast by mala byt dimenzovana tak, aby utiahla aj silnejsie motory. Riadenie chcem realizovat ako SMD, aby driver bol co najmensi.
A na zaver prosim neodradzajte ma od vyvoja, lebo je to ako bakalarska praca, takze to musim spravit sam.
za pripomienky vopred dakujem.
Bol by som rad keby mi niekto skuseny dal nejake pripomienky k tomuto navrhu, lebo v problematike driverov som zaciatocnik.
Na porte procesora PB1 budem generovat PWM signal, ktoreho sirka impulzu sa bude menit v zavisosti od natocenia trimra R1. Spinanie faz KM bude 8 taktne aby sa dosiahlo mensieho kroku. popripade by som dorobil jumper kde by sa prepinalo medzi 4 a 8 taktnym riadenim.
vykonova cast by mala byt dimenzovana tak, aby utiahla aj silnejsie motory. Riadenie chcem realizovat ako SMD, aby driver bol co najmensi.
A na zaver prosim neodradzajte ma od vyvoja, lebo je to ako bakalarska praca, takze to musim spravit sam.
za pripomienky vopred dakujem.
Ten koncový stupeň takto udělat nejde, pokud to pojede na PWM. Ten 4081 ti nedá budící proud pro Gate, vlivem vysokých kapacit. Inspiroval bych se konc. stupněm podle tohoto: http://www.c-n-c.cz/viewtopic.php?t=192 ... sc&start=0. A ještě bych tam vložil snímací odpor na měření proudu, protékajícího motorem.
bednar.dk@seznam.cz
SolidWorks 2011
Zakázková výroba jednoúčelových strojů
konstrukce strojů, automatizace,
http://www.indops.cz" onclick="window.open(this.href);return false;
SolidWorks 2011
Zakázková výroba jednoúčelových strojů
konstrukce strojů, automatizace,
http://www.indops.cz" onclick="window.open(this.href);return false;
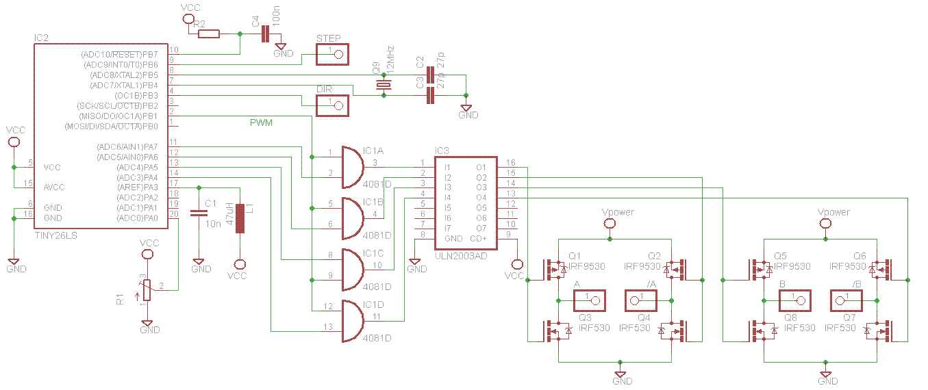
No pokud o problematice toho moc nevite tak doporucuji pouzit klasicke katalogove zapojeni L297 + L298. Pokud nechcete pouzit toto zapojeni tak si alespon nastudujte jak je provedeno rizeni proudu civkami (z datasheetu techto obvodu). Kdybyste takove zapojeni odevzdal na bakalarku na nejake skole se zamerenim na elektro tak by vas nejspis vyrazili. Proc vlastne delate driver krokoveho motoru kdyz nestudujete elektro??
studujem na fakulte elektrotechnikya informatiky STU v Bratislave. odbor autmatizacia a tej obvodariny mam predsa len pomenej.
Takze tie odpory na snimanie prudu by som mal dat medzi zem a tranzistory q3,q4 a q8,q7? a prud vyhodnocovat ako ubytok U na danych odporoch. Otazka znie aku maju mat hodnotu, ked chcem aby ten driver bol univerzalny a bol schopny pohanat aj male aj velke motory. A/D prevodnik procesora ma max vst. U cca 5V
Kazdy raz nejako musel zacat ...
http://robotika.yweb.sk
http://ap.urpi.fei.stuba.sk/sensorwiki/index.php/Kráčajúci_mobilný_robot
http://robotika.yweb.sk
http://ap.urpi.fei.stuba.sk/sensorwiki/index.php/Kráčajúci_mobilný_robot
Jdeš na to podle mě špatně. Při otvírání mosfetů s ULN2003 tak jak to máš zapojeno se ti stane že půjde napájení v určitou chvilku do zkratu. Navíc nepočítáš s úplným vypnutím proudu cívkou motoru. Přečti si také něco o fastdecay modu driveru a PWM pro krokové motory. Také považuji za nevhodný použít k regulaci proudu ATtiny26 protože obvod nebude mít dostatečně rychlou odezvu (možné problémy při zaseknutí FW). Nechci ti kazit radost z vývoje, ale pokud si chceš ušetřit mnoho zklamání tak použij něco co je opravdu ověřené. Například zmiňovaný L297 + L298 (případně L6203) nebo použij přímo budič A3986 + IRFZ44 který má i možnost mikrokrokování a podle mě má nejlepší poměr cena schopnosti (výkon).
Jak jsem psal. Nejvice (a nejsnadneji) se naucite kdyz prozkoumate jak funguje PWM regulace proudu v obvodu L297. Nebo v obvodu L6506. Dokud tohle nepochopite nema cenu se o cokoliv dalsiho snazit pokud chcete dosahnout nejakych rozumnych vysledku.
Odporucal by som si pred navrhom vlastneho drivera do podrobnosti nastudovat fungovanie ineho drivera. Na prvy pohlad som si vsimol ideu "jednovodicoveho ovladania" dvoch tranzistorov zapojenych v serii (napr. Q1 a Q3). Kedze zapnutie/vypnutie tranzistora nie je nekonecne rychle, tak treba dane tranzistory ovladat samostatne a medzi vypnutim jedneho a zapnutim druheho dat ochranny cas - vid datasheeet. Ak to nespravis tak tie tranzistory velmi rychlo upecies:( Hmm, tak ci tak ich zopar sad upecies pri programovani - v tom case pouzi ako ochranu ziarovky v serii s vykonovym stupnom a nejaky krokac s mensim odberom.
pridat rezistori na meranie (co najmensia hodnota, 0.1ohm staci), napetie na nich porovnavat komparatorom s vystupom z DAC. (2x DAC 2x komparator) a tieto DAC nastavovat z programu jednak podla mikrokroku jednak podla prednastaveneho pmaximalneho ( priemerneho) prudu motorom. Pre krokovanie nad 50kHz s 256 mikrokrokmi bude ale koncepcia s CPU pomala .. radsej zvazte nasadenie nejakeho GAL/PAL resp. obvodov od xilinxu. (na pokus by som mozno volil konecny automat napr EEPROM + niekolko latchov ktore ovladaju adresu v EEPROM . minimalne LATCH na merace prudov (t.j. 2x) + 1x latch na vstup STEP, vystup z EEPROM potom koduje stav pre budic motorov a zaroven adresu pre mozne nasledujuce pozicie odvodene od meracov prudu aj vodca STEP, PWM moze bezat potom aj na velmi vysokych frekvenciach). Pokial ten driver navrhujete v ramci skolskeho projektu alebo na nenarocnu aplikaciu tak to prelezie aj s procakom.. ale pokial xcete nieco realne tak na to rychle zabudnite a kupte si nejaky komercny . bude to lacnejsie (hlavne vdaka odpalenym suciastkam pri vyvoji). Ked som pred vyse 20 rokmi vyrabal drivre pre krokace plotra tak to bolo ekonomicke (nakolko nic na trhu nebolo) dnes si radsej kupim profi vyrobok ..
No toje moja rada (a uz nejaky ten drvier som poskladal) . Nechod vlastnou cestou. Kup original obvod alebo aspon vykonovu cast. Vermy je to zbytocnost. Ja som tiez iseil tou cestou ale nic z toho nebolo. Teraz pouzivam L6208 (nepotrebujem mikrokroky) ale ak potrebujes mikrokroky tak TA8435 alebo od alegra nieco . Tu na fore daval clovek aj dosku aj komplet schemu. alebo si prejdi stranku http://pminmo.com/
tiez stavjaju vlastne ale ci kvoly cene alebo kvalite to neviem.
ale ak chces ist tak na vyvoj tak jednoznacne L6208 + uP na riadenie mikrokrokovania. tak spravis driver aj s 256mikrokrokmi a ked budes dobre chladit tak sa dostanes na 5A. to je podla mna dostatocne pre bezne veci. a hlavne ten driver ej ukazkovo dobre spraveny (L6208). Zabudni na L297 + L298 jeto velke a neschopne zapojenie (stare).
skus pozriet http://www.fromorbit.com/projects/picstep/ je tam to co som povedal , drivre pouziva profi ale mikrokrokovanie ma vlastne.
pekny vecer
tiez stavjaju vlastne ale ci kvoly cene alebo kvalite to neviem.
ale ak chces ist tak na vyvoj tak jednoznacne L6208 + uP na riadenie mikrokrokovania. tak spravis driver aj s 256mikrokrokmi a ked budes dobre chladit tak sa dostanes na 5A. to je podla mna dostatocne pre bezne veci. a hlavne ten driver ej ukazkovo dobre spraveny (L6208). Zabudni na L297 + L298 jeto velke a neschopne zapojenie (stare).
skus pozriet http://www.fromorbit.com/projects/picstep/ je tam to co som povedal , drivre pouziva profi ale mikrokrokovanie ma vlastne.
pekny vecer
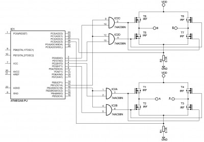
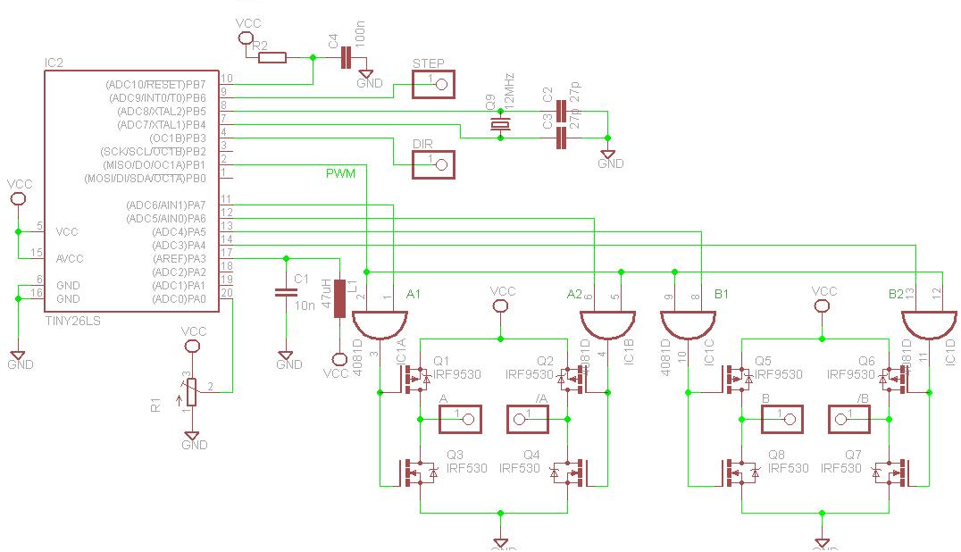
tak po dlhsom case som sa zase vratil k vyvoju bipolarneho driveru. Upravil som schemu zapojenia. Na obrazku este nie je kozmetika ku procesoru cize oscilator a pobobne drobnosti. Frekvencia oscilatora by mala byt 16MHz(1 SC za 10ns) frekvenciu PWM by som volil okolo 16Khz, generujem ju na vystupe 16bitoveho c/c (OC1A,OC1B).
Na rezistoroch snimam ubytok napatia pomocou A/D prevodnika procesora a tak urcujem velkost pretekajuceho prudu. Potom pomocou plnenia PWM budem vediet regulovat velkost prudu. Spinacie tranzistory by mali byt typu logic level N-mosfet . To by bola moja teoria a velmi rad by som o5 privital poznamky skusenejsich.
s pozdravom Jukos3
Na rezistoroch snimam ubytok napatia pomocou A/D prevodnika procesora a tak urcujem velkost pretekajuceho prudu. Potom pomocou plnenia PWM budem vediet regulovat velkost prudu. Spinacie tranzistory by mali byt typu logic level N-mosfet . To by bola moja teoria a velmi rad by som o5 privital poznamky skusenejsich.
s pozdravom Jukos3
Kazdy raz nejako musel zacat ...
http://robotika.yweb.sk
http://ap.urpi.fei.stuba.sk/sensorwiki/index.php/Kráčajúci_mobilný_robot
http://robotika.yweb.sk
http://ap.urpi.fei.stuba.sk/sensorwiki/index.php/Kráčajúci_mobilný_robot
pokial tam date budenie len z logickej urovne zvazte a) pouzitie tranzistorov IRL (L - budenie logickou urovnou) ako navrhujete .. alebo radsej b) nejaky konkretny driver pre prislusny mosfet.
zvazte nejaky HW ochranu .. ak skape soft tak totiz na 100% odpalite mosfety .. takze operak + dalsi rezistor na limitovane maximalneho prudu = ak prud prekroci XXX nutene klesne pod prud YYY kym sa driver nevypne a nezapne nie je mozne ho uz rozbehnut. Podobne sa da chranit aj proti skratu na vystupe.
zaroven neviem preco tam davate tie AND-y v principe z procaku pri rozumnom softe tieto AND veci spravite softom . mozno je tam iny zamer, musite to popisat .. preco tak
Dalej procak . ak ked ATmega/tiny maju velmi dobry assembler, su rychle ale ... na tieto veci nie su prave vhodnym riesenim . zvazte nejake hradlove pole od xilinxu a spravit to ako stavovy automat. Pokial potrebujete mikrokrokovanie .. tak je tu aj ina moznost, nie A-D prevod ale z procaku/stavoveho automatu nastavit D-A a nazad to brat cez komparator. (zvladnete tak aj podstatne vyssie rychlosti). Ano komplikuje to zapojenie ale nie je probs aj 300kHz. Taketo zapojenie umozni bezat aj s velmi nizkou hodnotou meacieho rezistora prudu .. prakticky budete limitovany len sumom komparatora a presnostou resp. sumom D-A prevodu.
zvazte nejaky HW ochranu .. ak skape soft tak totiz na 100% odpalite mosfety .. takze operak + dalsi rezistor na limitovane maximalneho prudu = ak prud prekroci XXX nutene klesne pod prud YYY kym sa driver nevypne a nezapne nie je mozne ho uz rozbehnut. Podobne sa da chranit aj proti skratu na vystupe.
zaroven neviem preco tam davate tie AND-y v principe z procaku pri rozumnom softe tieto AND veci spravite softom . mozno je tam iny zamer, musite to popisat .. preco tak
Dalej procak . ak ked ATmega/tiny maju velmi dobry assembler, su rychle ale ... na tieto veci nie su prave vhodnym riesenim . zvazte nejake hradlove pole od xilinxu a spravit to ako stavovy automat. Pokial potrebujete mikrokrokovanie .. tak je tu aj ina moznost, nie A-D prevod ale z procaku/stavoveho automatu nastavit D-A a nazad to brat cez komparator. (zvladnete tak aj podstatne vyssie rychlosti). Ano komplikuje to zapojenie ale nie je probs aj 300kHz. Taketo zapojenie umozni bezat aj s velmi nizkou hodnotou meacieho rezistora prudu .. prakticky budete limitovany len sumom komparatora a presnostou resp. sumom D-A prevodu.
-
pavel-gravos
- Příspěvky: 322
- Registrován: 27. 1. 2008, 4:30
Clovece takhle to nejde. To by fungovalo (snad) jen tehdy, kdyz by bylo
napeti VDD na kolektorech fetu stejne jako napeti 74AC08, t.j. 5V.
Pri 5V se da dosahnout jen VELMI male rychlosti motoru.
Kdyz das napeti vyssi a sepnes horni fet, tak se fet zacne otevirat,
a napeti na jeho sourcu se zvedne, tudiz rozdilove napeti Ugs zase klesne
a fet se ustali v castecne otevrenem stavu. Potece pres nej nejaky proud
bude na nem napeti, a bude se dost hrat. Pravdepodobne shori a vezme sebou 74AC08, a procesor, aaaa.....
Par veci mi uz shorelo, a to tady zrejme kazdemu, kdo stavi svuj driver.
Pak zase neni co merit.
Brouk budici fety musi byt schopen dodat kratkodobe docela slusne proudy. Doporucuji si ze stranek www.irf.com stahnout datasheet od IR2184, nebo nejakeho podobneho budice pulmustku, a tak se trochu poucit. Brouk budici horni fet MUSI byt schopen se napetove prestehovat
behem par nanosekund z GND na VDD a zpet, a pritom porad korektne plnit funkci, t.j. poustet/ vysavat do/z gatu proud.
Zavest signal o proudu do ADC je take nevhodne, trva to dost dlouho
nez prevedes do dig. podoby. Potrebujes odezvu tak asi do 1us. Cim mene, tim lepe. Mnohem lepsi by byly externi komparatory, a jejich vystupy do Intru. Take by byl dobry aspon RC clanek na filtraci rusivych impulsu, ktere pri spinani vznikaji. Jinak komparatory celkem spolehlive
zblbnou.
Take postradam nejaky velky konenzator mezi VDD a spodnim koncem
sensu.
Neni to vubec sranda, to je vyvoj na leta, pokud se vyrobou driveru
nechces zivit, radeji pouzij neco hotoveho,
nebo aspon prefabrikovaneho (TA8435, L6505+L6203, A... apod).
Timto prispevkem jsem nechtel strasit, jen varovat do ceho jsi vskocil.
Pavel Borovsky
(ted externista pro www.gravos.cz)
napeti VDD na kolektorech fetu stejne jako napeti 74AC08, t.j. 5V.
Pri 5V se da dosahnout jen VELMI male rychlosti motoru.
Kdyz das napeti vyssi a sepnes horni fet, tak se fet zacne otevirat,
a napeti na jeho sourcu se zvedne, tudiz rozdilove napeti Ugs zase klesne
a fet se ustali v castecne otevrenem stavu. Potece pres nej nejaky proud
bude na nem napeti, a bude se dost hrat. Pravdepodobne shori a vezme sebou 74AC08, a procesor, aaaa.....
Par veci mi uz shorelo, a to tady zrejme kazdemu, kdo stavi svuj driver.
Pak zase neni co merit.
Brouk budici fety musi byt schopen dodat kratkodobe docela slusne proudy. Doporucuji si ze stranek www.irf.com stahnout datasheet od IR2184, nebo nejakeho podobneho budice pulmustku, a tak se trochu poucit. Brouk budici horni fet MUSI byt schopen se napetove prestehovat
behem par nanosekund z GND na VDD a zpet, a pritom porad korektne plnit funkci, t.j. poustet/ vysavat do/z gatu proud.
Zavest signal o proudu do ADC je take nevhodne, trva to dost dlouho
nez prevedes do dig. podoby. Potrebujes odezvu tak asi do 1us. Cim mene, tim lepe. Mnohem lepsi by byly externi komparatory, a jejich vystupy do Intru. Take by byl dobry aspon RC clanek na filtraci rusivych impulsu, ktere pri spinani vznikaji. Jinak komparatory celkem spolehlive
zblbnou.
Take postradam nejaky velky konenzator mezi VDD a spodnim koncem
sensu.
Neni to vubec sranda, to je vyvoj na leta, pokud se vyrobou driveru
nechces zivit, radeji pouzij neco hotoveho,
nebo aspon prefabrikovaneho (TA8435, L6505+L6203, A... apod).
Timto prispevkem jsem nechtel strasit, jen varovat do ceho jsi vskocil.
Pavel Borovsky
(ted externista pro www.gravos.cz)