SW - spojení profilů po křivce

CAD software, shareware, freeware
chb
Příspěvky: 3913
Registrován: 12. 3. 2013, 7:24
Bydliště: Havl. Brod

20. 11. 2016, 9:33

SolidWorks - snažím se spojit profily po křivce

základní spojení je jasné
spojeni01.jpg

Ale rád bych pro spojení použil křivku - použití jediné křivky ale udělá následující
spojeni02.jpg

mohu si pomoci zrcadlenou/druhou křivkou - ale pomůže to jen trochu - představa dělat křivku pro každou hranu mi přijde nelogická
spojeni03.jpg

při pohledu shora je vidět, že tvar křivky kopírují jen hrany přímo na té křivce položené, ty ostatní ne (viz detail vpravo dole)
spojeni04.jpg

nějak nemohu najít zatržítko, kde bych řekl, že to má být symetrické. Chci toho moc, nebo volím špatný postup ?
díky za rady :-)
Víťa - BF20 - upraveno na CNC + Mach3 + SS, soustruh CJM250, MK3 Průša, ostřička nástrojů
Uživatelský avatar
robokop
Site Admin
Příspěvky: 23264
Registrován: 10. 7. 2006, 12:12
Bydliště: Praha
Kontaktovat uživatele:

20. 11. 2016, 9:48

neco mi rika ze ta krivka pro kazdy vrchol bude potreba
ale ta by mela jit hrave nakopirovat xkrat
Vsechna prava na chyby vyhrazena (E)
Uživatelský avatar
fmodel
Příspěvky: 10253
Registrován: 26. 10. 2011, 10:37
Kontaktovat uživatele:

20. 11. 2016, 10:29

Jo ,ale musíš vytvořit X krát rovinu skicy.
http://www.rm-reznicek.cz" onclick="window.open(this.href);return false;
Uživatelský avatar
robokop
Site Admin
Příspěvky: 23264
Registrován: 10. 7. 2006, 12:12
Bydliště: Praha
Kontaktovat uživatele:

20. 11. 2016, 11:49

Nejde to funkci kruhove pole prvku?
Proste rozkopirovat 3d skicu rotaci kolem osy?
Vsechna prava na chyby vyhrazena (E)
chb
Příspěvky: 3913
Registrován: 12. 3. 2013, 7:24
Bydliště: Havl. Brod

20. 11. 2016, 12:04

ono to u 3D skicy možnost pole nenabízí, také mne to už napadlo
Víťa - BF20 - upraveno na CNC + Mach3 + SS, soustruh CJM250, MK3 Průša, ostřička nástrojů
Uživatelský avatar
robokop
Site Admin
Příspěvky: 23264
Registrován: 10. 7. 2006, 12:12
Bydliště: Praha
Kontaktovat uživatele:

20. 11. 2016, 12:15

Tak to je na pytel
Vsechna prava na chyby vyhrazena (E)
Uživatelský avatar
bobik
Příspěvky: 4556
Registrován: 11. 12. 2007, 7:48
Bydliště: Okres Klatovy

20. 11. 2016, 12:37

Udělej jen jednu plochu z toho šestistěnu a z té udělej rotační pole. Sešij a udělej těleso.
Uživatelský avatar
robokop
Site Admin
Příspěvky: 23264
Registrován: 10. 7. 2006, 12:12
Bydliště: Praha
Kontaktovat uživatele:

20. 11. 2016, 12:39

taky me to ted napadlo
ale ani to neni nic elegantniho
Vsechna prava na chyby vyhrazena (E)
chb
Příspěvky: 3913
Registrován: 12. 3. 2013, 7:24
Bydliště: Havl. Brod

21. 11. 2016, 3:39

bobik píše:Udělej jen jednu plochu z toho šestistěnu a z té udělej rotační pole. Sešij a udělej těleso.
nevím jak toto udělat (SW2013)

samotná plocha = dole čára, nahoře čára + spojení profilů mi udělat nejde - chyba "nelze sešít listy"
a navíc, v okamžiku kdy to svážu s křivkou, tak křivku vloží do jedné strany a druhá strana je už zase zkreslená.

a spojovat "hmotu" = 1/6 výseč šestihranu sice jde, ale křivka to opět zmrší a pak mi to stejně nejde "namnožit"

asi toho chci moc od verze 2013.

navíc jsem zjistil, že když se pokusím spojit 24 hran bez křivky - tak mi spojí 23 hran dobře a jednu hranu spojí šikmo k sousednímu vrcholu. (související vrcholy mám vybrány správně)
Víťa - BF20 - upraveno na CNC + Mach3 + SS, soustruh CJM250, MK3 Průša, ostřička nástrojů
mrchar76
Příspěvky: 175
Registrován: 14. 5. 2014, 8:29
Bydliště: Čáslav

21. 11. 2016, 5:29

to urcite pujde
Naposledy upravil(a) mrchar76 dne 27. 6. 2018, 11:27, celkem upraveno 1 x.
chb
Příspěvky: 3913
Registrován: 12. 3. 2013, 7:24
Bydliště: Havl. Brod

21. 11. 2016, 8:40

15x jsem kliknul a nic, ale asi klikám v blbém rytmu nebo na špatná políčka :-(
Víťa - BF20 - upraveno na CNC + Mach3 + SS, soustruh CJM250, MK3 Průša, ostřička nástrojů
mrchar76
Příspěvky: 175
Registrován: 14. 5. 2014, 8:29
Bydliště: Čáslav

22. 11. 2016, 8:30

Musíte se více snažit, pane správče.......
Naposledy upravil(a) mrchar76 dne 27. 6. 2018, 11:28, celkem upraveno 2 x.
chb
Příspěvky: 3913
Registrován: 12. 3. 2013, 7:24
Bydliště: Havl. Brod

22. 11. 2016, 10:03

ale já se snažím :-) jen výsledek stále neodpovídá mé představě :-)

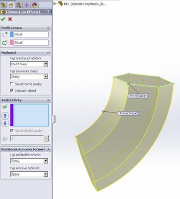
otevřel jsem poslaný soubor - tažení po křivce je nastaveno takto
vzor01.jpg

zopakoval jsem totéž u sebe - ale s tímto výsledkem
vzor02.jpg

nakonec jsem do poslaného souboru přidal svůj pokus - s výsledkem - vlastnost "souboru" to není,
vzor03.jpg

co myslíte, může to být ovlivněno nějakým nastavením SW ? nebo dělám ještě někde něco blbě ?
Víťa - BF20 - upraveno na CNC + Mach3 + SS, soustruh CJM250, MK3 Průša, ostřička nástrojů
mrchar76
Příspěvky: 175
Registrován: 14. 5. 2014, 8:29
Bydliště: Čáslav

22. 11. 2016, 10:22

Podle obrazku co jsi vlozil, mas prohozene skycy. Prvni bude ta prohnuta a druha bude ten viceuhelnik
mrchar76
Příspěvky: 175
Registrován: 14. 5. 2014, 8:29
Bydliště: Čáslav

22. 11. 2016, 10:27

Podle obrazku co jsi vlozil, mas prohozene skycy. Prvni bude ta prohnuta a druha bude ten viceuhelnik
Naposledy upravil(a) mrchar76 dne 27. 6. 2018, 11:33, celkem upraveno 1 x.
Odpovědět

Zpět na „CAD“